终于学完了2021年阿里内部480道全套java面试题及答案

104 阅读1分钟

之前小编给大家分享了好多好多的技术文档,但是呢唯独没有给大家分享面试题和答案,也是小编一时疏忽,没有全面考虑周全,希望大家不要见怪!

今天,就给大家分享一波java面试题及答案吧!之前小编看见有好多人分享面试题,却偏偏没有给大家分享答案的,小编觉得这也太不近人情了,小编今天就把阿里内部全套480道面试题和答案都分享给大家,希望大家能够喜欢!!

这份java面试题及答案包含的内容有点多,总共分为23个大专题,其中又细分出来很多的内容,下面就给大家一一介绍

终于学完了2021年阿里内部480道全套java面试题及答案

基础篇

终于学完了2021年阿里内部480道全套java面试题及答案

终于学完了2021年阿里内部480道全套java面试题及答案

JVM篇

终于学完了2021年阿里内部480道全套java面试题及答案

终于学完了2021年阿里内部480道全套java面试题及答案

多线程&并发篇

终于学完了2021年阿里内部480道全套java面试题及答案

终于学完了2021年阿里内部480道全套java面试题及答案

Spring篇

终于学完了2021年阿里内部480道全套java面试题及答案

终于学完了2021年阿里内部480道全套java面试题及答案

MyBatis篇

终于学完了2021年阿里内部480道全套java面试题及答案

终于学完了2021年阿里内部480道全套java面试题及答案

SpringBoot篇

终于学完了2021年阿里内部480道全套java面试题及答案

终于学完了2021年阿里内部480道全套java面试题及答案

MySQL篇

终于学完了2021年阿里内部480道全套java面试题及答案

终于学完了2021年阿里内部480道全套java面试题及答案

SpringCloud篇

终于学完了2021年阿里内部480道全套java面试题及答案

终于学完了2021年阿里内部480道全套java面试题及答案

Dubbo篇

终于学完了2021年阿里内部480道全套java面试题及答案

终于学完了2021年阿里内部480道全套java面试题及答案

Nginx篇

终于学完了2021年阿里内部480道全套java面试题及答案

终于学完了2021年阿里内部480道全套java面试题及答案

MQ篇

终于学完了2021年阿里内部480道全套java面试题及答案

终于学完了2021年阿里内部480道全套java面试题及答案

数据结构与算法篇

终于学完了2021年阿里内部480道全套java面试题及答案

Linux篇

终于学完了2021年阿里内部480道全套java面试题及答案

终于学完了2021年阿里内部480道全套java面试题及答案

Zookeeper篇

终于学完了2021年阿里内部480道全套java面试题及答案

终于学完了2021年阿里内部480道全套java面试题及答案

Redis篇

终于学完了2021年阿里内部480道全套java面试题及答案

终于学完了2021年阿里内部480道全套java面试题及答案

分布式篇

终于学完了2021年阿里内部480道全套java面试题及答案

终于学完了2021年阿里内部480道全套java面试题及答案

网络篇

终于学完了2021年阿里内部480道全套java面试题及答案

终于学完了2021年阿里内部480道全套java面试题及答案

设计模式

终于学完了2021年阿里内部480道全套java面试题及答案

终于学完了2021年阿里内部480道全套java面试题及答案

maven篇

终于学完了2021年阿里内部480道全套java面试题及答案

终于学完了2021年阿里内部480道全套java面试题及答案

ElasticSearch篇

终于学完了2021年阿里内部480道全套java面试题及答案

终于学完了2021年阿里内部480道全套java面试题及答案

tomcat篇

终于学完了2021年阿里内部480道全套java面试题及答案

终于学完了2021年阿里内部480道全套java面试题及答案

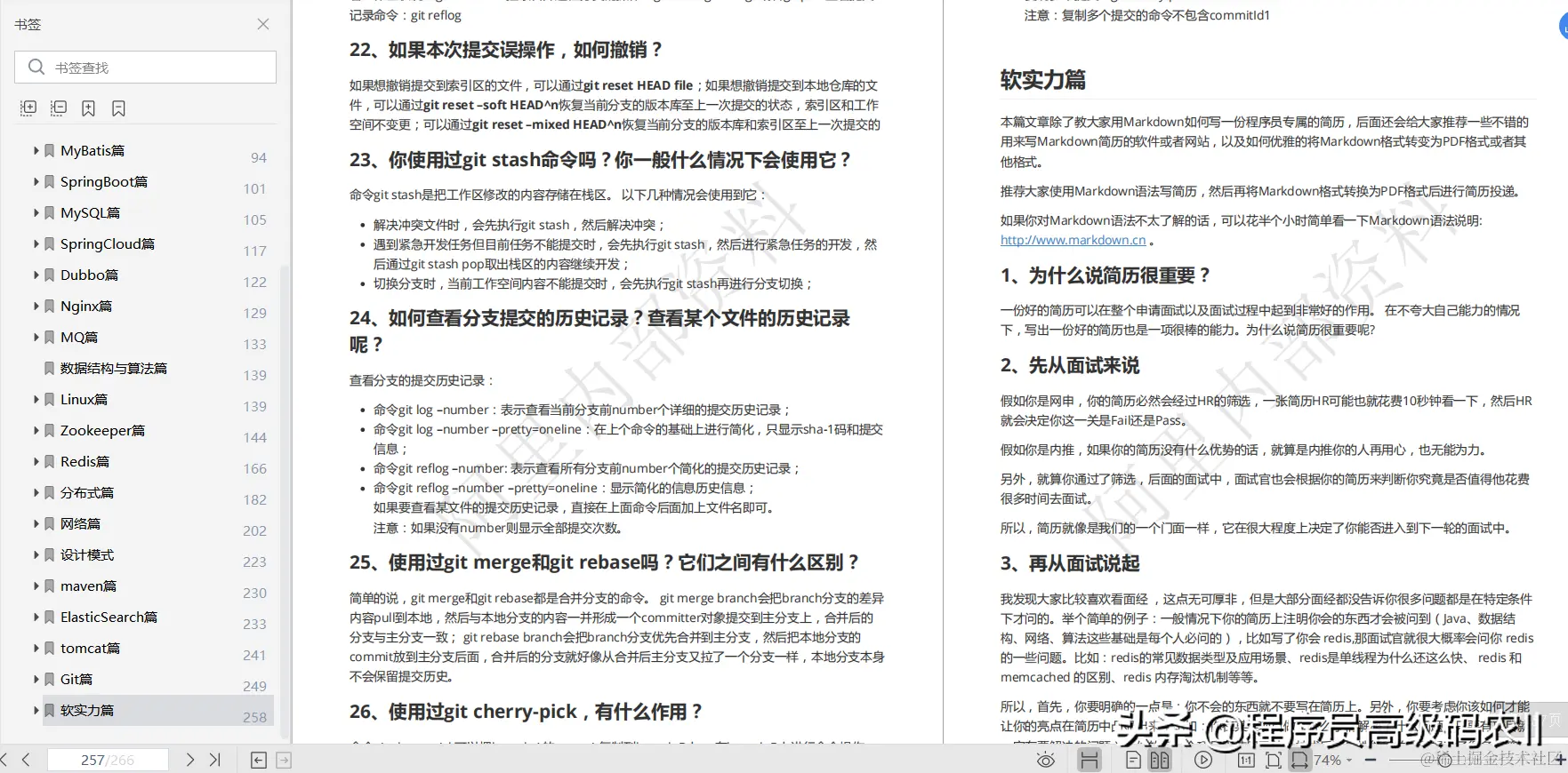
Git篇

终于学完了2021年阿里内部480道全套java面试题及答案

终于学完了2021年阿里内部480道全套java面试题及答案

软实力篇

终于学完了2021年阿里内部480道全套java面试题及答案

终于学完了2021年阿里内部480道全套java面试题及答案

需要这份2021年阿里内部480道全套java面试题及答案的小伙伴,可以转发此文关注小编,**点击这里,获得文档领取方式**

只要是你需要的小编都有,就是为了能够帮助到大家的学习!大家多多转发让更多的人受益!