【prometheus】- 01 云原生时代的监控系统入门

881 阅读8分钟

原文地址

Prometheus启动流程

概述

Prometheus最开始设计是一个面向云原生应用程序的开源的监控&报警工具,之后许多公司和组织接受和采用prometheus,他们便将它独立成开源项目,该项目有非常活跃的社区和开发人员,目前是独立的开源项目,现在最常见的Kubernetes容器管理系统中,通常会搭配Prometheus进行监控。

下面是官网给出的Prometheus架构图:

image-20210812005817870.png

代码入口

prometheus采用Golang开发语言,其源码官网地址:github.com/prometheus/…

image-20210810233611377.png

cli参数解析

1、初始化flagConfig结构体

cfg := flagConfig{
		notifier: notifier.Options{
			// 默认注册器注册 cpu 和 go 指标收集器
			Registerer: prometheus.DefaultRegisterer,
		},
		web: web.Options{
			Registerer: prometheus.DefaultRegisterer,
			Gatherer:   prometheus.DefaultGatherer,
		},
		promlogConfig: promlog.Config{},
	}

flagConfig结构体定义如下,用于存放cli解析配置信息:

type flagConfig struct {
	configFile string

	localStoragePath    string
	notifier            notifier.Options
	forGracePeriod      model.Duration
	outageTolerance     model.Duration
	resendDelay         model.Duration
	web                 web.Options
	tsdb                tsdbOptions
	lookbackDelta       model.Duration
	webTimeout          model.Duration
	queryTimeout        model.Duration
	queryConcurrency    int
	queryMaxSamples     int
	RemoteFlushDeadline model.Duration

	featureList []string
	// These options are extracted from featureList
	// for ease of use.
	enablePromQLAtModifier     bool
	enablePromQLNegativeOffset bool
	enableExpandExternalLabels bool

	prometheusURL   string
	corsRegexString string

	promlogConfig promlog.Config
}

2、将cli参数绑定到flagConfig结构体的变量上:

a.Flag("config.file", "Prometheus configuration file path.").
		Default("prometheus.yml").StringVar(&cfg.configFile)

a.Flag("web.listen-address", "Address to listen on for UI, API, and telemetry.").
		Default("0.0.0.0:9090").StringVar(&cfg.web.ListenAddress)

a.Flag("web.read-timeout",
		"Maximum duration before timing out read of the request, and closing idle connections.").
		Default("5m").SetValue(&cfg.webTimeout)
...

3、prometheus支持的cli参数可以通过prometheus -h查看,如下图:

image-20210810224755575.png

比如这里最常见的几个参数:

--config.file:指定prometheus主配置文件路径
--web.listen-address:指定prometheus监听地址
--storage.tsdb.path:本地存储模式数据存放目录
--storage.tsdb.retention.time:本地存储模式存放时间,默认15天
--storage.tsdb.retention.size:数据保存的最大大小,支持的单位 B, KB, MB, GB, TB, PB, EB. Ex

4、解析cli参数

_, err := a.Parse(os.Args[1:])

os.Args[1:]获取到prometheus启动命令后所有参数信息,a.Parse()方法将命令行参数解析存放到上面初始化的flagConfig结构体的变量里,变量和命令行参数通过上面的a.Flag()方法进行绑定。

配置初始化

1、prometheus.yml合法性校验:config.LoadFile()方法用于解析校验prometheus.yml配置文件

if _, err := config.LoadFile(cfg.configFile, false, log.NewNopLogger()); err != nil {
	level.Error(logger).Log("msg", fmt.Sprintf("Error loading config (--config.file=%s)", cfg.configFile), "err", err)
	os.Exit(2)
}

// Now that the validity of the config is established, set the config
// success metrics accordingly, although the config isn't really loaded
// yet. This will happen later (including setting these metrics again),
// but if we don't do it now, the metrics will stay at zero until the
// startup procedure is complete, which might take long enough to
// trigger alerts about an invalid config.
configSuccess.Set(1)
configSuccessTime.SetToCurrentTime()

注意,这里只解析prometheus.yml配置文件只用于校验配置文件合法性,并没有保留解析结果;校验成功后设置prometheus自身监控指标:prometheus_config_last_reload_successful和prometheus_config_last_reload_success_timestamp_seconds,避免prometheus_config_last_reload_successful为0的时间也就是启动的时间足够长可能触发配置无效的告警。

2、存储时长存储空间容量配置参数初始化:

{ // Time retention settings.
    // --storage.tsdb.retention参数已被废弃,不建议使用,如果使用会打印warn警告日志
	if oldFlagRetentionDuration != 0 {
		level.Warn(logger).Log("deprecation_notice", "'storage.tsdb.retention' flag is deprecated use 'storage.tsdb.retention.time' instead.")
		cfg.tsdb.RetentionDuration = oldFlagRetentionDuration
	}

	// --storage.tsdb.retention.time赋值给cfg.tsdb.RetentionDuration
	if newFlagRetentionDuration != 0 {
		cfg.tsdb.RetentionDuration = newFlagRetentionDuration
	}

    // --storage.tsdb.retention.time和--storage.tsdb.retention.size都为0,即既没有限制存储最大时长,也没有限制存储最大空间容量场景下,默认存储15d(天)
	if cfg.tsdb.RetentionDuration == 0 && cfg.tsdb.MaxBytes == 0 {
		cfg.tsdb.RetentionDuration = defaultRetentionDuration
		level.Info(logger).Log("msg", "No time or size retention was set so using the default time retention", "duration", defaultRetentionDuration)
	}

	// Check for overflows. This limits our max retention to 100y.
	// 如果最大存储时长过大溢出整数范围,则限制为100年
	if cfg.tsdb.RetentionDuration < 0 {
		y, err := model.ParseDuration("100y")
		if err != nil {
			panic(err)
		}
		cfg.tsdb.RetentionDuration = y
		level.Warn(logger).Log("msg", "Time retention value is too high. Limiting to: "+y.String())
	}
}

3、storage.tsdb.max-block-duration参数初始化:

prometheus tsdb数据文件最终会被存储到本地chunks文件中,storage.tsdb.max-block-duration就是限制单个chunks文件最大大小。默认为存储时长的 10%且不超过31d(天)

{
	if cfg.tsdb.MaxBlockDuration == 0 {
		maxBlockDuration, err := model.ParseDuration("31d")
		if err != nil {
			panic(err)
		}
		// When the time retention is set and not too big use to define the max block duration.
		if cfg.tsdb.RetentionDuration != 0 && cfg.tsdb.RetentionDuration/10 < maxBlockDuration {
			maxBlockDuration = cfg.tsdb.RetentionDuration / 10
		}
		cfg.tsdb.MaxBlockDuration = maxBlockDuration
	}
}

组件初始化

1、Storage组件初始化:

/**
	Prometheus的Storage组件是时序数据库,包含两个:localStorage和remoteStorage.localStorage当前版本指TSDB,
	用于对metrics的本地存储存储,remoteStorage用于metrics的远程存储,其中fanoutStorage作为localStorage和remoteStorage的读写代理服务器
	 */
var (
	// 本地存储
	localStorage  = &readyStorage{}
	scraper       = &readyScrapeManager{}
	// 远程存储
	remoteStorage = remote.NewStorage(log.With(logger, "component", "remote"), prometheus.DefaultRegisterer, localStorage.StartTime, cfg.localStoragePath, time.Duration(cfg.RemoteFlushDeadline), scraper)
	// 读写代理服务器
	fanoutStorage = storage.NewFanout(logger, localStorage, remoteStorage)
)

2、notifierManager组件:该组件用于发送告警信息给AlertManager

notifierManager = notifier.NewManager(&cfg.notifier, log.With(logger, "component", "notifier"))

3、discoveryManagerScrape组件:该组件用于服务发现,当前版本支持多种服务发现系统,比如静态文件、eurekakubertenes

discoveryManagerScrape  = discovery.NewManager(ctxScrape, log.With(logger, "component", "discovery manager scrape"), discovery.Name("scrape"))

4、discoveryManagerNotify组件:该组件用于告警通知服务发现,比如自动发现AlertManager服务

discoveryManagerNotify  = discovery.NewManager(ctxNotify, log.With(logger, "component", "discovery manager notify"), discovery.Name("notify"))

discoveryManagerScrape组件和discoveryManagerNotify组件两个组件都是discovery.Manager类型组件,都是通过discovery.NewManager()方式创建,所以它们原理是一样的,因为它们都是用于服务发现。

5、scrapeManager组件:该组件对discoveryManagerScrape组件发现的所有targets进行metrics指标抓取,并将抓取的metrics指标使用fanoutStorage组件进行存储

scrapeManager = scrape.NewManager(log.With(logger, "component", "scrape manager"), fanoutStorage)

6、queryEngine组件:promql查询引擎

// 声明 promql 的引擎配置
opts = promql.EngineOpts{
	Logger:                   log.With(logger, "component", "query engine"),
	Reg:                      prometheus.DefaultRegisterer,
	MaxSamples:               cfg.queryMaxSamples,
	Timeout:                  time.Duration(cfg.queryTimeout), // 查询超时时
	ActiveQueryTracker:       promql.NewActiveQueryTracker(cfg.localStoragePath, cfg.queryConcurrency, log.With(logger, "component", "activeQueryTracker")),
	LookbackDelta:            time.Duration(cfg.lookbackDelta),
	NoStepSubqueryIntervalFn: noStepSubqueryInterval.Get,
	EnableAtModifier:         cfg.enablePromQLAtModifier,
	EnableNegativeOffset:     cfg.enablePromQLNegativeOffset,
}
// 初始化queryEngine
queryEngine = promql.NewEngine(opts)

7、ruleManager组件:

//ruleManager组件通过方法rules.NewManager完成初始化.其中rules.NewManager的参数涉及多个组件:存储,queryEngine和notifier,整个流程包含rule计算和发送告警
ruleManager = rules.NewManager(&rules.ManagerOptions{
	Appendable:      fanoutStorage,
	Queryable:       localStorage,
	QueryFunc:       rules.EngineQueryFunc(queryEngine, fanoutStorage),
	NotifyFunc:      sendAlerts(notifierManager, cfg.web.ExternalURL.String()),
	Context:         ctxRule,
	ExternalURL:     cfg.web.ExternalURL,
	Registerer:      prometheus.DefaultRegisterer,
	Logger:          log.With(logger, "component", "rule manager"),
	OutageTolerance: time.Duration(cfg.outageTolerance),
	ForGracePeriod:  time.Duration(cfg.forGracePeriod),
	ResendDelay:     time.Duration(cfg.resendDelay),
})

//
scraper.Set(scrapeManager)

8、webHandler组件:该组件用于web服务启动,这样可以通过http方式访问prometheus,比如调用promql语句

// Depends on cfg.web.ScrapeManager so needs to be after cfg.web.ScrapeManager = scrapeManager.
webHandler := web.New(log.With(logger, "component", "web"), &cfg.web)

ApplyConfig

prometheus.ymlprometheus核心配置文件,待prometheus.yml配置信息解析到config.Config结构体中,然后调用各个组件定义的ApplyConfig(conf *config.Config)提取自己相关配置数据进行处理:


reloaders := []reloader{
	{
		name:     "remote_storage",
		// 存储配置
		reloader: remoteStorage.ApplyConfig,
	}, {
		name:     "web_handler",
		// web配置
		reloader: webHandler.ApplyConfig,
	}, {
		name: "query_engine",
		reloader: func(cfg *config.Config) error {
			if cfg.GlobalConfig.QueryLogFile == "" {
				queryEngine.SetQueryLogger(nil)
				return nil
			}

			l, err := logging.NewJSONFileLogger(cfg.GlobalConfig.QueryLogFile)
			if err != nil {
				return err
			}
			queryEngine.SetQueryLogger(l)
			return nil
		},
	}, {
		// The Scrape and notifier managers need to reload before the Discovery manager as
		// they need to read the most updated config when receiving the new targets list.
		// scrape 和 notifier manager 要在 discovery manager 之前重新加载,因为它们要在获取新的监控目标之前最新配置
		name:     "scrape",
			// scrapeManger配置
		reloader: scrapeManager.ApplyConfig,
	}, {
		name: "scrape_sd",
		//从配置文件中提取Section:scrape_configs
		reloader: func(cfg *config.Config) error {
			c := make(map[string]discovery.Configs)
			for _, v := range cfg.ScrapeConfigs {
				c[v.JobName] = v.ServiceDiscoveryConfigs
			}
			return discoveryManagerScrape.ApplyConfig(c)
		},
	}, {
		name:     "notify",
		// notifier配置
		reloader: notifierManager.ApplyConfig,
	}, {
		name: "notify_sd",
		//从配置文件中提取Section:alerting
		reloader: func(cfg *config.Config) error {
			c := make(map[string]discovery.Configs)
			for k, v := range cfg.AlertingConfig.AlertmanagerConfigs.ToMap() {
				c[k] = v.ServiceDiscoveryConfigs
			}
			return discoveryManagerNotify.ApplyConfig(c)
		},
	}, {
		name: "rules",
		//从配置文件中提取Section:rule_files
		reloader: func(cfg *config.Config) error {
			// Get all rule files matching the configuration paths.
			var files []string
			for _, pat := range cfg.RuleFiles {
				fs, err := filepath.Glob(pat)
				if err != nil {
					// The only error can be a bad pattern.
					return errors.Wrapf(err, "error retrieving rule files for %s", pat)
				}
				files = append(files, fs...)
			}
			return ruleManager.Update(
				time.Duration(cfg.GlobalConfig.EvaluationInterval),
				files,
				cfg.GlobalConfig.ExternalLabels,
			)
		},
	},
}

启动组件

prometheus组件初始化完成,并且完成对prometheus.yml配置中信息处理,下面就开始启动这些组件。

prometheus组件间协调使用了oklog/rungoroutine编排工具,大致逻辑:

var g run.Group

//加入goroutine(或者称为 actor)
g.Add(...)
g.Add(...)

//调用Run方法后会启动所有goroutine(或者称为 actor)
if err := g.Run(); err != nil {
	level.Error(logger).Log("err", err)
	os.Exit(1)
}

prometheus启动总共涉及到如下10个协程:

1、优雅退出

// 创建监听退出chan
term := make(chan os.Signal, 1)
// pkill信号syscall.SIGTERM
// ctrl+c信号os.Interrupt
// 首先我们创建一个os.Signal channel,然后使用signal.Notify注册要接收的信号。
signal.Notify(term, os.Interrupt, syscall.SIGTERM)
cancel := make(chan struct{})

g.Add(
	func() error {
		// Don't forget to release the reloadReady channel so that waiting blocks can exit normally.
		select {
		case <-term: //监听到系统ctrl+c或kill等程序退出信号
			level.Warn(logger).Log("msg", "Received SIGTERM, exiting gracefully...")
			reloadReady.Close()
		case <-webHandler.Quit()://监听到web服务停止
			level.Warn(logger).Log("msg", "Received termination request via web service, exiting gracefully...")
		case <-cancel://其它需要退出程序信号
			reloadReady.Close()
		}
		return nil
	},
	func(err error) {
		close(cancel)
	},
)

2、discoveryManagerScrape组件启动:抓取scrape组件自动发现targets

g.Add(
	func() error {
		err := discoveryManagerScrape.Run()
		level.Info(logger).Log("msg", "Scrape discovery manager stopped")
		return err
	},
	func(err error) {
		level.Info(logger).Log("msg", "Stopping scrape discovery manager...")
		cancelScrape()
	},
)

3、discoveryManagerNotify组件启动:告警AlertManager服务自动发现

g.Add(
	func() error {
		err := discoveryManagerNotify.Run()
		level.Info(logger).Log("msg", "Notify discovery manager stopped")
		return err
	},
	func(err error) {
		level.Info(logger).Log("msg", "Stopping notify discovery manager...")
		cancelNotify()
	},
)

4、scrapeManager组件启动,用于监控指标抓取

g.Add(
	func() error {
		// When the scrape manager receives a new targets list
		// it needs to read a valid config for each job.
		// It depends on the config being in sync with the discovery manager so
		// we wait until the config is fully loaded.
		// 当所有配置都准备好
		// scrape manager 获取到新的抓取目标列表时,它需要读取每个 job 的合法的配置。
		// 这依赖于正在被 discovery manager 同步的配置文件,所以要等到配置加载完成。
		<-reloadReady.C
		level.Info(logger).Log("cus_msg", "--->ScrapeManager reloadReady")
		// 启动scrapeManager
		//ScrapeManager组件的启动函数
		err := scrapeManager.Run(discoveryManagerScrape.SyncCh())
		level.Info(logger).Log("msg", "Scrape manager stopped")
		return err
	},
	func(err error) {
		// 失败处理
		// Scrape manager needs to be stopped before closing the local TSDB
		// so that it doesn't try to write samples to a closed storage.
		level.Info(logger).Log("msg", "Stopping scrape manager...")
		scrapeManager.Stop()
	},
)

5、配置动态加载:通过监听kill -HUP pid信号和curl -XPOST http://ip:9090/-/reload方式实现配置动态加载;

// Make sure that sighup handler is registered with a redirect to the channel before the potentially
// long and synchronous tsdb init.
// tsdb 初始化时间可能很长,确保 sighup 处理函数在这之前注册完成。
hup := make(chan os.Signal, 1)
signal.Notify(hup, syscall.SIGHUP)
cancel := make(chan struct{})
g.Add(
	func() error {
		<-reloadReady.C
		for {
			select {
			case <-hup:
				if err := reloadConfig(cfg.configFile, cfg.enableExpandExternalLabels, logger, noStepSubqueryInterval, reloaders...); err != nil {
					level.Error(logger).Log("msg", "Error reloading config", "err", err)
				}
			case rc := <-webHandler.Reload():
				if err := reloadConfig(cfg.configFile, cfg.enableExpandExternalLabels, logger, noStepSubqueryInterval, reloaders...); err != nil {
					level.Error(logger).Log("msg", "Error reloading config", "err", err)
					rc <- err
				} else {
					rc <- nil
				}
			case <-cancel:
				return nil
			}
		}
	},
	func(err error) {
		// Wait for any in-progress reloads to complete to avoid
		// reloading things after they have been shutdown.
		cancel <- struct{}{}
	},
)

6、配置加载:通过reloadConfig()方法将prometheus.yml配置文件加载进来

cancel := make(chan struct{})
g.Add(
	func() error {
		select {
		case <-dbOpen:
		// In case a shutdown is initiated before the dbOpen is released
		case <-cancel:
			reloadReady.Close()
			return nil
		}

		//加载解析prometheus.yml配置文件,并调用各个组件ApplyConfig()方法将配置传入
		if err := reloadConfig(cfg.configFile, cfg.enableExpandExternalLabels, logger, noStepSubqueryInterval, reloaders...); err != nil {
			return errors.Wrapf(err, "error loading config from %q", cfg.configFile)
		}
		//配置加载完毕,执行reloadReady.Close()关闭reloadReady.C通道,这样  <-reloadReady.C 阻塞地方可以继续向下执行
		reloadReady.Close()
		webHandler.Ready()
		level.Info(logger).Log("msg", "Server is ready to receive web requests.")
		<-cancel
		return nil
	},
	func(err error) {
		close(cancel)
	},
)

7、ruleManager组件启动,用于进行rule规则计算:

g.Add(
	func() error {
		<-reloadReady.C
		ruleManager.Run()
		return nil
	},
	func(err error) {
		ruleManager.Stop()
	},
)

8、tsdb模块启动,用户监控数据存储:

opts := cfg.tsdb.ToTSDBOptions()
cancel := make(chan struct{})
g.Add(
	func() error {
		level.Info(logger).Log("msg", "Starting TSDB ...")
		if cfg.tsdb.WALSegmentSize != 0 {
			if cfg.tsdb.WALSegmentSize < 10*1024*1024 || cfg.tsdb.WALSegmentSize > 256*1024*1024 {
				return errors.New("flag 'storage.tsdb.wal-segment-size' must be set between 10MB and 256MB")
			}
		}
		if cfg.tsdb.MaxBlockChunkSegmentSize != 0 {
			if cfg.tsdb.MaxBlockChunkSegmentSize < 1024*1024 {
				return errors.New("flag 'storage.tsdb.max-block-chunk-segment-size' must be set over 1MB")
			}
		}
		db, err := openDBWithMetrics(
			cfg.localStoragePath,
			logger,
			prometheus.DefaultRegisterer,
			&opts,
		)

		if err != nil {
			return errors.Wrapf(err, "opening storage failed")
		}

		switch fsType := prom_runtime.Statfs(cfg.localStoragePath); fsType {
		case "NFS_SUPER_MAGIC":
			level.Warn(logger).Log("fs_type", fsType, "msg", "This filesystem is not supported and may lead to data corruption and data loss. Please carefully read https://prometheus.io/docs/prometheus/latest/storage/ to learn more about supported filesystems.")
		default:
			level.Info(logger).Log("fs_type", fsType)
		}

		level.Info(logger).Log("msg", "TSDB started")
		level.Debug(logger).Log("msg", "TSDB options",
			"MinBlockDuration", cfg.tsdb.MinBlockDuration,
			"MaxBlockDuration", cfg.tsdb.MaxBlockDuration,
			"MaxBytes", cfg.tsdb.MaxBytes,
			"NoLockfile", cfg.tsdb.NoLockfile,
			"RetentionDuration", cfg.tsdb.RetentionDuration,
			"WALSegmentSize", cfg.tsdb.WALSegmentSize,
			"AllowOverlappingBlocks", cfg.tsdb.AllowOverlappingBlocks,
			"WALCompression", cfg.tsdb.WALCompression,
		)

		startTimeMargin := int64(2 * time.Duration(cfg.tsdb.MinBlockDuration).Seconds() * 1000)
		localStorage.Set(db, startTimeMargin)
		time.Sleep(time.Duration(10)*time.Second)
		close(dbOpen)
		<-cancel
		return nil
	},
	func(err error) {
		if err := fanoutStorage.Close(); err != nil {
			level.Error(logger).Log("msg", "Error stopping storage", "err", err)
		}
		close(cancel)
	},
)

9、webHandler组件启动,prometheus可以接收http请求:

g.Add(
	func() error {
		if err := webHandler.Run(ctxWeb, listener, *webConfig); err != nil {
			return errors.Wrapf(err, "error starting web server")
		}
		return nil
	},
	func(err error) {
		cancelWeb()
	},
)

10、notifierManager组件启动,将告警数据发送给AlertManager服务:

g.Add(
	func() error {
		// When the notifier manager receives a new targets list
		// it needs to read a valid config for each job.
		// It depends on the config being in sync with the discovery manager
		// so we wait until the config is fully loaded.
		<-reloadReady.C
		notifierManager.Run(discoveryManagerNotify.SyncCh())
		level.Info(logger).Log("msg", "Notifier manager stopped")
		return nil
	},
	func(err error) {
		notifierManager.Stop()
	},
)

总结

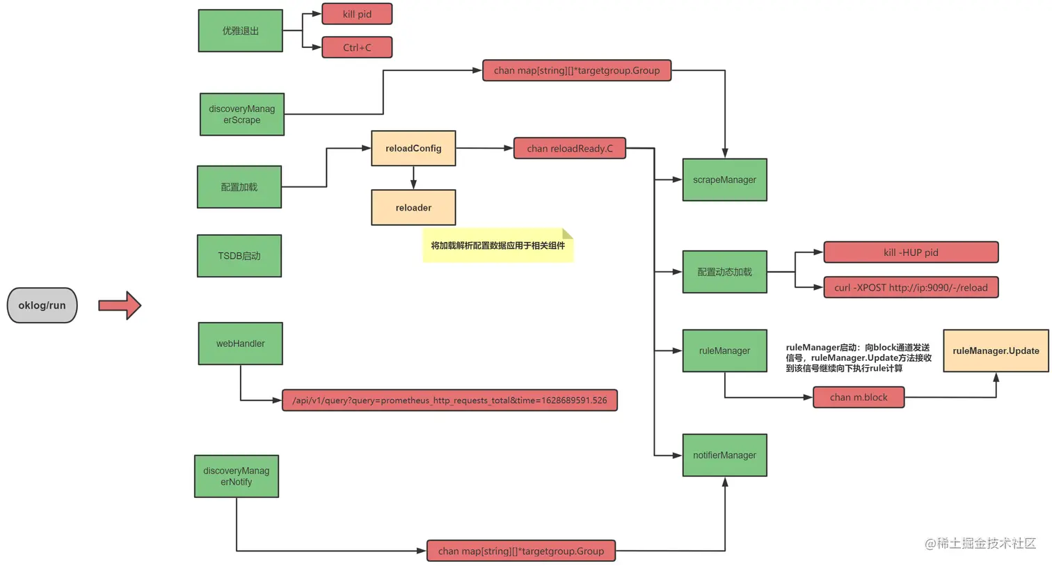
上面分析的Prometheus启动流程中最为关键的是:通过oklog/run的协程编排工具启动10个协程组件,每个协程组件都有各自功能(见下图):

image-20210811232900387.png

大致说明:

​ 1、绿色框代表的就是oklog/run工具管理启动的10个启动组件;

​ 2、优雅退出组件:主要用于监听系统发出的kill和Ctrl+C信号,用于Prometheus优雅退出;

​ 3、discoveryManagerScrape和discoveryManagerNotify这两个是服务发现组件,分别用于发现targets和alertmanager服务,通过通道传递给scrapeManager和notifierManager组件,scrapeManager组件拿到targets开始抓取监控指标,notifierManager拿到alertmanager服务发送告警数据;

​ 4、配置加载组件:主要用于加载prometheus.yml配置并初始化到Config结构体中,然后遍历执行reloader,将解析的配置数据Config传递给相关组件进行处理,reloader信息见前面分析的ApplyConfig一节

​ 5、配置加载完成后会向reloadReady.C通道发送信号,scrapeManager组件、配置动态加载组件、ruleManager组件和notifierManager这四个组件会监听该信号才能执行,即这四个组件依赖配置加载完成,reloader执行完成;

​ 6、TSDB组件:主要用于scrapeManager抓取的监控指标存储时序数据库;

​ 7、webHandler组件:prometheus启动http服务器,这样可以查询到prometheus相关数据,如执行promql语句;

​ 8、动态配置加载:该组件主要在配置加载完成后启动监听kill -HUPcurl -XPOST http://ip:port/-/reload信号,动态重新加载prometheus.yml配置文件;

​ 9、ruleManager组件:ruleManager组件主要用于rule规则文件计算,包括record rule和alert rule规则文件。

ewm.png