Git管理策略与软件开发环境

324 阅读4分钟

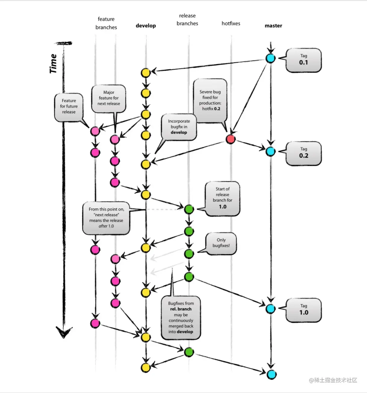
分支构成

master和develop分支一直存在,且名称不会变化,一般不直接修改这2个分支,由其他分支合并而来。

feature、release、hotfix分别用于功能点开发、优化,特定版本测试,线上问题紧急处理,同一类型的分支会产生多个。

分支划分如下:

  • master:与线上版本保持绝对一致;
  • develop:开发分支,由下文提到的release、feature、hotfix分支合并过后的代码;
  • feature:实际功能点开发分支,建议每个功能新建一个feature, 具有关联关系的功能公用一个feature分支;
  • release:每一次开发完成之后,从develop创建出来的分支,以此分支为基准,进行测试;
  • hotfix:该分支主要用于修复线上bug;

命名规范约定如下:

  • feature分支命名:feature/name
  • release分支命名:release/name
  • hotfix分支命名:hotfix/name

比如有一个「优化分布式Session」的需求,可在develop分支的基础上创建新分支 feature/optimize_distributed_session进行开发,开发完成后合并到develop分支。

分支详细介绍和处理流程

master分支

主分支,与线上运行的版本始终保持一致,任何时候都不要直接修改master分支。

一个版本的release分支、hotfix分支开发完成后,会合并代码到master分支,也就是说master分支主要来源于release分支和hotfix分支。

develop分支

开发分支,始终保持最新完成以及bug修复后的代码,新增功能时基于该分支创建feature分支。

一个版本的release分支、hotfix分支开发完成后,也会合并到develop分支,另外,一个版本的feature功能开发完成后,也会合并到develop分支。也就是说develop分支来源于feature、release、hotfix分支。

feature分支

开发新功能或优化现有功能时,会创建feature分支,以develop为基础创建。一般会有多个功能同时开发,但上线时间可能不同,在适当的时候将特定的feature分支合并到develop分支,并创建release分支,进入测试状态。

release分支

当一组feature开发完成,会首先合并到develop分支,开始进入提测阶段时,会创建release分支。

以release分支代码为基准提测,测试过程中若存在bug需要修复,则直接由开发者在release分支修复并提交。

测试完成之后,合并release分支到master和develop分支,此时master为最新代码,用作上线。

hotfix分支

线上出现紧急问题时,需要及时修复,以master分支为基线,创建hotfix分支,修复完成后,需要合并到master分支和develop分支。

特殊情况处理和注意点

develop分支已存在未上线的feature代码, 此时需要紧急上线一个新功能, 但develop的代码不能上,如何处理 ?

  • 以master为基线创建feature, 在完成之后,代码合并到master分支;
  • 为了保证develop是最新代码,需要从master合并到develop分支;

以develop为基线,创建了f1和f2两个feature分支之后, f1,f2开发一半的时候,发现两个分支代码需要有依赖怎么办 ?

  • 最好在开发开始前确定两个功能是否相关,若相关则只创建一个分支,两个功能在一起开发;
  • 如果已经创建,则需要合并到一个分支;

一定要保证commit历史记录的整洁,代码合并时,根据情况选择merge或rebase;

使用rebase注意,一旦分支中的提交对象发布到公共仓库,就千万不要对该分支进行衍合操作;

提交说明规范:

  • 提交说明最好限制在一行以内,50个字符以下,简明扼要地描述更新内容,空开一行后,再展开详细注解;

gitFlow.jpg 上面部分转载自:cloud.tencent.com/developer/a…

软件开发环境

生产环境

面向用户的环境。此环境上的部署的代码经过充分测试,非常稳定,来源于master

开发环境

面向开发者的环境。此环境上部署的代码只经过简单自测,但是能保证正常运行,主要是开发者之间联调使用,来源于develpo。

测试环境

面向测试人员的环境。此环境上部署的代码,由测试人员构建部署,一般情况下来源与release系列的分支,当有hotfix时,也来源于hotfix,它跟踪需要测试的分支,因此来源不固定。

多个release并行的问题

当多个release并行时,发现的bug在多个release上同时存在。
方法一:直接从develop拉出分支,修复bug,然后在这个新分支进行测试,测试通过后,再合并进入多个release分支
方法二:直接在在任意release分支上进行修复,测试通过后,遴选到多个分支。
方法一的来源清晰,更建议使用方法一。

删除时机

这种修复bug的情况,可能会进行多次提交-》打回-》提交-》验证通过的循环。因此他的删除时机,应该是在最终测试通过,合并进入master后,与release分支一同删除。