Vue生命周期

381 阅读2分钟

这是我参与8月更文挑战的第14天,活动详情查看:8月更文挑战

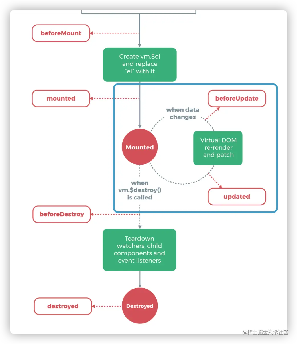
生命周期

生命周期

  • 又叫生命周期钩子,生命周期函数。
  • 在特定的时刻Vue为我们调用的一些特殊名称的函数,函数名不可更改,但是内容是程序员根据需求写的,生命周期函数中的this指向是vm实例或组件实例对象
  • 生命周期函数名不可更改
  • 所有生命周期函数中的this指向组件实例对象

Image.png

以下的生命周期如果你需要测试的话,记得在后面打断点,不然的话测试结果不准.

beforeCreate

此时数据代理还没开始,访问不到vue实例上的data和methods

befroreCreate-created:数据监测和数据代理创建完毕

created

此时可以通过vm访问到data中的数据以及getter,setter,methods中配置的方法。

Image.png

created-beforeMount:这个阶段Vue开始解析模板查找是否有el选项和template选项,还有那些@click,插值语法,计算属性之类的,然后在内存中生成虚拟dom,页面还不能显示解析好的内容,因为还没变成真实dom。

beforeMount

  1. 此时页面呈现的是未经Vue编译的DOM结构。可以看到@click和插值语法没有被编译成真实dom.
  2. 所有修改DOM的操作最终都不奏效:这里的最终是指挂载真实DOM的时候, 因为在挂载前, 会将挂载前解析模板生成的虚拟DOM变成真实DOM, 因此在beforeMount进行的DOM操作都是无效的, 因为真实DOM是基于beforeMount之前生成的.

Image.png

beforeMount-mouted:将beforeMount前解析模板生成的内存中的虚拟DOM转换为真实DOM插入页面,真实dom还在$el上存了一份,主要是为了后期diff算法对比复用

mounted

  1. 此时呈现的是经过Vue编译的DOM
  2. 此时你对DOM的操作都是有效的, 但是尽可能别操作

此时初始化过程结束, ::一般在这个地方进行以下操作: 开启定时器, 发送网络请求, 订阅消息, 绑定自定义事件, 等初始化操作::

Vue完成模板解析并把真实的DOM元素放入页面后调用mounted,完成挂载

  • 对象简写形式{a:a}简写为{a}
  • 代表挂载完毕
    • Vue把代码变虚拟DOM-转换成真实DOM-把初始的真实的DOM元素挂载到页面上。为什么说初始因为后续比如v-if也会重新渲染模板,但是此时不会再执行mouted了,mouted就执行一次
  • mounted的this指向就是vm,

更新

image.png

beforeUpdata

当data的数据改变的时候, 调用beforeUpdate, 但是有一点需要注意, 就是此时仅仅是data改变, 但是DOM却还没有更新, 也就说此时的数据和页面不是同步的

Image.png

beforeUpdata-updated : 根据新的数据生成新的虚拟DOM, 随后和旧的虚拟DOM进行比较, 最终完成更新. 也就是: Model-View的更新

Updated

此时数据是新的, 页面也是新的, 数据和页面保持同步了

销毁

image.png

要进行销毁流程有一个前提, 就是vm.$destroy() , 完全销毁一个实例也就是组件, 清理他和其他实例(组件)之间的关系, 解绑他的全部指令和自定义事件监听器(如果你绑的原生dom事件就还可以继续执行).Vue官方说最好用v-if和v-for控制组件生命

beforeDestory

此时vm中data, methods, 执行等都处于可用状态, 但是此时对数据的更改不会再触发更新了,没有回头路了.马上要进行销毁. 这时候做的一般就是收尾工作,一般在这个阶段:关闭定时器, 取消订阅消息, 解绑自定义事件等收尾操作.

beforeDestory-destroyed: 解除监听, 和子组件的关系, 事件监听器

destoryed

总结

数据监测数据代理创建前/后, Vue编译的DOM挂载前/后, 数据更新前/后, 当前组件实例销毁前/销毁后