阿里巴巴二面:12道Java真题解析

584 阅读8分钟

前言

最近有不少粉丝去阿里巴巴面试了,回来之后总结不少难题给我,以下是面试的真题,跟大家一起来讨论怎么回答。

阿里二面

1、Jdk1.7到Jdk1.8 HashMap 底层发⽣了什么变化?

  1. 1.7中底层是数组+链表,1.8中底层是数组+链表+红⿊树,加红⿊树的⽬的是提⾼HashMap插⼊和查询整体效率。
  2. 1.7中链表插⼊使⽤的是头插法,1.8中链表插⼊使⽤的是尾插法,因为1.8中插⼊key和value时需要判断链表元素个数,所以需要遍历链表统计链表元素个数,所以正好就直接使⽤尾插法。
  3. 1.7中哈希算法⽐较复杂,存在各种右移与异或运算,1.8中进⾏了简化,因为复杂的哈希算法的⽬的就是提⾼散列性,来提供HashMap的整体效率,⽽1.8中新增了红⿊树,所以可以适当的简化哈希算法,节省CPU资源 。

2、Jdk1.7到Jdk1.8 java虚拟机发⽣了什么变化?

1.7中存在永久代,1.8中没有永久代,替换它的是元空间,元空间所占的内存不是在虚拟机内部,⽽是本地内存空间,这么做的原因是,不管是永久代还是元空间,他们都是⽅法区的具体实现,之所以元空间所占的内存改成本地内存,官⽅的说法是为了和JRockit统⼀,不过额外还有⼀些原因,⽐如⽅法区所存储的类信息通常是⽐较难确定的,所以对于⽅法区的⼤⼩是⽐较难指定的,太⼩了容易出现⽅法区溢出,太⼤了⼜会占⽤了太多虚拟机的内存空间,⽽转移到本地内存后则不会影响虚拟机所占⽤的内存。

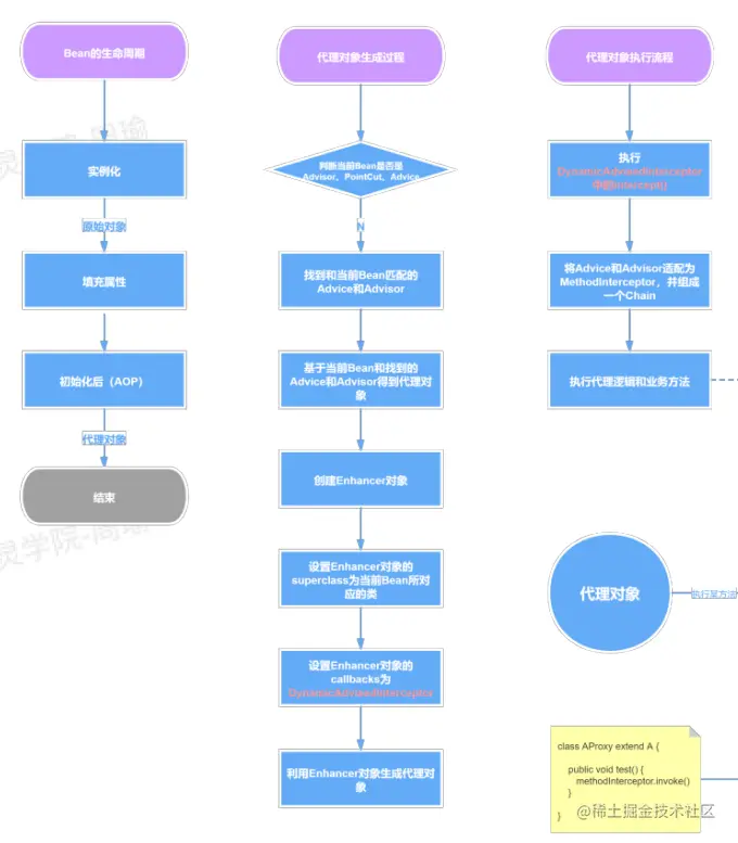
3、如何实现AOP,项⽬哪些地⽅⽤到了AOP

利⽤动态代理技术来实现AOP,⽐如JDK动态代理或Cglib动态代理,利⽤动态代理技术,可以针对某个类⽣成代理对象,当调⽤代理对象的某个⽅法时,可以任意控制该⽅法的执⾏,⽐如可以先打印执⾏时间,再执⾏该⽅法,并且该⽅法执⾏完成后,再次打印执⾏时间。项⽬中,⽐如事务、权限控制、⽅法执⾏时⻓⽇志都是通过AOP技术来实现的,凡是需要对某些⽅法做统 ⼀处理的都可以⽤AOP来实现,利⽤AOP可以做到业务⽆侵⼊。

4、Spring中后置处理器的作⽤

Spring中的后置处理器分为BeanFactory后置处理器和Bean后置处理器,它们是Spring底层源码架构设计 中⾮常重要的⼀种机制,同时开发者也可以利⽤这两种后置处理器来进⾏扩展。

BeanFactory后置处理器表示针对BeanFactory的处理器,Spring启动过程中,会先创建出BeanFactory实例,然后利⽤BeanFactory处理器来加⼯BeanFactory,⽐如Spring的扫描就是基于BeanFactory后置处理器来实现的,⽽Bean后置处理器也类似。

阿里二面面试真题解析|配套笔记:

Spring在创建⼀个Bean的过程中,⾸先会实例化得到⼀个对象,然后再利⽤Bean后置处理器来对该实例对象进⾏加⼯,⽐如我们常说的依赖注⼊就是基于⼀个Bean后置处理器来实现的,通过该Bean后置处理器来给实例对象中加了@Autowired注解的属性⾃动赋值,还⽐如我们常说的AOP,也是利⽤⼀个Bean后置处理器来实现的,基于原实例对象,判断是否需要进⾏AOP,如果需要,那么就基于原实例对象进⾏动态代理,⽣成⼀个代理对象。

5、说说常⽤的SpringBoot注解,及其实现

  1. @SpringBootApplication注解:这个注解标识了⼀个SpringBoot⼯程,它实际上是另外三个注解的组合,这三个注解是:

a. @SpringBootConfiguration:这个注解实际就是⼀个@Configuration,表示启动类也是⼀个配置类 b. @EnableAutoConfiguration:向Spring容器中导⼊了⼀个Selector,⽤来加载ClassPath下SpringFactories中所定义的⾃动配置类,将这些⾃动加载为配置Bean c. @ComponentScan:标识扫描路径,因为默认是没有配置实际扫描路径,所以SpringBoot扫描的路径是启动类所在的当前⽬录

  1. @Bean注解:⽤来定义Bean,类似于XML中的标签,Spring在启动时,会对加了@Bean注解的⽅法进⾏解析,将⽅法的名字做为beanName,并通过执⾏⽅法得到bean对象
  2. @Controller、@Service、@ResponseBody、@Autowired都可以说

6、说说你了解的分布式锁实现

分布式锁所要解决的问题的本质是:能够对分布在多台机器中的线程对共享资源的互斥访问。在这个原理上可以有很多的实现⽅式:

  1. 基于Mysql,分布式环境中的线程连接同⼀个数据库,利⽤数据库中的⾏锁来达到互斥访问,但是Mysql的加锁和释放锁的性能会⽐较低,不适合真正的实际⽣产环境
  2. 基于Zookeeper,Zookeeper中的数据是存在内存的,所以相对于Mysql性能上是适合实际环境的,并且基于Zookeeper的顺序节点、临时节点、Watch机制能⾮常好的来实现的分布式锁
  3. 基于Redis,Redis中的数据也是在内存,基于Redis的消费订阅功能、数据超时时间,lua脚本等功能,也能很好的实现的分布式锁

7、Redis的数据结构及使⽤场景

Redis的数据结构有:

  1. 字符串:可以⽤来做最简单的数据缓存,可以缓存某个简单的字符串,也可以缓存某个json格式的字符串,Redis分布式锁的实现就利⽤了这种数据结构,还包括可以实现计数器、Session共享、分布式ID
  2. 哈希表:可以⽤来存储⼀些key-value对,更适合⽤来存储对象
  3. 列表:Redis的列表通过命令的组合,既可以当做栈,也可以当做队列来使⽤,可以⽤来缓存类似微信公众号、微博等消息流数据
  4. 集合:和列表类似,也可以存储多个元素,但是不能重复,集合可以进⾏交集、并集、差集操作,从⽽可以实现类似,我和某⼈共同关注的⼈、朋友圈点赞等功能
  5. 有序集合:集合是⽆序的,有序集合可以设置顺序,可以⽤来实现排⾏榜功能

8、Redis集群策略

Redis提供了三种集群策略:

  1. 主从模式:这种模式⽐较简单,主库可以读写,并且会和从库进⾏数据同步,这种模式下,客户端直接连主库或某个从库,但是但主库或从库宕机后,客户端需要⼿动修改IP,另外,这种模式也⽐较难进⾏扩容,整个集群所能存储的数据受到某台机器的内存容量,所以不可能⽀持特⼤数据量
  2. 哨兵模式:这种模式在主从的基础上新增了哨兵节点,但主库节点宕机后,哨兵会发现主库节点宕机,然后在从库中选择⼀个库作为进的主库,另外哨兵也可以做集群,从⽽可以保证但某⼀个哨兵节点宕机后,还有其他哨兵节点可以继续⼯作,这种模式可以⽐较好的保证Redis集群的⾼可⽤,但是仍然不能很好的解决Redis的容量上限问题。
  3. Cluster模式:Cluster模式是⽤得⽐较多的模式,它⽀持多主多从,这种模式会按照key进⾏槽位的分配,可以使得不同的key分散到不同的主节点上,利⽤这种模式可以使得整个集群⽀持更⼤的数据容量,同时每个主节点可以拥有⾃⼰的多个从节点,如果该主节点宕机,会从它的从节点中选举⼀个新的主节点。

对于这三种模式,如果Redis要存的数据量不⼤,可以选择哨兵模式,如果Redis要存的数据量⼤,并且需要持续的扩容,那么选择Cluster模式。

9、Mysql数据库中,什么情况下设置了索引但⽆法使⽤?

  1. 没有符合最左前缀原则
  2. 字段进⾏了隐式数据类型转化
  3. ⾛索引没有全表扫描效率⾼

10、Innodb是如何实现事务的

Innodb通过Buffer Pool,LogBuffer,Redo Log,Undo Log来实现事务,以⼀个update语句为例:

  1. Innodb在收到⼀个update语句后,会先根据条件找到数据所在的⻚,并将该⻚缓存在Buffer Pool中
  2. 执⾏update语句,修改Buffer Pool中的数据,也就是内存中的数据
  3. 针对update语句⽣成⼀个RedoLog对象,并存⼊LogBuffer中
  4. 针对update语句⽣成undolog⽇志,⽤于事务回滚
  5. 如果事务提交,那么则把RedoLog对象进⾏持久化,后续还有其他机制将Buffer Pool中所修改的数据⻚持久化到磁盘中
  6. 如果事务回滚,则利⽤undolog⽇志进⾏回滚

11、聊聊你最有成就感的项⽬

  1. 项⽬是做什么的
  2. ⽤了什么技术
  3. 你在项⽬中担任的职位
  4. 收获了什么

12、⾃⼰最有挑战的项⽬、难点

  1. 使⽤什么技术解决了什么项⽬难点
  2. 使⽤什么技术优化了什么项⽬功能
  3. 使⽤什么技术节省了多少成本