我想学会设计模式之解释器模式

326 阅读2分钟

这是我参与8月更文挑战的第15天,活动详情查看:8月更文挑战


我想学会设计模式之解释器模式

image-20210816082421299

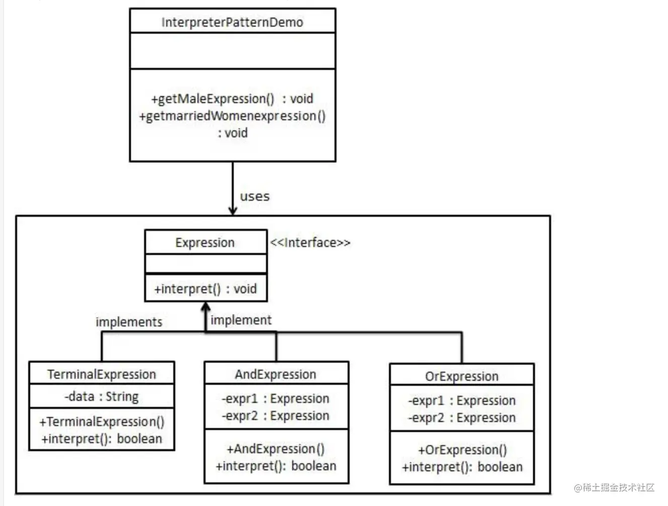
解释器模式: 提供了评估语言的语法表达式的方式。


什么是“解释器模式?

解释器模式定义: 提供了评估语言的语法表达式的方式。这是基本不怎么使用的一种设计模式。确实想不到什么场景一定要用此种设计模式。

实现这种模式的核心是:

  1. 抽象表达式:主要有一个interpret()操作

    • 终结符表达式:R = R1 + R2中,R1 R2就是终结符
    • 非终结符表达式:R = R1 - R2中,-就是终结符
  1. 环境(Context): 存放文法中各个终结符所对应的具体值。比如前面R1R2的值。

优缺点

优点:

  1. 可扩展性比较好,灵活。
  2. 增加了新的解释表达式的方式,易于实现简单文法。

缺点:

  1. 可利用场景比较少。
  2. 对于复杂的文法比较难维护。
  3. 解释器模式会引起类膨胀,很难维护
  4. 解释器模式采用递归调用方法,并且,语句的执行效率低

使用场景

可以将一个需要解释执行的语言中的句子表示为一个抽象语法树。一些重复出现的问题可以用一种简单的语言来进行表达。一个简单语法需要解释的场景。实例上有: 编译器、运算表达式计算、正则表达式


代码实现

为了方便说明,下面省略了“抽象表达式”的实现。

class Context {
    constructor() {
        this._list = []; // 存放 终结符表达式
        this._sum = 0; // 存放 非终结符表达式(运算结果)
    }
    get sum() {
        return this._sum;
    }
    set sum(newValue) {
        this._sum = newValue;
    }
    add(expression) {
        this._list.push(expression);
    }
    get list() {
        return [...this._list];
    }
}
class PlusExpression {
    interpret(context) {
        if (!(context instanceof Context)) {
            throw new Error("TypeError");
        }
        context.sum = ++context.sum;
    }
}
class MinusExpression {
    interpret(context) {
        if (!(context instanceof Context)) {
            throw new Error("TypeError");
        }
        context.sum = --context.sum;
    }
}
/** 以下是测试代码 **/
const context = new Context();
// 依次添加: 加法 | 加法 | 减法 表达式
context.add(new PlusExpression());
context.add(new PlusExpression());
context.add(new MinusExpression());
// 依次执行: 加法 | 加法 | 减法 表达式
context.list.forEach(expression => expression.interpret(context));
console.log(context.sum);