HashMap源码解析,超详细源码解析

234 阅读11分钟

HashMap

概念

我们都知道,HashMap是集合框架下的Map的一个实现类,不是线程安全的,HashMap继承了AbstractMap类,实现了Map,Cloneable,Serializable接口。下面是源码:

public class HashMap<K,V> extends AbstractMap<K,V>
    implements Map<K,V>, Cloneable, Serializable {

HashMap数据结构

clipboard.png

从上图我们可以看出,HashMap底层数据结构是一个数组加链表的结构组成的(1.7及之前),JDK1.8之后是数组加链表加红黑树构成的,因为当链表长度超过8时,HashMap会尝试将链表转换为红黑树,就是为了方便进行查找,避免链表过长导致我们查询效率降低。(红黑树是一个自平衡的二叉树,不清楚的小伙伴可以自行学习一下)。

关于Node数组 table:如上图所示,我们的HashMap在底层维护了一个Node数组,table在第一次往HashMap中put元素的时候初始化。如果HashMap初始化的时候没有指定容量,那么初始化table的时候会使用默认的DEFAULT_INITIAL_CAPACITY参数,也就是16,作为table初始化时的长度。如果HashMap初始化的时候指定了容量,HashMap会把这个容量修改为2的幂次数,然后创建对应长度的table,为什么长度为2的幂,目的是为了提高效率,后面我们会说到。在table扩容时会翻倍。

/**
*表,在第一次使用时初始化,并根据需要调整大小。 分配时,长度始终是 2 的幂。 (我们*还在某些操作中容忍长度为零,以允许当前不需要的引导机制。)
**/
transient Node<K,V>[] table;

Node其实就是一个entry结点,没有什么特殊的方法,Node节点是一个HashMap中的内部类,HashMap将我们需要存储的数据存到node节点的value属性中,源代码如下

static class Node<K,V> implements Map.Entry<K,V> {
    final int hash;
    final K key;
    V value;
    Node<K,V> next;

    Node(int hash, K key, V value, Node<K,V> next) {
        this.hash = hash;
        this.key = key;
        this.value = value;
        this.next = next;
    }

    public final K getKey()        { return key; }
    public final V getValue()      { return value; }
    public final String toString() { return key + "=" + value; }

    public final int hashCode() {
        return Objects.hashCode(key) ^ Objects.hashCode(value);
    }

    public final V setValue(V newValue) {
        V oldValue = value;
        value = newValue;
        return oldValue;
    }

    public final boolean equals(Object o) {
        if (o == this)
            return true;
        if (o instanceof Map.Entry) {
            Map.Entry<?,?> e = (Map.Entry<?,?>)o;
            if (Objects.equals(key, e.getKey()) &&
                Objects.equals(value, e.getValue()))
                return true;
        }
        return false;
    }
}

HashMap的容量,默认是16。

/**
 * The default initial capacity - MUST be a power of two.
 */
static final int DEFAULT_INITIAL_CAPACITY = 1 << 4; // aka 16

HashMap的添加节点(PUT)

当HashMap执行put操作时,会经过如下步骤:

  1. 对key进行hash值计算

首先我们可以看到,调用了putVal()方法,传入的我们的key的hash值

public V put(K key, V value) {
    return putVal(hash(key), key, value, false, true);
}

我们看一下这个hash(key)方法里面是什么

static final int hash(Object key) {
    int h;
    return (key == null) ? 0 : (h = key.hashCode()) ^ (h >>> 16);
}

这里我们可以看到,对key的hashcode进行了运算,将hashcode左移16位以后与原来的hashcode进行异或运算,最终得到我们在hashMap中的Hash值,这样做的目的是什么呢? 主要是为了让key的hashcode高16位也参与运算,降低hash碰撞的概率。

  1. 将数据存入Map中
/**
 * 实现 Map.put 及相关方法
 *         参数:
 *         hash – 密钥的散列
 *         钥匙——钥匙
 *         value – 要放置的值
 *         onlyIfAbsent – 如果为真,则不更改现有值
 *         evict – 如果为 false,则表处于创建模式。
 *         返回:
 *         以前的值,如果没有,则为 null
 */
final V putVal(int hash, K key, V value, boolean onlyIfAbsent,
               boolean evict) {
    Node<K,V>[] tab; Node<K,V> p; int n, i;
    //如果table数组为空,那么调用resize()方法
    if ((tab = table) == null || (n = tab.length) == 0)
        n = (tab = resize()).length;
    if ((p = tab[i = (n - 1) & hash]) == null)
        tab[i] = newNode(hash, key, value, null);
    else {
        Node<K,V> e; K k;
        if (p.hash == hash &&
            ((k = p.key) == key || (key != null && key.equals(k))))
            e = p;
        else if (p instanceof TreeNode)
            e = ((TreeNode<K,V>)p).putTreeVal(this, tab, hash, key, value);
        else {
            for (int binCount = 0; ; ++binCount) {
                if ((e = p.next) == null) {
                    p.next = newNode(hash, key, value, null);
                    if (binCount >= TREEIFY_THRESHOLD - 1) // -1 for 1st
                        treeifyBin(tab, hash);
                    break;
                }
                if (e.hash == hash &&
                    ((k = e.key) == key || (key != null && key.equals(k))))
                    break;
                p = e;
            }
        }
        if (e != null) { // existing mapping for key
            V oldValue = e.value;
            if (!onlyIfAbsent || oldValue == null)
                e.value = value;
            afterNodeAccess(e);
            return oldValue;
        }
    }
    ++modCount;
    if (++size > threshold)
        resize();
    afterNodeInsertion(evict);
    return null;
}

我们可以看到,当table数组为空时,调用了resize()方法,所以我们可以知道,当我们new一个hashmap出来时,这个时候table其实是空的,只有当向这个hashmap中赋值的时候才会初始化table为长度16的数组,我们来看resize()方法源码:

final Node<K,V>[] resize() {
    Node<K,V>[] oldTab = table;
    int oldCap = (oldTab == null) ? 0 : oldTab.length;
    int oldThr = threshold;
    int newCap, newThr = 0;
    if (oldCap > 0) {
        if (oldCap >= MAXIMUM_CAPACITY) {
            threshold = Integer.MAX_VALUE;
            return oldTab;
        }
        else if ((newCap = oldCap << 1) < MAXIMUM_CAPACITY &&
                 oldCap >= DEFAULT_INITIAL_CAPACITY)
            newThr = oldThr << 1; // double threshold
    }
    else if (oldThr > 0) // initial capacity was placed in threshold
        newCap = oldThr;
    else {               // zero initial threshold signifies using defaults
        newCap = DEFAULT_INITIAL_CAPACITY;
        newThr = (int)(DEFAULT_LOAD_FACTOR * DEFAULT_INITIAL_CAPACITY);
    }
    if (newThr == 0) {
        float ft = (float)newCap * loadFactor;
        newThr = (newCap < MAXIMUM_CAPACITY && ft < (float)MAXIMUM_CAPACITY ?
                  (int)ft : Integer.MAX_VALUE);
    }
    threshold = newThr;
    @SuppressWarnings({"rawtypes","unchecked"})
        Node<K,V>[] newTab = (Node<K,V>[])new Node[newCap];
    table = newTab;
    if (oldTab != null) {
        for (int j = 0; j < oldCap; ++j) {
            Node<K,V> e;
            if ((e = oldTab[j]) != null) {
                oldTab[j] = null;
                if (e.next == null)
                    newTab[e.hash & (newCap - 1)] = e;
                else if (e instanceof TreeNode)
                    ((TreeNode<K,V>)e).split(this, newTab, j, oldCap);
                else { // preserve order
                    Node<K,V> loHead = null, loTail = null;
                    Node<K,V> hiHead = null, hiTail = null;
                    Node<K,V> next;
                    do {
                        next = e.next;
                        if ((e.hash & oldCap) == 0) {
                            if (loTail == null)
                                loHead = e;
                            else
                                loTail.next = e;
                            loTail = e;
                        }
                        else {
                            if (hiTail == null)
                                hiHead = e;
                            else
                                hiTail.next = e;
                            hiTail = e;
                        }
                    } while ((e = next) != null);
                    if (loTail != null) {
                        loTail.next = null;
                        newTab[j] = loHead;
                    }
                    if (hiTail != null) {
                        hiTail.next = null;
                        newTab[j + oldCap] = hiHead;
                    }
                }
            }
        }
    }
    return newTab;
}

要看懂这段源码,首先我们要知道几个变量的含义:

table:表,在第一次使用时初始化,并根据需要调整大小。 分配时,长度始终是 2 的幂。
threshold:要调整大小的下一个大小值(容量 * 负载因子)
MAXIMUM_CAPACITY:最大容量,必须是 2 的幂 <= 1<<30。
DEFAULT_INITIAL_CAPACITY:默认初始容量 - 必须是 2 的幂。默认为16
DEFAULT_LOAD_FACTOR:在构造函数中未指定时使用的负载因子。默认为0.75f

当第一次put值之前,由于table为null,这个时候就会执行下面这个部分的代码,给table赋初始值,如果我们new hashMap时不指定容量,那么就会给table初始化为16。

else {               // zero initial threshold signifies using defaults
    newCap = DEFAULT_INITIAL_CAPACITY;
    newThr = (int)(DEFAULT_LOAD_FACTOR * DEFAULT_INITIAL_CAPACITY);
}
......

threshold = newThr;
@SuppressWarnings({"rawtypes","unchecked"})
    Node<K,V>[] newTab = (Node<K,V>[])new Node[newCap];
table = newTab;

然后我们先不看其他部分代码,回到putVal()方法继续看,下面一个判断中有一句代码

if ((p = tab[i = (n - 1) & hash]) == null)
    tab[i] = newNode(hash, key, value, null);

我们从上面可以知道,n是table数组的长度,此处将n-1与之前计算出来的hash值进行与运算求下标,然后将table[i]赋值给p,其实相当于一个求余的操作,这也是为什么table长度必须是2的幂次的原因:(n-1)& hash 相当于 n % hash,这样的目的是什么呢? 因为求余操作很耗时,而这个操作在hashMap中使用很频繁(取值、put、扩容等等都会用到),所以对性能是有一定消耗的,而位运算速度比求余操作快的多,所以使用&运算替代求余操作。

然后我们看到,这里新建了一个node,赋值给了tab[i],这里其实是当这个table上正好没有数据的时候的操作。当计算出的下标有值的时候,进行了如下操作:

Node<K,V> e; K k;
if (p.hash == hash &&
    ((k = p.key) == key || (key != null && key.equals(k))))
    e = p;
else if (p instanceof TreeNode)
    e = ((TreeNode<K,V>)p).putTreeVal(this, tab, hash, key, value);
else {
    for (int binCount = 0; ; ++binCount) {
        if ((e = p.next) == null) {
            p.next = newNode(hash, key, value, null);
            if (binCount >= TREEIFY_THRESHOLD - 1) // -1 for 1st
                treeifyBin(tab, hash);
            break;
        }
        if (e.hash == hash &&
            ((k = e.key) == key || (key != null && key.equals(k))))
            break;
        p = e;
    }
}
if (e != null) { // existing mapping for key
    V oldValue = e.value;
    if (!onlyIfAbsent || oldValue == null)
        e.value = value;
    afterNodeAccess(e);
    return oldValue;
}

1、判断table[i]的hash值是否和put进入的hash值相等并且key值一致,此处比较用了equals,这也是为什么阿里巴巴开发手册上面说重写hash方法必须重写equals方法的一部分原因。

如果相等就直接将p赋值给e(e其实是我们需要在map中修改的node节点,在最后的时候进行替换原来的node);

2、如果p是一个TreeNode节点,代表其是一个红黑树,就调用putTreeVal(),就是putVal 的树版本,这里不进行详细解释,有需要的小伙伴可以自行阅读源码。

3、其他情况下:遍历node链表,如果遇到和插入的节点key值一样的话就直接break;若没有一样的就将其放到链表最后面,然后需要进行判断,链表长度是否大于等于8,如果大于8,则调用treeifyBin(tab, hash);方法,尝试将node链表转化为红黑树。为什么说是尝试呢? 我们看一下源码:

final void treeifyBin(Node<K,V>[] tab, int hash) {
    int n, index; Node<K,V> e;
    if (tab == null || (n = tab.length) < MIN_TREEIFY_CAPACITY)
        resize();
    else if ((e = tab[index = (n - 1) & hash]) != null) {
        TreeNode<K,V> hd = null, tl = null;
        do {
            TreeNode<K,V> p = replacementTreeNode(e, null);
            if (tl == null)
                hd = p;
            else {
                p.prev = tl;
                tl.next = p;
            }
            tl = p;
        } while ((e = e.next) != null);
        if ((tab[index] = hd) != null)
            hd.treeify(tab);
    }
}

MIN_TREEIFY_CAPACITY:可以将 bin 树化的最小表容量;为64 可以看到,如果table长度没有超过MIN_TREEIFY_CAPACITY,也就是64,就会调用resize()方法(ps:又是resize方法...),否则就会将链表转换为红黑树(后面的判断是确定该table下标不是空的才进行转换)。我们接下来来看resize方法

然后就是执行的我们之前跳过的部分代码了, 首先我们看这段代码:

if (oldCap > 0) {
    if (oldCap >= MAXIMUM_CAPACITY) {
        threshold = Integer.MAX_VALUE;
        return oldTab;
    }
    else if ((newCap = oldCap << 1) < MAXIMUM_CAPACITY &&
             oldCap >= DEFAULT_INITIAL_CAPACITY)
        newThr = oldThr << 1; // double threshold
}

oldCap是数字长度,如果数组长度超过MAXIMUM_CAPACITY,也就是2x10的29次方,将threshold赋值为Integer.MAX_VALUE,这明显平常我们用的时候不可能出现这种情况。所以这段我们不用看,然后下一个判断,如果oldCap*2小于2x10的29次方并且大于16,则将容量翻倍。 然后我们看下面代码:

if (oldTab != null) {
    for (int j = 0; j < oldCap; ++j) {
        Node<K,V> e;
        if ((e = oldTab[j]) != null) {
            oldTab[j] = null;
            if (e.next == null)
                newTab[e.hash & (newCap - 1)] = e;
            else if (e instanceof TreeNode)   
               ......
   

以上这些代码都是将原table中的所有node节点,经过重新进行散列,放入扩容后的newTab中。具体计算如下:

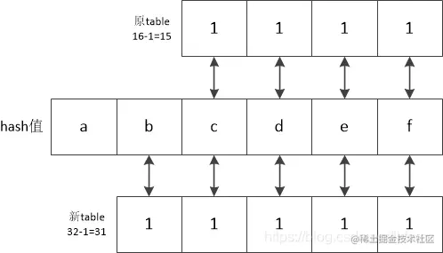
    1. 正常情况下,计算节点在table中的下标的方法是:hash&(oldTable.length-1),扩容之后,table长度翻倍,计算table下标的方法是hash&(newTable.length-1),也就是hash&(oldTable.length*2-1),于是我们有了这样的结论:这新旧两次计算下标的结果,要不然就相同,要不然就是新下标等于旧下标加上旧数组的长度。

假设table原长度是16,扩容后长度32,那么一个hash值在扩容前后的table计算下标:

clipboard.png

hash值的每个二进制位用abcde来表示,那么,hash和新旧table按位与的结果,最后4位显然是相同的,唯一可能出现的区别就在第5位,也就是hash值的b所在的那一位,如果b所在的那一位是0,那么新table按位与的结果和旧table的结果就相同,反之如果b所在的那一位是1,则新table按位与的结果就比旧table的结果多了10000(二进制),而这个二进制10000就是旧table的长度16。 所以,扩容后重新进行散列算法后,原本的节点会根据hash值的第五位为0还是1来得出新的table下标(要么是原来的下标不变,要么是原来下标值+原table长度),从而使长的链表被分散为两个链表,这样链表长度就变短了,这也是之前变红黑树的时候重新散列的原因。

然后我们接下来继续回到主方法(putVal)中:

       ......
       
    if (e != null) { // existing mapping for key
            V oldValue = e.value;
            if (!onlyIfAbsent || oldValue == null)
                e.value = value;
            afterNodeAccess(e);
            return oldValue;
        }
}
++modCount;
if (++size > threshold)
    resize();
afterNodeInsertion(evict);
return null;

这里有一个判断e是否为空,通过之前的代码我们可以知道,当我们存在重复的node的时候,e才不为空,否则我们都是将其放到链表最后面的,同时是将e赋值为null的。 所以这里还有一个需要注意的就是:

onlyIfAbsent: 如果为真,则不更改现有值

这个参数数之前传入的,默认为false,不清楚的小伙伴可以回去看最外层的put方法中调用putVal()那句。到此,我们的put方法算是讲完了。接下来是get方法

喝口水缓缓..

HashMap的查找节点(GET)

其实get方法没什么好说的,就是取hash,找位置,返回值就可以了,代码如下:

public V get(Object key) {
    Node<K,V> e;
    return (e = getNode(hash(key), key)) == null ? null : e.value;
}

这里调用了hash(key),和put方法中一样,就不说了,然后是getNode()方法,我们点进去看一下:

final Node<K,V> getNode(int hash, Object key) {
    Node<K,V>[] tab; Node<K,V> first, e; int n; K k;
    if ((tab = table) != null && (n = tab.length) > 0 &&
        (first = tab[(n - 1) & hash]) != null) {
        if (first.hash == hash && // always check first node
            ((k = first.key) == key || (key != null && key.equals(k))))
            return first;
        if ((e = first.next) != null) {
            if (first instanceof TreeNode)
                return ((TreeNode<K,V>)first).getTreeNode(hash, key);
            do {
                if (e.hash == hash &&
                    ((k = e.key) == key || (key != null && key.equals(k))))
                    return e;
            } while ((e = e.next) != null);
        }
    }
    return null;
}

流程如下:根据hash值,计算出table中的下标,找到第一个节点,判断是不是,如果是就直接饭后,否则判断是否还有下级节点,然后判断是树节点还是链表,根据情况选择不同的方法便利查找,从第一个依次向下找,找到以后就返回。如果最后没找到,就返回null。 至此get方法结束。

总结

什么时候会进行扩容?

其实扩容就是resize方法实现的,有两种情况会出现扩容,一个是当put一个节点以后,table数组长度超过阈值,也就是table长度*负载因子,另一个是当链表长度超过8并且table长度小于64的时候,会通过扩容重新散列减小链表长度。

为什么计算hash值要将key的hashcode右移16位后再和本身进行异或运算?

因为key值的hashcode是32位的,而我们数组最大长度是Integer.MaxValue,是16位的,所以实际参与运算最多是16位的数据,进行异或运算为了让key值的hsahcode高16位也进行运算,减少hash碰撞概率。

为什么table长度必须是2的幂次?

首先我们要知道一个数学知识:如果n是2的幂次数,那么(n-1)& hash 相当于 n % hash。因为求余操作很耗时,而这个操作在hashMap中使用很频繁(取值、put、扩容等等都会用到),所以对性能是有一定消耗的,而位运算速度比求余操作快的多,所以使用&运算替代求余操作。