Vue3.0的使用和特性

384 阅读13分钟

前言

Vue3.0 在去年 9 月正式发布了,看大家都有在热情的拥抱 Vue3.0。今年初新项目也开始使用 Vue3.0 来开发,这篇文章就是在使用后的一个总结, 包含 Vue3 新特性的使用以及一些使用经验分享。

image.png

为什么要升级 Vue3 使用 Vue2.x 的小伙伴都熟悉,Vue2.x 中所有数据都是定义在data中,方法定义在methods中的,并且使用this来调用对应的数据和方法。那 Vue3.x 中就可以不这么玩了, 具体怎么玩我们后续再说, 先说一下 Vue2.x 版本这么写有什么缺陷,所有才会进行升级变更的。

回顾 Vue2.x 实现加减


<template>
  <div class="homePage">
    <p>count: {{ count }}</p>   
    <p>倍数: {{ multiple }}</p>        
    <div>
      <button style="margin-right: 10px" @click="increase">加1</button>
      <button @click="decrease">减一</button>    
    </div>      
  </div>
</template>
<script>
export default {
  data() {
    return { count: 0 };
  },
  computed: {
    multiple() {
      return 2 * this.count;
    },
  },
  methods: {
    increase() {
      this.count++;
    },
    decrease() {
      this.count--;
    },
  },
};
</script>

上面代码只是实现了对count的加减以及显示倍数, 就需要分别在 data、methods、computed 中进行操作,当我们增加一个需求,就会出现下图的情况:

image.png

当我们业务复杂了就会大量出现上面的情况, 随着复杂度上升,就会出现这样一张图, 每个颜色的方块表示一个功能:

image.png

甚至一个功能还有会依赖其他功能,全搅合在一起。

当这个组件的代码超过几百行时,这时增加或者修改某个需求, 就要在 data、methods、computed 以及 mounted 中反复的跳转,这其中的的痛苦写过的都知道。

那我们就想啊, 如果可以按照逻辑进行分割,将上面这张图变成下边这张图,是不是就清晰很多了呢, 这样的代码可读性和可维护性都更高:

那么 vue2.x 版本给出的解决方案就是 Mixin, 但是使用 Mixin 也会遇到让人苦恼的问题:

命名冲突问题 不清楚暴露出来的变量的作用 逻辑重用到其他 component 经常遇到问题 关于上面经常出现的问题我就不一一举例了,使用过的小伙伴多多少少都会遇到。文章的重点不是 Mixin, 如果确实想知道的就留言啦~

所以,我们 Vue3.x 就推出了Composition API主要就是为了解决上面的问题,将零散分布的逻辑组合在一起来维护,并且还可以将单独的功能逻辑拆分成单独的文件。接下来我们就重点认识Composition API。

Composition API

image.png

setup setup 是 Vue3.x 新增的一个选项, 他是组件内使用 Composition API的入口。

setup 执行时机

我在学习过程中看到很多文章都说 setup 是在 beforeCreate和created之间, 这个结论是错误的。实践是检验真理的唯一标准, 于是自己去检验了一下:

image.png


export default defineComponent({
  beforeCreate() {
    console.log("----beforeCreate----");
  },
  created() {
    console.log("----created----");
  },
  setup() {
    console.log("----setup----");
  },
});

image.png

setup 执行时机是在 beforeCreate 之前执行,详细的可以看后面生命周期讲解。

setup 参数

使用setup时,它接受两个参数:

props: 组件传入的属性 context setup 中接受的props是响应式的, 当传入新的 props 时,会及时被更新。由于是响应式的, 所以不可以使用 ES6 解构,解构会消除它的响应式。 错误代码示例, 这段代码会让 props 不再支持响应式:

1.  // demo.vue
2.  export default defineComponent ({
3.  setup(props, context) {
4.  const { name } = props
5.  console.log(name)
6.  },
7.  })

那在开发中我们想要使用解构,还能保持props的响应式,有没有办法解决呢?大家可以思考一下,在后面toRefs学习的地方为大家解答。 接下来我们来说一下setup接受的第二个参数context,我们前面说了setup中不能访问 Vue2 中最常用的this对象,所以context中就提供了this中最常用的三个属性:attrs、slot 和emit,分别对应 Vue2.x 中的 attr属性、slot插槽和attr属性、slot插槽 和emit发射事件。并且这几个属性都是自动同步最新的值,所以我们每次使用拿到的都是最新值。

reactive、ref 与 toRefs 在 vue2.x 中, 定义数据都是在data中, 但是 Vue3.x 可以使用reactive和ref来进行数据定义。 那么ref和reactive他们有什么区别呢?分别什么时候使用呢?说到这里,我又不得不提一下,看到很多网上不少文章说 (reactive用于处理对象的双向绑定,ref则处理 js 基础类型的双向绑定)。我其实不太赞同这样的说法,这样很容易初学者认为ref就能处理 js 基本类型, 比如ref也是可以定义对象的双向绑定的啊, 上段代码:

 setup() {
    const obj = ref({count:1, name:"张三"})
    setTimeout(() =>{
        obj.value.count = obj.value.count + 1
        obj.value.name = "李四"
    }, 1000)
    return{
        obj
    }
  }

我们将obj.countobj.name绑定到页面上也是可以的;但是reactive函数确实可以代理一个对象, 但是不能代理基本类型,例如字符串、数字、boolean 等。 接下来使用代码展示一下refreactive的使用:

image.png

image.png

上面的代码中,我们绑定到页面是通过user.name,user.age;这样写感觉很繁琐,我们能不能直接将user中的属性解构出来使用呢? 答案是不能直接对user进行结构, 这样会消除它的响应式, 这里就和上面我们说props不能使用 ES6 直接解构就呼应上了。那我们就想使用解构后的数据怎么办,解决办法就是使用toRefs。 toRefs 用于将一个 reactive 对象转化为属性全部为 ref 对象的普通对象。具体使用方式如下:


<template>
  <div class="homePage">
    <p>第 {{ year }} 年</p>
    <p>姓名: {{ nickname }}</p>
    <p>年龄: {{ age }}</p>
  </div>
</template>
 
<script>
import { defineComponent, reactive, ref, toRefs } from "vue";
export default defineComponent({
  setup() {
    const year = ref(0);
    const user = reactive({ nickname: "xiaofan", age: 26, gender: "女" });
    setInterval(() => {
      year.value++;
      user.age++;
    }, 1000);
    return {
      year,
      // 使用reRefs
      ...toRefs(user),
    };
  },
});

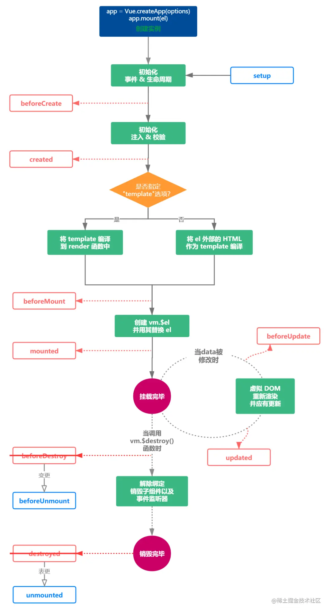
生命周期钩子

我们可以直接看生命周期图来认识都有哪些生命周期钩子 (图片是根据官网翻译后绘制的):

image.png

从图中我们可以看到 Vue3.0 新增了setup,这个在前面我们也详细说了, 然后是将 Vue2.x 中的beforeDestroy名称变更成beforeUnmount; destroyed 表更为 unmounted,作者说这么变更纯粹是为了更加语义化,因为一个组件是一个mount和unmount的过程。其他 Vue2 中的生命周期仍然保留。 上边生命周期图中并没包含全部的生命周期钩子, 还有其他的几个, 全部生命周期钩子如图所示:

image.png

我们可以看到beforeCreate和created被setup替换了(但是 Vue3 中你仍然可以使用, 因为 Vue3 是向下兼容的, 也就是你实际使用的是 vue2 的)。其次,钩子命名都增加了on; Vue3.x 还新增用于调试的钩子函数onRenderTriggered和onRenderTricked 下面我们简单使用几个钩子, 方便大家学习如何使用,Vue3.x 中的钩子是需要从 vue 中导入的:

import { defineComponent, onBeforeMount, onMounted, onBeforeUpdate,onUpdated,
onBeforeUnmount, onUnmounted, onErrorCaptured, onRenderTracked,
onRenderTriggered } from "vue"; 
export default defineComponent({ //
beforeCreate和created是vue2的 beforeCreate() {
console.log("------beforeCreate-----"); }, created() {
console.log("------created-----"); }, setup() { console.log("------setup-----");
// vue3.x生命周期写在setup中 onBeforeMount(() => {
console.log("------onBeforeMount-----"); }); onMounted(() => {
console.log("------onMounted-----"); }); // 调试哪些数据发生了变化
onRenderTriggered((event) =>{ console.log("------onRenderTriggered-----",event);
}) }, });

关于生命周期相关的内容就介绍到这里,下面我们介绍一下 Vue3.x 中watch有什么不同。

watch(source, callback, [options])

参数说明:

source: 可以支持 string,Object,Function,Array; 用于指定要侦听的响应式变量 callback: 执行的回调函数 options:支持 deep、immediate 和 flush 选项。 接下来我会分别介绍这个三个参数都是如何使用的, 如果你对 watch 的使用不明白的请往下看:

侦听 reactive 定义的数据

import { defineComponent, ref, reactive, toRefs, watch } from "vue";
export default defineComponent({
  setup() {
    const state = reactive({ nickname: "xiaofan", age: 20 });
 
    setTimeout(() => {
      state.age++;
    }, 1000);
 
    // 修改age值时会触发 watch的回调
    watch(
      () => state.age,
      (curAge, preAge) => {
        console.log("新值:", curAge, "老值:", preAge);
      }
    );
 
    return {
      ...toRefs(state),
    };
  },
});

侦听 ref 定义的数据

const year = ref(0);
 
setTimeout(() => {
  year.value++;
}, 1000);
 
watch(year, (newVal, oldVal) => {
  console.log("新值:", newVal, "老值:", oldVal);
});

侦听多个数据

上面两个例子中,我们分别使用了两个 watch, 当我们需要侦听多个数据源时, 可以进行合并, 同时侦听多个数据:


watch([() => state.age, year], ([curAge, newVal], [preAge, oldVal]) => {
console.log("新值:", curAge, "老值:", preAge); console.log("新值:", newVal,
"老值:", oldVal); });

侦听复杂的嵌套对象

我们实际开发中,复杂数据随处可见, 比如:

const state = reactive({
  room: {
    id: 100,
    attrs: {
      size: "140平方米",
      type: "三室两厅",
    },
  },
});
watch(
  () => state.room,
  (newType, oldType) => {
    console.log("新值:", newType, "老值:", oldType);
  },
  { deep: true }
);

如果不使用第三个参数deep:true, 是无法监听到数据变化的。 前面我们提到,默认情况下,watch 是惰性的, 那什么情况下不是惰性的, 可以立即执行回调函数呢?其实使用也很简单, 给第三个参数中设置immediate: true即可。关于flush配置,还在学习,后期会补充

stop 停止监听

我们在组件中创建的watch监听,会在组件被销毁时自动停止。如果在组件销毁之前我们想要停止掉某个监听, 可以调用watch()函数的返回值,操作如下:


const stopWatchRoom = watch(() => state.room, (newType, oldType) => {
    console.log("新值:", newType, "老值:", oldType);
}, {deep:true});
 
setTimeout(()=>{
    // 停止监听
    stopWatchRoom()
}, 3000)

还有一个监听函数watchEffect, 在我看来watch已经能满足监听的需求,为什么还要有watchEffect呢?虽然我没有 get 到它的必要性,但是还是要介绍一下watchEffect,首先看看它的使用和watch究竟有何不同。


import { defineComponent, ref, reactive, toRefs, watchEffect } from "vue";
export default defineComponent({
  setup() {
    const state = reactive({ nickname: "xiaofan", age: 20 });
    let year = ref(0)
 
    setInterval(() =>{
        state.age++
        year.value++
    },1000)
 
    watchEffect(() => {
        console.log(state);
        console.log(year);
      }
    );
 
    return {
        ...toRefs(state)
    }
  },
});

执行结果首先打印一次state和year值;然后每隔一秒,打印state和year值。 从上面的代码可以看出, 并没有像watch一样需要先传入依赖,watchEffect会自动收集依赖, 只要指定一个回调函数。在组件初始化时, 会先执行一次来收集依赖, 然后当收集到的依赖中数据发生变化时, 就会再次执行回调函数。所以总结对比如下:

watchEffect 不需要手动传入依赖 watchEffect 会先执行一次用来自动收集依赖 watchEffect 无法获取到变化前的值, 只能获取变化后的值 上面介绍了 Vue3 Composition API的部分内容, 还有很多非常好用的 API, 建议直接查看官网 composition-api。 其实我们也能进行自定义封装。

自定义 Hooks 开篇的时候我们使用 Vue2.x 写了一个实现加减的例子, 这里可以将其封装成一个 hook, 我们约定这些「自定义 Hook」以 use 作为前缀,和普通的函数加以区分。 useCount.ts 实现:


import { ref, Ref, computed } from "vue";
 
type CountResultProps = {
  count: Ref<number>;
  multiple: Ref<number>;
  increase: (delta?: number) => void;
  decrease: (delta?: number) => void;
};
 
export default function useCount(initValue = 1): CountResultProps {
  const count = ref(initValue);
 
  const increase = (delta?: number): void => {
    if (typeof delta !== "undefined") {
      count.value += delta;
    } else {
      count.value += 1;
    }
  };
  const multiple = computed(() => count.value * 2);
 
  const decrease = (delta?: number): void => {
    if (typeof delta !== "undefined") {
      count.value -= delta;
    } else {
      count.value -= 1;
    }
  };
 
  return {
    count,
    multiple,
    increase,
    decrease,
  };
}

接下来看一下在组件中使用useCount这个 hook:


<template>
  <p>count: {{ count }}</p>
  <p>倍数: {{ multiple }}</p>
  <div>
    <button @click="increase()">加1</button>
    <button @click="decrease()">减一</button>
  </div>
</template>
 
<script lang="ts">
import useCount from "../hooks/useCount";
 setup() {
    const { count, multiple, increase, decrease } = useCount(10);
        return {
            count,
            multiple,
            increase,
            decrease,
        };
    },
</script>

开篇 Vue2.x 实现,分散在data,method,computed等, 如果刚接手项目,实在无法快速将data字段和method关联起来,而 Vue3 的方式可以很明确的看出,将 count 相关的逻辑聚合在一起, 看起来舒服多了, 而且useCount还可以扩展更多的功能。 项目开发完之后,后续还会写一篇总结项目中使用到的「自定义 Hooks 的文章」,帮助大家更高效的开发, 关于Composition API和自定义 Hooks 就介绍到这里, 接下来简单介绍一下 vue2.x 与 vue3 响应式对比。

简单对比 vue2.x 与 vue3.x 响应式 其实在 Vue3.x 还没有发布 bate 的时候, 很火的一个话题就是Vue3.x 将使用 Proxy 取代 Vue2.x 版本的 Object.defineProperty。 没有无缘无故的爱,也没有无缘无故的恨。为何要将Object.defineProperty换掉呢,咋们可以简单聊一下。 我刚上手 Vue2.x 的时候就经常遇到一个问题,数据更新了啊,为何页面不更新呢?什么时候用set更新,什么时候用set更新,什么时候用forceUpdate强制更新,你是否也一度陷入困境。后来的学习过程中开始接触源码,才知道一切的根源都是 Object.defineProperty。 对这块想要深入了解的小伙伴可以看这篇文章 为什么 Vue3.0 不再使用 defineProperty 实现数据监听?要详细解释又是一篇文章,这里就简单对比一下Object.defineProperty 与 Proxy

Object.defineProperty只能劫持对象的属性, 而 Proxy 是直接代理对象 由于Object.defineProperty只能劫持对象属性,需要遍历对象的每一个属性,如果属性值也是对象,就需要递归进行深度遍历。但是 Proxy 直接代理对象, 不需要遍历操作

Object.defineProperty对新增属性需要手动进行Observe 因为Object.defineProperty劫持的是对象的属性,所以新增属性时,需要重新遍历对象, 对其新增属性再次使用Object.defineProperty进行劫持。也就是 Vue2.x 中给数组和对象新增属性时,需要使用set才能保证新增的属性也是响应式的,set才能保证新增的属性也是响应式的, set内部也是通过调用Object.defineProperty去处理的。

Teleport Teleport 是 Vue3.x 新推出的功能, 没听过这个词的小伙伴可能会感到陌生;翻译过来是传送的意思,可能还是觉得不知所以,没事下边我就给大家形象的描述一下。

Teleport 是什么呢? Teleport 就像是哆啦 A 梦中的「任意门」,任意门的作用就是可以将人瞬间传送到另一个地方。有了这个认识,我们再来看一下为什么需要用到 Teleport 的特性呢,看一个小例子: 在子组件Header中使用到Dialog组件,我们实际开发中经常会在类似的情形下使用到 Dialog ,此时Dialog就被渲染到一层层子组件内部,处理嵌套组件的定位、z-index和样式都变得困难。 Dialog从用户感知的层面,应该是一个独立的组件,从 dom 结构应该完全剥离 Vue 顶层组件挂载的 DOM;同时还可以使用到 Vue 组件内的状态(data或者props)的值。简单来说就是,即希望继续在组件内部使用Dialog, 又希望渲染的 DOM 结构不嵌套在组件的 DOM 中。 此时就需要 Teleport 上场,我们可以用包裹Dialog, 此时就建立了一个传送门,可以将Dialog渲染的内容传送到任何指定的地方。 接下来就举个小例子,看看 Teleport 的使用方式

Teleport 的使用 我们希望 Dialog 渲染的 dom 和顶层组件是兄弟节点关系, 在index.html文件中定义一个供挂载的元素:

1.  <body>
2.  <div id="app"></div>
3.  <div id="dialog"></div>
4.  </body>

定义一个Dialog组件Dialog.vue, 留意 to 属性, 与上面的id选择器一致:


<template>
  <teleport to="#dialog">
    <div class="dialog">
      <div class="dialog_wrapper">
        <div class="dialog_header" v-if="title">
          <slot name="header">
            <span>{{ title }}</span>
          </slot>
        </div>
      </div>
      <div class="dialog_content">
        <slot></slot>
      </div>
      <div class="dialog_footer">
        <slot name="footer"></slot>
      </div>
    </div>
  </teleport>
</template>

Dom 渲染效果如下:

image.png

图片. png 可以看到,我们使用 teleport 组件,通过 to 属性,指定该组件渲染的位置与

同级,也就是在 body 下,但是 Dialog 的状态 dialogVisible 又是完全由内部 Vue 组件控制.

Suspense Suspense是 Vue3.x 中新增的特性, 那它有什么用呢?别急,我们通过 Vue2.x 中的一些场景来认识它的作用。 Vue2.x 中应该经常遇到这样的场景:

1.  <template>
2.  <div>
3.  <div v-if="!loading">
4.  ...
5.  </div>
6.  <div v-if="loading">
7.  加载中...
8.  </div>
9.  </div>
10.  </template>

在前后端交互获取数据时, 是一个异步过程,一般我们都会提供一个加载中的动画,当数据返回时配合v-if来控制数据显示。 如果你使用过vue-async-manager这个插件来完成上面的需求, 你对Suspense可能不会陌生,Vue3.x 感觉就是参考了vue-async-manager. Vue3.x 新出的内置组件Suspense, 它提供两个template slot, 刚开始会渲染一个 fallback 状态下的内容, 直到到达某个条件后才会渲染 default 状态的正式内容, 通过使用Suspense组件进行展示异步渲染就更加的简单。:::warning 如果使用 Suspense, 要返回一个 promise :::Suspense 组件的使用:

 <Suspense>
        <template #default>
            <async-component></async-component>
        </template>
        <template #fallback>
            <div>
                Loading...
            </div>
        </template>
  </Suspense>

asyncComponent.vue:


<<template>
<div>
    <h4>这个是一个异步加载数据</h4>
    <p>用户名:{{user.nickname}}</p>
    <p>年龄:{{user.age}}</p>
</div>
</template>
 
<script>
import { defineComponent } from "vue"
import axios from "axios"
export default defineComponent({
    setup(){
        const rawData = await axios.get("http://xxx.xinp.cn/user")
        return {
            user: rawData.data
        }
    }
})
</script>

从上面代码来看,Suspense 只是一个带插槽的组件,只是它的插槽指定了default 和 fallback 两种状态。

片段(Fragment)

在 Vue2.x 中, template中只允许有一个根节点:

1.  <template>
2.  <div>
3.  <span></span>
4.  <span></span>
5.  </div>
6.  </template>

但是在 Vue3.x 中,你可以直接写多个根节点, 是不是很爽:

1.  <template>
2.  <span></span>
3.  <span></span>
4.  </template>

更好的 Tree-Shaking

Vue3.x 在考虑到 tree-shaking的基础上重构了全局和内部 API, 表现结果就是现在的全局 API 需要通过 ES Module的引用方式进行具名引用, 比如在 Vue2.x 中,我们要使用 nextTick:

1.  // vue2.x
2.  import Vue from "vue"
3.
4.  Vue.nextTick(()=>{
5.  ...
6.  })

受影响的 API 这是一个比较大的变化, 因为以前的全局 API 现在只能通过具名导入,这一更改会对以下 API 有影响:

Vue.nextTick

Vue.observable(用 Vue.reactive 替换)

Vue.version

Vue.compile(仅限完整版本时可用)

Vue.set(仅在 2.x 兼容版本中可用)

Vue.delete(与上同)

内置工具

出来上面的 API 外, 还有许多内置的组件 以上仅适用于 ES Modules builds,用于支持 tree-shaking 的绑定器——UMD 构建仍然包括所有特性,并暴露 Vue 全局变量上的所有内容 (编译器将生成适当的输出,以使用全局外的 api 而不是导入)。::: 前面都是 Vue3.0 的一些新特性,后面着重介绍一下相对于 Vue2.x 来说, 有什么变更呢?

变更 slot 具名插槽语法 在 Vue2.x 中, 具名插槽的写法:


1.  <!--  子组件中:-->
2.  <slot name="title"></slot>

在父组件中使用:

1.  <template slot="title">
2.  <h1>歌曲:成都</h1>
3.  <template>

如果我们要在 slot 上面绑定数据,可以使用作用域插槽,实现如下:


// 子组件
<slot name="content" :data="data"></slot>
export default {
    data(){
        return{
            data:["走过来人来人往","不喜欢也得欣赏","陪伴是最长情的告白"]
        }
    }
}
1.  <!-- 父组件中使用 -->
2.  <template slot="content" slot-scope="scoped">
3.  <div v-for="item in scoped.data">{{item}}</div>
4.  <template>
5.

在 Vue2.x 中具名插槽和作用域插槽分别使用slotslot-scope来实现, 在 Vue3.0 中将slotslot-scope进行了合并同意使用。 Vue3.0 中v-slot


<!-- 父组件中使用 -->
 <template v-slot:content="scoped">
   <div v-for="item in scoped.data">{{item}}</div>
</template>
 
<!-- 也可以简写成: -->
<template #content="{data}">
    <div v-for="item in data">{{item}}</div>
</template>

自定义指令

首先回顾一下 Vue 2 中实现一个自定义指令:


1.  // 注册一个全局自定义指令 `v-focus`
2.  Vue.directive('focus', {
3.  // 当被绑定的元素插入到 DOM 中时……
4.  inserted: function (el) {
5.  // 聚焦元素
6.  el.focus()
7.  }
8.  })

在 Vue 2 中, 自定义指令通过以下几个可选钩子创建:

bind:只调用一次,指令第一次绑定到元素时调用。在这里可以进行一次性的初始化设置。

inserted:被绑定元素插入父节点时调用 (仅保证父节点存在,但不一定已被插入文档中)。

update:所在组件的 VNode 更新时调用,但是可能发生在其子 VNode 更新之前。指令的值可能发生了改变,也可能 没有。但是你可以通过比较更新前后的值来忽略不必要的模板更新 (详细的钩子函数参数见下)。

componentUpdated:指令所在组件的 VNode 及其子 VNode 全部更新后调用。

unbind:只调用一次,指令与元素解绑时调用。

在 Vue 3 中对自定义指令的 API 进行了更加语义化的修改, 就如组件生命周期变更一样, 都是为了更好的语义化, 变更如下:

image.png

所以在 Vue3 中, 可以这样来自定义指令


1.  const { createApp } from "vue"
2.
3.  const app = createApp({})
4.  app.directive('focus', {
5.  mounted(el) {
6.  el.focus()
7.  }
8.  })

然后可以在模板中任何元素上使用新的 v-focus指令, 如下:

<input v-focus />

v-model 升级 在使用 Vue 3 之前就了解到 v-model 发生了很大的变化, 使用过了之后才真正的 get 到这些变化, 我们先纵观一下发生了哪些变化, 然后再针对的说一下如何使用:

变更:在自定义组件上使用v-model时, 属性以及事件的默认名称变了 变更:v-bind的.sync修饰符在 Vue 3 中又被去掉了, 合并到了v-model里 新增:同一组件可以同时设置多个 v-model 新增:开发者可以自定义 v-model修饰符 有点懵?别着急,往下看 在 Vue2 中, 在组件上使用 v-model其实就相当于传递了value属性, 并触发了input事件:


<!-- Vue 2 -->
<search-input v-model="searchValue"><search-input>
 
<!-- 相当于 -->
<search-input :value="searchValue" @input="searchValue=$event"><search-input>

这时v-model只能绑定在组件的value属性上,那我们就不开心了, 我们就像给自己的组件用一个别的属性,并且我们不想通过触发input来更新值,在.async出来之前,Vue 2 中这样实现:

1.  // 子组件:searchInput.vue
2.  export default {
3.  model:{
4.  prop: 'search',
5.  event:'change'
6.  }
7.  }

修改后, searchInput 组件使用v-model就相当于这样:

<search-input v-model="searchValue"><search-input>
<!-- 相当于 -->
<search-input :search="searchValue" @change="searchValue=$event"><search-input>

但是在实际开发中,有些场景我们可能需要对一个 prop 进行 “双向绑定”, 这里以最常见的 modal 为例子:modal 挺合适属性双向绑定的,外部可以控制组件的visible显示或者隐藏,组件内部关闭可以控制 visible属性隐藏,同时 visible 属性同步传输到外部。组件内部, 当我们关闭modal时, 在子组件中以 update:PropName 模式触发事件:

this.$emit('update:visible'false)

然后在父组件中可以监听这个事件进行数据更新:


<modal :visible="isVisible" @update:visible="isVisible = $event"></modal>

此时我们也可以使用v-bind.async来简化实现:

<modal :visible.async="isVisible"></modal>

上面回顾了 Vue2 中v-model实现以及组件属性的双向绑定,那么在 Vue 3 中应该怎样实现的呢?  在 Vue3 中, 在自定义组件上使用v-model, 相当于传递一个modelValue 属性, 同时触发一个update:modelValue事件:


1.  <modal v-model="isVisible"></modal>
2.  <!-- 相当于 -->
3.  <modal :modelValue="isVisible" @update:modelValue="isVisible = $event"></modal>

如果要绑定属性名, 只需要给v-model传递一个参数就行, 同时可以绑定多个v-model


<modal v-model:visible="isVisible" v-model:content="content"></modal>
 
<!-- 相当于 -->
<modal
    :visible="isVisible"
    :content="content"
    @update:visible="isVisible"
    @update:content="content"
/>

不知道你有没有发现,这个写法完全没有.async什么事儿了, 所以啊,Vue 3 中又抛弃了.async写法, 统一使用v-model

异步组件 Vue3 中 使用 defineAsyncComponent 定义异步组件,配置选项 component 替换为 loader ,Loader 函数本身不再接收 resolve 和 reject 参数,且必须返回一个 Promise,用法如下:

<template>
  <!-- 异步组件的使用 -->
  <AsyncPage />
</tempate>
 
<script>
import { defineAsyncComponent } from "vue";
 
export default {
  components: {
    // 无配置项异步组件
    AsyncPage: defineAsyncComponent(() => import("./NextPage.vue")),
 
    // 有配置项异步组件
    AsyncPageWithOptions: defineAsyncComponent({
   loader: () => import(".NextPage.vue"),
   delay: 200,
   timeout: 3000,
   errorComponent: () => import("./ErrorComponent.vue"),
   loadingComponent: () => import("./LoadingComponent.vue"),
 })
  },
}
</script>

参考文章: CSDN博主「King十三」的原创文章 原文链接:blog.csdn.net/sqLeiQ/arti…