前端职场人技术提升第一步 —— 基础巩固(vue)🧐

1,167 阅读5分钟

前言

大家好,我是 「艾伦」 ,是一名刚进入职场不久的前端新人。最近一段时间笔者一直在思考一个问题:怎样才能跳出平时业务的迷城,找到自己感兴趣的前端领域,并成为该领域的技术专家呢?但细想一下现在前端的发展趋势,有太多的前沿领域值得深究。**在笔者还没找到真正感兴趣的领域时,难道只能原地踏步?此时能为成为技术专家做什么准备工作呢? —— 笔者得到的答案是:巩固前端各个方面的基础,后续的技术成长之路才能通顺。

所谓打好地基再盖楼,此文就从vue开始,我们一起踏出前端职场人技术成长第一步!!!

正文

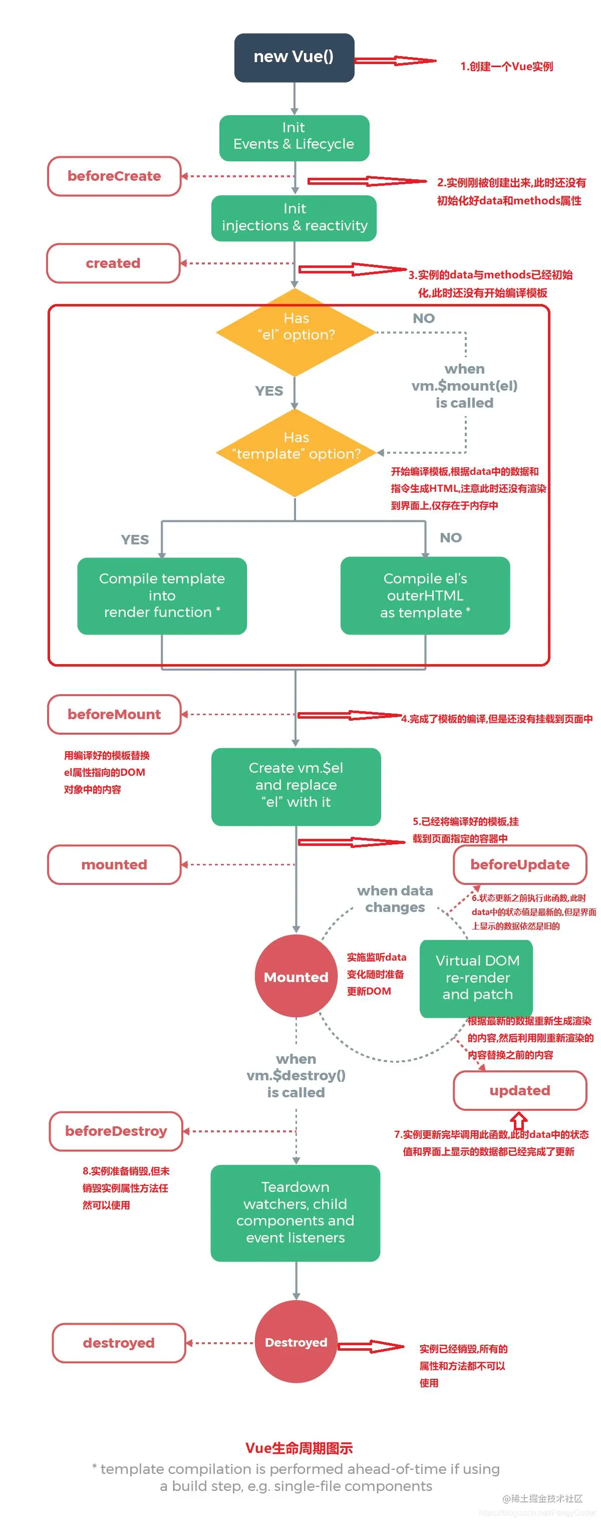
vue的生命周期

先来看这张图最经典的图:

6KYBFD4N02L6_9A5O5QB1XC.jpg

可能你已经掌握了vue生命周期函数的执行顺序,但请注意下面才是该分支的重点👇👇👇

  • 你知道什么是vue的生命周期吗?

    每个组件都是独立的,每个组件都有自己的生命周期,从一个组件创建实例 -> 数据初始化 -> 挂载 -> 更新 -> 销毁,就是一个组件的生命周期。

  • 你知道每个生命周期函数的具体触发时间吗?

  • beforeCreate 当beforeCreate钩子函数调用时,实例已经初始化完成,但还未进行数据观测和事件配置,此时组件的选项对象还未创建,eldata并未初始化,因此无法访问methods, data, computed等上的方法和数据,特别注意Props也访问不到。 这些数据的初始化都在initState
  • created 在created钩子函数调用时,此时已经可以访问到之前不能访问到的数据,但这时候组件还没被挂载,所以是看不到的。这意味着实例的dataprops等数据的初始化发生在beforeCreatecreated之间。
  • beforeMount 当beforeMount钩子函数执行时,此时已经模板解析函数已经开始执行了,但还没有将$el元素挂载在页面上,页面视图未更新。这意味着render模板解析函数是在createdbeforeMount之间执行的,也就是说组件的模板编译在beforeMount触发前就开始了。
  • mounted 当mounted钩子函数触发时,此时模板编译已经完成,并且数据已经被加载到视图上了,即$el元素被挂载到页面时触发了视图的更新。这意味着在beforeMount之后、mounted之前,模板编译完成并且挂载在了视图上
  • beforeUpdate 和 updated 当数据发生改变,触发视图更新时。beforeUpdate钩子函数在状态更新之前触发,此时data的状态已经更新了,但是界面上显示的数据还没有更新。 updated钩子函数在实例状态更新完毕后触发,此时data中的状态和界面上显示的数据都是最新的。
  • beforeDestroy 当beforeDestroy钩子函数执行时,此时的实例处于准备销毁状态,但**还未销毁实例属性和方法,这意味着执行此钩子函数时实例属性和方法仍然可以使用。**在该阶段,最适合移除事件、定时器等,防止引起内存泄露。
  • destroyed 在该钩子函数执行前,实例已经销毁完毕,所以钩子触发时所有实例的属性和方法已经不可以使用了。
  • 和keep-alive相关的两个生命周期函数你了解吗?

这两个生命周期函数分别是activateddeactivated

在vue中,用keep-alive包裹的组件在切换时不会进行销毁,而是缓存到内存中并执行deactivated钩子函数,在命中缓存渲染后会执行actived钩子函数。

  • 在整个生命周期中,父子组件相关的这些顺序你都知道吗?
  • 父子组件的加载渲染顺序:1-2-3-1-2-3-4-4 父beforeCreate->父created->父beforeMount->子beforeCreate->子created->子beforeMount->子mounted->父mounted
  • 子组件发生数据更新过程: 父beforeUpdate->子beforeUpdate->子updated->父updated
  • 父组件更新过程 父beforeUpdate->父updated
  • 销毁过程 父beforeDestroy->子beforeDestroy->子destroyed->父destroyed
  • vue内置方法的初始化顺序 Props -> methods -> data -> computed -> watch

组件间的传值

父子组件之间

  • 父组件通过props传值给子组件 (用v-model其实也是这个原理)

    1. 这是一种典型的单向数据流,就是说子组件不能直接修改props的值,只能通过发送事件的方式告知父组件进行修改
    2. 可以使用v-bind来动态传递prop
      <blog-post
      v-for="post in posts"
      v-bind:key="post.id"
      v-bind:title="post.title"
      ></blog-post>
      
    3. 子组件可以通过调用$emit并传入事件名称来触发一个事件
      //子组件
      <button v-on:click="$emit('enlarge-text')">
      	Enlarge text
      </button>
      
      //父组件
      <blog-post
      	...
      	v-on:enlarge-text="postFontSize += 0.1"
      ></blog-post>
      
    4. 还可以使用emit方法的第二个参数抛出一个值,在组件事件中直接通过emit方法的第二个参数抛出一个值,在组件事件中直接通过`emit`接收(如果事件处理函数是一个方法的话,可以直接通过第一个参数获取到
  • 通过访问$parent或者$children对象来访问组件实例中的方法和数据

  • 使用$listeners实现父子通信

    //父组件中
    <my-button :msg="msg" @todo="handleCilck"/>
    //子组件中
    <div @click="$listeners.todo">C</div>
    //在子组件中可以通过$listeners访问到父组件绑定的所有事件,子组件通过$listeners.事件名实现通信
    
  • 使用.sync实现通信

    //在父组件中
    <input :value.sync="value" />
    //相当于
    <input :value="value" @update:value="v => value = v" />
    //加上.sync修饰符就相当于默认绑定了一个‘update:value’事件
    //子组件中
    <script>
    	this.$emit('update:value', 1)
    </script>
    

兄弟组件之间

  • this.parent.parent.children 通过查找父组件中的子组件实现

跨组件

  • provide对象 和 inject数组 实现通信
    //在高层组件中
    provide: {
    	data: 1
    }
    
    //在子组件中
    inject: ['data']
    

当在根组件使用provide,再通过在子组件使用inject。这其实实现了一个单向的vuex

任意组件之间

  • vuex
  • Event Bus 做一个简易版的vuex,通过手动创建一个vue实例,然后在要进行通信的兄弟组件上都访问该实例。再通过bus.$on(事件名,回调函数)bus.$emit(事件名,要传的数据)这对API来实现组件之间的通信

为什么data必须要写成一个函数? 什么时候可以写成对象?

  • 这么做是为了实现组件的多次复用。
  • 文档上的例子是子组件维护一个count记录点击的次数,当在父组件中使用三次该子组件,当点击按钮的时候,每个子组件都会维护一个独立的count。也就是说没用一次组件,就会有一个新实例被创建
  • 当我们把data写成函数的时候,每个实例可以维护一份被返回对象的独立的拷贝
  • 当然,如果组件完全不需要被复用,就可以写成对象的形式

你能实现一个v-model吗?

从v-model的两种使用场景来实现:

  • v-model 用在input上
    <input v-model="searchText">
    //等价于
    <input
    	v-bind:value="searchText"
    	v-on:input="searchText = $event.target.value"
    >
    

v-bind实现从数据源 -> 视图 的更新 = 把数据源的searchText作为输入框的value值 v-on实现实现从视图 -> 数据源 的更新 = 当输入框的value值发生改变 -> 触发input事件 -> 就将数据源的searchText修改为value

  • 当将v-model 用在组件上,实现组件传参
    <custom-input v-model="searchText"/>
    //等价于
    <custom-input
    	v-bind:value="searchText"
    	v-on:input="searchText = $event"
    ></custom-input>
    //相当于将searchText传给子组件,并自定义了一个input事件
    
    //为了能父子组件能正常通信,子组件内要有下列操作
    props:['value']  //用props接收父组件传过来的值
    <input   v-bind:value="searchText" v-on:input="$emit('input', $event.target.value)">
    //  在其 input 事件被触发时,将新的值通过自定义的 input 事件抛出
    
    

computed 和 watch 的区别?

  • computed是计算属性,依赖其他属性计算值,并且computed会基于它的响应式依赖来进行缓存,只有响应式依赖发生改变时,才会重新求值;否则就直接返回上一次的计算结果
  • watch监听到值的变化就会执行回调,在回调中可以进行一些逻辑操作
  • 当需要依赖别的属性来动态获得值时,使用computed
  • 对于监听到值的变化需要做一些复杂的逻辑处理时,使用watch

结语

至此,我们对vue基础的回顾就到这了,前端职场人技术提升将成为笔者此段时间更文的系列专题,相信该专题能为和我一样刚进入职场不知如何提升的马上要步入职场的面试者 提供一些帮助~

如果这篇文章让你觉得有所帮助,欢迎持续关注该专题,相信能给你带来更多的收获~