首页
沸点
课程
数据标注
HOT
AI Coding
更多
直播
活动
APP
插件
直播
活动
APP
插件
搜索历史
清空
创作者中心
写文章
发沸点
写笔记
写代码
草稿箱
创作灵感
查看更多
登录
注册
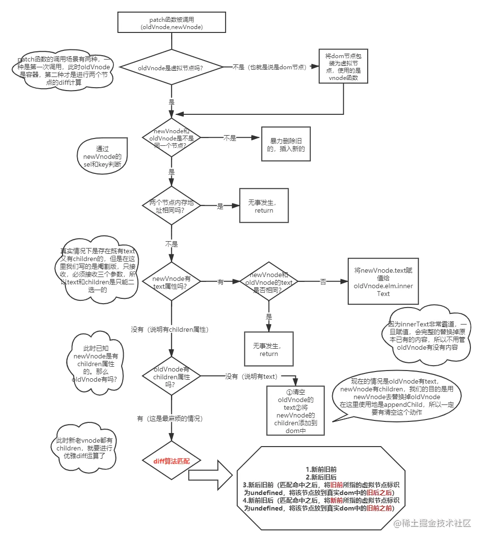
diff算法流程图
阿咪
2021-08-12
569
阅读1分钟
ps.根据尚硅谷邵山欢老师一系列课程得到的流程图,感谢邵老师
www.bilibili.com/video/BV1iX…
侵删
阿咪
26
文章
9.6k
阅读
3
粉丝
目录
收起