iOS 底层探究:方法的慢速查找

421 阅读8分钟

这是我参与8月更文挑战的第11天,活动详情查看:8月更文挑战

我们在之前的文章中介绍了方法的快速查找流程即缓存查找,如果缓存中没有查找到,下面就会进入到方法的慢速查找流程。 消息快速查找流程中,如果无法命中缓存,进入MissLabelDynamic流程。而MissLabelDynamic即是调用CacheLookup时传入的__objc_msgSend_uncached

1.流程探索

objc4-818.2源码中,搜索__objc_msgSend_uncached关键字

objc-msg-arm64文件中,找到相关汇编代码

STATIC_ENTRY __objc_msgSend_uncached 
UNWIND __objc_msgSend_uncached, FrameWithNoSaves 
// THIS IS NOT A CALLABLE C FUNCTION 
// Out-of-band p15 is the class to search 
MethodTableLookup 
TailCallFunctionPointer x17 
END_ENTRY __objc_msgSend_uncached
  • MethodTableLookupTailCallFunctionPointer流程,即是核心代码

1.1 TailCallFunctionPointer

.macro TailCallFunctionPointer 
    // $0 = function pointer value 
    br $0 
.endmacro
  • $0的函数地址
  • $0为调用TailCallFunctionPointer时传入的x17寄存器
  • 由此可见,x17存储的函数地址,在调用TailCallFunctionPointer之前已经存在。所以TailCallFunctionPointer并不是核心代码

1.2 MethodTableLookup

.macro MethodTableLookup 
    SAVE_REGS MSGSEND 
    // lookUpImpOrForward(obj, sel, cls, LOOKUP_INITIALIZE | LOOKUP_RESOLVER) 
    // receiver and selector already in x0 and x1 
    mov x2, x16 
    mov x3, #3 
    bl _lookUpImpOrForward 
    // IMP in x0 
    mov x17, x0 
    RESTORE_REGS MSGSEND 
.endmacro
  • x17的值由x0提供,而MethodTableLookup中,并没有针对x0的赋值
  • 在汇编中,x0寄存器用作返回值。所以,在_lookUpImpOrForward函数中,一定存在x0寄存器的赋值

1.3 _lookUpImpOrForward

在源码中,搜索_lookUpImpOrForward关键字,找不到任何相关的代码实现 这种情况,可以对最初入口__objc_msgSend_uncached设置符号断点,通过汇编结合动态调试寻找线索 运行objc源码,来到__objc_msgSend_uncached断点

image.png

  • 调用的lookUpImpOrForward函数,并且不是汇编代码实现,而是objc-runtime-new.mm文件中的C/C++函数 汇编和C/C++的相互调用:
  • C/C++中调用汇编,在汇编代码中查找时,在方法名称最前面加一个下划线
  • 汇编中调用C/C++函数,在C/C++代码中查找时,去掉方法名称最前面的一个下划线

2.慢速查找流程

2.1 C/C++代码

objc-runtime-new.mm文件中,找到lookUpImpOrForward的函数实现

2.1.1 lookUpImpOrForward

NEVER_INLINE IMP 
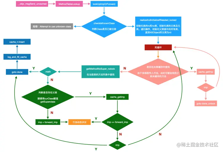
lookUpImpOrForward(id inst, SEL sel, Class cls, int behavior) 
{ 
    //定义forward_imp 
    const IMP forward_imp = (IMP)_objc_msgForward_impcache; 
    IMP imp = nil; 
    Class curClass; 
    runtimeLock.assertUnlocked(); 
    if (slowpath(!cls->isInitialized())) { 
        behavior |= LOOKUP_NOCACHE; 
    } 
    runtimeLock.lock(); 
    //判断Class是否已被注册 
    checkIsKnownClass(cls); 
    //初始化类的ro和rw表 
    //初始化类的父类及元类 
    //递归操作,初始化父类链中的所有类,直到NSObject的父类为nil 
    //目的:用于查找方法,当子类没有该方法,在父类中继续查找 
    cls = realizeAndInitializeIfNeeded_locked(inst, cls, behavior & LOOKUP_INITIALIZE); 
    runtimeLock.assertLocked(); 
    curClass = cls; 
    //死循环,符合条件,通过goto或break跳出循环 
    for (unsigned attempts = unreasonableClassCount();;) { 
        //在共享缓存中查找,由于多线程写入方法,此时可能会找到之前未缓存的方法 
        if (curClass->cache.isConstantOptimizedCache(/* strict */true)) { 
#if CONFIG_USE_PREOPT_CACHES 
            imp = cache_getImp(curClass, sel); 
            if (imp) goto done_unlock; 
            curClass = curClass->cache.preoptFallbackClass(); 
#endif 
        } else { 
            //在当前类的方法列表中查找 
            Method meth = getMethodNoSuper_nolock(curClass, sel); 
            if (meth) { 
                //找到imp,跳转done流程 
                imp = meth->imp(false); 
                goto done; 
            } 
            //判断是否存在父类 
            if (slowpath((curClass = curClass->getSuperclass()) == nil)) { 
                //如果父类为空,imp赋值为forward_imp,停止循环 
                imp = forward_imp; 
                break; 
            } 
        } 
        if (slowpath(--attempts == 0)) { 
            _objc_fatal("Memory corruption in class list."); 
        } 
        //此时curClass为Superclass,执行父类的快速查找流程 
        //在父类的缓存中查找,cache_getImp由汇编代码实现 
        imp = cache_getImp(curClass, sel); 
        //判断父类中找到的imp是否为forward 
        if (slowpath(imp == forward_imp)) { 
            //是父类forward_imp,停止循环 
            break; 
        } if (fastpath(imp)) { 
            //从父类中找到imp,跳转done流程 
            goto done; 
        } 
    } 
    //没有找到方法实现,尝试一次方法解析 
    if (slowpath(behavior & LOOKUP_RESOLVER)) { 
        //动态方法决议的控制条件,表示流程只走一次 
        behavior ^= LOOKUP_RESOLVER; 
        return resolveMethod_locked(inst, sel, cls, behavior); 
    } 
    done: 
        if (fastpath((behavior & LOOKUP_NOCACHE) == 0)) { 
#if CONFIG_USE_PREOPT_CACHES 
            while (cls->cache.isConstantOptimizedCache(/* strict */true)) { 
                cls = cls->cache.preoptFallbackClass(); 
            } 
#endif 
            //找到imp,写入缓存,和cache_t::insert形成闭环 
            log_and_fill_cache(cls, imp, sel, inst, curClass); 
        } 
    done_unlock: 
        runtimeLock.unlock(); 
        if (slowpath((behavior & LOOKUP_NIL) && imp == forward_imp)) { 
            return nil; 
        } 
        return imp; 
}
  • cls是否已注册
    • 已注册,继续代码流程
    • 未注册,在checkIsKnownClass函数中报错
  • 判断cls的实现
    • 实现类的isa走位和父类链
  • 判断cls的初始化
    • 准备rorw
    • 初始化类的父类及元类
    • 递归操作,初始化父类链中的所有类,直到NSObject的父类为nil
    • 目的:用于查找方法,当子类没有该方法,在父类中继续查找
  • 查找imp
    • 死循环,符合条件,通过gotobreak跳出循环
  • 共享缓存中查找
    • 由于多线程写入方法,此时可能会找到之前未缓存的方法
  • 当前类中查找
    • 在当前类的方法列表中查找,使用二分查找法
    • 找到imp,跳转done流程
  • 判断父类是否存在
    • 如果父类为空,imp赋值为forward_imp,使用break停止循环,进入动态方法决议流程
  • 在父类中查找imp
    • 此时curClassSuperclass
    • 执行父类的快速查找流程 
    • 在父类的缓存中查找,cache_getImp由汇编代码实现
    • 找到imp,如果是父类的forward_imp,使用break停止循环,进入动态方法决议流程。否则,跳转done流程
    • 未找到imp,遍历父类继续查找
  • 动态方法决议
    • 当前类和父类中,都找不方法,进入动态方法决议流程
    • 判断是否执行过方法动态决议
    • 如果没有,执行方法动态决议
    • 如果执行过一次方法动态决议,执行消息转发流程
  • done流程
    • 找到imp,写入缓存,和cache_t::insert形成闭环

2.1.2 realizeAndInitializeIfNeeded_locked

static Class realizeAndInitializeIfNeeded_locked(id inst, Class cls, bool initialize) { 
    runtimeLock.assertLocked(); 
    //!cls->isRealized()为小概率发生事件 
    //判断类是否实现isa走位和父类链 
    if (slowpath(!cls->isRealized())) { 
        cls = realizeClassMaybeSwiftAndLeaveLocked(cls, runtimeLock); 
    } 
    //判断类的初始化,必须先初始化 
    if (slowpath(initialize && !cls->isInitialized())) { 
        cls = initializeAndLeaveLocked(cls, inst, runtimeLock); 
    } 
    return cls; 
}
  • realizeClassMaybeSwiftAndLeaveLocked中的realizeClassWithoutSwift用于实现isa走位和父类链
  • initializeAndLeaveLocked中的initializeNonMetaClass用于类的初始化,准备rorw表,并初始化类的父类及元类

2.1.3 callInitialize

void callInitialize(Class cls) { 
    ((void(*)(Class, SEL))objc_msgSend)(cls, @selector(initialize)); asm(""); 
}
  • 中的callInitialize,用于类在初始化时,使用objc_msgSend自动发送initialize消息
  • 开发者使用Method Swizzle,可以在类的initialize方法中进行HOOK,相比load方法,不会影响启动速度

2.1.4 getMethodNoSuper_nolock

static method_t * 
getMethodNoSuper_nolock(Class cls, SEL sel) { 
    runtimeLock.assertLocked(); 
    ASSERT(cls->isRealized()); 
    auto const methods = cls->data()->methods(); 
    for (auto mlists = methods.beginLists(), 
                    end = methods.endLists(); 
            mlists != end; 
            ++mlists) 
    { 
        method_t *m = search_method_list_inline(*mlists, sel); 
        if (m) return m; 
    } 
    return nil; 
}
  • method_array_tmethod_list_t,属于二维数组结构
  • method_array_t中遍历获取method_list_t

2.1.5 search_method_list_inline

ALWAYS_INLINE static method_t * 
search_method_list_inline(const method_list_t *mlist, SEL sel) { 
    int methodListIsFixedUp = mlist->isFixedUp(); 
    int methodListHasExpectedSize = mlist->isExpectedSize(); 
    if (fastpath(methodListIsFixedUp && methodListHasExpectedSize)) { 
        return findMethodInSortedMethodList(sel, mlist); 
    } else { 
        if (auto *m = findMethodInUnsortedMethodList(sel, mlist)) return m; 
    } 
    return nil; 
}
  • findMethodInSortedMethodList:在排序后的方法列表中查找指定方法

2.1.6 findMethodInSortedMethodList

ALWAYS_INLINE static method_t * 
findMethodInSortedMethodList(SEL key, const method_list_t *list) { 
    if (list->isSmallList()) { 
    if (CONFIG_SHARED_CACHE_RELATIVE_DIRECT_SELECTORS && objc::inSharedCache((uintptr_t)list)) { 
        return findMethodInSortedMethodList(key, list, [](method_t &m) { return m.getSmallNameAsSEL(); }); 
    } else { 
        return findMethodInSortedMethodList(key, list, [](method_t &m) { return m.getSmallNameAsSELRef(); }); } 
    } else { 
        return findMethodInSortedMethodList(key, list, [](method_t &m) { return m.big().name; }); 
    } 
}
  • 如果是M1电脑,进入isSmallList的判断。否则进入else流程,使用二分查找法,寻找指定方法

2.1.7 二分查找法

template<class getNameFunc> 
ALWAYS_INLINE static method_t * 
findMethodInSortedMethodList(SEL key, const method_list_t *list, const getNameFunc &getName) { 
    ASSERT(list); 

    auto first = list->begin(); 
    auto base = first; 
    decltype(first) probe; 

    uintptr_t keyValue = (uintptr_t)key; 
    uint32_t count; 

    //base为low,probe为middle,count为max 
    //count >>= 1相当于count/2,砍半 
    for (count = list->count; count != 0; count >>= 1) { 

        //base+count/2,保证probe始终为middle 
        probe = base + (count >> 1); 

        uintptr_t probeValue = (uintptr_t)getName(probe); 

        //方法编号的对比 
        if (keyValue == probeValue) { 

            //找到该方法,判断probe的值如果不是开始,并且probe-1得到的方法还是该方法 
            //执行probe--,遍历,直到probe为开始或probe-1不是该方法为止 
            //目的:由于分类重写,相同的方法可能不止一个,这里要找到相同方法中最靠前的那个 
            while (probe > first && keyValue == (uintptr_t)getName((probe - 1))) { 
                probe--; 
            } 
            return &*probe; 
        } 

        //该方法编号,大于砍半后的方法编号,往probe的右侧查找 
        if (keyValue > probeValue) { 
            base = probe + 1; 
            count--; 
        } 
    } 
    return nil; 
}
  • 查找过程:表中方法编号按升序排列,将表中间位置记录的方法编号与将要查找的方法编号比较,如果两者相等,则查找成功;否则利用中间位置记录将表分成前、后两个子表,如果查找的方法编号大于中间位置记录的方法编号,则进一步查找后一子表,否则进一步查找前一子表。重复以上过程,直到找到满足条件的记录,此时查找成功。或直到子表不存在为止,此时查找不成功

2.2 汇编代码

2.2.1 cache_getImp

慢速查找流程中,当前类的方法列表中,未找到imp,则会执行父类的快速查找流程,调用cache_getImp,在父类的缓存中查找

cache_getImp由汇编实现,在objc-msg-arm64.s文件中找到代码

    STATIC_ENTRY _cache_getImp 
    GetClassFromIsa_p16 p0, 0 
    CacheLookup GETIMP, _cache_getImp, LGetImpMissDynamic, LGetImpMissConstant 
    
LGetImpMissDynamic: 
    mov p0, #0 
    ret 
    
LGetImpMissConstant: 
    mov p0, p2 
    ret 
    
    END_ENTRY _cache_getImp
  • 父类进入快速查找流程,传入的参数略有区别,不会进入__objc_msgSend_uncached流程

2.2.2 GetClassFromIsa_p16

.macro GetClassFromIsa_p16 src, needs_auth, auth_address /* note: auth_address is not required if !needs_auth */ 

.if \needs_auth == 0 // _cache_getImp takes an authed class already 
    mov p16, \src 
.else 
    // 64-bit packed isa 
    ExtractISA p16, \src, \auth_address 
.endif 

.endmacro
  • 入参:
    • srcSuperclass
    • needs_auth0
    • auth_address:参数缺失
  • mov p16, \src:将src的值,赋值p16寄存器
    • p16寄存器:存储类对象

2.2.3 CacheLookup

.macro CacheLookup Mode, Function, MissLabelDynamic, MissLabelConstant 
mov x15, x16 // stash the original isa
  • 入参:

    • ModeGETIMP
    • Function_cache_getImp
    • MissLabelDynamicLGetImpMissDynamic
    • MissLabelConstantLGetImpMissConstant
  • mov x15, x16:将x16寄存器的值,赋值给x15寄存器

    • x15寄存器:存储类对象

CacheLookup中,未命中缓存,进入LGetImpMissDynamic流程,将#0赋值p0寄存器,相当于返回nil,然后回到lookUpImpOrForward函数中,继续for循环中的代码,进行父类的慢速查找流程

2.2.4 CacheHit

.macro CacheHit 
.if $0 == NORMAL 
    TailCallCachedImp x17, x10, x1, x16 // authenticate and call imp 
.elseif $0 == GETIMP 
    mov p0, p17 
    cbz p0, 9f // don't ptrauth a nil imp 
    AuthAndResignAsIMP x0, x10, x1, x16 // authenticate imp and re-sign as IMP 
9: ret // return IMP
  • CacheHit:缓存命中流程
  • 查看Mode等于GETIMP的代码流程
  • mov p0, p17:将imp赋值p0寄存器
  • cbz p0, 9f:如果imp不存在,进入流程9,执行ret返回0
  • 否则,imp存在,进入AuthAndResignAsIMP流程 AuthAndResignAsIMP
.macro AuthAndResignAsIMP 
    // $0 = cached imp, $1 = address of cached imp, $2 = SEL 
    eor $0, $0, $3 
.endmacro
  • eor $0, $0, $3:按位异或,imp = imp ^ cls,相当于解码 在CacheHit中,未命中缓存,进入流程9,执行ret返回0。否则,进入AuthAndResignAsIMP流程,拿到解码后的imp,然后返回

2.3 流程图

image.png