集群中某一个节点logback日志文件写入不成功排查过程

1,607 阅读6分钟

问题背景

我的日志路径是 /opt/logs/xxxx.log,集群中共有两台服务器:

  • 一台服务器的 日志文件最新更新时间 是今天,
  • 另一台服务器的 日志文件最新更新时间 却是昨天甚至更久之前。

换言之, 一台服务器从过去某个时间点开始,日志就不能正常打印了。 另外,交代一下,这个项目不是我从零开始搭建的,是我接手维护的项目,使用的日志框架是 slf4j + logback。

一开始,我在百度上找的解决方案:

<?xml version="1.0" encoding="UTF-8"?>
<jboss-deployment-structure>
    <deployment>
        <!-- Exclusions allow you to prevent the server from automatically adding some dependencies     -->
        <exclusions>
            <module name="org.slf4j" />
            <module name="org.slf4j.impl" />
            <!-- 如果项目中用到jcl-over-slf4j,可以将下面这个module也毙了 -->
            <module name="org.slf4j.jcl-over-slf4j" />
        </exclusions>
    </deployment>
</jboss-deployment-structure>

我看了一下我的项目中:

jcl-over-slf4j jul-to-slf4j log4j-over-slf4j slf4j-api 都有,于是我试了一下

遗憾的是,问题没能解决,只好继续分析,我也猜不到原因,又看不到报错,所以就想着能不能在源码里找到一些对解决问题有帮助的异常。

源码分析

例如,我们有一个简单的 UserService 的例子,调用了 log.info 方法:

package service;

import org.slf4j.Logger;
import org.slf4j.LoggerFactory;

public class UserService {
    
    private static final Logger log = LoggerFactory.getLogger("service.UserService");

    public String getPhoneByUsername(String username) {
        String result = "12345678901";
        log.info("{}'s phone number is {}", username, result);
        return result;
    }
}

logback 中实现 org.slf4j.Logger 接口的实例是类 ch.qos.logback.classic.Logger。我们发现它的 trace/debug/info/warn/error 方法,都会调用私有方法 buildLoggingEventAndAppend :

private void buildLoggingEventAndAppend(final String localFQCN, final Marker marker, final Level level, final String msg, final Object[] params,
                final Throwable t) {
    // 创建一个 LoggingEvent 对象
    LoggingEvent le = new LoggingEvent(localFQCN, this, level, msg, t, params);
    le.setMarker(marker);
    // 调用 Appenders 来处理 LoggingEvent
    callAppenders(le);
}

接下来,来看 callAppenders 的源码:

/**
 * Invoke all the appenders of this logger.
 * 
 * @param event
 *          The event to log
 */
public void callAppenders(ILoggingEvent event) {
    int writes = 0;
    for (Logger l = this; l != null; l = l.parent) {
        writes += l.appendLoopOnAppenders(event);
        if (!l.additive) {
            break;
        }
    }
    // No appenders in hierarchy
    if (writes == 0) {
        loggerContext.noAppenderDefinedWarning(this);
    }
}

我们来看这个循环 for (Logger l = this; l != null; l = l.parent) { },这里从当前 Logger 向上查找父 Logger,拿 service.userService 举例来说:

这个树状的 Logger 结构,是在 LoggerFactory.getLogger("service.UserService") 时创建的。在 logback 中,类 ch.qos.logback.classic.LoggerContext#getLogger 承担了该任务。

ch.qos.logback.classic.Logger 的代码继续往下挖,到了 appendLoopOnAppenders 方法,这个方法能否继续执行,关键就是 aai 是否为 null ?

transient private AppenderAttachableImpl<ILoggingEvent> aai;

private int appendLoopOnAppenders(ILoggingEvent event) {
    if (aai != null) {
        return aai.appendLoopOnAppenders(event);
    } else {
        return 0;
    }
}

依然是 ch.qos.logback.classic.Logger 的源码,aai 是在 addAppender 的时候创建的,如果Logger没有一个appender,aai就等于null:

public synchronized void addAppender(Appender<ILoggingEvent> newAppender) {
    if (aai == null) {
        aai = new AppenderAttachableImpl<ILoggingEvent>();
    }
    aai.addAppender(newAppender);
}

来看一下我的配置,位于 resources 文件夹下的 logback.xml:

<?xml version="1.0" encoding="UTF-8"?>
<configuration>
	<appender name="FILE" class="ch.qos.logback.core.rolling.RollingFileAppender">
                <!-- 这里我粘贴的是官方的配置,没有粘贴我排查出问题的配置 -->
		<file>logFile.log</file>
		<rollingPolicy class="ch.qos.logback.core.rolling.TimeBasedRollingPolicy">
			<!-- daily rollover -->
			<fileNamePattern>logFile.%d{yyyy-MM-dd}.log</fileNamePattern>
			<!-- keep 30 days' worth of history capped at 3GB total size -->
			<maxHistory>30</maxHistory>
			<totalSizeCap>3GB</totalSizeCap>
		</rollingPolicy>
		<encoder>
			<pattern>%-4relative [%thread] %-5level %logger{35} - %msg%n</pattern>
		</encoder>
	</appender>
	<appender name="ASYNC_FILE" class="ch.qos.logback.classic.AsyncAppender">
		<appender-ref ref="FILE"/>
	</appender>
	<root level="INFO">
		<appender-ref ref="ASYNC_FILE"/>
	</root>
</configuration>

根据上面的 xml 配置,解析得到的 root logger 如下图所示:

按照我个人的理解:<logger> 标签支持 <append-ref> 子标签,如果它包含至少一个 <append-ref>,那么该 Logger 就有 aai 属性。

另外,ch.qos.logback.classic.AsyncAppender 自带 aai,则是因为它的父类 ch.qos.logback.core.AsyncAppenderBaseaai:

public class AsyncAppenderBase<E> extends UnsynchronizedAppenderBase<E> implements AppenderAttachable<E> {
    AppenderAttachableImpl<E> aai = new AppenderAttachableImpl<E>();
}

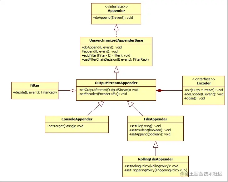
再来看继承体系:

我们常用的 ConsoleAppender, FileAppender, RollingFileAppender 这些是没有 aai 属性的!

现在,我们回到 ch.qos.logback.core.spi.AppenderAttachableImpl 源码中的 appendLoopOnAppenders 方法,它调用了 doAppend

/**
 * Call the <code>doAppend</code> method on all attached appenders.
 */
public int appendLoopOnAppenders(E e) {
    int size = 0;
    for (Appender<E> appender : appenderList) {
        appender.doAppend(e);
        size++;
    }
    return size;
}

调试关键点

AsyncAppender

如果想弄清楚 AsyncAppender 的异步工作过程,建议断点打在两处: 1、ch.qos.logback.core.AsyncAppenderBase 第 156 行,put 方法处:

此时调用堆栈如下图所示:

2、ch.qos.logback.core.AsyncAppenderBase 第 265 行,内部类 Workerrun 方法内的循环处:

内部类 Worker 工作的线程名是以 AsyncAppender-Worker- 为前缀的。

RollingFileAppender

现在,我们把断点放在 ch.qos.logback.core.rolling.RollingFileAppender 的 222 行,看一下 subAppend 的执行:

/**
* This method differentiates RollingFileAppender from its super class.
*/
@Override
protected void subAppend(E event) {
    // The roll-over check must precede actual writing. This is the
    // only correct behavior for time driven triggers.
    // We need to synchronize on triggeringPolicy so that only one rollover
    // occurs at a time
    synchronized (triggeringPolicy) {
        if (triggeringPolicy.isTriggeringEvent(currentlyActiveFile, event)) {
            rollover();
        }
    }
    // 调用父类 OutputStreamAppender 的 subAppend 方法,这个父类方法是实际发生写入的方法,如果不执行就没法正常写入日志!
    super.subAppend(event);
}

下图是我运行到 subAppend 时的调用栈信息:

我遇到的问题就在这个 rollover

我先贴一下,我有问题的 logback.xml:

<?xml version="1.0" encoding="UTF-8"?>
<configuration>
    <appender name="FILE" class="ch.qos.logback.core.rolling.RollingFileAppender">
        <file>logFile.log</file>
        <rollingPolicy class="ch.qos.logback.core.rolling.FixedWindowRollingPolicy">
            <FileNamePattern>biz-%d{yyyy-MM-dd_HH}.%i.txt</FileNamePattern>
            <MinIndex>1</MinIndex>
            <!-- 最多保留20份历史日志 -->
            <MaxIndex>20</MaxIndex>
        </rollingPolicy>
        <triggeringPolicy class="ch.qos.logback.core.rolling.SizeBasedTriggeringPolicy">
            <!-- 每个文件最大1KB,这里是为了测试才改成 1KB 的 -->
            <MaxFileSize>1KB</MaxFileSize>
        </triggeringPolicy>
        <encoder class="ch.qos.logback.classic.encoder.PatternLayoutEncoder">
            <pattern>%date{yyyy-MM-dd HH:mm:ss.SSS} %level [%thread] %logger{36} %msg%n</pattern>
        </encoder>
    </appender>
    <appender name="ASYNC_FILE" class="ch.qos.logback.classic.AsyncAppender">
        <appender-ref ref="FILE"/>
    </appender>
    <root level="INFO">
        <appender-ref ref="ASYNC_FILE"/>
    </root>
</configuration>

然后,我把打印日志的方法 UserService#getPhoneByUsername 循环执行个 200 次:

for (int i = 0; i < 100; i++) {
  String result = getPhoneByUsername("Mi");
}

ch.qos.logback.core.rolling.SizeBasedTriggeringPolicy 的 isTriggeringEvent 方法返回了 true,这就和我那台不打印日志的服务器的情况一样了:

public boolean isTriggeringEvent(final File activeFile, final E event) {
    long now = System.currentTimeMillis();
    if (invocationGate.isTooSoon(now))
        return false;
    // 当日志文件大小超过了设置的大小(默认是 10MB,我这里改成了 1KB),则返回true
    return (activeFile.length() >= maxFileSize.getSize());
}

断点可以设置在 rollover 这个方法所在行。接下来,当文件大小超过指定大小,调用 rollback 时出现了异常,这个异常被 ch.qos.logback.core.UnsynchronizedAppenderBase 的 doAppend 方法捕获了:

然后,真正写入日志的方法没有被执行,即 ch.qos.logback.core.OutputStreamAppendersubAppend 方法没有被执行:

/**
 * Actual writing occurs here.
 * <p>
 * Most subclasses of <code>WriterAppender</code> will need to override this
 * method.
 * 
 * @since 0.9.0
 */
protected void subAppend(E event) {
    if (!isStarted()) {
        return;
    }
    try {
        // this step avoids LBCLASSIC-139
        if (event instanceof DeferredProcessingAware) {
            ((DeferredProcessingAware) event).prepareForDeferredProcessing();
        }
        // the synchronization prevents the OutputStream from being closed while we
        // are writing. It also prevents multiple threads from entering the same
        // converter. Converters assume that they are in a synchronized block.
        lock.lock();
        try {
            writeOut(event);
        } finally {
            lock.unlock();
        }
    } catch (IOException ioe) {
        // as soon as an exception occurs, move to non-started state
        // and add a single ErrorStatus to the SM.
        this.started = false;
        addStatus(new ErrorStatus("IO failure in appender", this, ioe));
    }
}

然后,我们可以看一下发生异常的栈信息:

我选择从 ch.qos.logback.core.rolling.FixedWindowRollingPolicy 继续细化分析问题:

这行还有 fileNamePattern 这个变量名,让我联想到了 xml 中 的 <FileNamePattern> 标签。

模拟出错的地方FileNamePattern

然后我就专门写了一段代码来模拟 FileNamePattern 的行为:

FileNamePattern pattern = new FileNamePattern("biz-%d{yyyy-MM-dd_HH}.%i.txt", new LoggerContext());
String s = pattern.convertInt(1);

调试参考点

断点打在 ch.qos.logback.core.rolling.helper.FileNamePattern 第 65 行,看 parse 方法第 64 行的结果:

如图所示,logback 中自制的分词器将 biz-%d{yyyy-MM-dd_HH}.%i.txt 解析成了 tokenList。

接下来代码执行到第 67 行,看一下 Node 的结果:

%d{yyyy-MM-dd_HH}%i 被解析成了关键字,其他则保持字面值。

关键字 d 和 i 对应不同的转换器:

    static final Map<String, String> CONVERTER_MAP = new HashMap<String, String>();
    static {
        // i 对应 IntegerTokenConverter
        CONVERTER_MAP.put(IntegerTokenConverter.CONVERTER_KEY, IntegerTokenConverter.class.getName());
        // d 对应 DateTokenConverter
        CONVERTER_MAP.put(DateTokenConverter.CONVERTER_KEY, DateTokenConverter.class.getName());
    }

又因为 FixedWindowRollingPolicy 产生的参数值只有 Integer 型的,所以遇到 %d{yyyy-MM-dd_HH} 就会出错。

至此“结案”了!

解决方案

这个可以求教官方文档 阅读,解决 FileNamePattern 和 rollingPolicy 不匹配的问题。

FixedWindowRollingPolicy

<?xml version="1.0" encoding="UTF-8"?>
<configuration>
    <appender name="FILE" class="ch.qos.logback.core.rolling.RollingFileAppender">
        <file>logFile.log</file>
        <rollingPolicy class="ch.qos.logback.core.rolling.FixedWindowRollingPolicy">
            <!-- 修改的部分 Begin-->
            <FileNamePattern>biz.%i.txt</FileNamePattern>
            <!-- 修改的部分 END -->
            <MinIndex>1</MinIndex>
            <!-- 最多保留20份历史日志 -->
            <MaxIndex>20</MaxIndex>
        </rollingPolicy>
        <triggeringPolicy class="ch.qos.logback.core.rolling.SizeBasedTriggeringPolicy">
            <!-- 每个文件最大1KB,这里是为了测试才改成 1KB 的 -->
            <MaxFileSize>1KB</MaxFileSize>
        </triggeringPolicy>
        <encoder class="ch.qos.logback.classic.encoder.PatternLayoutEncoder">
            <pattern>%date{yyyy-MM-dd HH:mm:ss.SSS} %level [%thread] %logger{36} %msg%n</pattern>
        </encoder>
    </appender>
    <appender name="ASYNC_FILE" class="ch.qos.logback.classic.AsyncAppender">
        <appender-ref ref="FILE"/>
    </appender>
    <root level="INFO">
        <appender-ref ref="ASYNC_FILE"/>
    </root>
</configuration>

SizeAndTimeBasedRollingPolicy

<?xml version="1.0" encoding="UTF-8"?>
<configuration>
    <appender name="FILE" class="ch.qos.logback.core.rolling.RollingFileAppender">
        <file>logFile.log</file>
        <!-- 修改的部分 Begin-->
        <rollingPolicy class="ch.qos.logback.core.rolling.SizeAndTimeBasedRollingPolicy">
            <!-- rollover daily -->
            <fileNamePattern>biz-%d{yyyy-MM-dd_HH}.%i.txt</fileNamePattern>
            <!-- each file should be at most 100MB, keep 60 days worth of history, but at most 20GB -->
            <maxFileSize>100MB</maxFileSize>
            <maxHistory>60</maxHistory>
            <totalSizeCap>20GB</totalSizeCap>
        </rollingPolicy>
        <!-- 修改的部分 END -->
        <encoder class="ch.qos.logback.classic.encoder.PatternLayoutEncoder">
            <pattern>%date{yyyy-MM-dd HH:mm:ss.SSS} %level [%thread] %logger{36} %msg%n</pattern>
        </encoder>
    </appender>
    <appender name="ASYNC_FILE" class="ch.qos.logback.classic.AsyncAppender">
        <appender-ref ref="FILE"/>
    </appender>
    <root level="INFO">
        <appender-ref ref="ASYNC_FILE"/>
    </root>
</configuration>

总结

我的一台服务器的日志文件 logFile.log 小于设置的 MaxFileSize(50MB),因此可以正常工作; 另一台服务器的日志文件大小大于 MaxFileSize,在执行 rollback 方法时出错,导致无法继续正常写入日志。

而导致 rollback 不能正常工作的原因是 FileNamePattern 和 rollingPolicy 不匹配。

参考文档

  • logback Manual -- Chapter 4: Appenders 阅读
  • jboss logback slf4j 日志文件不生成问题 阅读
  • logback性能优化及源码分析 阅读