【一天一个知识点】java集合之List详解

335 阅读3分钟

这是我参与8月更文挑战的第八天,活动详情查看:8月更文挑战

image-20210809213215885

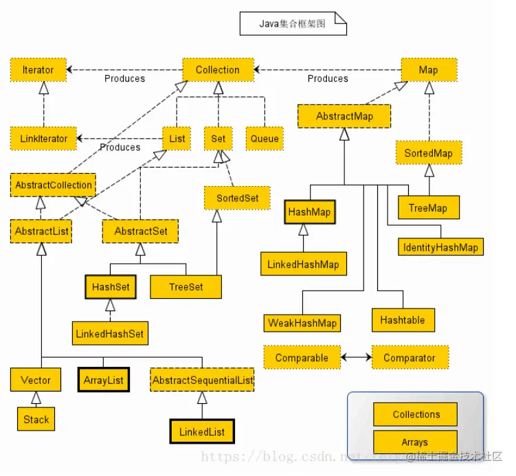
集合分类

image-20210809215102346

Collection接口(单列集合)

  • List接口: 特性 继承collection集合,排列有序且可重复

    • LinkedList 接口实现类:链表实现,适用于插入删除型链表,线程不安全
    • ArrayList接口实现类:数组实现,适用于随机访问型链表,线程不安全
    • Vector接口实现类:数组实现,线程安全。
  • Set接口: 特性 继承collection集合,排列无序且不可重复

    • HashSet接口实现类:适用hash表(数组)存储元素。

      • LinkedHashSet 继承HashSet,实现Set,链表维护元素的插入次序。
    • TreeSet接口实现类:二叉树实现,元素有序。

Map接口(双列集合)

  • HashTable 接口实现类,线程安全。

  • HashMap 接口实现类,线程不安全。

    • LinkedHashMap 双向链表和哈希实现类。
    • WeakHashMap
  • TreeMap 红黑树对所有的key进行排序。

  • IdentifyHashMap

总结

Map和List、Set的区别

  • Map是接口,而List和Set是Collection的子接口
  • Map是双列集合,而List和set是单列集合

List和set的区别

  • List 是排列有序且可重复得集合,而且可以通过索引查询集合中的元素。
  • Set 排列无序且不可重复,没有索引,当然,Set中的实现类LinkedHshSet是通过链表维护着插入顺序的。

List集合

有序列表,允许存放重复元素;其实现类由三个:

  • ArrayList:数组实现,查询快,增删慢,轻量级;(线程不安全)
  • LinkedList:双向循环链表实现,增删快,查询慢 (线程不安全)
  • Vector:数组实现,重量级 (线程安全、使用少)

List的四种遍历方式

 public class ListTest {
     public static void main(String[] args) {
         List<Integer> list=new ArrayList<>();
         list.add(1);
         list.add(2);
         list.add(3);
         //方法一,使用for循环(这种方法Set集合不适用)
         for (int i = 0; i <list.size() ; i++) {
             System.out.println(list.get(i));
         }
 ​
         //方法二:增强for循环
         for(Integer elem:list){
             System.out.println(elem);
         }
 ​
         //方法三:迭代器实现遍历(第一种和第二种的底层也是使用迭代器实现
         Iterator<Integer> integerIterator=list.iterator();
         while (integerIterator.hasNext()){
             Integer elem=integerIterator.next();
             System.out.println(elem);
         }
         //方法四:Lambda表达式+流式编程
         list.forEach((elem)->System.out.println(elem));
         //使用方法引用输出
         list.forEach(System.out::println);
     }
 }

ArrayList自动扩充机制

源码:

 private void add(E e, Object[] elementData, int s) {
     // 判断元素个数是否等于当前容量
     if (s == elementData.length)
         elementData = grow();
     elementData[s] = e;
     size = s + 1;
 }
 private Object[] grow() {
     return grow(size + 1);
 }
 ​
 private Object[] grow(int minCapacity) {
     // 获取老容量,也就是当前容量
     int oldCapacity = elementData.length;
     // 如果当前容量大于0 或者 数组不是DEFAULTCAPACITY_EMPTY_ELEMENTDATA
     if (oldCapacity > 0 || elementData != DEFAULTCAPACITY_EMPTY_ELEMENTDATA) {
         int newCapacity = ArraysSupport.newLength(oldCapacity,
                 minCapacity - oldCapacity, /* minimum growth */
                 oldCapacity >> 1           /* preferred growth */);
         return elementData = Arrays.copyOf(elementData, newCapacity);
     // 如果 数组是DEFAULTCAPACITY_EMPTY_ELEMENTDATA(容量等于0的话,只剩这一种情况了)
     } else {
         return elementData = new Object[Math.max(DEFAULT_CAPACITY, minCapacity)];
     }
 }

扩容可分为两种情况:

  第一种情况,当ArrayList的容量为0时,此时添加元素的话,需要扩容,三种构造方法创建的ArrayList在扩容时略有不同:

    1.无参构造,创建ArrayList后容量为0,添加第一个元素后,容量变为10,此后若需要扩容,则正常扩容。

    2.传容量构造,当参数为0时,创建ArrayList后容量为0,添加第一个元素后,容量为1,此时ArrayList是满的,下次添加元素时需正常扩容。

    3.传列表构造,当列表为空时,创建ArrayList后容量为0,添加第一个元素后,容量为1,此时ArrayList是满的,下次添加元素时需正常扩容。

  第二种情况,当ArrayList的容量大于0,并且ArrayList是满的时,此时添加元素的话,进行正常扩容,每次扩容到原来的1.5倍。

ArrayList的线程安全解决方案

  1. 用victor代替;List list = new Vector<>();
  1. 用Colections:List list = Collections.synchronizedList(new ArrayList);
  1. List list = CopyOnWriteArrayList<>();

LinkedList

采用双向循环链表实现,可以用来实现stack,queue,双向队列,但是哟实现的时候需要遵循实现结构的特性,比如实现栈的时候不能提供不是栈顶的元素出栈的方法,实现对列的时候需要遵循先进先出原则。

vector

和ArrayList类似,但是其实重量级组件,同时也是线程安全的,适用于高并发的场景。

List常用方法

  • void add(int index, Object element) :添加对象element到位置index上
  • boolean addAll(int index, Collection collection) :在index位置后添加容器collection中所有的元素
  • Object get(int index) :取出下标为index的位置的元素
  • int indexOf(Object element) :查找对象element 在List中第一次出现的位置
  • int lastIndexOf(Object element) :查找对象element 在List中最后出现的位置
  • Object remove(int index) :删除index位置上的元素
  • ListIterator listIterator(int startIndex) :返回一个ListIterator 跌代器,开始位置为startIndex
  • List subList(int fromIndex, int toIndex) :返回一个子列表List ,元素存放为从 fromIndex 到toIndex之前的一个元素