实战案例,个个是经典!不愧是阿里P7私传“并发编程核心讲义”

119 阅读7分钟

最近几年,并发编程已经慢慢成为了一项必备技能。高薪岗位面试必问,并发编程似乎已经成为大厂必备的敲门砖。

这主要是硬件的驱动以及国内互联网行业的飞速发展决定的,现在 64 核的服务器已经飞入寻常百姓家,大型互联网厂商的系统并发量轻松过百万,传统的中间件和数据库已经不能为我们遮风挡雨,反而成了瓶颈所在。

于是,并发编程成为近年非常热门的领域,人才稀缺。但与此同时,关于并发编程的书籍也渐渐丰富起来了,庞杂而且生涩难懂。经过这些年接触,我发现很多小伙伴,都是工作几年后很多技术突飞猛进,却只有并发编程成为瓶颈,虽然并发相关的类库他们也熟悉,却总是写不出正确、高效的并发程序,原因在哪里?我发现很多人是因为某个地方有了盲点,忽略了一些细节,但恰恰是这些细节决定了程序的正确性和效率。

所以我极力向大家推荐这份由三位阿里P8大牛精心整理的笔记《并发编程核心讲义》,耗时三个月,十余年实战经验积累对并发编程的相关知识做了系统全面的讲解。因此,可以帮助并发编程初学者快速入门和提高并掌握其原理,同时还融入了大量并发调优经验,并且深入浅出的剖析底层实现,让开发者不仅知其然,也知其所以然。

文档笔记涵盖:37个知识点全析,4个经典实战案例剖析,归纳总结。

笔记线路:并发理论基础(13)→并发工具类(14)→并发设计模式(10)→实战案例剖析(4)

ps:由于内容较多,本次将展示部分,如果看得不过瘾想更加深入地了解本笔记彻底掌握并发编程底层原理 可点此无偿了解详情。

下面就让我们来看这份《并发编程核心讲义》笔记的庐山真面目吧!可在文末了解详情。

不愧是阿里P7私传“并发编程核心讲义”,实战案例,个个是经典

不愧是阿里P7私传“并发编程核心讲义”,实战案例,个个是经典

不愧是阿里P7私传“并发编程核心讲义”,实战案例,个个是经典

一、并发理论基础

(内容涵盖:并发编程Bug的源头+Java内存模型+互斥锁+死锁+用“等待-通知”机制优化循环等待+安全性、活跃性以及性能问题+并发编程的万能钥匙+Java线程+如何写好并发程序)

1、并发编程Bug的源头

  • 缓存导致的可见性问题

  • 线程切换带来的原子性问题

  • 编译优化带来的有序性问题

不愧是阿里P7私传“并发编程核心讲义”,实战案例,个个是经典

2、Java内存模型

  • 什么是 Java 内存模型?

  • 使用 volatile 的困惑

  • Happens-Before 规则

  • 被我们忽视的 final

不愧是阿里P7私传“并发编程核心讲义”,实战案例,个个是经典

3、互斥锁

  • 简易锁模型

  • 改进后的锁模型

  • synchronized

  • 用 synchronized 解决 count+=1 问题

  • 锁和受保护资源的关系

  • 保护没有关联关系的多个资源

  • 保护有关联关系的多个资源

  • 使用锁的正确姿势

不愧是阿里P7私传“并发编程核心讲义”,实战案例,个个是经典

4、死锁

  • 怎么解决?

  • 细粒度锁

  • 如何预防死锁

不愧是阿里P7私传“并发编程核心讲义”,实战案例,个个是经典

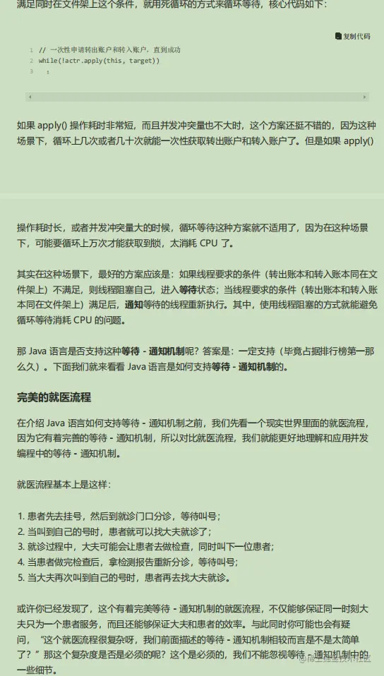
5、用“等待-通知”机制优化循环等待

  • 完美的就医流程

  • 用 synchronized 实现等待 - 通知机制

  • 小试牛刀:一个更好地资源分配器

  • 尽量使用 notifyAll()

  • 总结

不愧是阿里P7私传“并发编程核心讲义”,实战案例,个个是经典

6、安全性、活跃性以及性能问题

  • 安全性问题

  • 活跃性问题

  • 性能问题

  • 总结

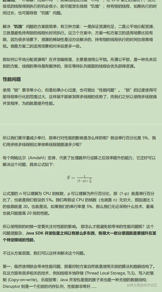
并发编程是一个复杂的技术领域,微观上涉及到原子性问题、可见性问题和有序性问题,宏观则表现为安全性、活跃性以及性能问题。

我们在设计并发程序的时候,主要是从宏观出发,也就是要重点关注它的安全性、活跃性以及性能。安全性方面要注意数据竞争和竞态条件,活跃性方面需要注意死锁、活锁、饥饿等问题,性能方面......。

不愧是阿里P7私传“并发编程核心讲义”,实战案例,个个是经典

6、管程:并发编程的万能钥匙

  • 什么是管程

  • MESA 模型

  • wait() 的正确姿势

  • notify() 何时可以使用

  • 总结

不愧是阿里P7私传“并发编程核心讲义”,实战案例,个个是经典

7、Java线程的生命周期

  • 通用的线程生命周期

  • Java 中线程的生命周期

  • RUNNABLE 与 BLOCKED 的状态转换

  • RUNNABLE 与 WAITING 的状态转换

  • RUNNABLE 与 TIMED_WAITING 的状态转换

  • 从 NEW 到 RUNNABLE 状态

  • 从 RUNNABLE 到 TERMINATED 状态

  • 总结

不愧是阿里P7私传“并发编程核心讲义”,实战案例,个个是经典

8、创建多少线程才是合适的?

  • 为什么要使用多线程?

  • 多线程的应用场景

  • 创建多少线程合适?

  • 总结

不愧是阿里P7私传“并发编程核心讲义”,实战案例,个个是经典

9、为什么局部变量是线程安全的?

  • 方法是如何被执行的

  • 局部变量存哪里?

  • 调用栈与线程

  • 线程封闭

  • 总结

不愧是阿里P7私传“并发编程核心讲义”,实战案例,个个是经典

10、如何用面向对象思想写好并发程序?

  • 封装共享变量

  • 识别共享变量间的约束条件

  • 制定并发访问策略

  • 总结

不愧是阿里P7私传“并发编程核心讲义”,实战案例,个个是经典

二、并发工具类

(内容涵盖:Lock和Condition+Semaphore+ReadWriteLock+StampedLock+CountDownLatch和CyclicBarrier+并发容器之坑+原子类+Executor与线程池+Future+CompletableFuture+CompletionService+Fork/Join)

1、Lock和Condition

  • 再造管程的理由

  • 如何保证可见性

  • 什么是可重入锁

  • 公平锁与非公平锁

  • 用锁的最佳实践

  • 同步与异步

  • Dubbo 源码分析

不愧是阿里P7私传“并发编程核心讲义”,实战案例,个个是经典

2、Semaphore:如何快速实现一个限流器?

  • 信号量模型

  • 如何使用信号量

  • 快速实现一个限流器

  • 总结

不愧是阿里P7私传“并发编程核心讲义”,实战案例,个个是经典

3、ReadWriteLock:如何快速实现一个完备的缓存?

  • 快速实现一个缓存

  • 实现缓存的按需加载

  • 读写锁的升级与降级

  • 总结

不愧是阿里P7私传“并发编程核心讲义”,实战案例,个个是经典

4、StampedLock:有没有比读写锁更快的锁?

  • StampedLock 支持的三种锁模式

  • 进一步理解乐观读

  • StampedLock 使用注意事项

  • 总结

不愧是阿里P7私传“并发编程核心讲义”,实战案例,个个是经典

5、CountDownLatch和CyclicBarrier:如何让多线程步调一致?

  • 利用并行优化对账系统

  • 用 CountDownLatch 实现线程等待

  • 进一步优化性能

  • 用 CyclicBarrier 实现线程同步

  • 总结

6、并发容器:都有哪些“坑”需要我们填?

  • 同步容器及其注意事项

  • 并发容器及其注意事项

  • List

  • Map

  • Set

  • Queue

7、原子类:无锁工具类的典范

  • 无锁方案的实现原理

  • 看 Java 如何实现原子化的 count += 1

  • 原子类概览

不愧是阿里P7私传“并发编程核心讲义”,实战案例,个个是经典

8、Executor与线程池:如何创建正确的线程池?

  • 线程池是一种生产者 - 消费者模式

  • 如何使用 Java 中的线程池

  • 使用线程池要注意些什么

  • 总结

9、Future:如何用多线程实现最优的“烧水泡茶”程序?

10、CompletableFuture:异步编程没那么难

11、CompletionService:如何批量执行异步任务?

12、Fork/Join:单机版的MapReduce

未完待续.......。

获取方式:需要这份 《并发编程核心讲义》笔记 请点此获取完整下载路径方式

不愧是阿里P7私传“并发编程核心讲义”,实战案例,个个是经典