我从12K变成了30K!做了5年后端研发,全靠这份面试题跟答案。

152 阅读13分钟

LZ认为,对于Java面试以及进阶的最佳学习方法莫过于刷题+博客+书籍+总结,前三者LZ将淋漓尽致地挥毫于这篇文章中,至于总结在于个人,实际上越到后面你会发现面试并不难,其次就是在刷题的过程中有没有去思考,刷题只是次之,这又是一个层次了,这里暂时不提后面再谈。

LZ总结了一系列大厂面试中常问的面试技术点,深入解析以及答案,将为最近准备面试的各开发者去大厂保驾护航,

何谓面试?LZ所理解的面试,它是一个过程,是不断沉淀、不断总结、善于传达自己的专业领域技术以及解决问题能力的过程。以下是LZ总结的一些面试题,文中如有错误,恳请批评指正!

Java基础

  1. ⾯向对象和⾯向过程的区别

  2. Java 语⾔有哪些特点?

  3. 关于 JVM JDK 和 JRE 最详细通俗的解答

  4. Oracle JDK 和 OpenJDK 的对⽐

  5. Java 和 C++的区别?

  6. 什么是 Java 程序的主类 应⽤程序和⼩程序的主类有何不同?

  7. Java 应⽤程序与⼩程序之间有哪些差别?

  8. 字符型常量和字符串常量的区别?

  9. 构造器 Constructor 是否可被 override?

  10. 重载和重写的区别

  11. Java ⾯向对象编程三⼤特性: 封装 继承 多态

  12. String StringBuffer 和 StringBuilder 的区别是什么? String 为什么是不可变的?

  13. ⾃动装箱与拆箱

  14. 在⼀个静态⽅法内调⽤⼀个⾮静态成员为什么是⾮法的?

  15. 在 Java 中定义⼀个不做事且没有参数的构造⽅法的作⽤

  16. import java 和 javax 有什么区别?

  17. 接⼝和抽象类的区别是什么?

  18. 成员变量与局部变量的区别有哪些?

  19. 创建⼀个对象⽤什么运算符?对象实体与对象引⽤有何不同?

  20. 什么是⽅法的返回值?返回值在类的⽅法⾥的作⽤是什么?

  21. ⼀个类的构造⽅法的作⽤是什么? 若⼀个类没有声明构造⽅法,该程序能正确执

  22. ⾏吗? 为什么?

  23. 构造⽅法有哪些特性?

  24. 静态⽅法和实例⽅法有何不同

  25. 对象的相等与指向他们的引⽤相等,两者有什么不同?

  26. 在调⽤⼦类构造⽅法之前会先调⽤⽗类没有参数的构造⽅法,其⽬的是?

  27. == 与 equals(重要)

  28. hashCode 与 equals (重要)

  29. 为什么 Java 中只有值传递?

  30. 简述线程、程序、进程的基本概念。以及他们之间关系是什么?

  31. 线程有哪些基本状态?

  32. 关于 fifinal 关键字的⼀些总结

  33. Java 中的异常处理

  34. Java 序列化中如果有些字段不想进⾏序列化,怎么办?

  35. 获取⽤键盘输⼊常⽤的两种⽅法

  36. Java 中 IO 流

  37. 常⻅关键字总结:static,fifinal,this,super

  38. 深拷⻉ vs 浅拷⻉

做了5年后端研发,靠着这份面试题跟答案,我从12K变成了30K

Java基础题答案解析

Java集合

  1. 说说List,Set,Map三者的区别?

  2. Arraylist 与 LinkedList 区别?

  3. ArrayList 与 Vector 区别呢?为什么要⽤Arraylist取代Vector呢?

  4. 说⼀说 ArrayList 的扩容机制吧2.2.5 HashMap 和 Hashtable 的区别

  5. HashMap 和 HashSet区别

  6. HashSet如何检查重复

  7. HashMap的底层实现

  8. HashMap 的⻓度为什么是2的幂次⽅

  9. HashMap 多线程操作导致死循环问题

  10. ConcurrentHashMap 和 Hashtable 的区别

  11. ConcurrentHashMap线程安全的具体实现⽅式/底层具体实现

  12. comparable 和 Comparator的区别

  13. 集合框架底层数据结构总结

  14. 如何选⽤集合?

做了5年后端研发,靠着这份面试题跟答案,我从12K变成了30K

Java集合答案解析

多线程

  1. 什么是线程和进程?

  2. 请简要描述线程与进程的关系,区别及优缺点?

  3. 说说并发与并⾏的区别?

  4. 为什么要使⽤多线程呢?

  5. 使⽤多线程可能带来什么问题?

  6. 说说线程的⽣命周期和状态?

  7. 什么是上下⽂切换?

  8. 什么是线程死锁?如何避免死锁?

  9. 说说 sleep() ⽅法和 wait() ⽅法区别和共同点?

  10. 为什么我们调⽤ start() ⽅法时会执⾏ run() ⽅法,为什么我们不能直接调⽤ run() ⽅

  11. 法?

  12. 说⼀说⾃⼰对于 synchronized 关键字的了解

  13. 说说⾃⼰是怎么使⽤ synchronized 关键字,在项⽬中⽤到了吗

  14. synchronized关键字最主要的三种使⽤⽅式

  15. 讲⼀下 synchronized 关键字的底层原理

  16. 说说 JDK1.6 之后的synchronized 关键字底层做了哪些优化,可以详细介绍⼀下这些优化吗

  17. 谈谈 synchronized和ReentrantLock 的区别

  18. 讲⼀下Java内存模型

  19. 说说 synchronized 关键字和 volatile 关键字的区别

  20. ThreadLocal原理及ThreadLocal 内存泄露问题

  21. 实现Runnable接⼝和Callable接⼝的区别

  22. 执⾏execute()⽅法和submit()⽅法的区别是什么呢?

  23. 线程池原理分析

  24. 能不能给我简单介绍⼀下 AtomicInteger 类的原理

  25. AQS 原理分析

做了5年后端研发,靠着这份面试题跟答案,我从12K变成了30K

多线程答案解析

JVM

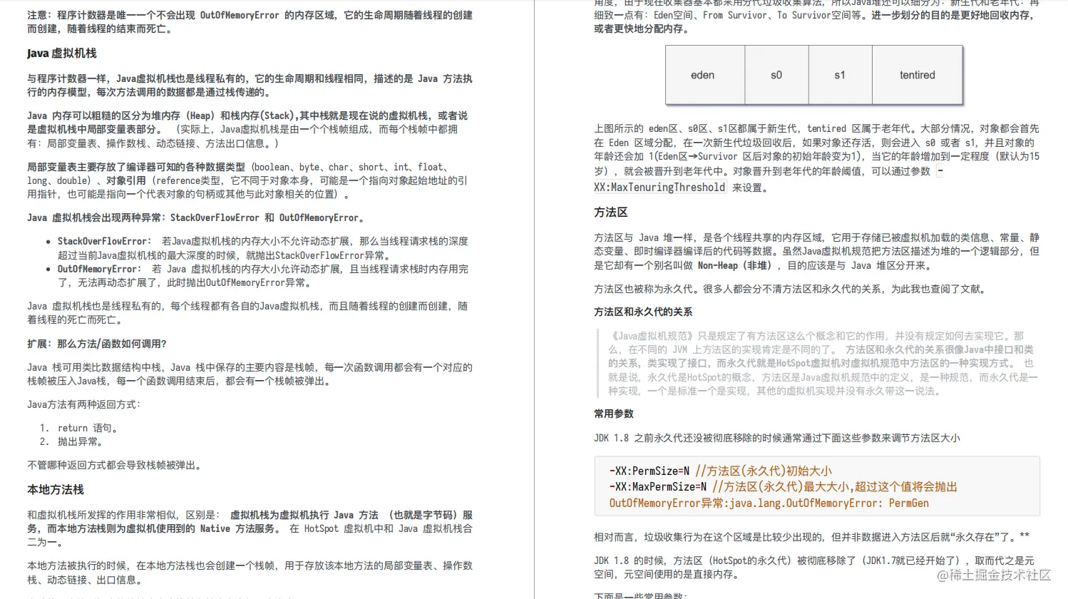
  1. 介绍下 Java 内存区域(运⾏时数据区)

  2. 说⼀下Java对象的创建过程

  3. 对象的访问定位有哪两种⽅式?

  4. 说⼀下堆内存中对象的分配的基本策略

  5. Minor Gc和Full GC 有什么不同呢?

  6. 如何判断对象是否死亡?(两种⽅法)

  7. 简单的介绍⼀下强引⽤,软引⽤,弱引⽤,虚引⽤

  8. 如何判断⼀个常量是废弃常量?

  9. 如何判断⼀个类是⽆⽤的类?

  10. 垃圾收集有哪些算法,各⾃的特点?

  11. HotSpot为什么要分为新⽣代和⽼年代?

  12. 常见的垃圾回收器有哪些?

  13. 类加载过程

做了5年后端研发,靠着这份面试题跟答案,我从12K变成了30K

JVM面试问题答案解析

网络

  1. OSI与TCP/IP各层的结构与功能,都有哪些协议?

  2. TCP 三次握⼿和四次挥⼿(⾯试常客)

  3. TCP,UDP 协议的区别

  4. TCP 协议如何保证可靠传输

  5. ARQ协议

  6. 滑动窗⼝和流量控制

  7. 拥塞控制

  8. 在浏览器中输⼊url地址 ijk 显示主⻚的过程(⾯试常客)

  9. 状态码

  10. 各种协议与HTTP协议之间的关系

  11. HTTP⻓连接,短连接

  12. HTTP是不保存状态的协议,如何保存⽤户状态?

  13. Cookie的作⽤是什么?和Session有什么区别?

  14. HTTP 1.0和HTTP 1.1的主要区别是什么?

  15. URI和URL的区别是什么?

  16. HTTP 和 HTTPS 的区别?

做了5年后端研发,靠着这份面试题跟答案,我从12K变成了30K

网络面试题答案解析

数据结构

  1. Java 集合框架中的队列 Queue

  2. HashSet 和 TreeSet 底层数据结构

  3. List的常⻅实现类ArrayList 和 LinkedList 源码学习

  4. Map

  5. ⼆叉树

  6. 完全⼆叉树

  7. 满⼆叉树

  8. ⼆叉查找树(BST)

  9. 平衡⼆叉树(Self-balancing binary search tree)

  10. 红⿊树

  11. B-,B+,B*树

  12. LSM 树

做了5年后端研发,靠着这份面试题跟答案,我从12K变成了30K

数据结构答案解析

算法

  1. ⼏道常⻅的字符串算法题总结

  2. 最⻓公共前缀

  3. 回⽂串

  4. 两数相加

  5. 翻转链表

  6. 链表中倒数第k个节点

  7. 删除链表的倒数第N个节点

  8. 合并两个排序的链表

  9. 剑指offer部分编程题

  10. 跳台阶问题

  11. 变态跳台阶问题

  12. ⼆维数组查找

  13. 替换空格题⽬描述:

  14. 数值的整数次⽅

  15. 调整数组顺序使奇数位于偶数前⾯

  16. 链表中倒数第k个节点

  17. 反转链表

  18. 合并两个排序的链表

  19. ⽤两个栈实现队列

  20. 栈的压⼊,弹出序列

做了5年后端研发,靠着这份面试题跟答案,我从12K变成了30K

算法示例答案解析

数据库

  1. MySQL存储引擎

  2. 字符集及校对规则

  3. 索引

  4. 查询缓存的使⽤

  5. 什么是事务?

  6. 事物的四⼤特性(ACID)

  7. 并发事务带来哪些问题?

  8. 事务隔离级别有哪些?MySQL的默认隔离级别是?

  9. 锁机制与InnoDB锁算法

  10. ⼤表优化

  11. 解释⼀下什么是池化设计思想。什么是数据库连接池?为什么需要数据库连接池?

  12. 分库分表之后,id 主键如何处理?

  13. ⼀条SQL语句在MySQL中如何执⾏的

  14. MySQL⾼性能优化规范建议

  15. ⼀条SQL语句执⾏得很慢的原因有哪些?

做了5年后端研发,靠着这份面试题跟答案,我从12K变成了30K

MySQL数据库答案解析

Redis

  1. 为什么要⽤ redis/为什么要⽤缓存

  2. 为什么要⽤ redis ⽽不⽤ map/guava 做缓存?

  3. redis 的线程模型

  4. redis 和 memcached 的区别

  5. redis 常⻅数据结构以及使⽤场景分析

  6. redis 设置过期时间

  7. redis 内存淘汰机制(MySQL⾥有2000w数据,Redis中只存20w的数据,如何保证Redis中的数据都是热点数据?)

  8. redis 持久化机制(怎么保证 redis 挂掉之后再重启数据可以进⾏恢复)

  9. redis 事务

  10. 缓存雪崩和缓存穿透问题解决⽅案

  11. 如何解决 Redis 的并发竞争 Key 问题

  12. 如何保证缓存与数据库双写时的数据⼀致性?

做了5年后端研发,靠着这份面试题跟答案,我从12K变成了30K

Redis答案解析

Spring

  1. 什么是 Spring 框架?

  2. 列举⼀些重要的Spring模块?

  3. @RestController vs @Controller

  4. 讲一下 Spring IoC 和 AOP

  5. Spring 中的 bean 的作⽤域有哪些?

  6. Spring 中的单例 bean 的线程安全问题了解吗?

  7. @Component 和 @Bean 的区别是什么?

  8. 将⼀个类声明为Spring的 bean 的注解有哪些?

  9. Spring 中的 bean ⽣命周期?

  10. SpringMVC ⼯作原理了解吗?

  11. Spring 框架中⽤到了哪些设计模式?

  12. Spring 事务中的隔离级别有哪⼏种?

  13. Spring 事务中哪⼏种事务传播⾏为?

  14. @Transactional(rollbackFor = Exception.class)注解了解吗?

  15. 如何使⽤JPA在数据库中⾮持久化⼀个字段?

做了5年后端研发,靠着这份面试题跟答案,我从12K变成了30K

Spring面试答案解析

MyBatis

  1. #{}和${}的区别是什么?

  2. Xml 映射⽂件中,除了常⻅的 select|insert|updae|delete 标签之外,还有哪些标签?

  3. 最佳实践中,通常⼀个 Xml 映射⽂件,都会写⼀个 Dao 接⼝与之对应,请问,这个Dao接⼝的⼯作原理是什么?Dao接⼝⾥的⽅法,参数不同时,⽅法能重载吗?

  4. Mybatis 是如何进⾏分⻚的?分⻚插件的原理是什么?

  5. 简述 Mybatis 的插件运⾏原理,以及如何编写⼀个插件。

  6. Mybatis 执⾏批量插⼊,能返回数据库主键列表吗?

  7. Mybatis 动态 sql 是做什么的?都有哪些动态 sql?能简述⼀下动态 sql 的执⾏原理不?

  8. Mybatis 是如何将 sql 执⾏结果封装为⽬标对象并返回的?都有哪些映射形式?

  9. Mybatis 能执⾏⼀对⼀、⼀对多的关联查询吗?都有哪些实现⽅式,以及它们之间的区别。

  10. Mybatis 是否⽀持延迟加载?如果⽀持,它的实现原理是什么?

  11. Mybatis 的 Xml 映射⽂件中,不同的 Xml 映射⽂件,id 是否可以重复?

  12. Mybatis 中如何执⾏批处理?

  13. Mybatis 都有哪些 Executor 执⾏器?它们之间的区别是什么?

  14. Mybatis 中如何指定使⽤哪⼀种 Executor 执⾏器?

  15. Mybatis 是否可以映射 Enum 枚举类?

  16. Mybatis 映射⽂件中,如果 A 标签通过 include 引⽤了 B 标签的内容,请问,B 标签能否定义在 A 标签的后⾯,还是说必须定义在 A 标签的前⾯?

  17. 简述 Mybatis 的 Xml 映射⽂件和 Mybatis 内部数据结构之间的映射关系?

  18. 为什么说 Mybatis 是半⾃动 ORM 映射⼯具?它与全⾃动的区别在哪⾥?

做了5年后端研发,靠着这份面试题跟答案,我从12K变成了30K

MyBatis答案解析

Kafka

  1. Kafka 是什么?主要应⽤场景有哪些?

  2. 和其他消息队列相⽐,Kafka的优势在哪⾥?

  3. 队列模型了解吗?Kafka 的消息模型知道吗?

  4. 什么是Producer、Consumer、Broker、Topic、Partition?

  5. Kafka 的多副本机制了解吗?带来了什么好处?

  6. Zookeeper 在 Kafka 中的作⽤知道吗?

  7. Kafka 如何保证消息的消费顺序?

  8. Kafka 如何保证消息不丢失

  9. Kafka 如何保证消息不重复消费

做了5年后端研发,靠着这份面试题跟答案,我从12K变成了30K

kafka答案解析

Netty

  1. Netty 是什么?

  2. 为什么要⽤ Netty?

  3. Netty 应⽤场景了解么?

  4. Netty 核⼼组件有哪些?分别有什么作⽤?

  5. EventloopGroup 了解么?和 EventLoop 啥关系?

  6. Bootstrap 和 ServerBootstrap 了解么?

  7. NioEventLoopGroup 默认的构造函数会起多少线程?

  8. Netty 线程模型了解么?

  9. Netty 服务端和客户端的启动过程了解么?

  10. 什么是 TCP 粘包/拆包?有什么解决办法呢?

  11. Netty ⻓连接、⼼跳机制了解么?

  12. Netty 的零拷⻉了解么?

做了5年后端研发,靠着这份面试题跟答案,我从12K变成了30K

Netty答案解析

由于篇幅有限。还有更多关于分布式、微服务、高可用、高并发等没有展现出来,可以直接获取原文件来查看,学习。希望能够帮助到更多的朋友。

大厂面试真题解析

做了5年后端研发,靠着这份面试题跟答案,我从12K变成了30K

最后

其实Java开发的知识点就那么多,面试问来问去还是那么点东西。所以面试没有其他的诀窍,只看你对这些知识点准备的充分程度。so,出去面试时先看看自己复习到了哪个阶段就好。

上面分享的腾讯、头条、阿里、美团、字节跳动等公司2019-2020年的高频面试题,LZ还把这些技术点整理成了视频和PDF(实际上比预期多花了不少精力),包含知识脉络 + 诸多细节,由于篇幅有限,上面只是以图片的形式给大家展示一部分。还有更多关于分布式、微服务、高可用、高并发等没有展现出来,可以直接获取原文件来查看,学习。希望能够帮助到更多的朋友。

获取方式:点击此处可无偿获取领取方式;