iOS底层学习-alloc探索

475 阅读6分钟

这是我参与8月更文挑战的第1天,活动详情查看:8月更文挑战

作为一名iOSer,平时写的最多的就是alloc对象。那么alloc底层做了什么呢?我们不得而知,下面就开始探索下alloc的底层实现流程。

一、alloc对象的指针地址和内存

首先我们观察下面一段代码,分别打印出对象、对象地址和对象指针的地址。

    LRPerson *p1 = [LRPerson alloc];
    LRPerson *p2 = [p1 init];
    LRPerson *p3 = [p1 init];
    LRPerson *p4 = [LRPerson alloc];

    NSLog(@"%@-%p-%p",p1,p1,&p1);
    NSLog(@"%@-%p-%p",p2,p2,&p2);
    NSLog(@"%@-%p-%p",p3,p3,&p3);
    NSLog(@"%@-%p-%p",p4,p4,&p4);
    
    // 打印结果
    // <LRPerson: 0x600003320200>-0x600003320200-0x7ffee81e30f8
    // <LRPerson: 0x600003320200>-0x600003320200-0x7ffee81e30f0
    // <LRPerson: 0x600003320200>-0x600003320200-0x7ffee81e30e8
    // <LRPerson: 0x600003320250>-0x600003320250-0x7ffee81e30e0

根据打印结果,我们发现

  • p1、p2、p3打印的对象、对象地址相同,指针地址不同
  • p4打印输出的对象、对象地址及指针地址都不相同
  • p1到p4的对象地址是从低地址到高地址,指针地址是从高地址到低地址

结合上图分析:alloc在堆中开辟一块内存空间创建对象。init初始化并不会开辟内存空间创建对象。

那么alloc是如何分配内存空间创建对象,init又具体做了什么呢?

二、底层探索的三种方法

在日常开发中我们一般会按住command+点击进入相应的类或方法,但是点击alloc没有发现方法的具体实现,只看到方法的声明。这时我们该如何继续探索底层呢?下面介绍三种探索底层的方法

1、断点调试

alloc处添加断点,运行程序停在断点处时,按住control键点击step into,进入下一步,可以看到调用了objc_alloc方法。

objc_alloc添加符号断点,继续运行程序

然后就会发现objc_alloc来自于libobjc.A.dylib动态库

2、查看汇编跟流程

查看汇编方式:选中菜单Debug -> Debug Workflow -> Always Show Disassembly。即可看到汇编代码,按住control键点击step into即可一步一步往下走,最终也会进入到objc_alloc

其实我们可以在汇编中看到一些关键字,也可直接添加关键字的符号断点

3、添加已知方法的符号断点

例如我们正在探索alloc方法,在程序断住后直接添加alloc的符号断点

然后就会发现alloc也是来自libobjc.A.dylib动态库。这里为何走到了+[NSObject alloc],因为LRPerson继承自NSObject,且没有alloc方法,会调用父类的alloc方法

除了以上的三种方式,我们还可以通过反汇编、LLDB工具、堆栈等方式,进行底层原理的探究

通过上面列举的三种方法,我们定位到alloc来自于libobjc动态库,接下来我们需要继续探索libobjc源码

三、结合源码调试分析

首先我们需要下载苹果官方提供的源码, 源码下载地址:objc4源码。这里我们使用的是 objc4-818.2.tar.gz源码进行调试分析。 附上kc老师的Github地址:github.com/LGCooci/obj…(源码可编译)

1、alloc流程分析

直接在源码工程中搜索alloc {可以发现alloc实现方法。

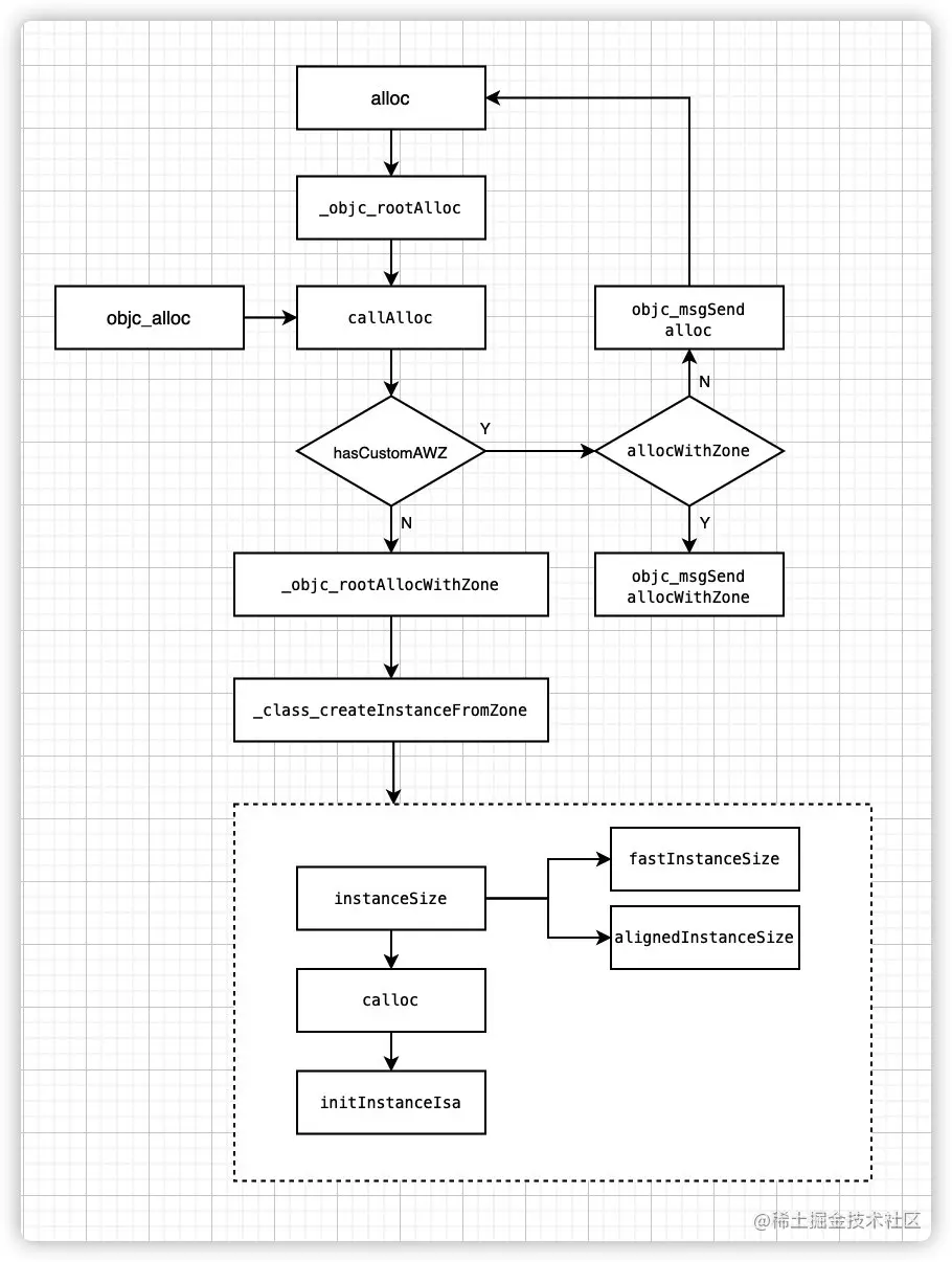
跟着源码一步步点进去alloc->_objc_rootAlloc->callAlloc,会来到callAlloc方法

此时我们下个callAlloc符号断点,并运行源码,断住后bt查看堆栈信息,这里发现callAlloc是由objc_alloc进来的,结合上面我们讨论探索底层方法时通过断点和汇编可以发现alloc->objc_alloc->callAlloc。为什么和这里源码一步步点进去分析的流程不一致呢?我们后续再展开讨论。

继续往下探索,callAlloc方法中到底是先走_objc_rootAllocWithZone还是objc_msgSend呢?此时我们需要汇编+符号断点进行调试。先将符号断点设置为Enable状态,在断住alloc方法后勾选查看汇编、启用符号断点继续往下走

这样就进入到了_objc_rootAlloc汇编代码中,此时我们可以看到先调用的_objc_rootAllocWithZone再调用objc_msgSend

跟着_objc_rootAllocWithZone往下走。我们最终来到_class_createInstanceFromZone方法,

此方法是重点

static ALWAYS_INLINE id
_class_createInstanceFromZone(Class cls, size_t extraBytes, void *zone,
                              int construct_flags = OBJECT_CONSTRUCT_NONE,
                              bool cxxConstruct = true,
                              size_t *outAllocatedSize = nil)
{
    ASSERT(cls->isRealized());

    // Read class's info bits all at once for performance
    //判断当前class或者superclass是否有.cxx_construct构造方法的实现
    bool hasCxxCtor = cxxConstruct && cls->hasCxxCtor();
    //判断当前class或者superclass是否有.cxx_destruct析构方法的实现
    bool hasCxxDtor = cls->hasCxxDtor();
    //标记类是否支持优化的isa
    bool fast = cls->canAllocNonpointer();
    size_t size;
    //通过内存对齐得到实例大小,extraBytes是由对象所拥有的实例变量决定的。
    size = cls->instanceSize(extraBytes);
    if (outAllocatedSize) *outAllocatedSize = size;

    id obj;
    //开辟内存空间,返回指针地址
    if (zone) {
        obj = (id)malloc_zone_calloc((malloc_zone_t *)zone, 1, size);
    } else {
        obj = (id)calloc(1, size);
    }
    if (slowpath(!obj)) {
        if (construct_flags & OBJECT_CONSTRUCT_CALL_BADALLOC) {
            return _objc_callBadAllocHandler(cls);
        }
        return nil;
    }
    //初始化实例isa指针,关联到相应的类
    if (!zone && fast) {
        obj->initInstanceIsa(cls, hasCxxDtor);
    } else {
        // Use raw pointer isa on the assumption that they might be
        // doing something weird with the zone or RR.
        obj->initIsa(cls);
    }

    if (fastpath(!hasCxxCtor)) {
        return obj;
    }

    construct_flags |= OBJECT_CONSTRUCT_FREE_ONFAILURE;
    return object_cxxConstructFromClass(obj, cls, construct_flags);
}

由此分析_class_createInstanceFromZone核心方法是这三个

  • size = cls->instanceSize(extraBytes); 先计算出需要的内存空间大小
  • obj = (id)calloc(1, size); 向系统申请开辟内存空间,返回地址指针
  • obj->initInstanceIsa(cls, hasCxxDtor); 初始化指针,关联到相应的类

接下来我们将对这三个核心方法进行探索

2、alloc核心方法

instanceSize:计算所需内存大小

断点跟进instanceSize的实现

没有缓存调用alignedInstanceSize方法,返回字节对齐的内存大小。最后如果大小不足16,设置最小为16 alignedInstanceSize是由unalignedInstanceSize方法决定的,可以发现源码中unalignedInstanceSize最终取决于instanceSize实例变量的大小。
获取到实例变量内存大小后,通过word_align()进行8字节对齐。

有缓存则走fastInstanceSize方法,最终内存大小通过align16()进行16字节对齐 为何是16字节对齐

  • cpu 读取数据是以固定字节块来读取的,如果频繁的读取字节未对齐的数据,会降低cpu的性能和读取速度,用空间换时间。
  • 由于对象中isa指针是占8个字节,当无属性时,会预留8字节。如果不进行16字节对齐 ,对象之间就会紧挨着,容易造成访问混乱。16字节对齐后访问更安全

calloc:申请开辟内存,返回指针地址

上一步instanceSize计算出所需内存的大小,这里由calloc向系统申请所需内存并将内存地址返回给objobj初始化时会分配一个脏地址

initInstanceIsa:初始化指针,关联到相应的类

前面两部计算内存大小开辟内存空间后obj只是一个内存地址,还没和相应的类进行关联。initInstanceIsa方法将初始化指针,关联到相应的类。

3、alloc流程图