Kotlin 总结

267 阅读16分钟

文章目录

原创不易,希望能得到一个赞,感谢各位!

1、Kotlin 介绍

一丶Kotlin 是什么?
Kotlin可以编译成Java字节码,也可以编译成JavaScript,方便在没有JVM的设备上运行。除此之外Kotlin还可以编译成二进制代码直接运行在机器上(例如嵌入式设备或 iOS)。

Kotlin已正式成为Android官方支持开发语言。

二丶Kotlin 简介
2011年7月,JetBrains推出Kotlin项目,这是一个面向JVM的新语言 ,它已被开发一年之久。JetBrains负责人Dmitry Jemerov说,大多数语言没有他们正在寻找的特性,Scala除外。但是,他指出了Scala的编译时间慢这一明显缺陷。Kotlin的既定目标之一是像Java一样快速编译。 2012年2月,JetBrains以Apache 2许可证开源此项目。

Jetbrains希望这个新语言能够推动IntelliJ IDEA的销售。

Kotlin v1.0于2016年2月15日发布。这被认为是第一个官方稳定版本,并且JetBrains已准备从该版本开始的长期向后兼容性。

在Google I/O 2017中,Google宣布在Android上为Kotlin提供一等支持。

三丶为什么使用 Kotlin

  1. 简介(数据类扩展方法区间)
  2. 空值安全
  3. 100%兼容java scala
  4. 函数式编程 JDK1.8 lambda表达式
  5. 协程(thread)
  6. DSL(领域特定语言)
  7. 简洁: 大大减少样板代码的数量
  8. 安全: 避免空指针异常等整个类的错误
  9. 互操作性: 充分利用 JVM、Android 和浏览器的现有库
  10. 工具友好: 可用任何 Java IDE 或者使用命令行构建

四丶Kotlin 的发展

  • Android 第一开发语言
  • Springboot2.0第一开发语言

五丶Kotlin 的前景

  1. Kotlin script(gradle).kts
  2. Java虚拟机应用
    Web kotlinee
    javafx
  3. 前端开发 kotlinjs
  4. Android开发
  5. 支持开发ios
  6. kotlin Native程序(完全抛弃JVM虚拟机)
    全栈工程师

六丶Kotlin 应用场景
Web前端
Web后端
Android移动端
Server脚本
桌面游戏

七丶打印“Hello World”

fun main() {
    println("Hello World")
}

八丶学习资料

官方文档
Kotlin源码
Kotlin官方博客

2、知识点总结

2.1、变量

Kotlin 变量
9/100
发布文章
qq_27494201
未选择任何文件

1丶语法规则、类型推导机制

Kotlin 支持类型推导机制,所以使用 val、var来声明变量

  • 关键字:val
    意思:声明一个不可变的变量
val age = 21;		
  • 关键字:var
    意思:声明一个可变的变量
var name = "wangrui"

🔺Kotlin 虽然拥有类型推导机制,但是并不能满足延迟赋值的场景,如下:

在这里插入图片描述
所以,就诞生了显式声明变量类型这个东西

在这里插入图片描述
Kotlin 完全抛弃了 Java 中的基本数据类型,全部使用了对象数据类型。在 Java 中 int 是关键字,而在 Kotlin 中 Int 变成了一个类,它拥有自己的方法和继承结构。
如图: Java 和 Kotlin 数据类型对照表

在这里插入图片描述

学到这里,小伙伴们一定会有疑问

2丶为什么要有 val 和 var 这样的设定

  • (1)为了解决 Java 中 final 关键字没有被合理使用的问题。
  • (2)当项目越来越复杂,参与开发的人越来越多时,你永远不知道一个可变的变量会在什么时候被谁修改了,即使它原本不应该被修改,这就经常会导致出现一些很难排查的问题

3丶什么时候用 val,什么时候用var呢?
永远优先使用 val 来声明一个变量,而当 val 没有办法满足你的需求时再使用 var。这样设计出来的程序会更加健壮,也更加符合高质量的编程规范

2.2、函数(普通函数)

1丶课前须知
大家阅读之前,要养成把方法理解为函数习惯。在Kotlin中 主要强调函数,所以我们只要把方法理解为函数即可。其次Kotlin 真的把函数玩的特别强大,希望大家好好学习本节内容!

2丶语法规则

  • 关键字:fun
    在这里插入图片描述

3丶利用函数求两个数之间的最大值

fun main(){
    val num1 = 10;
    val num2 = 20;
    println(getMax(num1,num2))
}

fun getMax(num1:Int,num2:Int): Int{
    return max(num1,num2)
}

运行结果
在这里插入图片描述
代码分析:
上面的代码没什么难度,max() 函数是Kotlin 中的内置函数,返回的是两个参数里最大的数。

4丶Kotlin 语法糖
概念(很好理解,请用心阅读):当一个函数中只有一行代码时,Kotlin 允许我们不必编写函数体,可以直接将唯一的一行代码写在函数定义的尾部,中间用等号连接即可。

fun getMax(num1: Int,num2: Int): Int = max(num1,num2)

代码分析:
利用:语法糖‘{ }’ 大括号去掉了,同时 return 也去掉了。

你以为这样就够简介了吗?不,往下看

fun getMax(num1: Int,num2: Int) = max(num1,num2)

代码分析:
利用:语法糖 + 类型推导机制,前面我们讲 Kotlin 变量 的时候,引入了这个概念,在赋值的时候 Kotlin 会智能推导出右边的类型。这样讲是不是瞬间就明白了上面的这行代码简化,所以我们这里可以直接省略掉返回值类型

5丶总结

好啦,那么 函数(也叫:普通函数) 的基础知识我们就先讲到这里。后面还会有 标准函数静态函数扩展函数这些都是属于 Kotlin 的高阶函数,学习要一步一步慢慢来,把这篇的文章好好理解一下,代码好好敲一下再继续学下去!

《上一章》:Kotlin 变量
《下一章》:虚位以待,正在努力编写中!

2.3、内置类型

一丶基本类型

  • 声明变量
  • 声明变量(类型自动推导)
  • 易混淆的 Long 类型标记
  • Kotlin 的数值转换
  • Kotlin 的字符串

声明变量
在这里插入图片描述
声明变量(类型自动推导)
在这里插入图片描述
易混淆的 Long 类型标记
在这里插入图片描述
Kotlin 的数值转换
在这里插入图片描述
Kotlin 的字符串
在这里插入图片描述

总结

在这里插入图片描述
二丶数组

  • 区别
  • 数组的创建
  • 数组的长度
  • 数组的读写
  • 数组的遍历写法一
  • 数组的遍历写法二
  • 数组的包含关系

区别:
在这里插入图片描述
数组的创建:
在这里插入图片描述
数组的长度
在这里插入图片描述
数组的读写:
在这里插入图片描述
数组的遍历写法一:
在这里插入图片描述
数组的遍历写法二:
在这里插入图片描述
数组的包含关系:
在这里插入图片描述

package com.wangrui.kotlin

fun main(){

    // 方式一:创建一个可变长度的整型数组
    val c0 = intArrayOf(1,2,3,4,5)
    // 方式二:创建整型数组并且按照每个下标(0~4)依次+1 赋值给数组 c1
    val c1 = IntArray(5){it + 1}
    // contentToString() — 将内容转换成字符串格式
    println(c1.contentToString());

    val c0 = intArrayOf(1,2,3,4,5);
    // 创建整型数组并且按照每个下标(0~4)依次(坐标+1)*3 赋值给数组c1
    val c1 = IntArray(5){(it + 1)*3}

    println(c0.contentToString());
    println(c1.contentToString());

    val a = IntArray(5)
    // 得到集合长度
    println(a.size)

    val d = arrayOf("Hello","World")
    d[1] = "Kotlin"
    println("${d[0]},${d[1]}")

    val e = floatArrayOf(1f,2f,3f,4f,5f)
    // in—遍历
    for (a in e){
        println(a)
    }

    // array.foreach()    高阶函数遍历
    //遍历集合e,并将每次循环得到的每个值赋给a,然后打印a
    e.forEach { a -> println(a) }
}

在这里插入图片描述
三丶区间

  • 区间的创建
  • 开区间
  • 倒序区间
  • 区间的迭代
  • 区间的包含关系
  • 区间的应用写法一
  • 区间的应用写法二

区间的创建
在这里插入图片描述
开区间
在这里插入图片描述
倒序区间
在这里插入图片描述
区间的迭代
在这里插入图片描述
区间的包含关系
在这里插入图片描述
区间的应用写法一:
在这里插入图片描述
区间的应用写法二:
在这里插入图片描述

package com.wangrui.kotlin

fun main(){
    // in—包含
        if (1f in e){
        println("包含")
    }

    if (20f !in e){
        println("不包含")
    }

    //区间(正序)
    val intRange = 1..10
    val charRange = 'a'..'z'
    val longRange = 1L..100L

    val floatRange = 1f..2f
    val doubRange = 1.0..2.0

    // joinToString() — 加入并转成字符串,join — 加入
    println(intRange.joinToString())
    // toString() — 转成字符串
    println(floatRange.toString())



    // 止步——step
    val intRangeWitStep = 1..10 step 2
    val charRangeWithStep = 'a'..'z' step 2
    val longRanWitStep = 1L..100L step 5

    println(longRanWitStep.joinToString())



    // 倒序区间
    val intRangeReverse = 10 downTo 1
    val charRangeReverse = 'z' downTo 'a'
    val longRangeReverse = 100L downTo 1L

    println(longRangeReverse.joinToString())



    val array = intArrayOf(1,3,5,7)
    //遍历方式1
    // until — 直到,所以是 0 到 数组.size
    for (i in (0 until array.size)){
        println(array[i])
    }

    //遍历方式2
    // indices — 索引,所以 array[i] = 对应元素
    for (i in array.indices){
        println(array[i])
    }

}

在这里插入图片描述
四丶集合框架

  • 简介
  • 集合框架的接口类型对比
  • 集合框架的创建【List】
  • 集合框架的创建【Map】
  • 集合实现类服用与类型别名
  • 集合框架的读写
  • 集合框架的修改
  • 集合框架的读写2
  • 集合框架的读写3
  • Pair
  • Triple
  • 思考题

简介
在这里插入图片描述
集合框架的接口类型对比
在这里插入图片描述
集合框架的创建【List】
在这里插入图片描述
集合框架的创建【Map】
在这里插入图片描述
集合实现类服用与类型别名
在这里插入图片描述
集合框架的读写
在这里插入图片描述
集合框架的修改
在这里插入图片描述
集合框架的读写2
在这里插入图片描述
集合框架的读写3
在这里插入图片描述
Pair
在这里插入图片描述
Triple
在这里插入图片描述
思考题
在这里插入图片描述

package com.wangrui.kotlin

fun main(){
    //  创建List集合的方式一:不能添加元素或者删除元素
    val intList: List<Int> = listOf(1,2,3)
    //  创建List集合的方式二:可以添加元素或者删除元素
    val intList2: MutableList<Int> = mutableListOf(1,2,3)



    //  创建Map集合的方式一:不能添加元素或者删除元素
    //  Any等价于Java中的 Object
    //  to 可以理解为:Key to Value
    val map:Map<String,Any> = mapOf("name" to "benny","age" to 20)
    //  创建Map集合的方式二:可以添加元素或者删除元素
    val map2:Map<String,Any> = mutableMapOf("name" to "benny","age" to 20)



    val stringList:MutableList<String> = mutableListOf("98","99","100","num:1","num:2")
    //  对集合添加元素、删除元素
    for (i in 0..10){
    //      添加元素
//        stringList += "num:$i" // 等价于  stringList.add("num:$i")
    //结果为:[98, 99, 100, num:1, num:2, num:0, num:1, num:2, num:3, num:4, num:5, num:6, num:7, num:8, num:9, num:10]
    //      删除元素
        stringList -= "num:$i" // 等价于  stringList.remove("num:$i")
    //当上面代码注释后,结果为:[98, 99, 100]
    }

    println(stringList)




    //  Map集合赋值
    stringList[5] = "HelloWorld"    //等价于 stringList.set(5,"HelloWorld")
    val valueAt5 = stringList[5]    //  等价于 String valueAt5 = stringList.get(5)

    val map = HashMap<String,Int>()
    map["Hello"] = 10
    //  '[]' 内的值实际上就是Key
    println(map["Hello"])


    //  解构:val (x,y) = pair
    val pair = "Hello" to "Kotlin"
    val pair2 = Pair("Hello","Kotlin")
    val first = pair.first
    val second = pair.second
    println(first)
    println(second)


    //  解构:val (x,y,z) = triple
    val triple = Triple("x",2,3.0)
    val first = triple.first
    val second = triple.second
    val third = triple.third

    println(first)
    println(second)
    println(third)

    
    
    // 作业:
    // 一、集合该如何遍历
    val intNumber: List<Int> = listOf(1,2,3,4,5,6)
    intNumber.forEach{a -> println(a)}

    //二、集合的包含关系如何判断?
    val intNumber2: List<Int> = listOf(1,2,3,4,5,6)
    if (4 in intNumber2){
        println("4包含于集合intNumber2")
    }
    if (400 !in intNumber2){
        println("400不包含于集合intNumber2")
    }

    //三丶Scala 选择自己全新构建了一套集合框架,为什么 Kotlin没有?


}

在这里插入图片描述
五丶函数

  • 函数的定义
  • 函数的类型
  • 函数的引用
  • 变长参数 【Java】与 【Kotlin】版
  • 多返回值
  • 默认参数
  • 默认参数 — 错误实例【X】
  • 解决办法【√】— 通过:具名参数

1、函数的定义
在这里插入图片描述

2、函数的类型
在这里插入图片描述
3、函数的引用
在这里插入图片描述
在这里插入图片描述
在这里插入图片描述

4、变长参数
【Java】
在这里插入图片描述
【Kotlin】
在这里插入图片描述
多返回值
在这里插入图片描述
默认参数
在这里插入图片描述
默认参数 — 错误实例【X】
在这里插入图片描述
解决办法【√】— 通过:具名参数
在这里插入图片描述

package com.wangrui.kotlin.bennyhuo

fun main(vararg args: String) {
//    println(args.contentToString())

    // 这时的x 为函数类型,具体为:(Foo, String, Long)->Any
    val x:(Foo, String, Long)->Any = Foo::bar
    val x0: Function3<Foo, String, Long, Any> = Foo::bar
    //三者等价
    // (Foo, String, Long)->Any = Foo.(String, Long)->Any = Function3<Foo, String, Long, Any>

//    val y: (Foo, String, Long) -> Any = x
    val y: Foo.(String,Long) -> Any = x
    val z: Function3<Foo, String, Long, Any> = x

    //调用yy函数,并传入x函数类型作为函数参数
    yy(y)

    //拿到 fun foo() { } 的引用
    val f: ()->Unit = ::foo
    //拿到 fun foo(p0: Int): String { return  "" } 的引用
    val g: (Int) ->String = ::foo
    /**
     * 拿到:
         class Foo {
            fun bar(p0: String, p1: Long): Any{
            println("one:$p0 Long:$p1")
            return ""
            }
          }
        的引用
     */
    val h: (Foo, String, Long)->Any
            = Foo::bar

    // 变长参数
    multiParameters(1, 2, 3, 4)

    //利用具名函数,将值准确传给 y: String
    defaultParameter(y = "Hello")

    //解构表达式
    val (a, b, c) = multiReturnValues() //实现 伪多返回值的场景
    val r = a + b
    val r1 = a + c

}

// p:是一个函数类型,这个函数其实就是 Foo::bar
fun yy(p: (Foo, String, Long) -> Any){
    p(Foo(), "Hello", 3L)   // Foo()指的是:类的引用,调用对应函数,并进行传参
}

class Foo {
    fun bar(p0: String, p1: Long): Any{
        println("one:$p0 Long:$p1")
        return ""
    }
}

fun foo() { }
fun foo(p0: Int): String { return  "" }

//利用具名函数,将值准确传给 y: String
fun defaultParameter(x: Int = 5, y: String, z: Long = 0L){

}

// 变长参数
fun multiParameters(vararg ints: Int){
    println(ints.contentToString())
}

// 伪多返回值
fun multiReturnValues(): Triple<Int, Long, Double> {
    return Triple(1, 3L, 4.0)
}

总结
在这里插入图片描述
六丶案例:四则计算器

package com.wangrui.kotlin

/*
    input: 3 * 4
 */

fun main(vararg args: String){
    if (args.size < 3){
        return showHelp()
    }

    //▲暂时不是很理解 to::plus
    val operators = mapOf(
        "+" to::plus,
        "-" to::minus,
        "*" to::times,
        "/" to::div
    )

    val op = args[1]
    val opFunc = operators[op]?:return showHelp()

    try {
        println("Input:${args.joinToString(" ")}")
        println("Output:${opFunc(args[0].toInt(),args[2].toInt())}")
    } catch (e: Exception) {
        println("Invalid Arguments.")
        showHelp()
    }
}

fun plus(arg0:Int,arg1:Int):Int{
    return arg0 + arg1
}

fun minus(arg0:Int,arg1:Int):Int{
    return arg0 - arg1
}

fun times(arg0:Int,arg1:Int):Int{
    return arg0 * arg1
}

fun div(arg0:Int,arg1:Int):Int{
    return arg0 / arg1
}

fun showHelp(){
    println("""
        
        Simple Calculator:
        Input: 3 * 4
        Output:12
    """.trimIndent())
}

七丶本章小结
在这里插入图片描述

2.4、类型同步

一丶类型接口

  • 类的定义1
  • 类的定义2
  • 类的定义3,写法一
  • 类的定义3,写法二
  • 类的定义3,写法三
  • 类的定义3,写法四
  • 类的实例化
  • 接口的定义
  • 接口的实现
  • 抽象类定义
  • 类的继承
  • 属性代理【Java】
  • 属性代理【Kotlin】
  • 属性引用

类的定义1
在这里插入图片描述
类的定义2
在这里插入图片描述
类的定义3,写法一
在这里插入图片描述
类的定义3,写法二
在这里插入图片描述
类的定义3,写法三
在这里插入图片描述
类的定义3,写法四
在这里插入图片描述
类的实例化
在这里插入图片描述
接口的定义
在这里插入图片描述
接口的实现
在这里插入图片描述
抽象类定义
在这里插入图片描述
类的继承
在这里插入图片描述
属性代理【Java】
在这里插入图片描述
属性代理【Kotlin】
在这里插入图片描述
属性引用
在这里插入图片描述
AbsClass

abstract class AbsClass {
    abstract fun absMethod()
    open fun overridable(){}
    fun nonOverridable(){}
}

SimpleInf

package com.bennyhuo.kotlin.types.classes.kotlin

interface SimpleInf {
    val simpleProperty: Int // property

    fun simpleMethod()
}

SimpleClass

package com.bennyhuo.kotlin.types.classes.kotlin

open class SimpleClass(var x: Int, val y: String)
    : AbsClass(), SimpleInf {
    override val simpleProperty: Int
        get() {
            return 2
        }

    val z : Long
        get() {
            return simpleProperty * 2L
        }

    override fun absMethod() {}
    override fun simpleMethod() {}
    fun y(){}

    fun zzz(string: String){

    }

    final override fun overridable(){

    }
}

class SimpleClass2(x: Int, y: String): SimpleClass(x, y){

}

Person

package com.bennyhuo.kotlin.types.classes.kotlin

class Person(age: Int, name: String) {
    var age: Int = age //property
        get() {
            return field
        }
        set(value) {
            println("setAge: $value")
            field = value
        }
    var name: String = name
        get() {
            return field // backing field
        }
        set(value) {

        }
}

fun main() {
    val ageRef = Person::age
    val person = Person(18, "Bennyhuo")
    val nameRef = person::name
    ageRef.set(person, 20)
    nameRef.set("Andyhuo")
}

在这里插入图片描述
二丶扩展方法
文件一.kt

package com.wangrui.kotlin.chapter02

fun main(){

    //利用扩展方法检测邮箱格式是否正确
    "admin@bennyhuo.com".isEmpty()

    //扩展方法举例1
    //结果:----------Hello----------
    println("Hello".padding(10,'-'))

    //扩展方法举例2
    //结果:**********
    println( "*".times(10))

}


/*扩展方法*/
//  String  ——  receiver
fun String.isEmail():Boolean{
    ...
}


/*扩展方法举例1*/
fun String.padding(count:Int,char:Char = ' '):String{
    val padding = (1..count).joinToString(""){char.toString()}
    //${this}   ——  String
    return "${padding}${this}${padding}"
}


/*扩展方法举例2*/
fun String.times(count: Int):String{
    return (1..count).joinToString(""){this+"哈"}
}

文件二.kt

package com.wangrui.kotlin.chapter02

/*定义类*/
class PoorGuy{
    var pocket:Double = 0.0
}


/*扩展方法*/
fun PoorGuy.noMoney(){

}


/*扩展属性*/
//property = backing field + getter + setter
var PoorGuy.moneyLeft: Double
    get() {
        return this.pocket
    }
    set(value) {
        pocket = value
    }

//1、Kotlin里接口不能定义状态
//2、Kotlin里接口只能定义行为
interface Guy{
    var moneyLeft: Double
    get() {
        return 0.0
    }
    set(value) {

    }
    //只能定义默认行为,想set()或者get()是不行的
    fun noMoney(){
        println("no money called.")
    }
}


/*扩展方法的类型*/
fun String.times(count: Int): String{

}

String::times   (String,Int)->String
"*"::times      (Int)->String

在这里插入图片描述
三丶空类型安全

package com.wangrui.kotlin.chapter03

import org.jetbrains.annotations.NotNull

fun main(){

    //'?'表示该类型可空,所以能接收空值
    var nullable: String? = "Hello"
    //这时直接写:会报错
    val length = nullable.length
    //方法一:当 nullable 一定不为空时,'!!'表示将可空类型转换为不可空类型 【不推荐】
    // '!!'强制转换运算符
    val length = nullable!!.length
    /*方法二:当 nullable 不知道是否为空时,'?.'表示安全访问这个值。    【推荐】
    其次如果这个值为空,就回返回0给他,因为受到'?:'符号的影响,和Java里的三目有点相似但不是记住喔*/
    // '?.'安全访问运算符
    // '?:' elvis运算符 类似 boolean?a :b
    val length = nullable?.length?:0*/


    /*空类型的继承关系*/
    //得出结论
    //1、String?是String的父类(基类)
    //2、Number是Int的父类(基类)
    //引出经典理论
    //里氏替换原则中说,任何基类可以出现的地方,子类一定可以出现
    var x:String = "Hello"
    var y:String? = "World"

    x = y  //Type mismatch  类型不匹配 ×
    y = x  //OK √

    var a:Int = 2
    var b:Number = 10.0

    a = b //Type mismatch  类型不匹配 ×
    b = a //OK  √


    /*平台类型*/
    假设Java代码如下:
    public class Person{
        @NotNull    //利用注解 加上将 return null变成return "null"方式防止空指针异常
        public String getTitle(){
            return "null";
        }
    }

    val person = Person()
    val title: String = person.title
    val titleLength = tiele?.length //利用安全运算符防止空指针异常

    String! 表示平台类型
    不知道是否为可空类型
    
}

在这里插入图片描述
四丶智能类型转换

package com.wangrui.kotlin.chapter04

fun main(){

    /*Kotlin 的类型转换*/
    val kotliner: Kotliner = Person("benny",20)
    if (kotliner is Person){
        //as 转换类型为 Person
        println((kotliner as Person).name)
    }


    /*智能类型转换*/
    //注意:当变量为全局变量时,此时不支持智能类型转换
    val kotliner: Kotliner = Person("benny",20)
    if (kotliner is Person){
        println(kotliner.name)
    }


    /*智能类型转换作用范围*/
    var value:String? = null
    value = "benny"
    if (value != null){ //这时value 就变成了 String类型
        println(value.length)   //如果出了这个{}的区域 value的类型又变回了 String?类型
    }


    /*类型的安全转换*/
    val kotliner: Kotliner = Person("benny",20)
    if (kotliner is Person){
        //安全转换,失败返回null
        println((kotliner as? Person)?.name)
    }

    //建议
    //1、尽可能使用 val 来声明不可变引用,让程序的含义更加清晰确定
    //2、尽可能减少函数对外部变量的访问,也为函数式编程提供基础
    //3、必要时创建局部变量指向外部变量,避免因它变化引起程序错误
    
}

在这里插入图片描述
五丶案例:使用Retrofit 发送网络请求

package com.wangrui.kotlin.chapter05

import retrofit2.Call
import retrofit2.Retrofit
import retrofit2.converter.gson.GsonConverterFactory
import retrofit2.http.GET
import retrofit2.http.Path
import java.io.File

interface GitHubApi {
    @GET("/repos/{owner}/{repo}")
    fun getRepository(@Path("owner") owner: String, @Path("repo") repo: String): Call<Repository>
}

fun main() {
    //拿到API接口实例
    val gitHubApi = Retrofit.Builder().baseUrl("https://api.github.com")
        .addConverterFactory(GsonConverterFactory.create())
        .build()
        .create(GitHubApi::class.java)

    //拿到响应头
    val response = gitHubApi.getRepository("JetBrains", "Kotlin").execute()

    //获取资料库
    val repository = response.body()

    //判断是否为空
    if(repository == null){
        println("Error! ${response.code()} - ${response.message()}")
    } else {
        println(repository.name)
        println(repository.owner.login)
        println(repository.stargazers_count)
        println(repository.forks_count)
        println(repository.html_url)

        File("Kotlin.html").writeText("""
            <!DOCTYPE html>
            <html>
            <head>
                <meta charset="UTF-8">
                <title>${repository.owner.login} - ${repository.name}</title>
            </head>
            <body>
                <h1><a href='${repository.html_url}'>${repository.owner.login} - ${repository.name}</a></h1>
                <p>${repository.description}</p>
                <p>Stars: ${repository.stargazers_count}</p>
                <p>Forks: ${repository.forks_count}</p>
            </body>
            </html>
        """.trimIndent())
    }
}

Repository(Data数据类)

package com.wangrui.kotlin.chapter05

/**
 * Created by wangrui on 2020-05-29
 */
data class Repository(
    var id: Int,
    var node_id: String,
    var name: String,
    var full_name: String,
    var private: Boolean,
    var owner: Owner,
    var html_url: String,
    var description: String,
    var fork: Boolean,
    var url: String,
    var forks_url: String,
    var keys_url: String,
    var collaborators_url: String,
    var teams_url: String,
    var hooks_url: String,
    var issue_events_url: String,
    var events_url: String,
    var assignees_url: String,
    var branches_url: String,
    var tags_url: String,
    var blobs_url: String,
    var git_tags_url: String,
    var git_refs_url: String,
    var trees_url: String,
    var statuses_url: String,
    var languages_url: String,
    var stargazers_url: String,
    var contributors_url: String,
    var subscribers_url: String,
    var subscription_url: String,
    var commits_url: String,
    var git_commits_url: String,
    var comments_url: String,
    var issue_comment_url: String,
    var contents_url: String,
    var compare_url: String,
    var merges_url: String,
    var archive_url: String,
    var downloads_url: String,
    var issues_url: String,
    var pulls_url: String,
    var milestones_url: String,
    var notifications_url: String,
    var labels_url: String,
    var releases_url: String,
    var deployments_url: String,
    var created_at: String,
    var updated_at: String,
    var pushed_at: String,
    var git_url: String,
    var ssh_url: String,
    var clone_url: String,
    var svn_url: String,
    var homepage: String,
    var size: Int,
    var stargazers_count: Int,
    var watchers_count: Int,
    var language: String,
    var has_issues: Boolean,
    var has_projects: Boolean,
    var has_downloads: Boolean,
    var has_wiki: Boolean,
    var has_pages: Boolean,
    var forks_count: Int,
    var mirror_url: Any,
    var archived: Boolean,
    var disabled: Boolean,
    var open_issues_count: Int,
    var license: Any,
    var forks: Int,
    var open_issues: Int,
    var watchers: Int,
    var default_branch: String,
    var temp_clone_token: Any,
    var organization: Organization,
    var network_count: Int,
    var subscribers_count: Int
) {
    data class Owner(
        var login: String,
        var id: Int,
        var node_id: String,
        var avatar_url: String,
        var gravatar_id: String,
        var url: String,
        var html_url: String,
        var followers_url: String,
        var following_url: String,
        var gists_url: String,
        var starred_url: String,
        var subscriptions_url: String,
        var organizations_url: String,
        var repos_url: String,
        var events_url: String,
        var received_events_url: String,
        var type: String,
        var site_admin: Boolean
    )

    data class Organization(
        var login: String,
        var id: Int,
        var node_id: String,
        var avatar_url: String,
        var gravatar_id: String,
        var url: String,
        var html_url: String,
        var followers_url: String,
        var following_url: String,
        var gists_url: String,
        var starred_url: String,
        var subscriptions_url: String,
        var organizations_url: String,
        var repos_url: String,
        var events_url: String,
        var received_events_url: String,
        var type: String,
        var site_admin: Boolean
    )
}

运行Kotlin程序生成HTML文件
在这里插入图片描述
效果图:
在这里插入图片描述
在这里插入图片描述
六丶本章小结
在这里插入图片描述

2.5、表达式

一丶常量与变量

package com.wangrui.kotlin.chapter01

    /*常量*/
//1、只能定义在全局范围
//2、只能修饰基本类型
//3、必须立即用字面量初始化
const val b = 3


fun main(){

    /*变量*/
    var a = 2
    a = 3

    /*只读变量*/
    val b:Int

    /*常量引用*/    //  了解即可
    //Person(18,"Bennyhuo") 堆上创建对象
    val person = Person(18,"Bennyhuo")
    //对象改变但饮用没变
    person.age = 19

    /*编译期和运行时常量*/
    //编译时即可确定常量的值,并用只替换掉用处
    const val b = 3
    //运行时才能确定值,调用处通过引用获取值
    val c:Int


}


// val作为只读变量原因举例:

class X{
    val b:Int
        //此时每次返回b的值都是不一样的,random —— 随机数
    get() {
        return (Math.random()*100).toInt()
    }

}

在这里插入图片描述
二丶分支表达式

package com.wangrui.kotlin.chapter02

import java.lang.Exception

fun main(){
    /*表达式一:if...else*/
    //1、跟Java语法一样
    //2、kotlin里没有三目表达式



    /*表达式二:when...*/
    //1、与Java switch 意思一样
    //Java语法:
    switch(a){
        case 0: c=5;break;
        case 1: c=100;break
        default: c=20;
    }
    //kotlin语法一:
    when(a){
        0 -> c = 5
        1 -> c = 100
        else -> c = 20
    }
    /*    kotlin语法二:*/
        c = when(a){
        0 -> 5
        1 -> 100
        else -> 20
    }

    //when...其他用法
    //表示先接收用户输入的值,并且赋给input再进行开关语句
    c = when(val input = readLine()){
        null -> 0
        else ->input.length
    }



    /*表达式三:try...catch*/
    //kotlin 写法一:
    try {
        c = a/b
    }catch (e:Exception){
        e.printStackTrace()
        c = 0
    }
    //kotlin 写法二:
    c = try {
        a/b
    }catch (e:Exception){
        e.printStackTrace()
        0
    }

}

在这里插入图片描述
三丶运算符与中缀表达式

package com.wangrui.kotlin.chapter03

fun main(){
    /*运算符*/
//1、== 与 equals 等价
//2、+ 与 plus 等价
//3、in 与 contarins 等价
//4、[] 与 get、set等价
举例一:
        val value = map["Hello"]
                等价于
        val value = map.get("Hello")*/

举例二:
        map["Hello"] = 4
        map.set("Hello",4)*/
//5、> 与 compareTo 等价
//6、() 与 invoke

    /*中缀表达式 '.xx'*/
    //1、 to 等价于 .to
//    举例:
//        2to3    等价于 2.to(3)
    //2、 .on
}

在这里插入图片描述
四丶Lambda 表达式

package com.wangrui.kotlin.chapter04

fun main(){
    /*匿名函数的传递*/
    val func = fun(){
        println("Hello")
    }
    /*匿名函数的类型*/
    val func:()->Unit = fun(){
        println("Hello")
    }



    /*Lambda 表达式的类型*/
    val lambda:()->Unit = {
        println("Hello")
    }


    Java的Lambda 使用代码:
//  定义接口,并且只有一个方法
    interface Function1{
        void invoke(int p)
    }
    //使用Lambda
    Function1 f1 = (p) -> {
        System.out.println(p);
    }

    /*Lambda 表达式的类型*/
    //写法一:
    val f1:(Int)->Unit = {p:Int ->
        println(p)
    }
    //写法二:
    //原理:表达式参数类型从表达式类型推断而来
    val f1:Function<Int,Unit> = {p ->
        println(p)
    }
    //写法三:
    //原理:表达式的类型从声明推断而来
    val v1 = {p:Int ->
        println(p)
    }


    //举例:
    val v1 = {p:Int ->
        println(p)
        "Hello"    //表达式的最后一行为返回值
    }



    /*Lambda 表达式的参数省略形式*/
    val f1:Function<Int,Unit> = {
        //如果Lambda表达式只有一个参数,参数名可默认为it
        println(it)
    }

}

在这里插入图片描述

五丶本章小结

在这里插入图片描述

2.6、高阶函数

一丶高阶函数

package chapter01

// region + 折叠
fun main(){

    /*高阶函数的调用*/
    //如果括号里的函数类型作为最后一个参数,可移到括号外面
    //it 是Lambda的特性
    intArray.forEach(){
        println("Hello $it")
    }
    //等价于
    intArray.forEach{
        println("Hello $it")
    }

}
// endregion




    /*高阶函数*/
// region + 折叠
//特征一:  block:()->Unit  ——  参数包含函数类型
//特征二:返回值为函数类型
fun needsFunction(block:()->Unit){
    block()
}
// endregion

//  常见的高阶函数一:
//IntArray.forEach  ——  扩展方法
//action:(Int) -> Unit  ——  接收函数类型作为参数
inline fun IntArray.forEach(action:(Int) -> Unit):Unit{
    //action(element)   ——  调用函数action
    for(element in this) action(element)
}

//  常见的高阶函数二:
//R ——  返回值元素类型
//transform:(Int)->R    ——  接收函数类型作为参数
inline fun <R>IntArray.map(transform:(Int)->R):List<R>{
    //transform ——  进一步传递 transform
    return mapTo(ArrayList<R>(size),transform)
}

在这里插入图片描述

二丶内联函数

package chapter02

fun main(){

    /*内联函数的概念*/
    //通过 inline标记
    val ints = intArrayOf(1,2,3,4)
    ints.forEach {
        println("Hello $it")
    }

    /*内敛高阶函数的return*/
    val ints = intArrayOf(1,2,3,4)
    ints.forEach {
        //return@forEach 跳出这一次内联函数调用 与 Java Continue 一样
        if (it == 3)return@forEach
        println("Hello $it")
    }



    /*non-local return*/
    nonLocalReturn {
        return //△表示:并不是退出Lambda表达式,而是从 外部 函数(main)返回
    }

}

inline fun IntArray.forEach(action:(Int)->Unit):Unit{
    for (element in this) action(element)
}





    /*定义内联函数*/
inline fun hello(){
    println("Hello")
}




    /*non-local return*/
inline fun nonLocalReturn(block:()->Unit){
    block()
}

    /*non-local return*/
    //不合法的情况
inline fun Runnable(block: () -> Unit):Runnable{
        return object :Runnable{
            override fun run() {
                //不合法处
                原因:
                1、有可能存在不合法的 non-local return
                2、因为 block 的调用处与定义处不在同一个调用上下文
                //其实return 的是 run 而不是Runnable
                 block()
            }
        }
    }
    //解决方法一:
//禁止 non-local return
inline fun Runnable(crossinline block: () -> Unit):Runnable{
    return object :Runnable{
        override fun run() {
            block()
        }
    }
}
    //解决方法二:
//禁止函数参数被内敛
inline fun Runnable(noinline block: () -> Unit):Runnable{
    return object :Runnable{
        override fun run() {
            block()
        }
    }
}




    /*内联属性*/
//含义:  没有 backing-field 的属性 getter/setter 可以被内联
//举例:
var pocket.Double = 0.0
var money.Double
    inline get() = pocket
    inline set(value){
        pocket = value
    }




    /*内联函数的限制*/
//1、public/protected 的内联方法只能访问对应类的 public 成员
//2、内联函数的内联参数不能被存储(赋值给变量)
//3、内联函数的内联函数参数只能传递给其他内联函数参数

在这里插入图片描述

三丶几个有用的高阶函数

package chapter03

import java.io.File

fun main(){
    val person = Person("benny",20)

    //let举例:返回表达式结果
    // '::' 表示把一个方法当做一个参数,传递到另一个方法中进行使用,通俗的来讲就是引用一个方法
    person.let(::println)
    //run举例:返回表达式结果
    person.run(::println)
    //also举例:返回Receiver
    val person2 = person.also {
        it.name = "hhh"
    }
    //apply举例:返回Receiver
    val person3 = person.apply {
        name = "xxx"
    }

    //use举例:自动关闭资源
    File("build.gradle").inputStream().reader().buffered()
        .use {
            println(it.readLine())
        }


}


    /*几个有用的函数*/
//  let、run、also、apply、use
//举例


class Person(var name:String,var age:Int){

}

在这里插入图片描述

四丶集合变化与序列

package chapter04

import java.lang.StringBuilder

fun main(){
    /*filter 变换(序列)*/
    //Java版本:
    list.stream()
        .filter(e->e%2 == 0)
//    等价于
    //kotlin版本一:
    //asSequence()转换为懒汉式
    list.asSequence()
        .filter{it % 2 == 0}
    //kotlin版本二:
    list.filter{it % 2 == 0}




    /*map 变换*/
    //Java版本:
    list.stream()
        .filter(e->e%2 == 0)
    //kotlin版本一:
    list.map{it*2+1}
    //kotlin版本二:
    list.asSequence()
        .map{it*2+1}



    /*flatMap变换*/
//    flatMap概念:用一个元素映射成一个集合,再把这个集合拼接起来得到新的集合
//    Map概念:把里面的元素映射成新的元素,那么这些元素组成的集合就成为Map集合
//    写法一:
    val list = listOf(1,2,3,4)
    list.flatMap {
        (0 until it)
    }
        .joinToString().let(::println)

//    写法二:
    list.asSequence()       //将集合变成一个序列
        .flatMap {
        (0 until it).asSequence()   //结果也应该要变成一个序列
    }
        .joinToString().let(::println)



    /*集合的聚合操作举例*/
    //1、sum —— 所有元素求和
    //2、reduce 将元素一次按规则聚合,结果于元素类型一致
    //3、fold —— 给定初始化值,将元素按规则聚合,结果与初始化值类型一致
     /*fold操作*/
    //acc —— 每一次拼接后的结果
    //i —— 遍历的list集合里的每一个元素
    list.fold(StringBuilder()){
        //acc.append(i) —— 返回值类型为StringBuilder,作为下一个元素的 acc
        acc,i -> acc.append(i)
    }


    /*恶汉式举例*/
    //概念:会分别在filter里马上遍历List集合,在往下走到map集合时就会马上调用list进行映射,再到forEach
    //区别:filter{}与map{}还有flatMap{}会立即调用
    //代码运行结果:0 1 2 3 4 0 1 2 3 4 5 6 7 8
    list.filter {
        it % 2 == 0
    }.map {
        it * 2 + 1
    }.flatMap {
        0 until it
    }.forEach(::println)


    /*懒序列举例:*/
    //概念:集合里的元素只有通过了一个才能继续往下走
    //区别:forEach 时才会调用filter{}与map{}还有flatMap{}
    //forEach —— 在这里就像是一个钥匙,如果没有这句代码打开水管,那上面的三个函数就像被堵住一样都不会调用
    //代码运行结果:0 1 2 3 4 0 1 2 3 4 5 6 7 8
    list.asSequence()
        .filter {
            it % 2 ==0
        }.map {
            it *2 +1
        }.flatMap {
            (0 until it).asSequence()
        }.forEach(::println)

}

在这里插入图片描述

五丶SAM 转换

package chapter05

fun main(){
    //Java中的lambda表达式是没有自己的类型的,而且只能接口里只能有一个方法

    //kotlin实际上时创建一个 Runnable 包装了一下Lambda,并非直接转换
}

在这里插入图片描述

六丶案例:统计字符个数

package chapter06

import java.io.File


fun main(){
    //打开文件build.gradle,阅读文本,string 类型
    File("build.gradle").readText()
        .toCharArray()  //把它们char类型数组
        .filter { !it.isWhitespace() }  //过滤空白字符
        .groupBy { it } //it 是charArray里的每一个字符,通过it来分组,得到key 就是 char
        .map {
            it.key to it.value.size     //映射
        }.let {
            print(it)
        }
}

七丶本章小结

在这里插入图片描述

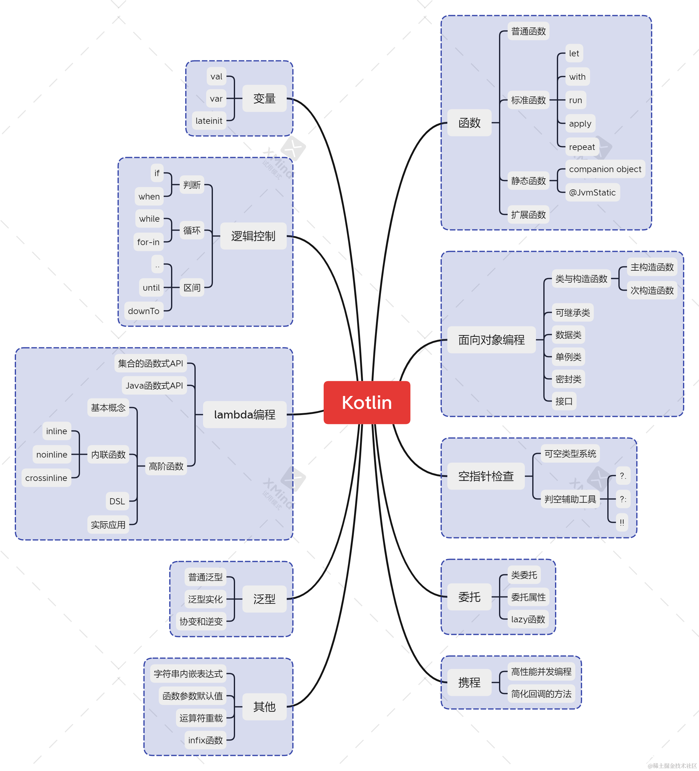
3、Kotlin 知识体系

在这里插入图片描述

4、为什么要学习 Kotlin

  • (1)Google 在2019年的I/O大会上宣布,Kotlin 已经成为 Android 的第一开发语言
  • (2)Google Play 商店中排名前1000的 App里,有超过 60% 的 App 已使用 Kotlin语言。
  • (3)未来提供的官方 API 也将会有优先考虑 Kotlin 版本。
  • (4)Android 官网文档的代码已优先显示 Kotlin 版本,官方的视频教程以及一些开源项目也已改成 Kotlin 来实现。

5、Kotlin 的工作原理

首先,你先要知道 Java语言的运行机制,请阅读 我写的—Java 的运行机制 这篇博客!Kotlin的工作原理其实和Java工作原理一样的

6、Kotlin 的优点

  • (1)语法更为简介,同样的功能Kotlin 开发要比Java 少 50% 甚至更多。
  • (2)增加了许多现代高级语言的语法特性,使得开发效率大大提升。
  • (3)几乎杜绝了空指针这个全球崩溃率最高的异常。
  • (4)Kotlin 和 Java 是100% 兼容的 Kotlin可以直接调用和使用 Java 编写的代码,也可以无缝使用 Java 第三方开源库。

7、输出“Hello World”

(1)创建一个Kotlin编写的 Android工程,步骤如下

在这里插入图片描述

在这里插入图片描述
在这里插入图片描述
在这里插入图片描述
在这里插入图片描述

(2)代码

Kotlin 每一行代码结尾都不用加分号

fun main(){
    println("Hello World")
}

点击小图标,选择Run运行
在这里插入图片描述
在这里插入图片描述
(3)运行结果
在这里插入图片描述

原创不易,希望能得到一个赞,感谢各位!