理解神经网络的本质

1,285 阅读6分钟

这是我参与8月更文挑战的第7天,活动详情查看:8月更文挑战

一、前言

最近深度学习是一个比较热门的词,各行各业都声称自己使用了深度学习技术。现在“深度学习”这个词,就像印在球鞋上的“Fashion”、“Sport”。那深度学习到底是什么呢?

深度学习是机器学习的一个分支,当我们使用了“深度神经网络”算法进行机器学习时,我们就可以说自己在搞深度学习。而这个“神经网络”算法就是我们今天的主题。

关于机器学习的内容,各位读者可以参考Python快速构建神经网络

在本文我依然是从线性回归开始说起。在上一篇文章,只是简单说了一下神经网络,却没有详细说神经网络的本质。在本文,作者将为大家详细说说,神经网络的全貌。

二、线性回归

2.1、直线方程

如果说线性回归很多读者没有听过的话,那么我相信你应该听过直线方程。在中学的学习中,我们通常会用下面的方程表示一根直线:

y=kx+by = kx + b

其实线性回归也是这么一个简单的方程,或者说函数。我们现在回到初中,来解决下面这个问题。

直线l经过点A(1, 4),和点B(3, 7),求直线l的方程。

这个问题很简单,我们只需要将A、B点带入y = kx + b就可以得到下面方程组:

{4=k+b7=3k+b\begin{cases} 4 = k + b \\ 7 = 3k + b \end{cases}

由上面的方程组,我们可以解出:

{k=1.5b=2.5\begin{cases} k = 1.5 \\ b = 2.5 \end{cases}

于是我们得到直线方程:

y=1.5x+2.5y = 1.5x + 2.5

在我们得到直线方程后,我们对于任意给定的x,都能知道它对应的y。现在我们需要对问题进行调整。

2.2、线性回归

现在我们有下面这组数据:

(1, 12)
(2, 16)
(3, 22)
(4, 26)
(5, 29)
(6, 33)
(7, 37)
(8, 41)
(9, 45)
(10, 48)

我们还是假设上面的点都在一条直线上,这时候我们先取点(1,12)和点(4,26),我们可以算出直线方程为如下:

y=143x+223y = \frac{14}{3}x + \frac{22}{3}

现在我们再选取点(2,16)和点(6,33),我们可以计算出下面的直线方程:

y=174x+152y = \frac{17}{4}x + \frac{15}{2}

由此可以看到这四个点并不在同一条直线上。但是对比斜率和截距又发现,两者很相近。所以我们可以找一条折中的直线来拟合所有的点。

我们从数据中,找到这条最优(较优)的直线的过程就叫做线性回归。

三、非线性的问题

3.1、分段函数

在前面,我们讨论的数据都是从一条直线中产生的。但是有时候我们的数据的分布可能并没有那么简单,我们的数据分布可能更接近一个分段函数,比如下面的图片:

在这里插入图片描述

这个时候用线性方程就表示不了我们数据的分布。那我们要怎么表示上面的方程呢?

我们可以把上面的函数看出是一系列特殊函数的相加,这个特殊函数的图像如下:

在这里插入图片描述

从图像可以看出,这个函数只在某一个范围内有斜率。在范围左侧的值为0,当超出范围右侧后值不再改变。我们可以通过调整这个函数的斜率以及斜率生效的范围,来得到各式各样的函数,比如下面几个:

在这里插入图片描述

函数1到4都是都是通过调节特殊函数的斜率以及斜率生效范围生成的。只有第一个函数比较特别,它的斜率生效范围为空。

那么我们怎么用这些特殊函数组成一个分段函数呢?其实只要你仔细观察,就会发现把这四个函数相加就是我们最开始的分段函数。如下图,这里为了方便观看将特殊函数移动了位置。

在这里插入图片描述

现在我们可以把上面的函数简写成:

y=f1(x)+f2(x)+f3(x)+f4(x)y = f1(x) + f2(x) + f3(x) + f4(x)

为了更直观看到效果。下面我们用程序来合成一下这个分段函数。

3.2、合成分段函数

我们先编写一个创建特殊函数的函数,代码如下:

def create_special(x, start, end, k):
    f = []
    temp = 0
    for i in x:
        # 当小于起始值函数值为0
        if i <= start:
            f.append(0)
        # 当在一定范围,为一个截距为0,斜率为k的直线
        elif start < i <= end:
            # 这里start不为0,所以我们需要减去它,保证函数截距为0,然后乘k
            f.append((i - start) * k)
            # 记录最后的值
            temp = (i - start) * k
        # 当超出范围则值保持不变
        else:
            f.append(temp)
    return np.array(f)

我们来用上面的函数绘制几个图像:

import numpy as np
import matplotlib.pyplot as plt


def create_special(x, start, end, k):
    pass


if __name__ == '__main__':
    x = np.linspace(0, 20, 200)
    y1 = create_special(x, 10, 20, 2)
    y2 = create_special(x, 5, 10, 3)
    y3 = create_special(x, 0, 15, -4)
    y4 = create_special(x, 0, 12, 1)
    plt.subplot(221)
    plt.plot(x, y1)
    plt.title("k = 2")
    plt.subplot(222)
    plt.plot(x, y2)
    plt.title("k = 3")
    plt.subplot(223)
    plt.plot(x, y3)
    plt.title("k = -4")
    plt.subplot(224)
    plt.plot(x, y4)
    plt.title("k = 1")
    plt.show()

绘制的图像如下:

在这里插入图片描述

可以看到,生成了我们想要的特殊函数。于是我们就可以用这些特殊函数来拟合一些分段函数,下面是其中一个例子:

import numpy as np
import matplotlib.pyplot as plt


def create_special(x, start, end, k):
    pass


if __name__ == '__main__':
    x = np.linspace(0, 20, 200)
    y1 = create_special(x, 0, 10, 2)
    y2 = create_special(x, 10, 15, -3)
    y3 = create_special(x, 15, 20, 1)
    y = 3 + y1 + y2 + y3
    plt.plot(x, y, c='r')
    plt.show()

我们生成的图像如下:

在这里插入图片描述

我们只要合适的特殊函数就能拟合所有的分段函数。

3.3、连续函数

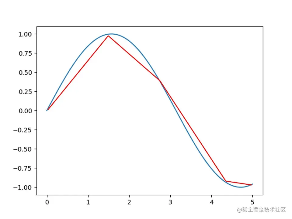
在上面我们讨论的是分段函数,但是生活中有许多情况我们的数据是有一个连续函数产生的。比如我们的数据分布情况可能如下图:

在这里插入图片描述

这个时候我们要怎么用特殊函数表示呢?

其实这个也非常简单,我们只需要把连续的函数拆分成一个分成很多断的分段函数即可,我们可以拆分成如下图:

在这里插入图片描述

当我们分得足够细时,这个分段函数就可以很好的拟合连续函数。现在我们把连续函数转换成了分段函数,接下来又可以用特殊函数来组合成我们的分段函数。这样我们就可以通过特殊函数实现连续函数的拟合。

四、神经网络

4.1、激活函数

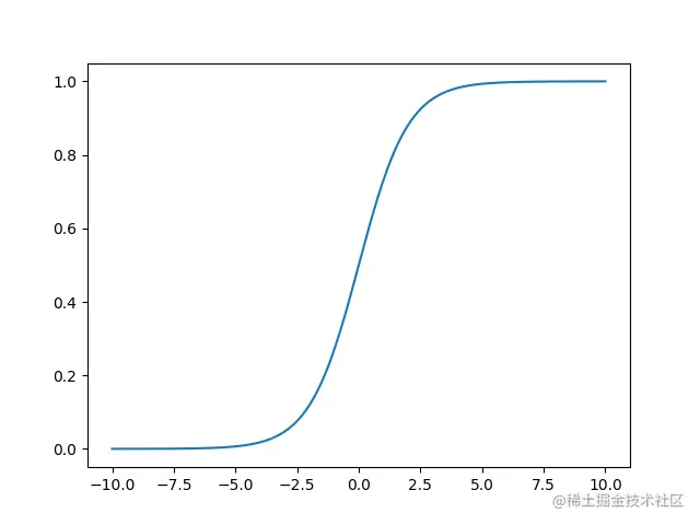
接下来我们来看一个特殊的函数,它的数学式如下:

y=c11+e(b+wx)y = c\frac{1}{1 + e^{-(b + wx)}}

其中c、b、w是三个参数。我们来看看c=1,b=0,w=1时的图像:

在这里插入图片描述

从样子上来看,和我们前面说的特殊函数很像。其实这个就是鼎鼎大名的sigmoid函数,使用特殊函数能完成的事情,sigmoid也是可以完成的。我们可以尝试使用不同的参数对比一下:

在这里插入图片描述

当我们调节k值时,sigmoid函数的斜率(如果近似看出特殊函数)在变换。调节b时,函数在左右移动。调节c时,函数在上下波动。

因此我们只需要调节这几个参数,就可以构造任意的特殊函数,也就能拟合任意的函数。

4.2、神经网络

我们有了sigmoid函数后,我们的一元复合函数就可以写成:

y=sigmoid1(x)+sigmoid2(x)++sigmoidn(x)y = sigmoid_1(x) + sigmoid_2(x) +···+sigmoid_n(x)

其中下标用来区分sigmoid的不同参数。我们用图示来表示上面的函数:

在这里插入图片描述

我们将x作为输入,然后经过数个sigmoid函数,然后相加后输入y。从图可以看出,其实我们的sigmoid函数就是常说的神经元,而一个由sigmoid函数复合而成的复合函数就是一层网络。

下面我们来看多元的情况,多元复合函数形式如下:

y=i=1nj=1nsigmoidi(xj)y = \sum_{i=1}^n\sum_{j=1}^nsigmoid_i(x_j)

多元复合函数的图示如下:

在这里插入图片描述

这幅图就是我们常说的全连接神经网络,不过这个神经网络只有一层。这下,我们就揭开了单层神经网络的面纱了。理论上来讲,只要我们有足够多的神经元,我们就可以拟合任何复杂的函数。但是实际情况却又很多问题。

现在我们都知道,现在优秀的网络通常都不是单层的。这部分原因,下次为大家解答。感谢阅读~