LeetCode.160 相交链表

700 阅读3分钟

这是我参与8月更文挑战的第6天,活动详情查看:8月更文挑战

题目描述:

160. 相交链表 - 力扣(LeetCode) (leetcode-cn.com)

给你两个单链表的头节点 headAheadB ,请你找出并返回两个单链表相交的起始节点。如果两个链表没有交点,返回 null

图示两个链表在节点 c1 开始相交:

image.png

题目数据 保证 整个链式结构中不存在环。

注意,函数返回结果后,链表必须 保持其原始结构 。

示例一

image.png

输入:intersectVal = 8, listA = [4,1,8,4,5], listB = [5,0,1,8,4,5], skipA = 2, skipB = 3
输出:Intersected at '8'
解释:相交节点的值为 8 (注意,如果两个链表相交则不能为 0)。
从各自的表头开始算起,链表 A[4,1,8,4,5],链表 B[5,0,1,8,4,5]。
在 A 中,相交节点前有 2 个节点;在 B 中,相交节点前有 3 个节点。

示例二

image.png

输入:intersectVal = 2, listA = [0,9,1,2,4], listB = [3,2,4], skipA = 3, skipB = 1
输出:Intersected at '2'
解释:相交节点的值为 2 (注意,如果两个链表相交则不能为 0)。
从各自的表头开始算起,链表 A[0,9,1,2,4],链表 B[3,2,4]。
在 A 中,相交节点前有 3 个节点;在 B 中,相交节点前有 1 个节点。

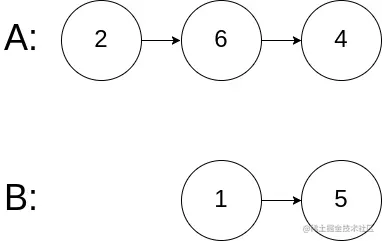
示例三

image.png

输入:intersectVal = 0, listA = [2,6,4], listB = [1,5], skipA = 3, skipB = 2
输出:null
解释:从各自的表头开始算起,链表 A[2,6,4],链表 B[1,5]。
由于这两个链表不相交,所以 intersectVal 必须为 0,而 skipA 和 skipB 可以是任意值。
这两个链表不相交,因此返回 null 。

思路分析

哈希集合

首先遍历链表 headA,将每个节点加入哈希集合中。然后遍历链表 headB,判断当前节点是否在哈希集合中:

  • 如果当前节点不在哈希集合中,则继续遍历下一个节点;

  • 如果当前节点在哈希集合中,则后面的节点都在哈希集合中,即从当前节点开始的所有节点都在两个链表的相交部分,因此在链表 headB 中遍历到的第一个在哈希集合中的节点就是两个链表相交的节点,返回该节点。

如果链表 headB 中的所有节点都不在哈希集合中,则两个链表不相交,返回 null

AC代码

class Solution {
    fun getIntersectionNode(headA:ListNode?, headB:ListNode?):ListNode? {
        if (null == headA || null == headB) {
            return null
        }
    
        val set = HashSet<ListNode>()
        var pA = headA
        var pB = headB
        while (null != pA) {
            set.add(pA)
            pA = pA.next
        }
        while (null != pB) {
            if (set.contains(pB)) {
                return pB
            }
            pB = pB.next
        }
        return null
    }
}

双指针

当链表 headAheadB 都不为空时,创建两个指针 pApB,初始时分别指向两个链表的头节点 headAheadB,然后将两个指针依次遍历两个链表的每个节点。具体做法如下:

指针 pA 先遍历完链表 headA ,再开始遍历链表 headB pA走过的路径为A链+B链

指针 pB 先遍历完链表 headB ,再开始遍历链表 headA pB走过的路径为B链+A链

pApB走过的长度都相同,都是A链B链的长度之和,相当于将两条链从尾端对齐,如果相交,则会提前在相交点相遇,如果没有相交点,则会在最后相遇。

动画题解可以参考此题解

AC代码

class Solution {
    fun getIntersectionNode(headA: ListNode?, headB: ListNode?): ListNode? {
        if (null == headA || null == headB) {
            return null
        }
        
        var pA = headA
        var pB = headB
        while (pA != pB) {
            // 退出的关键是:pA和pB指向同一个指针(不是值相等),或者都指向null
            pA = if (null == pA) headB else pA.next
            pB = if (null == pB) headA else pB.next
        }
        return pA
    }
}

总结

我吹过你吹过的晚风~

参考

相交链表 - 相交链表 - 力扣(LeetCode) (leetcode-cn.com)

图解相交链表 - 相交链表 - 力扣(LeetCode) (leetcode-cn.com)

160. 相交链表(双指针,清晰图解) - 相交链表 - 力扣(LeetCode) (leetcode-cn.com)