【优化算法】多目标蝙蝠优化算法(MOBA)【含Matlab源码 005期】

552 阅读1分钟

一、简介

蝙蝠算法( BA) 是 Yang 教授于 2010 年基于群体智能提出的启发式搜索算法,是一种搜索全局最优解的有效方法。该算法是一种基于迭代的优化技术,初始化为一组随机解,然后 通过迭代搜寻最优解,且在最优解周围通过随机飞行产生局部新解,加强了局部搜索。与其他算法相比,BA 在准确性和有效性方面远优于其他算法,且没有许多参数要进行调整。 在这里插入图片描述

在这里插入图片描述

二、源代码

% ============================================================   % 

% ------------------------------------------------------------   %

function Q=moba_demo(NPareto)
if nargin<1, 
    NPareto=40;  % Number of points on the Pareto front 
end
global w;

for k=1:NPareto,
    % Generate a weighting coefficient:w so that w1=w, w2=1-w, w1+w2=1.  
    % Observations suggest that systematically monotonic weights are
    % better than random weights.
    w=k/NPareto; 
    [best,fmin]=bat_algorithm;
    [obj1,obj2]=Funobj(best);
    Q(k,:)=[obj1,obj2];
    % Output/display
  disp(['Weight: ',num2str(w)]);
  disp(['Best Obj1=',num2str(obj1),'   Obj2=',num2str(obj2)]);
   
end
% Display the Pareto front
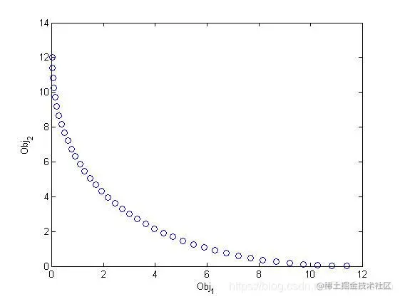
plot(Q(:,1),Q(:,2),'o');
xlabel('Obj_1'); ylabel('Obj_2');


% The main part of the Bat Algorithm                       % 
% Usage: bat_algorithm([20 0.25 0.5]);                     %

function [best,fmin,N_iter]=bat_algorithm(para)
% Default parameters
if nargin<1,  para=[10 0.25 0.5];  end
n=para(1);      % Population size, typically 10 to 25
A=para(2);      % Loudness  (constant or decreasing)
r=para(3);      % Pulse rate (constant or decreasing)
% This frequency range determines the scalings
Qmin=0;         % Frequency minimum
Qmax=2;         % Frequency maximum
% Iteration parameters
%% In order to obtain better/more accurate results, N_iter
%% should be increased to N_iter=2000 or more if necessary.
N_iter=1000;       % Total number of function evaluations
% Dimension of the search variables
d=3;
% Initial arrays
Q=zeros(n,1);   % Frequency
v=zeros(n,d);   % Velocities
% Initialize the population/solutions
for i=1:n,
  Sol(i,:)=randn(1,d);
  Fitness(i)=Fun(Sol(i,:));
end
% Find the current best
[fmin,I]=min(Fitness);
best=Sol(I,:);

% ======================================================  %
% Note: As this is a demo, here we did not implement the  %
% reduction of loudness and increase of emission rates.   %
% Interested readers can do some parametric studies       %
% and also implementation various changes of A and r etc  %
% ======================================================  %

% Start the iterations -- Bat Algorithm
for i_ter=1:N_iter,
        % Loop over all bats/solutions
        for i=1:n,
          Q(i)=Qmin+(Qmin-Qmax)*rand;
          v(i,:)=v(i,:)+(Sol(i,:)-best)*Q(i);
          S(i,:)=Sol(i,:)+v(i,:);
          % Pulse rate
          if rand>r
              S(i,:)=best+0.01*randn(1,d);
          end

     % Evaluate new solutions
           Fnew=Fun(S(i,:));
     % If the solution improves or not too loudness
           if (Fnew<=Fitness(i)) & (rand<A) ,
               
               
           end

          % Update the current best
          if Fnew<=fmin,
                best=S(i,:);
                fmin=Fnew;
          end
        end
        
end
% End of the main bat algorithm and output/display can be added here.

三、运行结果

在这里插入图片描述 在这里插入图片描述

四、备注

版本:2014a