前端之数据结构(四)树

159 阅读1分钟

这是我参与8月更文挑战的第五天,活动详情查看:8月更文挑战

前文已经介绍了,栈、队列、链表、集合和字典。今天就该介绍树这一数据结构,接下来且听我娓娓道来。

树是什么呢?在生活中,大家对树肯定不陌生,不就是一种植物嘛。像杨树、柳树、榆树等等。

但在计算机科学中就不一样了。

  • 一种 分层 数据的抽象模型,在前端应用广泛。

  • 前端工作中常见的树包括: DOM树、级联选择、树形控件...

image.png

  • JS中没有树,但是可以用 Object和Array 构建树。

  • 像这样满足分层数据结构的都可以说是树。

image.png

  • 树的常用操作: 深度/广度优先遍历、先中后序遍历。

深度优先遍历

  • 尽可能深的搜索树的分支。

image.png

1. 访问根节点。

2. 对根节点的 children 挨个进行深度优先遍历。

const tree = {
    val: 'a',
    children: [
        {
            val: 'b',
            children: [
                {
                    val: 'd',
                    children: []
                }, {
                    val: 'e',
                    children: []
                }]
        },
        {
            val: 'c',
            children: [{
                val: 'f',
                children: []
            }, {
                val: 'g',
                children: []
            }]
        }
    ]
}

const dfs = (root) => {
    console.log(root.val);
    root.children.forEach(dfs)
}

dfs(tree)

// a b d e c f g

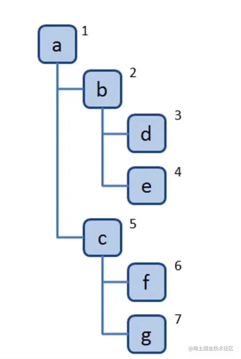
广度优先遍历

  • 先访问离根节点最近的节点。

image.png

1. 新建一个队列,把根节点入队。

2. 把队头出队并访问。

3. 把对头的 children 挨个入队。

4. 重复第二、第三, 直到队列为空。

const tree = {
    val: 'a',
    children: [
        {
            val: 'b',
            children: [
                {
                    val: 'd',
                    children: []
                }, {
                    val: 'e',
                    children: []
                }]
        },
        {
            val: 'c',
            children: [{
                val: 'f',
                children: []
            }, {
                val: 'g',
                children: []
            }]
        }
    ]
}

const dfs = (root) => {
    console.log(root.val);
    root.children.forEach(dfs)
}

const bfs = (root) => {
    const q = [root];
    while (q.length > 0) {
        const n = q.shift()
        console.log(n.val);
        n.children.forEach(child => q.push(child))
    }
}

bfs(tree)

// a b c d e f g

今天先分享到这里啦,拜拜~~~