一学就会!正则表达式超详细讲解,看这一篇就够了

1,024 阅读1分钟

正则表达式是很多程序员,甚至是一些有了多年经验的开发者薄弱的一项技能。大家都很多时候都会觉得正则表达式难记、难学、难用,但不可否认的是正则表达式是一项很重要的技能。

今天给大家分享一份马哥教育内部讲义 《正则表达式手册》 ,手把手教你学会神奇的正则表达式。

【领取方式见文末!!】

【领取方式见文末!!】

概述

正则表达式,Regular Expression,缩写为regex、regexp、RE等。

正则表达式是文本处理极为重要的技术,用它可以对字符串按照某种规则进行检索、替换。

1970年代,Unix之父Ken Thompson将正则表达式引入到Unix中文本编辑器ed和grep命令中,由此正则表达式普及开来。

1980年后,perl语言对Henry Spencer编写的库,扩展了很多新的特性。1997年开始,Philip Hazel开发出了PCRE (Perl Compatible Reqular Expressions),它被PHP和HTTPD等工具采用。

正则表达式应用极其广泛,shell中处理文本的命令、各种高级编程语言都支持正则表达式。

分类

  1. BRE

基本正则表达式 ,grep、sed、vi等软件支持。vim有扩展。

  1. ERE

扩展正则表达式,egrep(grep-E)、sed -r等。

  1. PCRE

几乎所有高级语言都是PCRE的方言或者变种。Python从1.6开始使用SRE正则表达式引擎,可以认为是PCRE的子集,见模块re。

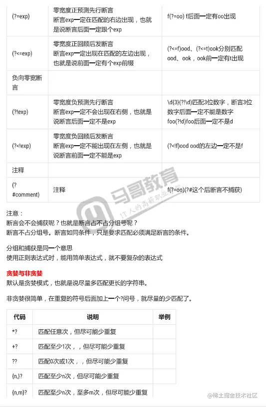
基本语法

一学就会!正则表达式超详细讲解,看这一篇就够了

一学就会!正则表达式超详细讲解,看这一篇就够了

一学就会!正则表达式超详细讲解,看这一篇就够了

一学就会!正则表达式超详细讲解,看这一篇就够了

一学就会!正则表达式超详细讲解,看这一篇就够了

一学就会!正则表达式超详细讲解,看这一篇就够了

一学就会!正则表达式超详细讲解,看这一篇就够了

一学就会!正则表达式超详细讲解,看这一篇就够了

Python的正则表达式

Python使用re模块提供了正则表达式处理的能力。

一学就会!正则表达式超详细讲解,看这一篇就够了

篇幅有限,不再一展示......

【资料获取点这里!!】