Python实现单链表的反转与排序

2,390 阅读4分钟

1 前言

2 创建单链表

为了方便起见,直接在没有头结点的单链表上进行操作,代码如下:

# 创建结点
class Node:
    def __init__(self,element):
        self.element = element
        self.next = None

为了后续方便创建单链表,提前准备一些必要的功能函数:

# 根据输入的列表创建链表
def single_link(list):
    for count,value in enumerate(list):
        if count == 0:                     # 首元素的插入
            head = Node(value)
            cur = head
        else:                              # 后续元素的插入
            cur.next = Node(value)
            cur = cur.next
    return head

# 以列表的形式查看链表
def traverse(node):              
        list = []                      
        while node != None:               # 遍历所有节点      
            list.append(node.element)     # 结点元素填入列表
            node = node.next             
        return list

# 计算链表长度
def length(node):
    cur = node              
    len = 0                 # 计数
    while cur != None:      # 遍历所有节点
        len += 1            # 计数
        cur = cur.next      # cur指向下一个节点
    return len   

测试一下功能~

# 创建链表
a = single_link([99,1,34,2,6,1,35,657,5,3,8,7])

# 查看链表长度
length(a)
> 12

# 查看链表(以列表形式呈现)
traverse(a) 
> [99, 1, 34, 2, 6, 1, 35, 657, 5, 3, 8, 7]

3 单链表反转

3.1 递归反转

以一个3结点的链表为例来梳理思路:

  • 在递的过程中: 递的过程较为简单,每次都用next指针指向下一个元素,直至仅有一个结点为止(递归退出条件)

单链表反转(递).png

  • 在归的过程中:
  1. 先看过程1,由于只有一个结点,无需任何操作。
  2. 再看过程2,要完成链表反转,首先需要将头结点node2.next.next指向node2,这样一来node3就成功指向了node2;之后再将node2.next指向null,就完成了链表的反转。
  3. 过程3的思路与过程2思路一致,只要在过程2的结果上来反转node1即可。

单链表反转(递) (1).png

  • 总结一下:在归的过程中,实际上每层都反转了一个node的方向,每层的操作都一致,所以当递归完成时,整个链表的方向得以反转。

理清思路之后,代码实现就变得比较容易了:

# 链表反转(递归)
def reverse_recurse(node):
    if node == None or node.next == None:      # 递归退出条件
        return node
    res = reverse_recurse(node.next)
    node.next.next = node                      # 反转该节点指向
    node.next = None                           # 将该结点指向null
    return res

测试一下~

# 反转链表(递归)
a = single_link([99,1,34,2,6,1,35,657,5,3,8,7])
b = reverse_recurse(a)
traverse(b) 
> [7, 8, 3, 5, 657, 35, 1, 6, 2, 34, 1, 99]

3.2 迭代反转

同样以一个3结点的链表为例来梳理思路:

  • 迭代过程比较容易理解,需要设置三个变量,不断依次向前移动,每次反转cur结点的指针,这边需要注意的是forward结点是必要的,是为了在链表断开后,cur能顺利地移动到下一个结点。

单链表反转(迭代).png

实现代码如下:

# 链表反转(迭代)
def reverse_iterate(node):
    pre = None
    cur = node
    while cur != None:                         # 遍历链表
        forward = cur.next                     # 储存cur的指针
        cur.next = pre                         # cur指向pre
        pre = cur                              # pre移动到cur的位置
        cur = forward                          # cur移动到下个位置
    return pre

测试一下~

# 反转链表(迭代)
a = single_link([99,1,34,2,6,1,35,657,5,3,8,7])
b = reverse_iterate(a)
traverse(b) 
> [7, 8, 3, 5, 657, 35, 1, 6, 2, 34, 1, 99]

4 单链表归并排序

  1. 根据归并排序的递归思路,需要先通过递的过程将链表二分至单节点,然后通过归的过程逐级排序,如果不了解归并排序的话,可以参考这里:Python实现顺序表的归并排序
  2. 与顺序表的归并操作有所不同,单链表没法方便的索引到中间结点,只能通过遍历的方式,比较麻烦。

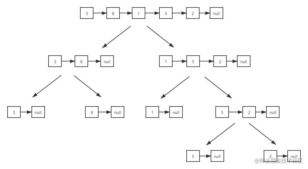
以一个5结点的单链表为例:

  • 在递的过程中: 递的过程比较简单,就是将单链表逐层二分。二分时只要将前半部分的链表的尾结点指向null,就可以完成分割。

单链表排序.png

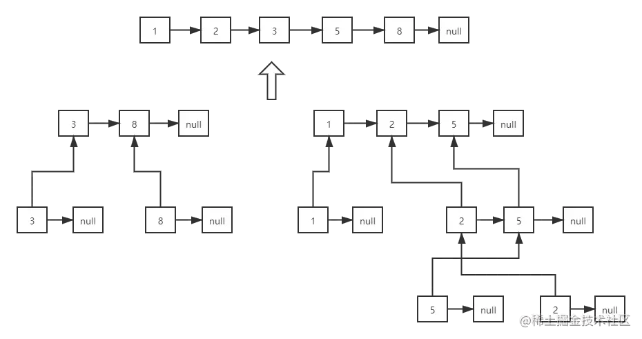
  • 在归的过程中: 归的过程则是类似于顺序表归并排序的方式,创建一个新链表,将左右两边的结点元素依次比大小,小的填入新链表,链表后移一位,再次比大小,以此类推。

单链表排序 (2).png

实现代码如下:

def merge_sort(node):
    if length(node) <= 1:           # 递归退出条件
        return node
    split = length(node)//2-1       # 二分点(因为python索引从0开始,所以-1)
    cur1 = node
    cur2 = node.next
    for _ in range(split):          # 移动到二分点处
        cur1 = cur1.next
        cur2 = cur2.next
    cur1.next = None                # 将前半部分的尾结点指向null
    left = merge_sort(node)
    right = merge_sort(cur2)
    return sort(left, right)        


def sort(left, right):
    cur = Node(0)                             # 新建链表,数值随意,后面会去掉这个结点
    head = cur
    while left != None and right != None:     # 依次比大小
        if left.element < right.element:
            cur.next = Node(left.element)
            cur = cur.next
            left = left.next                  
        else:
            cur.next = Node(right.element)
            cur = cur.next
            right = right.next
    if left != None:                           # 直接接上剩余的结点
        cur.next = left
    if right != None:
        cur.next = right
    res = head.next                           
    head.next = None                           # 去除多余的头结点
    return res

测试一下~

# 链表归并排序
a = single_link([99,1,34,2,6,1,35,657,5,3,8,7])
b = merge_sort(a)
traverse(b)  
> [1, 1, 2, 3, 5, 6, 7, 8, 34, 35, 99, 657]