LeetCode每日一练(回文数)

502 阅读4分钟

这是我参与8月更文挑战的第4天,活动详情查看:8月更文挑战

题目如下:

给你一个整数 x ,如果 x 是一个回文整数,返回 true ;否则,返回 false 。回文数是指正序(从左向右)和倒序(从右向左)读都是一样的整数。例如,121 是回文,而 123 不是。

image.png

判断一个数是否为回文数,首先想到的办法就是将其转为字符串,再通过反转字符串来判断是否相同,比如:

image.png

反转后字符串不相同,则不是回文数。

image.png

反转后数字相同,则是回文数。由此得代码如下:

public class Solution {

    public static void main(String[] args) {
        System.out.println(isPalindrome(121));
    }

    public static boolean isPalindrome(int x) {
        // 将数字转为字符串
        String str = String.valueOf(x);
        // 将其反转
        String newStr = new StringBuilder(str).reverse().toString();
        return str.equals(newStr);
    }
}

提交到LeetCode:

image.png

题目的最后还提出了一个进阶要求:

进阶: 你能不将整数转为字符串来解决这个问题吗?

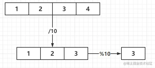
不借助字符串该如何实现呢?其实也非常简单,通过计算直接反转数字即可,以1234举例,首先我们需要获得该数字的个位数4,如何获取呢?求余10即可:

image.png

接下来获取十位数3,先让1234除以10,这样就得到数字123,再让123求余10即可得到3:

image.png

以此类推,就能够得到数字中的每一位:

image.png

再让每一位分别乘以对应的进位即可,那既然是要反转,我们就要反着来,将4看成千位,3看成百位,2看成十位,1看成个位:

image.png

由此得到反转后的数字:4 * 1000 + 3 * 100 + 2 * 10 + 1 = 4321

代码如下:

public class Solution {

    public static void main(String[] args) {
        System.out.println(isPalindrome(121));
    }

    public static boolean isPalindrome(int x) {
        int num = x;
        int result = 0;
        // 将数字反转
        while (x > 0) {
            result *= 10;
            result += x % 10;   // 求得每一位
            x /= 10;            
        }
        return num == result;
    }
}

但这个程序还有一个小漏洞,就是越界问题,当某个数字反转后大于了int的最大值,那么程序就会出错:

image.png

此时result因为超过了int能表示的最大值,已经变成了一个负值,它永远不可能与输入的值相等,所以程序就无法准确判断输入的值是否为回文数了。

为了解决这一问题,我们可以不反转所有的数字,而是反转其中的一半,因为回文数的性质,使得我们只需要知道其中的一半相同,那么它就一定是回文数。

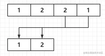
我们需要分两种情况讨论一下,首先是奇数长度的数字,以12321举例:

image.png

我们得到反转后一半长度的数字:

image.png

将它与反转前一半长度的数字比较,发现均为12,表明12321就是一个回文数。

若是偶数长度的数字,以1221举例:

image.png

仍然得到反转后一半长度的数字:

image.png

将其与反转前一半长度的数字比较即可。

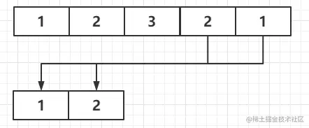
那么关键在于如何进行数字的切割和获取呢?我们将奇数长度和偶数长度的数字放在一起讨论一下:

image.png

首先让其求余10即可得到最后一位数:

image.png

接着让原来的数除以10即可舍去最后一位:

image.png

再求余10得到最后一位:

image.png

再让原来的数除以10舍去最后一位:

image.png

到这里就应该停止操作了,因为偶数长度情况的数已经获取到了一半长度的数字,对于偶数情况,直接比较新生成的数字是否与原数字相等即可;而对于奇数长度情况,虽然获取到了一半长度的数字,但原数字中的长度为3,所以我们应该再获取一次:

image.png

由此可得,循环的终止条件为当原来的数小于或者等于新生成的数,而对于奇数情况,我们需要去除最后一位数再与原数字比较,所以让新生成的数字除以10再比较。

综上所述,得到代码:

public class Solution {

    public static void main(String[] args) {
        System.out.println(isPalindrome(12321));
    }

    public static boolean isPalindrome(int x) {
        // 负数一定不是回文数
        if (x < 0 || (x % 10 == 0 && x != 0)) {
            // 若是数字的最后一位是0,则如果是回文数,那该数的第一位一定为0,满足情况的数字只有0
            // 所以若是最后一位为0,但该数又不是0,则直接返回false
            return false;
        }
        int newNum = 0;
        // 当原数字小于或等于新生成的数字时停止循环
        while (x > newNum) {
            newNum *= 10;
            newNum += x % 10;
            x /= 10;
        }
        // 比较新生成的数字是否与原数字相等
        return x == newNum || x == newNum / 10;
    }
}

提交到LeetCode:

image.png