Vue-js基础回顾(16)

105 阅读2分钟

一、Vue基础结构

Vue代码的基础结构:

  1. 这是最基础的Vue代码,在创建Vue实例时,传入eldata选项,Vue内部会把data中的数据传入到el指向的模板中,并把模板渲染到浏览器。

image-20210523093150780

  1. 本段代码执行的效果与上面相同,这里使用了render选项和$mount方法。使用Vue-cli脚手架创建的代码解构与下面的代码相同,render方法接受一个参数,参数为h函数,h函数在后面的笔记中会有详细的讲解,这里简单介绍一下,h函数的作用是创建虚拟dom,render方法把h函数创建的虚拟dom返回。​$mount的作用是把虚拟dom转换成真实dom渲染到浏览器。

image-20210523093852667

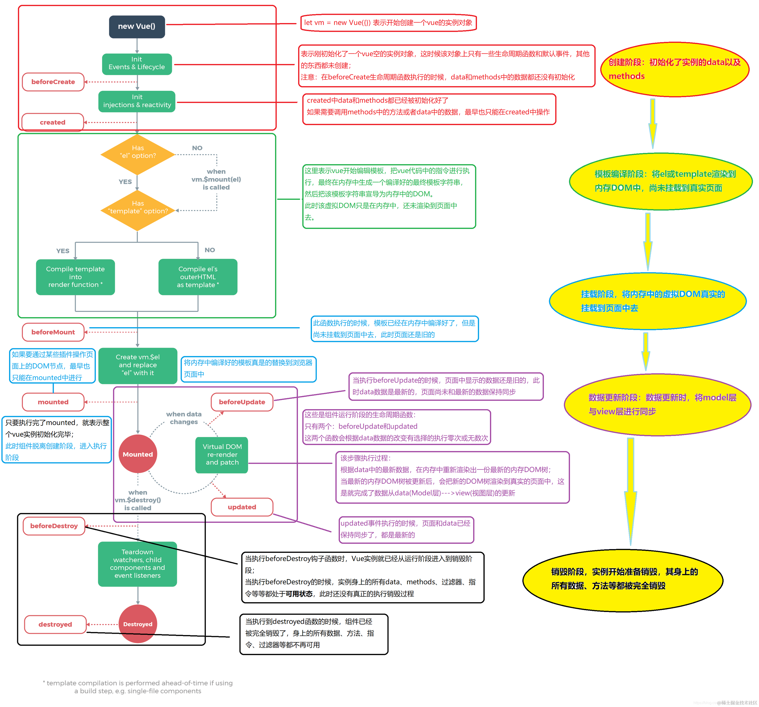
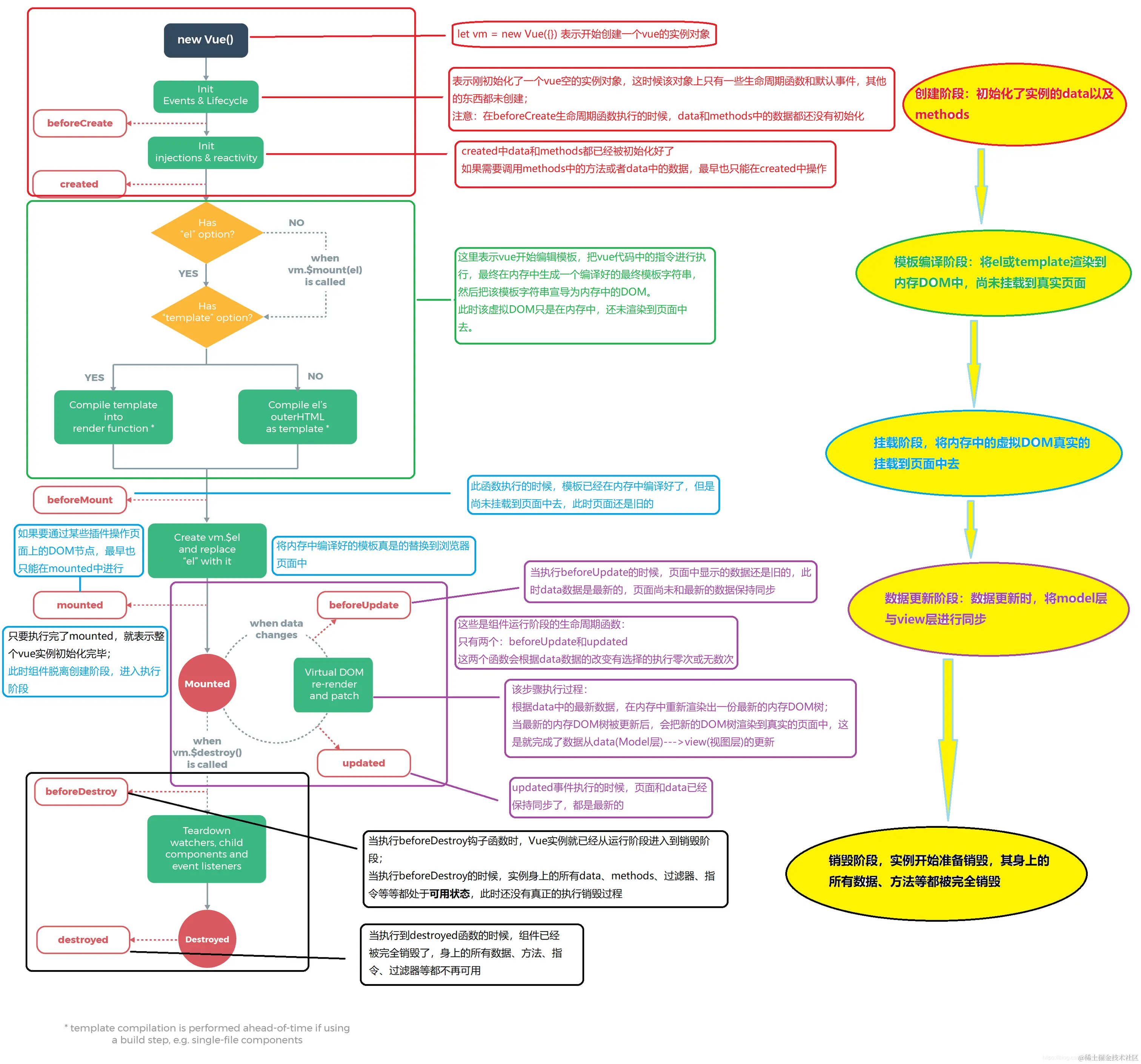
二、Vue的生命周期

下面给出vue生命周期图示,每个生命周期函数作用都会讲到。

每个 Vue 实例在被创建时都要经过一系列的初始化过程——例如,需要设置数据监听、编译模板、将实例挂载到 DOM 并在数据变化时更新 DOM 等。同时在这个过程中也会运行一些叫做生命周期钩子的函数,这给了用户在不同阶段添加自己的代码的机会。

20210323232204766.png

<!DOCTYPE html>
<html lang="en">
<head>
  <meta charset="UTF-8">
  <title>Title</title>

</head>
<body>
<div id="app">
  <input type="button" value="数据更新" @click="msg='No'">
  <h3 id="h3">{{msg}}</h3>
</div>

<script src="vue.js"></script>
<script>
  let vm = new Vue({
    el: '#app',
    data: {
      msg: 'ok'
    },
    methods: {
      show() {
        console.log('show方法被调用')
      }
    },
    beforeCreate() {
      // console.log(this.msg)  // undefined
      // this.show()  // this.show is not a function
    },
    created() {
      // console.log(this.msg)  // ok
      // this.show()  // show方法被调用
    },
    beforeMount() {
      // console.log(document.getElementById('h3').innerHTML)  // {{msg}}
    },
    mounted() {
      // console.log(document.getElementById('h3').innerHTML)  // ok
    },
    beforeUpdate() {
      // console.log(document.getElementById('h3').innerHTML)  // ok
      // console.log('data中的数据' + this.msg)  // No
    },
    updated() {
      // console.log('界面上的内容' + document.getElementById('h3').innerHTML)  // ok
      // console.log('data中的数据' + this.msg)  // ok
    },

  })
</script>
</body>
</html>

三、Vue语法和概念

详细信息查看链接(Vue官方文档)

  1. 插值表达式

    • 文本

      数据绑定最常见的形式就是使用“Mustache”语法 (双大括号) 的文本插值:

      <span>Message: {{ msg }}</span>
      

      Mustache 标签将会被替代为对应数据对象上 msg property 的值。无论何时,绑定的数据对象上 msg property 发生了改变,插值处的内容都会更新。

      通过使用 v-once 指令,你也能执行一次性地插值,当数据改变时,插值处的内容不会更新。但请留心这会影响到该节点上的其它数据绑定:

      <span v-once>这个将不会改变: {{ msg }}</span>
      
  2. 指令(指令详细文档,请移步这里,官方文档在这里

  3. 计算属性和侦听器

  4. Class和Style绑定

  5. 条件渲染/列表渲染

  6. 表单输入绑定

  7. 组件

  8. 插槽

  9. 插件

  10. 混入mixin

  11. 深入响应式原理

  12. 不同构建版本的Vue