Vue重学 Day1

349 阅读3分钟

Vue基础

初体验

<div id="app">{{ message }}</div>

<script>
    // 声明式编程
    const app = new Vue({
    // 用于挂载要管理的元素
    el: '#app',
    // 定义数据
    data: {
        message: '你好,李银河'!
    }
  })  
</script>

效果

你好,李银河

列表展示

<body>
    <div id="app">
        <ul>
           <li v-for="item for movies">{{ item }}</li>
        </ul>
    </div>
    
    <script>
        const app = new Vue({
            el: '#app',
            data: {
                message: '电影名单',
                movies: ['星际穿越', '大话西游', '少年派', '盗梦空间']
            }
        })    
    </script>
</body>

效果展示

星际穿越  
大话西游  
少年派  
盗梦空间

浏览器追加数据

app.movie.push('海王')

效果

星际穿越
大话西游
少年派
盗梦空间
海王

什么是MVVM?

mvvm简述

MVVM(Model-view-viewmodel)是一种软件架构模式

  • View层:视图层,负责展示信息。
  • Model层:数据层,为视图层提供数据便于展示。
  • ViewModel层:视图层和数据层的中间层,负责让视图和数据实现绑定,以及在视图层中进行DOM事件监听,可以监听后改变数据层的数据。 vue没有完全遵循MVVM,因为Vue中有个属性:ref,可以通过dom对象,通过ref直接操作视图

生命周期.image

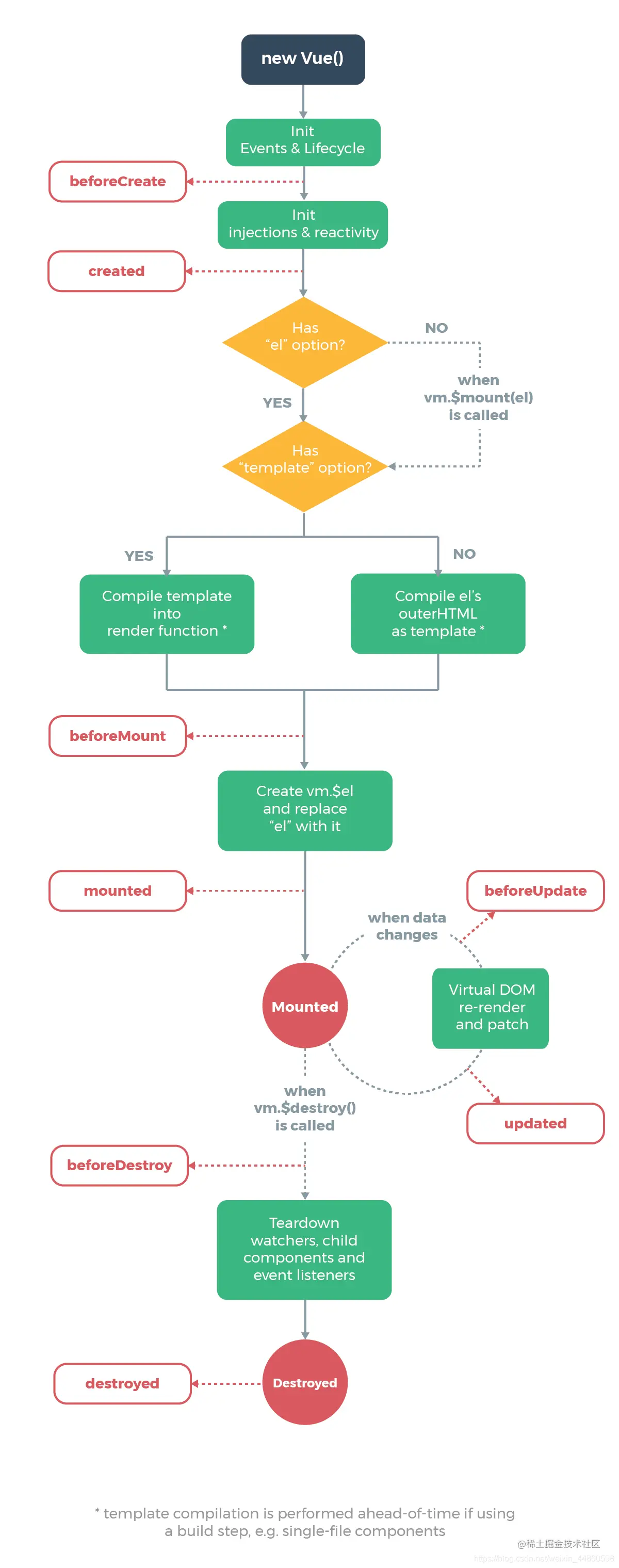
Vue生命周期

生命周期:vue从创建到销毁所经历的事情

  1. beforeCreate:实例从被创建出来之前执行。data和methods中的数据都还没初始化
  2. created:data和methods都已经初始化好了
  3. beforeMount:模板在内存中编辑完成了,尚未被渲染到页面中
  4. mounted:内存中的模板已经渲染到页面,用户已经可以看见内容
  5. beforeUpdate:内存中的数据已更新,但是页面尚未被渲染
  6. updated:内存中的数据已更新,并且页面已经被渲染

vue周期.image

基础指令

v-once

  1. 该指令之后不需任何表达式
  2. 该指令表示元素和组件渲染一次,不会随着数据的改变而改变
<body>
    <div id="app">
        <h2>{{ message }}</h2>
        <h2 v-once>{{ message }}</h2>
    </div>
    
    <script src=""../js/vue.js></script>
    <script>
        const app = new Vue({
            el: '#app',
            data: {
                message: '你好'
            }
        })
    </script>
</body>

12c8943440424106989188c6a7b6533d_tplv-k3u1fbpfcp-zoom-1.image

v-html

会把返回的字符串数据以HTML语法的方式解析

<body>
    <div id="app">
        <h2>{{ link }}</h2>
        <h2 v-html='link'></h2>
    </div>
    
    <script src="../js/vue.js"></script>
    <script>
        const app = new Vue({
            el: '#app',
            data:{
                message: 'Hello World'
            }
        })
    </script>
</body>

结果显示

<a href="http://www.baidu.com">百度一下</a>
百度一下

v-text

文本的方式解析数据,通常接受string类型,一般不用

<body>
    <div id="app">
        <h2 v-text="message"></h2>
        <h2>{{message}}</h2>
    </div>
    
    <script src="../js/vue.js"></script>
    <script>
        const app = new Vue({
            el: '#app',
            data: {
                message: '你好!李银河'
            }
        })
    </script>
</body>
结果会显示:
    你好!李银河
    你好!李银河

v-bind

动态绑定,一般简写:

<body>
    <div id="app">
        <a v-bind:href="link">Vuejs官网</a>
        <img v-bind:src="logoUrl" alt="">
    </div>
    
    <script src="../js/vue.js"></script>
    <script>
        const app = new Vue({
            el: '#app',
            data: {
                logoUrl: 'https://vuejs.org/image/logo.png',
                link: 'https://vuejs.org'
            }
        }) 
    </script>
</body>

结果显示:

d4673108fe4b4316a488a0b563d63b00_tplv-k3u1fbpfcp-zoom-1.image

v-on

事件监听,简写@
.stop:可以阻止冒泡
.prevent:可以阻止默认事件 .native:监听组件的事件
.once:第一次点击之后有反应

v-if、v-else

判断语句

5eea04b4ab704996a2999af08a5207b5_tplv-k3u1fbpfcp-zoom-1.image

v-show

类似于v-show 两者区别就是
v-if:条件为false时,会移除带有v-if的dom元素。
v-show:为false时,会给元素添加行内样式display:none

v-for

遍历对象时,顺序是value,key,index

6274e7fde1b445eeb8ace64fda5f5575_tplv-k3u1fbpfcp-zoom-1.image 在使用v-for组件时,推荐添加组件key的属性,更新时更高效。

a4546a624d7d4be9ac96a59df7ebaa25_tplv-k3u1fbpfcp-zoom-1.image

v-model

双向绑定

357c4e6048a746d280449f520373cc9b_tplv-k3u1fbpfcp-zoom-1 (1).image 原理解释
用v-bind可以实现单向绑定,页面也会随着数据的改变而改变。但dom页面的元素不会改变。只需要在页面添加对应的事件监听,传入修改的值赋给数据,就能实现双向绑定。 9cd9f859082a4beb8c65abddc658df02_tplv-k3u1fbpfcp-zoom-1.image 修饰符

  1. lazy:延迟加载,再input中点击回车后才会同步更新
  2. number:把输入框的内容转成数字类型,默认才会转为字符串
  3. trim:去除内容左右两边的空格

a4e67fc951b84cbba657992468a9d783_tplv-k3u1fbpfcp-zoom-1.image