超详细!100个拿来就用的shell脚本实例分享,建议收藏

1,252 阅读1分钟

不懂shell的程序员不是好程序员,学习shell是为了自动化,使用自动化可以非常有效的提高工作效率。没有一个大公司不要求linux的基本技能的,只是不同岗位要求掌握的程度不同。

今天给大家分享一份王晓春老师精心整理的 《Shell 脚本 100 例》融汇了 Shell 脚本所有常用知识点,通过100个实战经典脚本实例,展示了shell脚本编程的实用技术和常见工具用法,还是PDF格式,可自由复制,不过还是建议大家自己多多上手练习。

【领取方式见文末!!】

超详细!100个拿来就用的shell脚本实例分享,PDF格式可自由复制

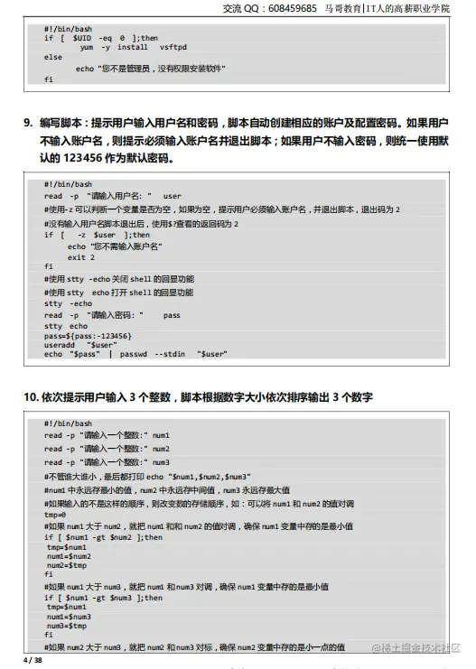
超详细!100个拿来就用的shell脚本实例分享,PDF格式可自由复制

超详细!100个拿来就用的shell脚本实例分享,PDF格式可自由复制

超详细!100个拿来就用的shell脚本实例分享,PDF格式可自由复制

超详细!100个拿来就用的shell脚本实例分享,PDF格式可自由复制

内容实在太多,不一一截图了,需要的朋友点击下方链接获取【网盘链接和提取码】

cauh.cn/sErQcE/c7V2… 【复制到VX打开更方便】