Alibaba开发十年,写出这本“MQ技术手册”,看完我愣住了

129 阅读4分钟

前言

消息队列已经逐渐成为企业IT系统内部通信的核心手段。它具有低耦合、可靠投递、广播、流量控制、最终一致性等一系列功能,成为异步RPC的主要手段之一。虽然说,目前状况是Kafka更为火热,但更为广泛的应该还属老牌的RabbtiMQ和Alibaba自主研发的RocketMQ。

关于MQ相关的内容,Alibaba肯定还是很有话语权的,尤其是关于RocketMQ的使用,所以今天我们要分享的内容,实际上就是阿里P8的十年开发经验总结,写出来的这本“RabbitMQ+RocketMQ”技术手册,看完你也不得不感叹这份极品手册啊!

由于文章篇幅有限,下文中的内容只展示这份手册的目录以及部分内容截图,若你需要完整版的pdf,可免费提供给你,

**点击这里,获得文档领取方式**

Alibaba开发十年,写出这本“MQ技术手册”,看完我愣住了

一、RabbitMQ部分

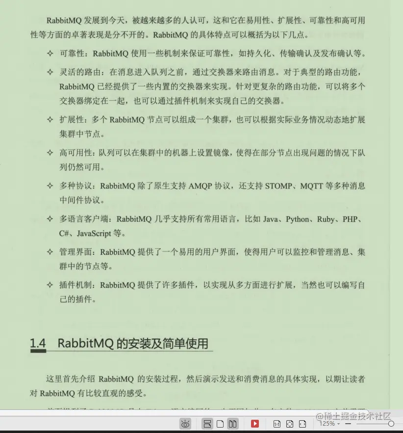
1.RabbitMQ简介及入门

Alibaba开发十年,写出这本“MQ技术手册”,看完我愣住了

Alibaba开发十年,写出这本“MQ技术手册”,看完我愣住了

2.客户端开发向导

  • 连接RabbitMQ
  • 使用交换器和队列
  • 发送消息
  • 消费消息
  • 消费端的确认与拒绝
  • 关闭连接

Alibaba开发十年,写出这本“MQ技术手册”,看完我愣住了

Alibaba开发十年,写出这本“MQ技术手册”,看完我愣住了

3.RabbitMQ进阶

  • 消息何去何从
  • 过期时间(TTL)
  • 死信队列
  • 延迟队列
  • 优先级队列
  • RPC实现
  • 持久化
  • 生产者确认
  • 消费端要点介绍
  • 消息传输保障

Alibaba开发十年,写出这本“MQ技术手册”,看完我愣住了

Alibaba开发十年,写出这本“MQ技术手册”,看完我愣住了

4.RabbitMQ管理

  • 多租户与权限
  • 用户管理
  • Web端管理
  • 应用与集群管理
  • 服务端状态
  • HTTPAPI接口管理

Alibaba开发十年,写出这本“MQ技术手册”,看完我愣住了

5.RabbitMQ配置

  • 环境变量
  • 配置文件
  • 参数及策略

Alibaba开发十年,写出这本“MQ技术手册”,看完我愣住了

Alibaba开发十年,写出这本“MQ技术手册”,看完我愣住了

6.RabbitMQ运维

  • 集群搭建
  • 查看服务日志
  • 单节点故障恢复
  • 集群迁移
  • 集群监控

Alibaba开发十年,写出这本“MQ技术手册”,看完我愣住了

Alibaba开发十年,写出这本“MQ技术手册”,看完我愣住了

7.跨越集群的界限

  • Federation
  • Shovel

Alibaba开发十年,写出这本“MQ技术手册”,看完我愣住了

Alibaba开发十年,写出这本“MQ技术手册”,看完我愣住了

8.RabbitMQ高阶

  • 内存及磁盘告警
  • 流控
  • 镜像队列

Alibaba开发十年,写出这本“MQ技术手册”,看完我愣住了

Alibaba开发十年,写出这本“MQ技术手册”,看完我愣住了

9.网络分区

  • 网络分区的意义
  • 网络分区的判定
  • 网络分区的模拟
  • 网络分区的影响
  • 手动处理网络分区
  • 自动处理网络分区
  • 案例:多分区情形

Alibaba开发十年,写出这本“MQ技术手册”,看完我愣住了

Alibaba开发十年,写出这本“MQ技术手册”,看完我愣住了

10.RabbitMQ扩展

  • 消息追踪
  • 负载均衡

Alibaba开发十年,写出这本“MQ技术手册”,看完我愣住了

Alibaba开发十年,写出这本“MQ技术手册”,看完我愣住了

二、RocketMQ部分

1.阅读源代码前的准备

  • 获取和调试RocketMQ的源代码
  • RocketMQ源代码的目录结构
  • RocketMQ的设计理念和目标

Alibaba开发十年,写出这本“MQ技术手册”,看完我愣住了

Alibaba开发十年,写出这本“MQ技术手册”,看完我愣住了

2.RocketMQ路由中心NameServer

  • NameServer架构设计
  • NameSenver启动流程
  • NameSenve路由注册、故障剔除

Alibaba开发十年,写出这本“MQ技术手册”,看完我愣住了

Alibaba开发十年,写出这本“MQ技术手册”,看完我愣住了

3.RocketMQ消息发送

  • 漫谈RocketMQ消息发送
  • 认识RocketMQ消息
  • 生产者启动流程
  • 消息发送基本流程
  • 批量消息发送

Alibaba开发十年,写出这本“MQ技术手册”,看完我愣住了

Alibaba开发十年,写出这本“MQ技术手册”,看完我愣住了

4.RocketMQ消息存储

  • 存储概要设计
  • 初识消息存储
  • 消息发送存储流程
  • 存储文件组织与内存映射
  • RocketMQ存储文件
  • 实时更新消息消费队列与索引文
  • 消息队列与索引文件恢复
  • 文件刷盘机制
  • 过期文件删除机制

Alibaba开发十年,写出这本“MQ技术手册”,看完我愣住了

Alibaba开发十年,写出这本“MQ技术手册”,看完我愣住了

5.RocketMQ消息消费

  • RocketMQ消息消费概述
  • 消息消费者初探
  • 消费者启动流程
  • 消息拉取
  • 消息队列负载与重新分布机制
  • 消息消费过程
  • 定时消息机制
  • 消息过滤机制
  • 顺序消息

Alibaba开发十年,写出这本“MQ技术手册”,看完我愣住了

Alibaba开发十年,写出这本“MQ技术手册”,看完我愣住了

6.消息过滤FilterServer

  • ClassFilten运行机制
  • FilterServer注册剖析
  • 类过滤模式订阅机制
  • 消息拉取

Alibaba开发十年,写出这本“MQ技术手册”,看完我愣住了

Alibaba开发十年,写出这本“MQ技术手册”,看完我愣住了

7.RocketMQ主从同步(HA)机制

  • RocketMQ主从复制原理
  • RocketMQ读写分离机制

Alibaba开发十年,写出这本“MQ技术手册”,看完我愣住了

Alibaba开发十年,写出这本“MQ技术手册”,看完我愣住了

8.RocketMQ事务消息

  • 事务消息实现思想
  • 事务消息发送流程
  • 提交或回滚事务
  • 事务消息回查事务状态

Alibaba开发十年,写出这本“MQ技术手册”,看完我愣住了

Alibaba开发十年,写出这本“MQ技术手册”,看完我愣住了

9.RocketMQ实战

  • 消息批量发送
  • 消息发送队列自选择
  • 消息过滤
  • 事务消息
  • Spring整合RocketMQ
  • Spring Cloud整合RocketMQ
  • RocketMQ监控与运维命令
  • 应用场景分析

Alibaba开发十年,写出这本“MQ技术手册”,看完我愣住了

Alibaba开发十年,写出这本“MQ技术手册”,看完我愣住了

总结

实际上一般业务系统之间通信就是会采用RabbitMQ/RocketMQ,需要复杂的消息路由功能的支撑。大数据的实时计算场景才会采用Kafka,需要简单的消费模型,但是超高的吞吐量。

所以,作为Java开发,以RabbitMQ和RocketMQ为主来进行学习是比较重要的。最后,你再试问一下自己,对MQ到底掌握多少?会用到什么程度了呢?如果还不够,那就不能停下学习的脚步。

以上这份MQ手册肯定是100%免费分享给大家的,不过需要你们对我的文章多多支持!

——转发+评论这篇MQ文章,关注我,**点击这里,获得文档领取方式**