STM8单片机PWM调试时波形断开解决方法|8月更文挑战

303 阅读5分钟

  在使用STM8单片机的PWM功能时,一直没出现过问题。但是在一个项目中需要在PWM波输出的过程中变频,这时候问题来了。在PWM输出过程中,输出的波形是不是的就会有一大段空白的地方,好像波形输出被关闭了一样。 输出波形如下图所示:

53c1609fefb95c85926520aa3ff4acc.jpg

放大后查看

50bc90ec5a41ea39ae96d5d0814b177.jpg

  可以看到波形输出的过程中突然就消失了,而且还不是偶尔的出现一次。是频繁的出现。这就奇怪了?难道是单片机坏了?换了几个单片机测试都是这样的,那么肯定就是软件代码出问题了。那么到底是什么地方有问题了,于是开启找BUG模式,一行一行代码分析。

  代码分析了半天也没找不到哪行代码有问题,输出单一频率的PWM波一直很稳定,只是改变频率的时候就会出现波形断开情况,频率改变的越多,出现断开的这种情况就会越多,那么肯定就是在变频设置的这块有问题,网上找了半天也没找见有用的方法,看来还是得靠自己解决问题。   于是开始看芯片手册,关于定时器相关的章节,一个字一个字往过分析。终于发现了一点端倪。

image.png

image.png

  在定时器时基单元介绍的时候提到了一个自动预装载的功能,并且还有一个影子寄存器。当我们设置寄存器的装载值时,其实不是直接设置的寄存器,而是值传递给通过ARR寄存器传递给影子寄存器,然后由影子寄存器去设置定时器的装载值。

  继续往下看,会讲到影子寄存器的作用。

image.png

image.png

image.png

image.png

  在向上计数模式中说到了使能和不使能ARPE的区别,从图上大概可以看出来,不使能预装载功能时,自动重装载寄存器和它的影子寄存器是同步的,相当于计数器溢出时,影子寄存器会被立即跟新。而使能了预装载功能后,计数器溢出时,影子寄存器不会立即更新,而是要等一段时间更新。

  这里说的是向上计数模式,而代码中使用的是PWM模式,下面继续看PWM模式介绍中有没有说这个预装载功能。

image.png

image.png

image.png

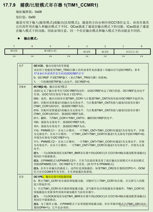
  在PWM模式中也提到了预装载寄存器,同时也说了要使能TIM1_CR1寄存器的ARPE位,那么是不是这个预装载寄存器没有开启导致的?

  于是在定时器初始化代码中开启预装载寄存器。

image.png

image.png

   开启TIM1_CR1寄存器中的APRE位,允许自动预装载寄存器。开启TIM1_CCMR1寄存器中OC1PE位,使能TIM1_CCR1寄存器的预装载功能。

设置好之后继续测试测试

dee2ac2796e0f69bb500e81e7fcd28d.jpg

这时发现输出的波形竟然好了,中间没有断开的地方了。看来就是这个预装载寄存器导致的。

  现在仔细分析一下这个预装载功能,为什么在最开始没有开启这个功能呢?可能是被资料上的一句话误导了。 image.png

  当禁止预装载功能时,写入的数据会立即起作用。想的是如果PWM要变频,肯定是数据要随时变化,需要改变频率后,立即输出就要发生改变。所以禁止了预装载功能。

  通过上面的资料分析和实验现象来看,对于这句话的理解可能出现了问题。立即生效也就是意味着发出PWM波的过程中,如果一个周期的波没有完全发出去,此时如果改变了频率,那么发送的上一个周期的波就会立即停止,重新开始发送新的周期波。这样的话,发出的波形就会出现不完整,如果代码中改变频率的速度非常快,那么有可能第一个周期的波还没有发出,频率改变了,又开始发第二个波,第二个波还没发出,频率又改变了。于是导致输出的波形有问题。

  而希望输出的波形是,每一个频率至少要输出一个完整的波形,然后在下一个周期再改变频率。所以这里必须要使能预装载寄存器,使能预装载寄存器后,设置的值不会立即生效,而是存入影子寄存器中,影子寄存器会在寄存器重新加载ARR值的时候,将改变后的值写入ARR寄存器,这样在波形输出的过程中,就不会发生一个周期的波形未输出完成时,ARR的值就被改变了。

  由此可见,这个预装载寄存器和影子寄存器主要是用来保证输出波形完整性的,它会自动的在一个波形输出完成后才设置下一次需要改变的值,而不会中断正在输出的波形。所以在使用PWM变频时,必须要开机预装载寄存器和自动重装载功能。

完整的PWM变频代码如下:

#include "pwm.h"

unsigned int tim1fre  = 290;            
unsigned int ch1_dc = 50;
unsigned int ch2_dc = 50;

void pwm_gpio_init( void )
{
    PC_DDR |= ( 1 << 6 );               //PC6 推挽输出
    PC_CR1 |= ( 1 << 6 );
 
    PC_DDR |= ( 1 << 7 );               //PC7 推挽输出
    PC_CR1 |= ( 1 << 7 );
    
    PC_ODR &= ~( 1 << 6 );
    PC_ODR |= ( 1 << 7 );
}
//定时器1初始化
void tim1_init( void )
{
    pwm_gpio_init();

    TIM1_CCMR1 = 0x60;                  //TIM1 CH1 输出模式 PWM1
    TIM1_CCMR1 |= ( 1 << 3 );           //开启预装载功能
    TIM1_CCER1 |= 0x01;                 //CC1为输出

    TIM1_CCMR2 = 0x60;                  //TIM1 CH2 输出模式 PWM1
    TIM1_CCER1 |= 0x10;                 //CC2为输出

    TIM1_PSCRH = 0x00;                  //预分频 0
    TIM1_PSCRL = 0x00;                  //16M

    TIM1_ARRH = tim1fre >> 8;               //设定自动重装载值高8位
    TIM1_ARRL = ( unsigned char )tim1fre;   //设置自动重装载值低8位

    TIM1_BKR |= ( 1 << 7 );                 //主输出使能  关闭刹车输
    TIM1_CR1 |= ( 1 << 7 );                 //使能预装载寄存器
    TIM1_CR1 |= ( 1 << 0 );                 //使能计数器
}
//TIM1 CH1  PC6
void tim1_ch1_dc( unsigned int ch1_dc )
{
    static unsigned int dc = 0;
    dc = tim1fre * ch1_dc / 100;
    TIM1_CCR1H = dc >> 8;               //捕获比较寄存器高8位
    TIM1_CCR1L = dc;                    //捕获比较寄存器低8位 占空比值
}
//TIM1 CH2  PC7
void tim1_ch2_dc( unsigned int ch2_dc )
{
    static unsigned int dc = 0;
    dc = tim1fre * ch2_dc / 100;
    TIM1_CCR2H = dc >> 8;
    TIM1_CCR2L = dc;
}

void tim1_fre( unsigned int freq )
{
    tim1fre = freq;
    TIM1_ARRH = freq >> 8;                     //设置频率
    TIM1_ARRL = freq;
}