Vue源码解析:编译过程之parse方法

1,012 阅读6分钟

概览

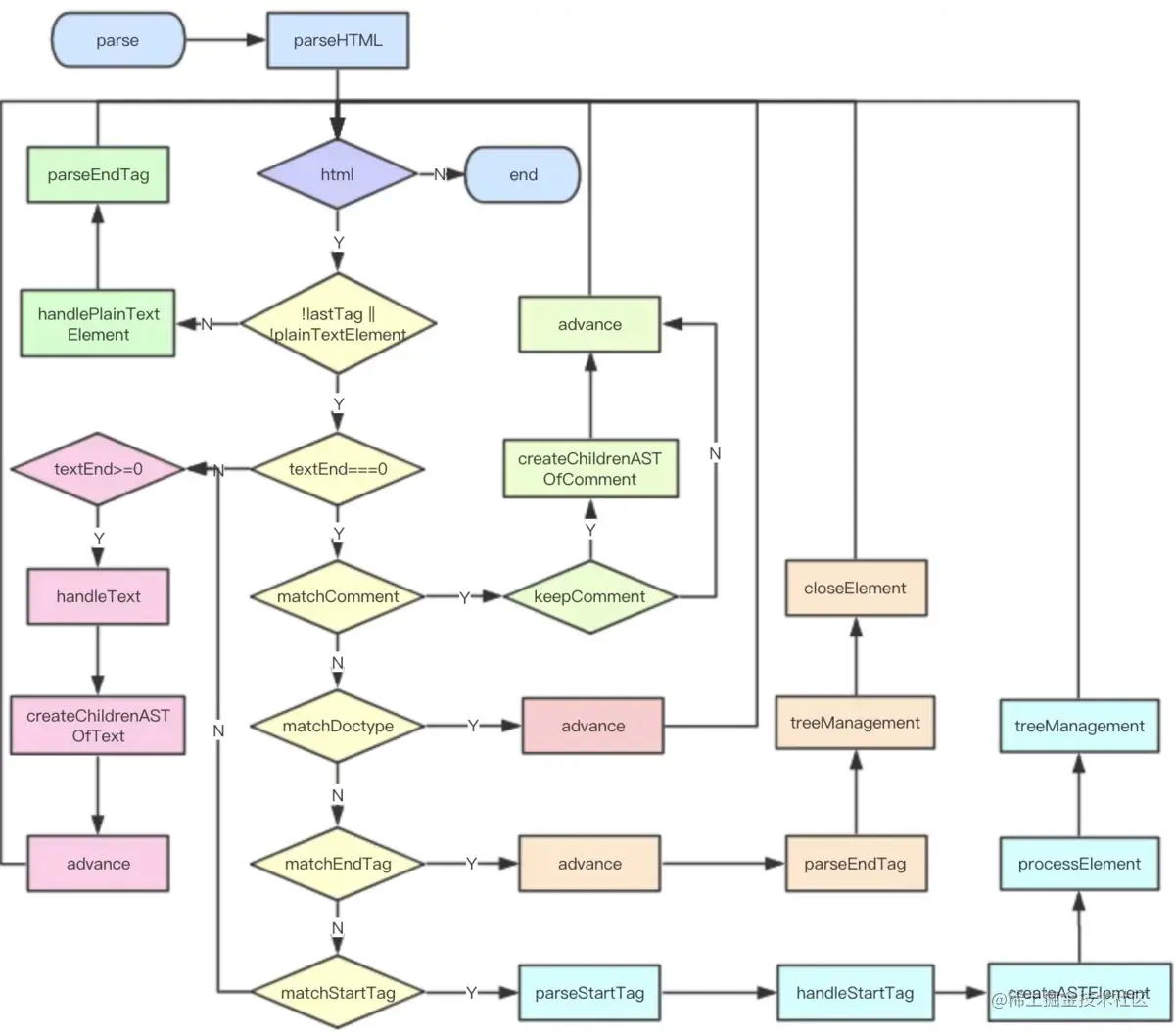
在讲编译过程中的parse方法前,先上一张流程图:

parse-overview.jpeg

(图片来自这里

这张流程图完美地解释了parse方法的整个过程。中间部分parse=>parseHTML=>html=>!lastTag ||...一直往下是整个过程的主流程,而左右两侧则是parse过程中根据不同情况出现的不同分支。下面我们沿着主流程将整个parse过程过一遍源码,看看它是如何将template模板转换成抽象语法树的。

parseHTML

整个parse相关的方法都是放在src/compiler/parser目录下的,打开index.js文件:

export function parse (
  template: string,
  options: CompilerOptions
): ASTElement | void {
  ...
  parseHTML(template, {
    ...,
    start (tag, attrs, unary, start, end) {...},
    end (tag, start, end) {...},
    chars (text: string, start: number, end: number) {...},
    comment (text: string, start, end) {...}
  })
  return root
}

parse的核心实现是调用了parseHTML函数,且传入了start,end,chars,comment四个方法。在./html-parser.js文件中找到parseHTML

export function parseHTML (html, options) {
  // 存放解析的标签
  const stack = []
  // 默认为true
  const expectHTML = options.expectHTML
  // 是否为自闭标签
  const isUnaryTag = options.isUnaryTag || no
  // 是否为能半开标签
  const canBeLeftOpenTag = options.canBeLeftOpenTag || no
  let index = 0
  // * lastTag 为最后一次处理的结束标签
  let last, lastTag
  while (html) {
    last = html
    if (!lastTag || !isPlainTextElement(lastTag)) {
      let textEnd = html.indexOf('<')
      if (textEnd === 0) {
        if (comment.test(html)) {...}
        if (conditionalComment.test(html)) {...}
        ...
        if (doctypeMatch) {...}
        ...
        if (endTagMatch) {...}
        ...
        if (startTagMatch) {...}
      }
      if (textEnd >= 0) {...}

      if (textEnd < 0) {...}

      if (text) {...}

      if (options.chars && text) {...}
    } else {...}
  }

parseHTML先是定义了解析时需要的一些变量,然后通过while来循环解析html。首先我们先了解下前面定义的变量:

  • 传入的html参数就是我们平时书写的template模板字符串。

  • stack是用于存放解析完的标签。

  • isUnaryTag用于判断标签是否是自闭和标签,如<img/>,<input/>等。

  • canBeLeftOpenTag用于判断标签是否是可半开标签,如末尾的p标签等。

  • letlast存储着最后一次解析的标签。

了解完这个之后,我们再看看具体是怎么解析html的。首先是判断!lastTag||!isPlainTextElement(lastTag)是否为true,如果为false,代表lastTag既存在又是script/style/textarea标签中的一种,需要另做处理。这里我们主要讲解为true的情况,此时会执行如下代码:

let textEnd = html.indexOf('<')

html字符串中找到第一个<符号,如果<位于第一个位置,那么它有几种可能:

  • comment.test(html)true代表可能是注释标签。需要判断是否有-->结尾才能肯定是否是注释标签。

  • conditionalComment.test(html)true代表可能是浏览器兼容判断相关的标签。需要判断是否有]>结尾才能肯定是否是注释标签。

  • doctypeMatchtrue代表是<!DOCTYPE>标签

以上三者都是一些比较特殊的标签,基本都会通过advance方法跳过这些标签:

function advance (n) {
  index += n
  html = html.substring(n)
}

advance的作用就是每解析一段html代码就将解析完的截取掉,然后通过while循环解析剩下的html代码。

紧接着,剩下的就只有两种其他的标签,一种是开始标签如<div,一种是结束标签如</div>

if (endTagMatch) {...}
...
if (startTagMatch) {...}
...

他们分别对应两个方法:parseStartTagparseEndTag

options.start

parseStartTag主要做了两件事:第一件事是解析出开始标签名称第二件事是解析出开始标签的属性。这里以一个模板为例子:

<div v-if="isShow" class="header">编译过程</div>

这个模板经过parseStartTag的时候,会先通过正则匹配解析出开始标签:["<div","div"]

const start = html.match(startTagOpen)
// ["<div","div"]

然后通过while循环匹配属性,解析出所有的属性:

while (!(end = html.match(startTagClose)) && (attr = html.match(dynamicArgAttribute) || html.match(attribute))) {
  attr.start = index
  advance(attr[0].length)
  attr.end = index
  match.attrs.push(attr)
}

最后得到的match为:

{
  tagName: 'div',
  attrs: [
    [' v-if="isShow"', 'v-if', '=', 'isShow', null, null],
    [' class="header"', 'class', '=', 'header', null, null]
  ],
  start: 0
}

解析完成后,会使用handleStartTag进一步处理标签:

 function handleStartTag (match) {
    ...
    for (let i = 0; i < l; i++) {
      ...
      attrs[i] = {
        name: args[1],
        value: decodeAttr(value, shouldDecodeNewlines)
      }
    }
    ...
    if (options.start) {
      options.start(tagName, attrs, unary, match.start, match.end)
    }
  }

这里主要是对上一步骤解析处理的属性进一步处理,得到的attrs如下:

// 处理前
[
  [' v-if="isShow"', 'v-if', '=', 'isShow', null, null],
  [' class="header"', 'class', '=', 'header', null, null]
]

// 处理后
[
  { name: 'v-if', value: 'isShow', start: 5, end: 18 },
  { name: 'class', value: 'header', start: 19, end: 33 }
]

可以看出,处理后的属性更加直观,同时也更方便我们去处理。

接着调用了start方法:

options.start(tagName, attrs, unary, match.start, match.end)

这个方法是我们在parse函数里传给parseHTML的,所以回到index.js文件中,找到start方法。由于该方法较长,这里仅按照它的主要处理步骤进行讲解。

1.创建AST树

let element: ASTElement = createASTElement(tag, attrs, currentParent)

通过我们解析到的标签名称和属性来创建一个语法树节点:

{
    type: 1,
    tag,
    attrsList: attrs,
    attrsMap: makeAttrsMap(attrs),
    rawAttrsMap: {},
    parent,
    children: []
}

2.处理特殊标签

for (let i = 0; i < preTransforms.length; i++) {
  element = preTransforms[i](element, options) || element
}

这里的preTransforms是在/platforms/web/compiler/modules/model文件中定义的,主要是处理input标签为radio/checkbox等特殊情况。

3.处理Vue相关的属性

processPre(element)
platformIsPreTag(element.tag)
processRawAttrs(element)
processFor(element)
processIf(element)
processOnce(element)

v-pre/v-if/v-for/v-once等指令都进行了相应的处理,如下表对照所示:

方法模板中处理前的属性处理后的属性
processPrev-preel.pre = true
processForv-for="(item, index) in arr"el.for = "arr"
el.alias = "item"
el.iterator1 = "index"
el.iterator2 = undefined (遍历对象的时候存在)
processIfv-if="isShow"el.if="isShow"
el.ifConditions=[{ exp:"isShow" , block: el}]
processIfv-elseel.else=true
processIfv-else-if="isElse"el.elseif="isElse"
processOncev-onceel.once=true

由于处理的过程代码比较多,而且也没有多大的难度,所以这里将最终的处理结果直接进行展示。

4.建立父子关系

if (!unary) {
  currentParent = element
  stack.push(element)
} else {
  // * 如果是单标签,需要闭合标签
  closeElement(element)
}

如果是单标签的话,就直接走结束标签的流程,否则将当前开始标签置为currentParent,并压入栈中。这里压入栈中的步骤比较关键,后面分析结束标签的时候会提起。

这样parseStartTag这个流程就走完了,我们得到了一个已经处理完属性的ast节点,并且这个节点就是currentParent。接下来我们继续分析。

options.chars

还是以刚刚的模板为例:

<div v-if="isShow" class="header">编译过程</div>

由于开始标签接下完成了,那么会调用advance方法,截取开始标签,因此html只会剩下以下内容了:

编译过程</div>

此时会继续执行while循环,最后通过判断得出当前走到了文本内容,会执行以下方法:

// text 代表的就是上方的 “编译过程” 字符串
options.chars(text, index - text.length, index)

这个chars同样是在parse方法里传入的。

if (!inVPre && text !== ' ' && (res = parseText(text, delimiters))) {
  child = {
    type: 2,
    expression: res.expression,
    tokens: res.tokens,
    text
  }
} else if (text !== ' ' || !children.length || children[children.length - 1].text !== ' ') {
  child = {
    type: 3,
    text
  }
}

const children = currentParent.children
children.push(child)

这里主要是分为两种情况,一种是文本里有动态数据的,比如我们文本里有{{ msg }}定义的数据,那么就会通过parseText解析出相应的tokens。否则直接按静态文本处理。最后将文本添加到currentParent.children中。

options.end

解析完文本后,html就只剩下</div>了,此时while循环会走parseEndTag方法:

for (pos = stack.length - 1; pos >= 0; pos--) {
  if (stack[pos].lowerCasedTag === lowerCasedTagName) {
    break
  }
}

该方法主要的目的就是通过当前结束标签去找起始标签。起始标签我们都存在一个栈里了,举个例子:

<h1><div></div></h1>

以上标签在解析时,先解析h1起始标签,压入到栈中为[h1起始标签]。然后解析到div起始标签,压入到栈中为[h1起始标签, div起始标签]。继续解析发现是div结束标签,这个时候就要去栈中找相匹配的标签了。找到div起始标签,那么证明这两者就是一个完整的标签内容,形成一个完整的ast节点。然后将div起始标签弹出栈,栈就只剩下[h1起始标签]了。最后,解析到h1结束标签,重复上述步骤,匹配到h1起始标签,将h1起始标签弹出栈。此时栈已经空了,也完成了所有的解析,最终就形成ast树了。

所以这里的parseEndTag方法的目的就是为了去找起始标签,找到后就会执行end方法:

options.end(stack[i].tag, start, end)

// end 方法
end (tag, start, end) {
  const element = stack[stack.length - 1]
  stack.length -= 1
  currentParent = stack[stack.length - 1]
  closeElement(element)
}

这里的思路和上面举的例子一样,匹配完成后将起始标签弹出栈,最后执行closeElement来处理整个标签:

function closeElement(element) {
  if (!inVPre && !element.processed) {
    element = processElement(element, options)
  }
  ...
}

这里我们我们主要讨论closeElement里的processElement方法:

processKey(element)
element.plain =
  !element.key && !element.scopedSlots && !element.attrsList.length
// el.ref = ref, el.refInFor = 检查是否在 for 循环中
processRef(element)
// 解析类似父组件中使用 slot 的情况
// el.slot el.slotTarget el.slotTargetDynamic el.scopedSlots
processSlotContent(element)
// 解析 slot 标签
processSlotOutlet(element)
// :is => el.component / inlineTemplate => el.inlineTemplate
processComponent(element)
for (let i = 0; i < transforms.length; i++) {
  element = transforms[i](element, options) || element
}

可以看出,这里和上面提到的processFor等方法类似,我们也用一个对照表来进行说明:

方法模板中处理前的属性处理后的属性
processKey:key="id"el.key="id"
processRef:ref="id"el.ref="id"el.refInFor=当前节点是否在for循环内
processSlotContentv-slot:default="scope"el.slotTarget=default
el.slotTargetDynamic=动态绑定的名称
el.slotScope=scope
el.children=只有在组件上使用才有children
processSlotOutlet<slot name="header">el.slotName="header"
processComponent<component :is="Com">el.component="Com"
processComponent<component inline-template">el.inlineTemplate=true
processAttrs@click:foo.bar="onClick"这里处理比较复杂,主要是将其他的属性和事件进行处理

最后

到这里,parse方法的大致过程就已经过了一遍了。其主要思想就是遍历html的字符,然后进行匹配,将所有匹配到的开始标签压入栈中。当匹配到结束标签时,从栈中找到最近的相匹配的标签,将其弹出栈,然后形成一个完整的ast节点。当遍历完成时,所有的节点就会形成一棵语法树(ast)。

当然,这里介绍的可能不是很详细,其实最好的学习方法还是自己亲自多调试几遍源码,调试多了流程就自然明白了。所以这里算是抛砖引玉,比如还有parseTextparseFilter等方法都没有讲解,如果感兴趣的话也可以都调试一下。