vue3 基础

275 阅读3分钟

基础

应用程序和组件实例

//创建一个应用程序实例
const app = Vue.createApp({ /* options */ })

const app = Vue.createApp({})
app.component('SearchInput', SearchInputComponent)
app.directive('focus', FocusDirective)
app.use(LocalePlugin)

//链式调用
Vue.createApp({})
  .component('SearchInput', SearchInputComponent)
  .directive('focus', FocusDirective)
  .use(LocalePlugin)

const app = Vue.createApp({
  data() {
    return { count: 4 }
  }
})
const vm = app.mount('#app')

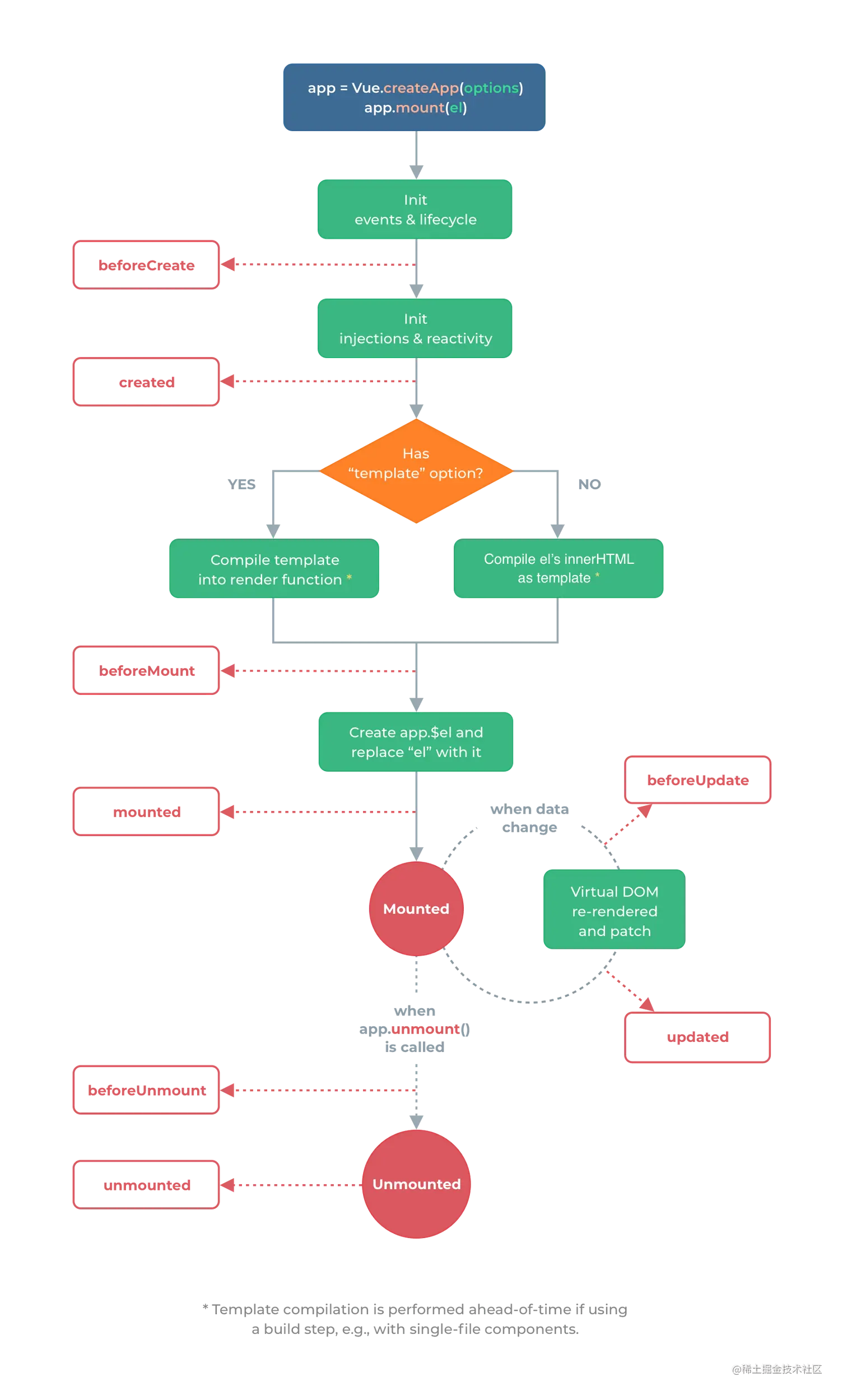
生命周期

avatar.png

数据属性和方法

const app = Vue.createApp({
  data() {
    return { count: 4 }
  }
})

const vm = app.mount('#app')

console.log(vm.$data.count) // => 4
console.log(vm.count)       // => 4

// Assigning a value to vm.count will also update $data.count
vm.count = 5
console.log(vm.$data.count) // => 5

// ... and vice-versa
vm.$data.count = 6
console.log(vm.count) // => 6	

Class 与 Style 绑定

//对象
<div :class="{ active: isActive }"></div>

<div
  class="static"
  :class="{ active: isActive, 'text-danger': hasError }"
></div>

data() {
  return {
    isActive: true,
    hasError: false
  }
}

//数组
<div :class="[activeClass, errorClass]"></div>
<div :class="[isActive ? activeClass : '', errorClass]"></div>

事件处理

多事件处理器

事件处理程序中可以有多个方法,这些方法由逗号运算符分隔:

<!-- 这两个 one() 和 two() 将执行按钮点击事件 -->
<button @click="one($event), two($event)">
  Submit
</button>
// ...
methods: {
  one(event) {
    // first handler logic...
  },
  two(event) {
    // second handler logic...
  }
}

系统修饰键

.exact 修饰符

.exact 修饰符允许你控制由精确的系统修饰符组合触发的事件。

<!-- 即使 Alt 或 Shift 被一同按下时也会触发 -->
<button @click.ctrl="onClick">A</button>

<!-- 有且只有 Ctrl 被按下的时候才触发 -->
<button @click.ctrl.exact="onCtrlClick">A</button>

<!-- 没有任何系统修饰符被按下的时候才触发 -->
<button @click.exact="onClick">A</button>

表单输入绑定

基础用法

文本 (Text)

<input v-model="message" placeholder="edit me" />
<p>Message is: {{ message }}</p>

多行文本 (textarea)

<span>Multiline message is:</span>
<p style="white-space: pre-line;">{{ message }}</p>
<br />
<textarea v-model="message" placeholder="add multiple lines"></textarea>

复选框 (Checkbox)

单个复选框,绑定到布尔值:

<input type="checkbox" id="checkbox" v-model="checked" />
<label for="checkbox">{{ checked }}</label>

多个复选框,绑定到同一个数组:

<div id="v-model-multiple-checkboxes">
  <input type="checkbox" id="jack" value="Jack" v-model="checkedNames" />
  <label for="jack">Jack</label>
  <input type="checkbox" id="john" value="John" v-model="checkedNames" />
  <label for="john">John</label>
  <input type="checkbox" id="mike" value="Mike" v-model="checkedNames" />
  <label for="mike">Mike</label>
  <br />
  <span>Checked names: {{ checkedNames }}</span>
</div>
Vue.createApp({
  data() {
    return {
      checkedNames: []
    }
  }
}).mount('#v-model-multiple-checkboxes')

单选框 (Radio)

<div id="v-model-radiobutton">
  <input type="radio" id="one" value="One" v-model="picked" />
  <label for="one">One</label>
  <br />
  <input type="radio" id="two" value="Two" v-model="picked" />
  <label for="two">Two</label>
  <br />
  <span>Picked: {{ picked }}</span>
</div>
Vue.createApp({
  data() {
    return {
      picked: ''
    }
  }
}).mount('#v-model-radiobutton')

选择框 (Select)

单选时:

<div id="v-model-select" class="demo">
  <select v-model="selected">
    <option disabled value="">Please select one</option>
    <option>A</option>
    <option>B</option>
    <option>C</option>
  </select>
  <span>Selected: {{ selected }}</span>
</div>
Vue.createApp({
  data() {
    return {
      selected: ''
    }
  }
}).mount('#v-model-select')

多选时 (绑定到一个数组):

<select v-model="selected" multiple>
  <option>A</option>
  <option>B</option>
  <option>C</option>
</select>
<br />
<span>Selected: {{ selected }}</span>

值绑定

对于单选按钮,复选框及选择框的选项,v-model 绑定的值通常是静态字符串 (对于复选框也可以是布尔值):

<!-- 当选中时,`picked` 为字符串 "a" -->
<input type="radio" v-model="picked" value="a" />

<!-- `toggle` 为 true 或 false -->
<input type="checkbox" v-model="toggle" />

<!-- 当选中第一个选项时,`selected` 为字符串 "abc" -->
<select v-model="selected">
  <option value="abc">ABC</option>
</select>

复选框 (Checkbox)

<input type="checkbox" v-model="toggle" true-value="yes" false-value="no" />
// when checked:
vm.toggle === 'yes'
// when unchecked:
vm.toggle === 'no'

单选框 (Radio)

<input type="radio" v-model="pick" v-bind:value="a" />
// 当选中时
vm.pick === vm.a

Select Options

<select v-model="selected">
  <!-- 内联对象字面量 -->
  <option :value="{ number: 123 }">123</option>
</select>
// 当被选中时
typeof vm.selected // => 'object'
vm.selected.number // => 123

修饰符

.lazy

在默认情况下,v-model 在每次 input 事件触发后将输入框的值与数据进行同步 (除了上述输入法组织文字时)。你可以添加 lazy 修饰符,从而转为在 change 事件_之后_进行同步:

<!-- 在“change”时而非“input”时更新 -->
<input v-model.lazy="msg" />

.number

如果想自动将用户的输入值转为数值类型,可以给 v-model 添加 number 修饰符:

<input v-model.number="age" type="number" />

这通常很有用,因为即使在 type="number" 时,HTML 输入元素的值也总会返回字符串。如果这个值无法被 parseFloat() 解析,则会返回原始的值。

.trim

如果要自动过滤用户输入的首尾空白字符,可以给 v-model 添加 trim 修饰符:

<input v-model.trim="msg" />

组件基础

在组件上使用 v-model

自定义事件也可以用于创建支持 v-model 的自定义输入组件。记住:

<input v-model="searchText" />

等价于:

<input :value="searchText" @input="searchText = $event.target.value" />

当用在组件上时,v-model 则会这样:

<custom-input
  :model-value="searchText"
  @update:model-value="searchText = $event"
></custom-input>

为了让它正常工作,这个组件内的 <input> 必须:

  • 将其 value attribute 绑定到一个名叫 modelValue 的 prop 上
  • 在其 input 事件被触发时,将新的值通过自定义的 update:modelValue 事件抛出

写成代码之后是这样的:

app.component('custom-input', {
  props: ['modelValue'],
  template: `
    <input
      :value="modelValue"
      @input="$emit('update:modelValue', $event.target.value)"
    >
  `
})

现在 v-model 就应该可以在这个组件上完美地工作起来了:

<custom-input v-model="searchText"></custom-input>

在自定义组件中创建 v-model 功能的另一种方法是使用 computed property 的功能来定义 getter 和 setter。

在下面的示例中,我们使用计算属性重构 <custom-input> 组件。

请记住,get 方法应返回 modelValue property,或用于绑定的任何 property,set 方法应为该 property 触发相应的 $emit

app.component('custom-input', {
  props: ['modelValue'],
  template: `
    <input v-model="value">
  `,
  computed: {
    value: {
      get() {
        return this.modelValue
      },
      set(value) { this.$emit('update:modelValue', value)
      }
    }
  }
})