“图”解OKHttp系列文章一、整体流程,RetryAndFollowUpInterceptor

518 阅读1分钟

文章开始先解释一下这里的图,这个图指的是流程图,这个系列的文章考虑尽量用流程图的形式来直观的展示OKHttp的工作机制,流程图易于理解同时也方便日后的复习,欢迎大家收藏流程图。 废话不多说直接上图: 总流程图:

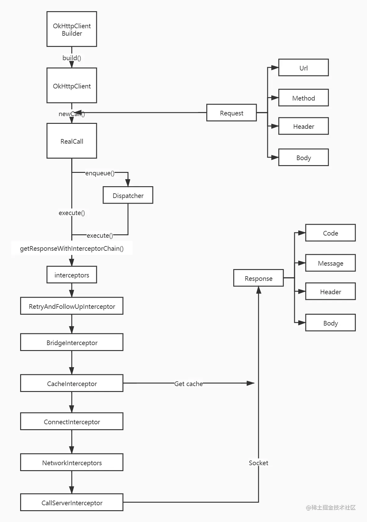
热点图流程1.jpg 这里主要注意一下同步和异步的区别,以及整个过程中涉及到的build,外观以及OKHttp中最经典的责任链模式 接下是RetryAndFollowUpInterceptor这个拦截器的流程图:

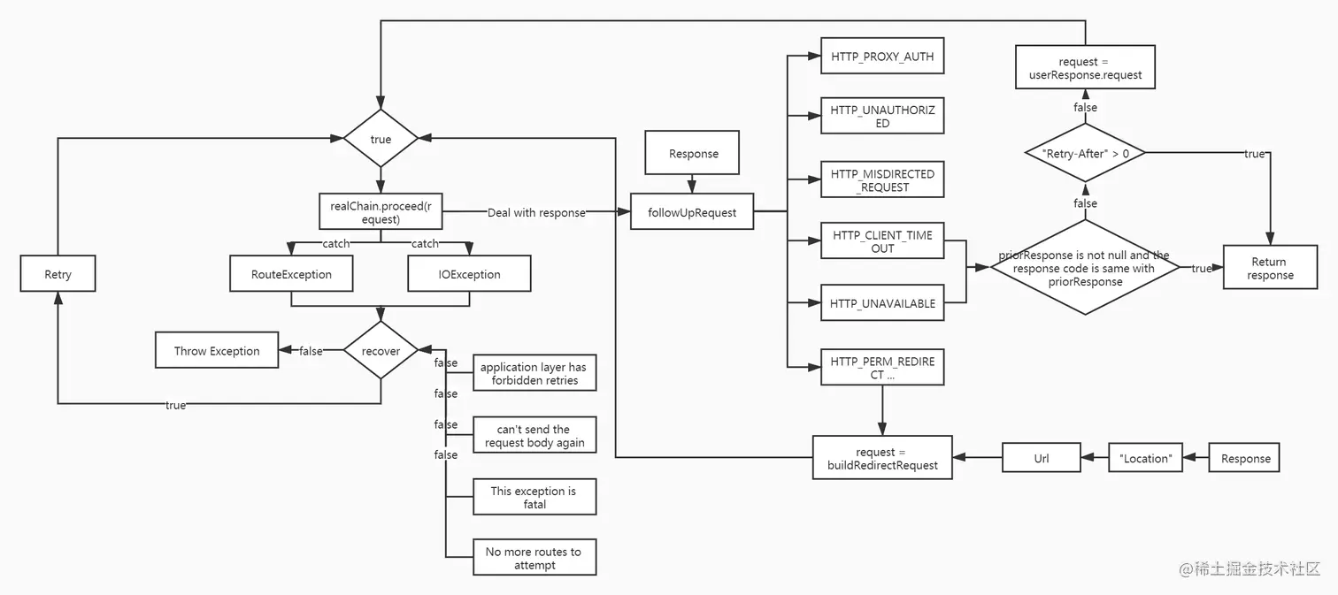
RetryAndFollowUpInterceptor.jpg 这里流程是不难,重点在于其中涉及到的一些http协议相关的内容,关键的地方流程图中都有涉及,大的逻辑框架就是通过一个死循环来实现多次尝试和重定向的功能。 最后有什么问题大家可以评论交流,下一篇介绍下一个重要的拦截器:CacheInterceptor