六、realm

398 阅读3分钟
                                                realm

Realm:Shiro 从 Realm 获取安全数据(如用户、角色、权限),就是说 SecurityManager要验证用户身份,那么它需要从 Realm 获取相应的用户进行比较以确定用户身份是否合法,也需要从 Realm 得到用户相应的角色/权限进行验证用户是否能进行操作。 可以配置多个但最少得有一个

在这里插入图片描述

从shiro 的顶级架构图中就可以看出realm的地位 在这里插入图片描述 relam中有很多一般 继承 AuthorizingRealm 也可根据需求自己继承其他的 realm 类

public class MyRealm extends AuthorizingRealm {
    /**
     * 授权
     *
     * @param principals
     * @return
     */
    @Override
    protected AuthorizationInfo doGetAuthorizationInfo(PrincipalCollection principals) {
        return null;
    }

    /**
     * 认证
     *
     * @param token
     * @return
     * @throws AuthenticationException
     */
    @Override
    protected AuthenticationInfo doGetAuthenticationInfo(AuthenticationToken token) throws AuthenticationException {
        return null;
    }
    }

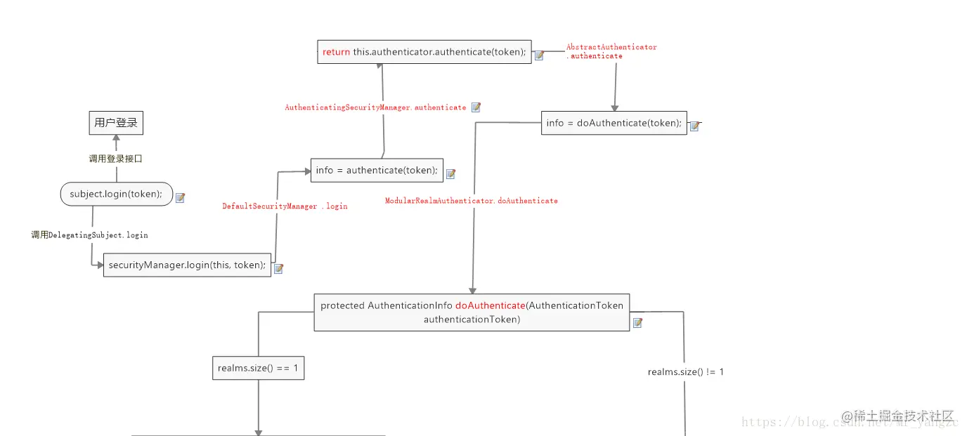
认证:简单理解就是登录 那shiro是如何进行登录的? (mindmanager 思维导图) 在这里插入图片描述 在这里插入图片描述

简单说一下登录流程:

点击登录以后会提交 用户名 密码 给controller中

Subject subject = SecurityUtils.getSubject();
UsernamePasswordToken token = new UsernamePasswordToken(username, password);
subject.login(token);`

调用DelegatingSubject.login

public class DelegatingSubject implements Subject
 
 
public void login(AuthenticationToken token) throws AuthenticationException {
    clearRunAsIdentitiesInternal();
    // 调用securityManager.login(this, token);
    Subject subject = securityManager.login(this, token);

    PrincipalCollection principals;

    String host = null;

    if (subject instanceof DelegatingSubject) {
        DelegatingSubject delegating = (DelegatingSubject) subject;
        //we have to do this in case there are assumed identities - we don't want to lose the 'real' principals:
        principals = delegating.principals;
        host = delegating.host;
    } else {
        principals = subject.getPrincipals();
    }

    if (principals == null || principals.isEmpty()) {
        String msg = "Principals returned from securityManager.login( token ) returned a null or " +
                "empty value.  This value must be non null and populated with one or more elements.";
        throw new IllegalStateException(msg);
    }
    this.principals = principals;
    this.authenticated = true;
    if (token instanceof HostAuthenticationToken) {
        host = ((HostAuthenticationToken) token).getHost();
    }
    if (host != null) {
        this.host = host;
    }
    Session session = subject.getSession(false);
    if (session != null) {
        this.session = decorate(session);
    } else {
        this.session = null;
    }
}

调用 DefaultSecurityManager .login

public class DefaultSecurityManager extends SessionsSecurityManager 
 
 
public Subject login(Subject subject, AuthenticationToken token) throws AuthenticationException {
    AuthenticationInfo info;
    try {
        info = authenticate(token);
    } catch (AuthenticationException ae) {
        try {
            onFailedLogin(token, ae, subject);
        } catch (Exception e) {
            if (log.isInfoEnabled()) {
                log.info("onFailedLogin method threw an " +
                        "exception.  Logging and propagating original AuthenticationException.", e);
            }
        }
        throw ae; //propagate
    }

    Subject loggedIn = createSubject(token, info, subject);

    onSuccessfulLogin(token, info, loggedIn);

    return loggedIn;
}
 
 
/**
 * Delegates to the wrapped {@link org.apache.shiro.authc.Authenticator Authenticator} for authentication.
 */
public AuthenticationInfo authenticate(AuthenticationToken token) throws AuthenticationException {
    return this.authenticator.authenticate(token);
}

AuthenticatingSecurityManager.authenticate


public abstract class AuthenticatingSecurityManager extends RealmSecurityManager {
 
private Authenticator authenticator;

/**
 * Default no-arg constructor that initializes its internal
 * <code>authenticator</code> instance to a
 * {@link org.apache.shiro.authc.pam.ModularRealmAuthenticator ModularRealmAuthenticator}.
 */
public AuthenticatingSecurityManager() {
    super();
    this.authenticator = new ModularRealmAuthenticator();
}
 
/**
 * Delegates to the wrapped {@link org.apache.shiro.authc.Authenticator Authenticator} for authentication.
 */
public AuthenticationInfo authenticate(AuthenticationToken token) throws AuthenticationException {
    return this.authenticator.authenticate(token);
}
}
 

AbstractAuthenticator .authenticate


public abstract class AbstractAuthenticator implements Authenticator, LogoutAware {
 
public final AuthenticationInfo authenticate(AuthenticationToken token) throws AuthenticationException {

    if (token == null) {
        throw new IllegalArgumentException("Method argument (authentication token) cannot be null.");
    }

    log.trace("Authentication attempt received for token [{}]", token);

    AuthenticationInfo info;
    try {
        info = doAuthenticate(token);
        if (info == null) {
            String msg = "No account information found for authentication token [" + token + "] by this " +
                    "Authenticator instance.  Please check that it is configured correctly.";
            throw new AuthenticationException(msg);
        }
    } catch (Throwable t) {
        AuthenticationException ae = null;
        if (t instanceof AuthenticationException) {
            ae = (AuthenticationException) t;
        }
        if (ae == null) {
            //Exception thrown was not an expected AuthenticationException.  Therefore it is probably a little more
            //severe or unexpected.  So, wrap in an AuthenticationException, log to warn, and propagate:
            String msg = "Authentication failed for token submission [" + token + "].  Possible unexpected " +
                    "error? (Typical or expected login exceptions should extend from AuthenticationException).";
            ae = new AuthenticationException(msg, t);
            if (log.isWarnEnabled())
                log.warn(msg, t);
        }
        try {
            notifyFailure(token, ae);
        } catch (Throwable t2) {
            if (log.isWarnEnabled()) {
                String msg = "Unable to send notification for failed authentication attempt - listener error?.  " +
                        "Please check your AuthenticationListener implementation(s).  Logging sending exception " +
                        "and propagating original AuthenticationException instead...";
                log.warn(msg, t2);
            }
        }


        throw ae;
    }

    log.debug("Authentication successful for token [{}].  Returned account [{}]", token, info);

    notifySuccess(token, info);

    return info;
}
 
protected abstract AuthenticationInfo doAuthenticate(AuthenticationToken token)
        throws AuthenticationException;
 
 
 
}

ModularRealmAuthenticator.doAuthenticate

public class ModularRealmAuthenticator extends AbstractAuthenticator {
protected AuthenticationInfo doAuthenticate(AuthenticationToken authenticationToken) throws AuthenticationException {
    assertRealmsConfigured();
    Collection<Realm> realms = getRealms();
    if (realms.size() == 1) {
        return doSingleRealmAuthentication(realms.iterator().next(), authenticationToken);
    } else {
        return doMultiRealmAuthentication(realms, authenticationToken);
    }
}
}

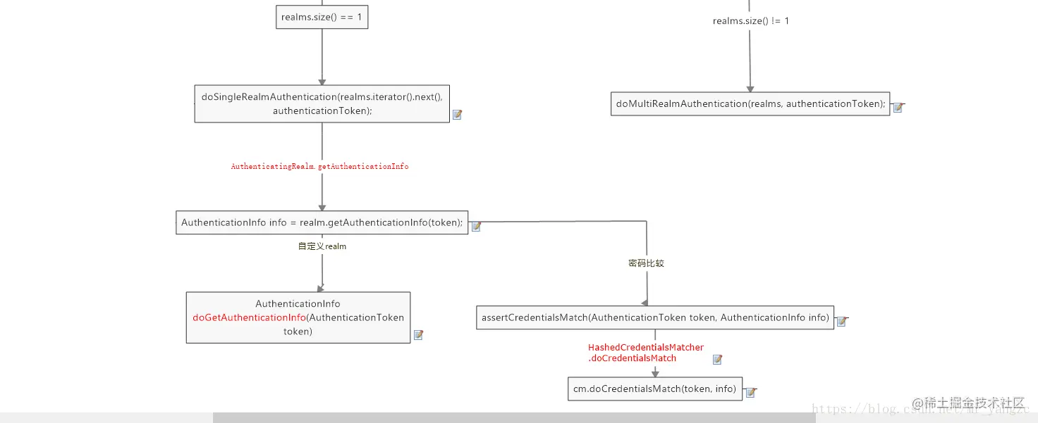
shiro判断配置的realm是一个还是多个 调用不同的方法就行认证 但都会调用 AuthenticatingRealm.getAuthenticationInfo

public abstract class AuthenticatingRealm extends CachingRealm implements Initializable {
 
public final AuthenticationInfo getAuthenticationInfo(AuthenticationToken token) throws AuthenticationException {

    AuthenticationInfo info = getCachedAuthenticationInfo(token);
    if (info == null) {
        //otherwise not cached, perform the lookup:
        info = doGetAuthenticationInfo(token);
        log.debug("Looked up AuthenticationInfo [{}] from doGetAuthenticationInfo", info);
        if (token != null && info != null) {
            cacheAuthenticationInfoIfPossible(token, info);
        }
    } else {
        log.debug("Using cached authentication info [{}] to perform credentials matching.", info);
    }

    if (info != null) {
// 密码比较的 主要看密码加密
        assertCredentialsMatch(token, info);
    } else {
        log.debug("No AuthenticationInfo found for submitted AuthenticationToken [{}].  Returning null.", token);
    }

    return info;
}
 
protected abstract AuthenticationInfo doGetAuthenticationInfo(AuthenticationToken token) throws AuthenticationException;
 
 

自定义realm 在这里插入图片描述

public class MyRealm extends AuthorizingRealm {
//public class MyRealm extends AuthenticatingRealm {
 
 
/**
 * 认证
 *
 * @param token
 * @return
 * @throws AuthenticationException
 */
@Override
protected AuthenticationInfo doGetAuthenticationInfo(AuthenticationToken token) throws AuthenticationException {
    UsernamePasswordToken usernamePasswordToken = (UsernamePasswordToken) token;
    String username = usernamePasswordToken.getUsername();
    String password = String.valueOf(usernamePasswordToken.getPassword());

    ByteSource solt = ByteSource.Util.bytes(username);

    if (username.equals("username") && password.equals("password")) {
        return new SimpleAuthenticationInfo(username, password, getName());
    }
    return null;
}
}

这里面涉及到 一个realm 和多个realm 请看 ModularRealmAuthenticator 的源码分析和配置