全网首发 20+ 互联网公司“Java 面试考点大全”,应有尽有

273 阅读5分钟

面试旺季金三银四不知道大家找工作找的怎么样。对于程序员来说,金三银四是一个好机会,可又有多少人做好了面试的准备呢?对于一线互联网公司的面试,你又了解多少呢?

今天,一本《Java 面试考点大全》全网首发,带你摸熟 20+互联网公司的面试考点!

本文扼要

本文结构主要分为以下三个部分:

  • 01 互联网大厂考点(阿里+百度+腾讯+字节跳动+美团+京东)

  • 02 Java 面试考点大全(基本功底+常用技术+技术深度+技术经验+学习能力+工作能力+项目经验)

  • 03 面试真题重现

01 互联网大厂考点

由于文章篇幅内容有限,面试到的公司不可能面面俱到,所以这里选取了 6 家具有代表性的互联网公司,然后对这两个梯队的互联网公司的面试进行了详细的分析,用宏观的角度来将这些互联网公司的面试考点进行了汇总。

1.1 阿里巴巴、百度、腾讯

1.2 字节跳动、美团、京东

02 Java 面试考点大全

2.1 基本功底(Java 基础+算法+数据结构)

——Java 基础:Java 异常分类及处理+反射+注解+内部类+泛型+序列化+复制

由于篇幅有限,所以下文内容只会展现「Java 面试考点大全」+「互联网面试真题」的部分内容及截图,需要完整版的朋友**点击此处即可无偿下载一份了!**

——算法:算法解题+LeetCod 整理(中文版)

——数据结构:栈+队列+链表+散列表+排序二叉树+红黑树+BTree+位图

2.2 常用技术(Spring 系列+Mybatis+Redis+MQ+Mysql+ZooKeeper+Docker+k8s 等)

——Spring 系列:Spring+Spring IOC +Spring AOP+Spring MVC+Spring Boot 等

——Mybatis:

——Redis:缓存+数据结构及场景分析+内存淘汰机制+持久化机制+异常+集群等

——MQ:概念+架构

——MySQL:存储+索引+锁+分库分表+事务等

——ZooKeeper:概念+角色+工作原理

2.3 技术深度(JVM 原理+多线程+中间件+分布式缓存+框架+源码等)

——JVM 原理:线程+内存区域+垃圾回收+引用+GC+IO/NIO+类加载等

——Java 多线程并发:并发知识+线程+线程池+生命周期+锁+阻塞队列+CAS 等

——中间件(Tomcat):

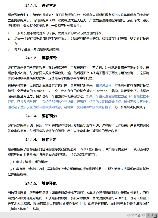
——分布式缓存:缓存雪崩+缓存穿透+缓存预热+缓存更新+缓存降级

——开源框架:Spring+Spring MVC+Mybatis

——源码解读:

2.4 技术经验(高并发+分布式架构设计+Mysql 数据库性能优化+设计模式等)

——高并发:

——分布式架构设计:

——Mysql 数据库性能优化:

——设计模式:24 种设计模式及六大设计原则

2.5 学习能力

  • 学习最新技术的能力

  • 活跃的 GitHub 用户,参与过开源项目

  • 喜欢阅读源码的能力

  • 习惯写博客的能力

2.6 工作能力

  • 推动力和执行力

  • 业务能力和学习能力

  • 沟通能力和协作能力

  • 分析能力和解决问题的能力

  • 抗压能力和挑战能力

  • 创新能力

2.7 项目经验

大厂面试,面试官是非常看重个人的项目经验的,对于项目的细节也会一一提问,所以项目相关的问题,还需要自己去做准备,个人只对一些具有参考性的项目进行了一些总结和经验分享,可以学习其中的思路。

03 面试真题重现

3.1 以阿里面试题为例:

  • 讲一下 List 和 Set 的区别

  • HashSet 是如何保证不重复的?

  • HashMap 是线程安全的吗?为什么不是线程安全的?

  • HashMap 的扩容过程

  • HashMap 1.7 与 1.8 的 区别,说明 1.8 做了哪些优化,如何优化的?

  • 对象的四种引用

  • Java 获取反射的三种方法

  • Java 反射机制

  • Arrays.sort 和 Collections.sort 实现原理 和区别

  • LinkedHashMap 的应用

  • Cloneable 接口实现原理

  • 异常分类以及处理机制

  • wait 和 sleep 的区别

  • 数组在内存中如何分配?

  • ......

面试题答案

3.2 更多互联网一线大厂面试题:

总结

作为一个“好兵”,我从不打无准备的仗,毕竟知己知彼才能游刃有余。无论现在的你处于什么水平,技术拥有怎样的深度,都不得不承认,任何时候都需要你能够主动地去学习,面试也要提前做准备。如果你的职业发展有更长远的打算和规划,那就更应该沉稳下来,脚踏实地,一步一步。

明年的金三银四,若你有需要面试的打算,那么先考察一下自己准备了多少吧?

以上这份「Java 面试考点大全」送给你,祝你一切顺利。

——点赞****支持一下,点击此处即可无偿下载一份了!