墙裂推荐!四面阿里拿 offer 后,才发现师哥给的面试笔记有多强大

140 阅读3分钟

快乐的时光总是短暂的!20 年年底放浪了一下,辞职回家见 MM 去了(相亲),到现在我都想不明白我究竟因为什么辞的职。对上司的不满?对产品经理的讨厌?对企业文化的不认同(加班)?还是什么?亦或者全都有?

总之最后我还是在 20 年年底 毅然决然 的离开了这家待了近两年的公司

结果就是相亲没成功(MM 很不错,可惜看不上咱),工作也没找到~~~

ps:成年人的世界没有任性了,给我哭!

好了,不多哔哔,进入正题!

找工作的时候正好碰到了在阿里的师兄,和他讲述了现在的困境后,他给了我这份阿里内部的面试笔记,靠着这份笔记我四面成功上阿里,现在将这份笔记分享给大家,希望能帮助到还在努力找工作的朋友!

十万字面试总结

先来看下目录

限于平台篇幅原因,笔记内容太多,只能展示部分内容,有需要完整版 PDF 的小伙伴**点击此处即可无偿下载一份了!**

笔记内容

基础篇

JVM 篇

多线程 &并发篇

Spring 篇

MyBatis 篇

SpringBoot 篇

MySQL 篇

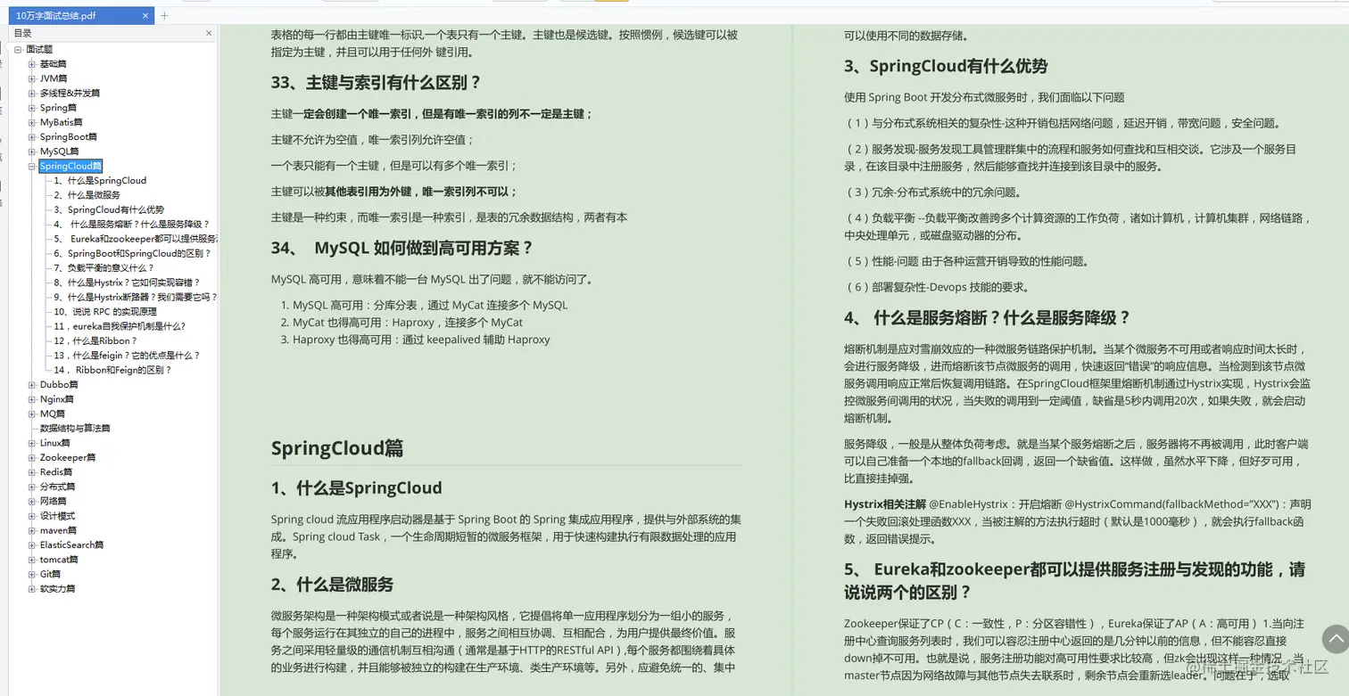
SpringCloud 篇

Dubbo 篇

Nginx 篇

MQ 篇

数据结构与算法篇

Linux 篇

Zookeeper 篇

Redis 篇

分布式篇

网络篇

设计模式

maven 篇

ElasticSearch 篇

tomcat 篇

Git 篇

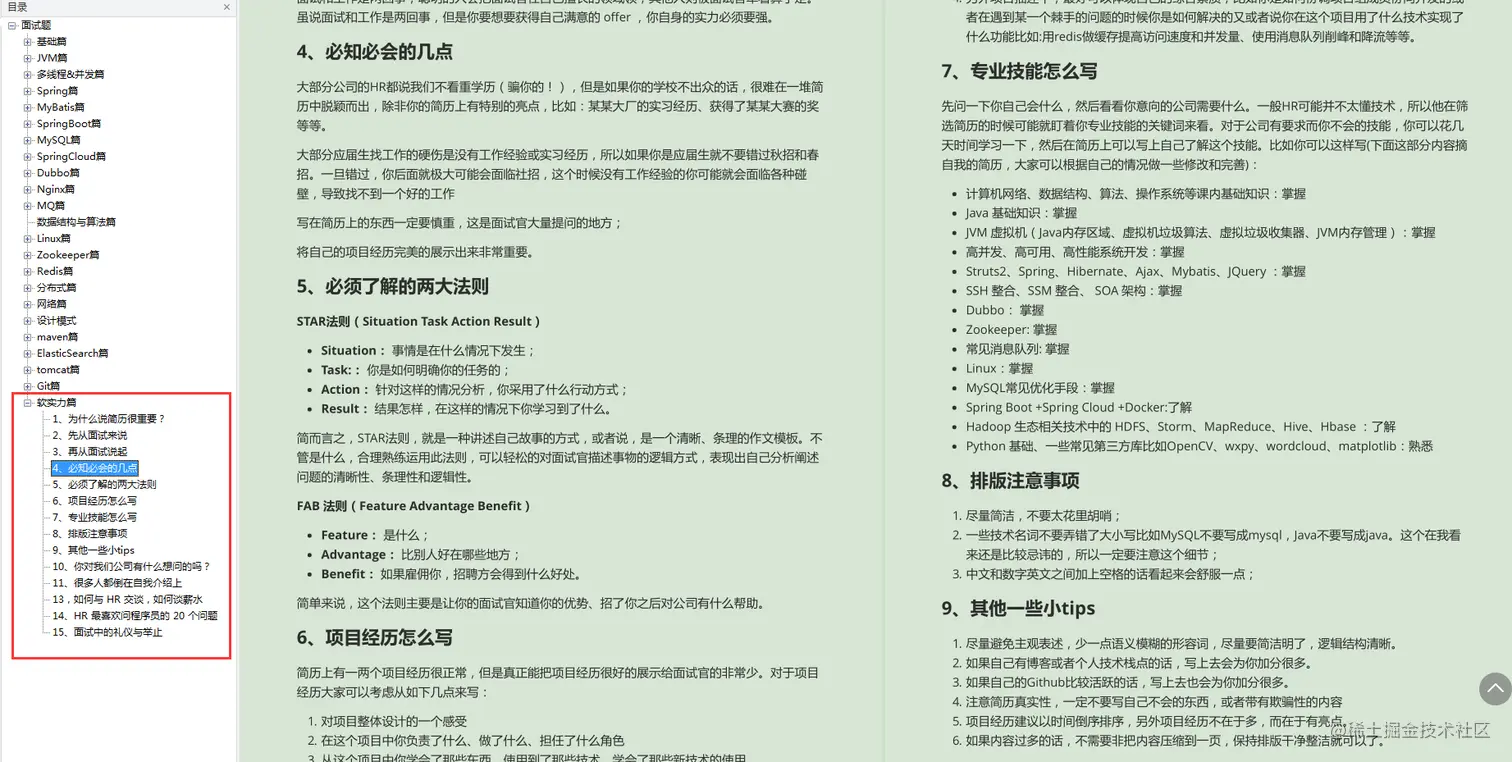
软实力篇

需要完整版的面试笔记的小伙伴点赞****支持一下,点击此处即可无偿下载一份了!

最后

我正是靠着师兄给的这份面试笔记拿到了阿里 offer,你试试说不定也可以呢!一旦成功你以后的人生轨迹可就改变了!

最后再祝大家面试顺利,能够拿到自己想要的 offer!