阿里技术专家:8年P7测试开发大佬,20年面试回顾+学习建议【建议收藏】

373 阅读11分钟

在这里插入图片描述

前言(废话)

正值秋招阶段,今天给大家讲述预选面试指路,希望能给当前正在找测试岗位工作的大家有所感悟

背景

2020 年的环境我相信大家都有体会,求职是非常的困难,主要还是三个点:

1.求职者多,开放岗位变少且要求变高。

至于造成这个的原因比较多,2020年初,上接19年的贸易战,经济下行压力愈增,本来就很困难的又遇到 2020 年疫情影响,直接导致很多互联网公司受到重创,公司裁员甚至倒闭,相对的就是公司开放的岗位变少,要求反而变高

2.面试轮数增加

以往的面试来看一般只需要2轮技术面+1轮HR面,差不多就可以搞定大部分的公司招聘,今年至少3-5轮技术面,1-2轮HR面

3.公司选择候选人更慎重。

公司在选择候选人上更加的谨慎,经常会多方比较,面试时长普遍增加 在这里插入图片描述 个人情况介绍

简单地交代下的个人情况: 80 后, 测试工作 8 年,业务测试 2 年,测开 4 年,产品研发 2 年

自考本科,没大厂经历,面试岗位对标的是 p7.现已拿到还算满意的 offer

“我是 2019 年 12 月份准备跳槽的,2020 年 1月份辞职,因为对自己还算有信心,所以计划年后最多一个月左右就找到工作,但是没想到遇到疫情,一直拖到 4 月份”

“这段时间压力还是非常大,身体一直紧绷着,经常失眠,身体 2 月份的时候,甚至胸口一直持续的微微作痛,有些心悸,还好自己一直坚持和相信。”

“因为这次找工作,带着强目的性,那就是非一二线互联网公司不进,但其间是有些快坚持不住,想要放弃的,最坏的打算待业在家半年”

如果我在2020年初这么差的个人背景和经历下都可以找到满意的工作,我相信大家也可以的!

面试经历

以下和大家一起讨论和分享一些面试经历,知识点总结,希望对正在求职的同学有帮助.

【经历总结 + 技术准备 + 生活】

面试失败总结(个人经历会在后面做一个汇总)

淘宝1轮技术面,菜鸟网络5轮技术面,饿了么4轮面,永辉云创4轮技术面。

由于时间比较长远了,就说说记忆中比较深刻的经历吧

淘宝

时间 1 个多小时,主要考察了项目经历和算法

PASS的原因大概率在算法上,原题不说了,在LeetCode上属于简单 + 中等偏上水平,非原题。

一题是考察字符串处理,双指针实现,一题是考察数组,动态规划 or 滑动窗口

当时面试写算法的时候,非常紧张,虽然写出来了,但是细节考虑不全面,而且第二题没有完全做出来,后面挂了电话,静下心来,才在电脑上完整实现

建议:大家电话面试考算法的时候,如果比较紧张可以和面试官商量,暂时关闭电话,沉下来心来做,而不是一直保持电话沟通中

菜鸟网络

整个过程持续差不多 1 个半月,每天捉急等待啊,太煎熬,后面问了面试官,整个面试评价还行,最终因为学历问题被 PASS(说句公道话,如果公司岗位一开始卡学历还是建议和求职者说清楚)

对于这个结果,自己也是接受的,还自己上学时候的债而已

上天对大部分人是公平的,高中时候的贪玩换来现在的结果

P.S.:也有考察算法,LeetCode 简单数组类型的考题

饿了么

饿了么已面到 HR,一直焦急的等待,在等待了 2 周左右

最后真的忍不住了,就去找面试官问了下情况,才知道饿了么在 4 月 10 号左右不知道为什么所有的 HC 全部关闭了

但 HR 也没有说被 PASS 了,我也不能再等了,就申请主动释放.

永辉云创

一面电话面 2 个面试官,二面现场面 2 个面试官,三面测试 leader面,也有考察算法,但没要求现场写,要求给解题思路,考察类型也是数组,动态规划,四面是 4 个人一起面,有点夸张,总体来讲,技术问题考察的非常多.

面试总结

阿里系公司面试,比较考察核心

项目经历,着重是简历所写,会根据简历内容,由大到小,由浅入深,非常仔细的问。

【建议】:简历一定要认认真真的写,按照 STAR的原则,内容要真实,写到哪些,就必须能讲清楚哪些

解决问题能力,抛出几个问题,让思考给解决方案,例如全新项目交给你,如何展开你的自动化测试工作?一亿数据的 myql 表迁移,如何测试?监控漏报误报如何解决?性能测试发现过哪些问题,如何发现的?

【建议】:这些问题,平时要有所总结,必须有自己的解决方案套路 在这里插入图片描述

阿里技术专家:技术人具备 “结构化思维” 意味着什么?

自动化测试能力,工作中通过自动化解决了哪些问题?实现的细节?对于这些解决方案,有没有未来的规划的方案?

【建议】:作为测试开发角色的必备技能,发现问题,总结问题,解决问题,归纳问题套路,其实在回答有没有未来的规划的方案这个问题时,回答的不好,因为实际的工作中,由于业务的问题,基本上都是着重解决当前问题,很少思考未来的版本该怎么做,这个以后是需要加强的

发现阿里的一个特点,几乎很少问到网络知识,操作系统知识,数据库知识

但美团,头条系必问这些问题,我统计了牛客网上和网上大部分的美团和头条的面试题,网络知识,操作系统知识,数据库知识,算法与数据结构是必问的问题

【建议】:如果大家面试美团或者头条系,一定得准备以上知识点

另外和大家同步一个信息,之前以为阿里系的面试,一个 BU 被 PASS 了,必须等待 6 个月以上才可以面试另外一个 BU

经确认一般情况下是这样的:一年有 3 次的机会面试不同 BU,没有任何时间限制,但只能串行,不能并行。而且运气好,可能是 3 次 + 以上的机会也是有可能的,具体需要和面试官沟通。

最后

我其实这段时间蛮衰的,找工作遇到疫情,本以为饿了么可以,但 HC突然全部关闭,自己又必须找一二线互联网公司,阿里系的面试流程又特别的长,这期间还生了一场不大不小的病,一度怀疑自己快挂了。

特别感谢阿里给的机会,诚实的讲,阿里对于学历歧视是几乎没有的,但是其他的一些公司就真的没机会了,大家看我面试的经历就知道了 自己也从面试中学到了很多

给测试开发岗的技能建议

测试开发工程师面试,技术面试过程中,有以下这些点, 是一定会考到的【按照优先级排序】。

1.自动化测试知识 + 测试基础知识。

2.项目经历。

3.开发语言知识 Python or Java。

4.网络知识。

5.数据库知识。

6.操作系统知识。

7.算法与数据结构知识

8.解决问题能力 + 未来思考能力

上述知识点其实我已经投过稿了,想要了解的也可以到公众号里看看

这里推荐一些有帮助的练习地址

数据库学习

在线练习 mysql, 无需自己准备数据库环境

mysql练习题目,需要自己导入数据,但是作者已经写好了 insert

算法学习必备

leetcode 官方中文版

刷题方式建议先刷简单题型,按照优先级依次:字符串,数组,排序,递归,二分查找,双指针,链表,动态规划

正则在线练习

在线正则

在线 Git 可视化练习

git 学习

一些其他的总结和大家分享

做好长期准备,可能 1个月才接到一次面试机会,别太着急裸辞,不然很容易焦虑。

按照自己的计划节奏,有条不紊学习,给自己制定好短期【周】, 中期【月】, 长期【年】计划,短期目标制定小有信心完成,中长期可以制定有挑战的目标。

持续学习很重要,持续学习很重要,持续学习很重要,有时候会坚持不了,有时候会选择放弃,可以允许自己懈怠一天,一周,一个月,但是别忘记自己的目标,再重新投入,持续学习。以自身经历肯定的说,有些知识的积累,在短期内是无法见效的,但是持续学习,不久肯定会有收获,而且一定会有收获。

回头总结自己的路,建议毕业 2-5 年同学,一定一定做好规划,包括职业和技术的,且建议一定进入一二线互联网公司,即使面试失败,别丧气,这真的是再正常不过了。别担心技术不行,要横向和同行同级别对比,以自身经验,如果你发现在自己公司已超过大部分的同事,就可以去尝试面试了,相信自己。

找工作也是有运气成分的,但是运气的大小,还是由你自己决定的

面试的时候,直入主题似的回答问题,不要啰嗦。每次开始回答时,停顿 2-3 秒,一是思考该该如何清晰表达,抓重点回答,二是给面试官认真思考的印象。如果对于面试官问题还是不太清楚理解,一定及时补问。以免回答偏题,面试感觉会非常不好

自我介绍也很重要,自我介绍不一定是失分项,但是表达的好,一定是加分项。建议按照:简单个人介绍 + 最近工作介绍 + 个人优势介绍等

思考清楚面试官问题的目的,不要脱口而出的回答,思考给出面试官期待的答案,比如面试官问:“你们的自动化测试是怎么做的?”

结语(废话)

希望以上经历能对大家带来了实质性的帮助,学习不是一朝一夕的事情,是需要长年累月的积累的

如果你已经工作但是经常觉得难点很多,觉得自己测试方面学的不够精想要继续学习的,可以关注公众号 【软件测试小dao】,可领取最新软件测试大厂面试资料和Python自动化、接口、框架搭建学习资料。下面是我为大家整理出来的《软件测试工程师发展规划路线》,希望对现在的你那么有帮助。

Python编程与测试开发技术

在这里插入图片描述

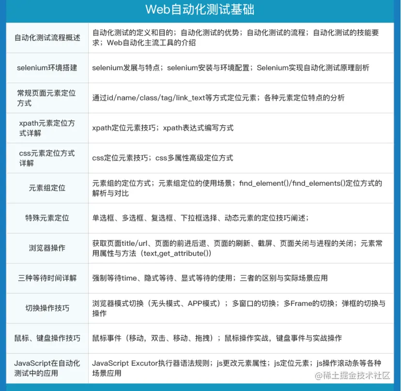
Web自动化测试基础

在这里插入图片描述

APP自动化测试基础

在这里插入图片描述

Postman测试工具专题

在这里插入图片描述

接口自动化测试基础

在这里插入图片描述

Jmeter性能测试

在这里插入图片描述

Fiddler抓包工具的使用

在这里插入图片描述

TCP/IP协议详解

在这里插入图片描述

计算机操作系统

在这里插入图片描述

Linux系统操作

在这里插入图片描述

MySQL数据库

在这里插入图片描述

RobotFramework 自动化测试框架

在这里插入图片描述

跨平台的自动化测试框架

在这里插入图片描述 上面就是我为大家整理出来的一份软件测试工程师发展方向知识架构体系图。希望大家能照着这个体系1-2两完成这样一个体系的构建。可以说,这个过程会让你痛不欲生,但只要你熬过去了。以后的生活就轻松很多。正所谓万事开头难,只要迈出了第一步,你就已经成功了一半,古人说的好“不积跬步,无以至千里。”等到完成之后再回顾这一段路程的时候,你肯定会感慨良多。

绵薄之力

如果你已经工作但是经常觉得难点很多,觉得自己测试方面学的不够精想要继续学习的,想转行怕学不会的,都可以加入我们644956177,群内可领取最新软件测试大厂面试资料和Python自动化、接口、框架搭建学习资料!微信公众号【软件测试小dao

在这里插入图片描述

燃烧秀发输出内容,如果有一丢丢收获,点个赞鼓励一下吧!