Vue笔记

272 阅读13分钟

一、vue是什么

Vue (读音 /vjuː/,类似于 view) 是一套用于构建用户界面的渐进式框架。与其它大型框架不同的是,Vue 被设计为可以自底向上逐层应用。Vue 的核心库只关注视图层,不仅易于上手,还便于与第三方库或既有项目整合。另一方面,当与现代化的工具链以及各种支持类库结合使用时,Vue 也完全能够为复杂的单页应用提供驱动。

二、MVVM

  • View层:视图层,负责展示信息。
  • Model层:数据层,为视图层提供数据便于展示。
  • ViewModel层:视图层和数据层的中间层,负责让视图和数据实现绑定,以及在视图层中进行DOM事件监听,可以监听后改变数据层的数据。 在这里插入图片描述

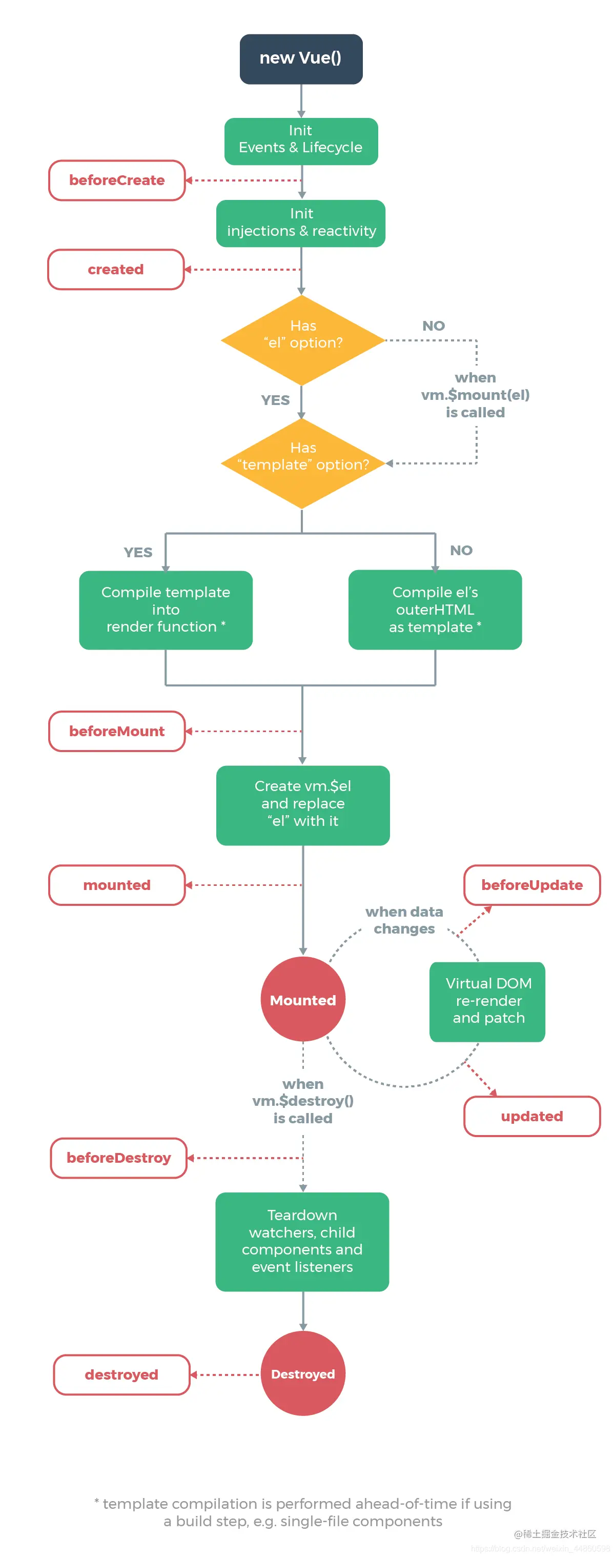
三、生命周期

生命周期:vue从创建到销毁所经历的事情。

  • beforeCreate():实例被创建出来之前执行。data 和 methods 中的 数据都还没有没初始化
  • create():data 和 methods 都已经被初始化好了
  • beforeMount():模板已经在内存中编辑完成了,尚未被渲染到页面中
  • mounted():内存中的模板已经渲染到页面,用户已经可以看见内容
  • beforeUpdate():内存中的数据已更新,但是页面尚未被渲染
  • updated():内存中的数据已更新,并且页面已经被渲染

在这里插入图片描述

四、基础标签

4.1v-once

数据第一次显示后,之后不会被修改。

4.2v-html

会把返回的字符串数据以HTML语法的方式解析。 在这里插入图片描述

4.3v-text

文本的方式解析数据,通常情况下接受string类型。一般不用。mustache语法更常用 在这里插入图片描述

4.4v-pre

让vue的效果展示失效。如果用mustache语法,则会直接显示代码的内容。 在这里插入图片描述

4.5v-bind

动态绑定属性,缩写:

在这里插入图片描述

4.6v-on

事件监听,缩写@
.stop:可以阻止冒泡
.prevent:可以阻止默认事件
.native:监听组件的事件
.once:第一次点击后有反应

4.7v-if、v-else

if和else语句的判断 在这里插入图片描述

4.8v-show

和v-if非常类似
区别
v-if:当条件为false时,会把包含v-if的元素从dom中移除。而当v-show条件为false时,它会给元素增加一个行内样式:display:none。
在这里插入图片描述
如何选择
当显示与隐藏间切换频繁时,用v-show,因为它不是真的在dom中移除元素,效率更高。当只显示一次时,用v-if。

在这里插入图片描述

4.9v-for

遍历对象时,顺序是value,key,index在这里插入图片描述 推荐添加组件key的属性,在更新时更加高效。 可以理解为插入操作,添加了组件key就是链表的方式o(1)时间复杂度,没有添加就是数组从中插入,o(m-n)的时间复杂度。 在这里插入图片描述

4.10v-model

双向绑定
在这里插入图片描述
原理实现
用v-bind可以实现单向绑定,当数据改变后,页面也会改变,但是修改页面的元素,数据不会改变,此时只需要在页面给组件添加对应的事件监听,传入修改的值赋值给数据。就可以实现双向绑定了。 在这里插入图片描述 v-model的修饰符

  • lazy:延迟加载,在input中点击回车后才会同步更新

  • number:把输入框的内容转成数字类型,默认会转为字符串

  • trim:去除输入内容左右两边的空格 在这里插入图片描述

五、常用语法

5.1mustache

就是双括号{{}},里面的值可以进行简单的算术运算。如果是字符串,+则会拼接;如果是数字,+会相加。 在这里插入图片描述

5.2计算属性computed

把结果进行封装,显示时用双括号不用加方法的括号。 在这里插入图片描述
计算属性一般不会用到它的set方法,我们都用get方法,所以写法上可以省略。 在这里插入图片描述

computed对比methods

  • computed返回的值在双括号内编码时,不用加括号
  • computed会引入缓存,多次调用只会执行一次

5.3过滤器filter

对参数进行过滤 过滤器定义

filters: {
    showPrice(price) {
      return '¥' + price.toFixed(2)
    }
  }

过滤器使用

  //{{参数|过滤器}}
  <h2>总价格: {{totalPrice | showPrice}}</h2>

5.4Vue对象中的template

使用Vue对象中对方template,加载的组件会在index.html中把div的id=app的部分给替换,这里的App是引用的一个组件 Main.js

import Vue from 'vue'
import App from './App'

Vue.config.productionTip = false

/* eslint-disable no-new */
new Vue({
  el: '#app',
  components: { App },
  template: '<App/>',
})

index.html

!DOCTYPE html>
<html>
  <head>
    <meta charset="utf-8">
    <meta name="viewport" content="width=device-width,initial-scale=1.0">
    <title>vuecli2test</title>
  </head>
  <body>
    <div id="app"></div>
    <!-- built files will be auto injected -->
  </body>
</html>

5.5render函数

初始化vue cli脚手架时,可以选择Runtime-Compiler和Runtime-only 使用Runtime-only不会解析template的内容,在脚手架中需要通过package.json中引入vue-template-compiler依赖可以解决。
使用Runtime-only的方式运行效率更高。
使用Runtime-Compiler的生命周期:
template -> ast -> render -> vdom -> UI
使用Runtime-only的生命周期:
render -> vdom -> UI 在这里插入图片描述

六、 ES6和JavaScript语法

6.1const

将某个变量声明为常量。
const使用时注意修饰的标识符必须赋值,而且使用后不能修改。
建议:在es6开发中,优先使用const,只有在改变某个标识符的时候才使用let。 在这里插入图片描述

6.2块级作用域var和let

  • var是全局的,会有污染的问题,推荐少用。
  • let是局部的,推荐用。
  • let是es6引入的。在es5之前,没有块级作用域,通过借助于function的作用域来实现块级作用域,因为方法都是独立开辟的。 在这里插入图片描述

6.3对象增强

在这里插入图片描述

6.4filter函数

进行过滤
const nums = [10, 20, 111, 222, 444, 40, 50]
用filter函数得到小于100的值
其中return的值为boolean,如果为true,则会加入newNums中,如果为false则不会加入。

// 10, 20, 40, 50
let newNums = nums.filter(function (n) {
  return n < 100
})

6.5map函数

进行映射
const newNums = [10, 20, 40, 50]
用map把数组中的每个值*2

// 20, 40, 80, 100
 let new2Nums = newNums.map(function (n) { 
   return n * 2
 })

6.6reduce函数

const new2Nums = [20, 40, 80, 100]
用reduce对数组中所有的内容进行汇总
其中有两个参数,第一个是函数(函数第一个参数为上一次调用的返回值,第二个参数为当前值),第二个为第一次调用的默认值。

//240
let total = new2Nums.reduce(function (preValue, n) {
   return preValue + n
 }, 0)

6.7链式编程

上面例子的汇总

let total = nums.filter(function (n) {
  return n < 100
}).map(function (n) {
  return n * 2
}).reduce(function (prevValue, n) {
  return prevValue + n
}, 0)

精简版(采用Lambda表达式)

let total = nums.filter(n => n < 100).map(n => n * 2).reduce((pre, n) => pre + n,0);

6.8Promise

使用背景:用于异步编程

  • 当使用resolve时,会调用then方法里面的内容
  • 当使用reject时,会调用error方法里面的内容
  • resolve和reject是互斥的
new Promise((resolve,reject)=>{
    setTimeout(() => {
    //异步的内容xxx
    resolve('Success zyp')
    reject('Error zyp')
}, 1000)
}).then(data=>{  //成功时执行
    console.log(data);
}).error((data)=>{
    console.log(data);  //失败时执行
})

七、组件化开发

7.1使用组件化的目的

  • 可以把页面拆分,单独管理,提高了扩展性。

  • 组件拆分后可以进行复用,减少了代码冗余。

7.2注册组件化的步骤

  • 创建组件
  • 注册组件
  • 使用组件 在这里插入图片描述

7.3全局组件和局部组件

区别:注册的时候不一样,全局组件注册:Vue.component('cpn', cpnC) 而局部组件注册在Vue对象里面。 在这里插入图片描述

7.4注册组件时写法的简化

  • Vue.extend可以直接用对象代替
  • template的内容可以使用script标签和template标签 在这里插入图片描述

7.5父组件和子组件

  • 组件之间通过components来进行注册关联
  • 父组件和子组件默认数据是隔离的
  • 组件内的数据data只能通过函数返回的方式

父组件获取子组件数据的方式:

$refs、$children

子组件获取父组件数据的方式:

$parent

父组件传数据到子组件,通过props的方式

其中props的属性的类型检查 type:类型 required:是否必须 default:默认值

在这里插入图片描述

子组件传数据到父组件,通过$emit()事件的方式 在这里插入图片描述

7.6插槽slot

为什么要用slot 便于组件可以更加个性化的复用 slot的使用 在这里插入图片描述 作用域插槽 使用场景:在父组件中替换插槽的标签,数据由子组件提供 在这里插入图片描述

八、模块化开发

8.1导入导出

导入导出的作用
通过导入导出,可以更加模块化的方式来进行开发。
CommonJS的方式
导出
在这里插入图片描述
导入
在这里插入图片描述
ES6的方式
用export和export default的区别:
export default在一个模块中,只能使用一个
export default在导入时,不用加{},可以自定义名字
导出

// 1.导出方式一:
export {
  flag, sum
}

// 2.导出方式二:
export var num1 = 1000;
export var height = 1.88


// 3.导出函数/类
export function mul(num1, num2) {
  return num1 * num2
}

//4.用export default的方式
export default function (argument) {
  console.log(argument);
}

导入

import {sum} from './zyp.js'
//如果采用export default的方式,导入时不用{},可以重命名
import add from "./zyp.js";

九、 webpack

9.1webpack是什么

项目的打包工具

9.2node、npm、webpack之间的关系

  • webpack使用时底层需要node.js的环境支持
  • npm是node.js的一个工具,下载node.js时自动集成了。目的是可以用npm命令去帮助安装很多node的依赖
  • 我们写的很多语法,浏览器不能直接解析,需要通过webpack打包加工,给浏览器解析。

9.3webpack的全局安装和局部安装

全局:npm install webpack@版本号 -g
局部:npm install webpack@版本号 --save-dev

9.4webpack引入各种load

为什么要引入load
因为webpack本身转化功能有限,需要借助load去更好的打包转换。
项目配置流程

当我们执行npm i 或者npm install命令时,是node的命令,它会找package.json的文件
其中devDependencies代表着开发时会下载的依赖,我们执行npm install xxx --save-dev时会产生,比如各种打包的依赖,但是一般都只会使用一次,等正式上线后就不需要用到了。所以还有dependencies这个运行时会下载的依赖,我们执行npm install xxx --save时会产。下面的代表就代表着当我们npm i或npm install时会执行各种npm babelxxx和npm install webpack,版本也指定了。
其中的main:index.js代表着这个项目的运行入口为main.js。
scripts下的命令,是我们用命令行执行npm run时使用的,比如这里我们在命令行webpack可以用npm run build来代替,同时它会在局部webpack的作用域打包。
执行npm run dev,会打开vue服务,并且会自动打开页面(配了--open)

{
  "name": "meetwebpack",
  "version": "1.0.0",
  "description": "",
  "main": "index.js",
  "scripts": {
    "test": "echo \"Error: no test specified\" && exit 1",
    "build": "webpack",
    "dev": "webpack-dev-server --open"
  },
  "author": "",
  "license": "ISC",
  "devDependencies": {
    "babel-core": "^6.26.3",
    "babel-loader": "^7.1.5",
    "babel-preset-es2015": "^6.24.1",
    "css-loader": "^2.0.2",
    "file-loader": "^3.0.1",
    "html-webpack-plugin": "^3.2.0",
    "less": "^3.9.0",
    "less-loader": "^4.1.0",
    "style-loader": "^0.23.1",
    "uglifyjs-webpack-plugin": "^1.1.1",
    "url-loader": "^1.1.2",
    "vue-loader": "^13.0.0",
    "vue-template-compiler": "^2.5.21",
    "webpack": "^3.6.0",
    "webpack-dev-server": "^2.9.3"
  },
  "dependencies": {
    "vue": "^2.5.21"
  }
}


当执行webpack命令或npm run build后,会去找webpack.confg.js文件
rules下第一个配置的是解析css 的load
rules下第二个配置的是解析less的load
rules下第三个配置的是解析图片的load
rules下第四个配置的是ES6语法转化成ES5的load
rules下第五个配置的是Vue
devServer配置的是一个webpack服务

const path = require('path')
const webpack = require('webpack')
const HtmlWebpackPlugin = require('html-webpack-plugin')
const UglifyjsWebpackPlugin = require('uglifyjs-webpack-plugin')

module.exports = {
  entry: './src/main.js',
  output: {
    path: path.resolve(__dirname, 'dist'),
    filename: 'bundle.js',
    // publicPath: 'dist/'
  },
  module: {
    rules: [
      {
        test: /\.css$/,
        // css-loader只负责将css文件进行加载
        // style-loader负责将样式添加到DOM中
        // 使用多个loader时, 是从右向左
        use: [ 'style-loader', 'css-loader' ]
      },
      {
        test: /\.less$/,
        use: [{
          loader: "style-loader", // creates style nodes from JS strings
        }, {
          loader: "css-loader" // translates CSS into CommonJS
        }, {
          loader: "less-loader", // compiles Less to CSS
        }]
      },
      {
        test: /\.(png|jpg|gif|jpeg)$/,
        use: [
          {
            loader: 'url-loader',
            options: {
              // 当加载的图片, 小于limit时, 会将图片编译成base64字符串形式.
              // 当加载的图片, 大于limit时, 需要使用file-loader模块进行加载.
              limit: 13000,
              name: 'img/[name].[hash:8].[ext]'
            },
          }
        ]
      },
      {
        test: /\.js$/,
        // exclude: 排除
        // include: 包含
        exclude: /(node_modules|bower_components)/,
        use: {
          loader: 'babel-loader',
          options: {
            presets: ['es2015']
          }
        }
      },
      {
        test: /\.vue$/,
        use: ['vue-loader']
      }
    ]
  },
  resolve: {
    // alias: 别名
    extensions: ['.js', '.css', '.vue'],
    alias: {
      'vue$': 'vue/dist/vue.esm.js'
    }
  },
  plugins: [
      new webpack.BannerPlugin('最终版权归aaa所有'),
      new HtmlWebpackPlugin({
        template: 'index.html'
      }),
      new UglifyjsWebpackPlugin()
  ],
  devServer: {
    contentBase: './dist',
    inline: true
  }
}

十、路由router

10.1路由的创建

路由的目的
负责实现页面之间的跳转
两种模式
history模式和hash模式

history模式的url间隔是/,可以在路由创建时配置
hash模式的url间隔是#

history的pushState()和replaceState()

pushState()采用堆的方式,浏览器可以回退。
replaceState()采用替换的方式,浏览器不可以回退。

路由的创建

  1. 导入路由对象,调用Vue.use(VueRouter)
  2. 配置路由映射
  3. 在Vue实例中挂载Vue

Vue.use(VueRouter)代表使用插件VueRouter,会调用VueRouter的install方法前提是已经下载好了插件,可以用npm install 插件名或在package.json的dependencies中配置好后执行npm install命令
component: ()=>import('../components/Home')//代表采用懒加载的方式
mode: 'history',//配置history模式
children是嵌套路由的部分
router.beforeEach((to,from,next)=>{}//全局导航守卫,类似spring中的全局AOP
keep-alive //保证了匹配到的视图组件会被缓存

路由配置文件

import VueRouter from 'vue-router'
import Vue from 'vue'
//通过Vue.use(插件), 安装插件
Vue.use(VueRouter)

const router = new VueRouter({
  // 配置路由和组件之间的应用关系
  routes,
  mode: 'history',//配置history模式
  // linkActiveClass: 'active'
})
// 创建VueRouter对象
const routes = [
  {
    path: '',
    // redirect重定向
    redirect: '/home'
  },
  {
    path: '/home',
    component: ()=>import('../components/Home'),//代表采用懒加载的方式
    meta:{
      title:"首页"
    },
    children:[
      {
        path:"first",
        component: ()=>import('../components/HomeFirst')
      },
      {
        path:"second",
        component: ()=>import('../components/HomeSecond')
      },
    ]
  },
  {
    path: '/about',
    meta:{
      title:"关于"
    },
    component: ()=>import('../components/About')
    
  },
  {
    path:"/zyp",
    meta:{
      title:"zyp"
    },
    component: ()=>import('../components/Zyp')
  },
  {
    path:'/user/:id',
    meta:{
      title:"用户"
    },
    component:()=>import('../components/User')
  }
]
//导航守卫的使用
router.beforeEach((to,from,next)=>{
  document.title=to.meta.title
  console.log(to)
  next()
})
// 将router对象传入到Vue实例
export default router

main.js(Vue实例挂载路由)

import Vue from 'vue'
import App from './App'
import router from './router'
new Vue({
  el: '#app',
  router,//挂载路由
  render: h => h(App)
})

10.2路由的使用

当我们使用Vue.use(VueRouter)时,Vue内部会调用VueRouter的install方法,这个install方法会去调用install.js配置

在这里插入图片描述 这个install.js会让所有的组件都拥有router和route属性,并且vue声明了组件RouterView和RouterLink在这里插入图片描述 使用如下标签完成页面的路由使用 在这里插入图片描述 页面使用代码

<template>
  <div id="app">
    <!-- <h2>我是APP组件</h2> -->
    <router-link to="/home" tag="button" replace active-class="active">首页</router-link>
   <router-link to="/about" tag="button" >关于</router-link>  
    <!-- <router-link :to="{
      path:'/Zyp',
      query:{
        name:'zzz',
        age:'18'
      }
    }" tag="button" >zyp</router-link> -->
     <button @click="zypClick">Zyp</button>
    <router-link v-bind:to="'/User/'+id">我的</router-link>
       <keep-alive>
         <router-view></router-view>
       </keep-alive>
  </div>
</template>
<script>
export default {
  name: 'App',
  data(){
    return {
      id:"111"
    }
  },
  methods: {
    zypClick(){
     // this.$router.push('/zyp')
     // this.$router.replace('/zyp')
      this.$router.push({
        path:"/zyp",
        query:{
          name:'pp',
          age:'20'
        }
      })
    }
  }
}
</script>

10.3路由跳转的两种方式

主要采用router-link跳转的方式和代码的方式 router-link跳转的方式 在这里插入图片描述
代码的方式
采用push方式后可以返回,replace方式后不能回退,采用query的方式可以在浏览器的url获得参数

<template>
  <div id="app">
     <button @click="zypClick">Zyp</button>
         <router-view></router-view>
  </div>
</template>
<script>
export default {
  name: 'App',
  methods: {
    zypClick(){
     // this.$router.push('/zyp')
     // this.$router.replace('/zyp')
      this.$router.push({
        path:"/zyp",
        query:{
          name:'pp',
          age:'20'
        }
      })
    }
  }
}
</script>

10.4route和router的区别

- 使用$route为当前router跳转对象里面可以获取name、path、query、params等值
- 使用$router为VueRouter实例,可以跳转到不同的页面,如使用$router.push方法

10.5动态路由,参数传递

主要通过params方式和query方式 params方式 在这里插入图片描述 query方式

在这里插入图片描述 使用
获得传递的参数
在这里插入图片描述

十一、Vuex

11.1Vuex简介

  • 是专门为vue.js应用开发的一个状态管理模式
  • 采用了单例模式、观察者模式的思想
  • 需要下载对应的插件再使用

11.2 Vuex状态管理

在这里插入图片描述

11.3Vuex的核心概念

State
Getters
Mutation
Action
Module

  • state中存储了Vue的所有组件可以使用的数据,全局单例的。
  • Getters类似computed属性,对State中的数据加工后返回。
  • 使用Mutation可以修改State中的值,官方也推荐这么做。
  • 使用Action可以异步的修改State中的值。
  • 可以在Store中分割多个Module,每个Module中又有以上的属性。

使用Mutation修改state

// 1.安装插件
Vue.use(Vuex)
// 2.创建对象
const state = {
  counter: 1000,
}
const store = new Vuex.Store({
  state,
})
// 3.导出store独享
export default store

mutations: {
    // 无参
    increment(state) {
      state.counter++
    },
    //可带参数,字符串或对象类型
    incrementCount(state, payload) {
      // console.log(count);
      state.counter += payload.count
    },
    }
  }

组件中的使用

<template>
  <div>
    <h2>{{$store.state.counter}}</h2>
   <button @click="addCount(5)">+5</button>
  </div>
</template>

<script>
  export default {
    name: 'App',
    data() {
      return {
        message: '我是App组件'
      }
    },
    methods: {
      addition() {
        this.$store.commit('increment')
      },
      addCount(count) {
        // payload: 负载
        // 1.普通的提交封装
         this.$store.commit('incrementCount', count)
        // 2.特殊的提交封装(传对象)
        this.$store.commit({
          type: 'incrementCount',
          count
        })
      },  
  }
</script>

采用Getter方式修改State

getters: {
    powerCounter(state) {
      return state.counter * state.counter
    },
    more20stu(state) {
      return state.students.filter(s => s.age > 20)
    }
  }

使用

<template>
  <div id="app">
 getters方式
 <h2>{{$store.getters.powerCounter}}</h2>
 <h2>{{$store.getters.more20stu}}</h2>
   </div>
</template>

Actions方式异步修改state

mutations: {
updateInfo(state) {
      state.info.name = 'zyp'
}
 },
 actions: {
    aUpdateInfo(context, payload) {
      return new Promise((resolve, reject) => {
        setTimeout(() => {
          context.commit('updateInfo');//处理完dispatch后commit
          console.log(payload);
          resolve('1111111')
        }, 1000)
      })
    }
  },

使用

<template>
  <div id="app">
 <button @click="asyncUpdateName">异步方式</button>
   </div>
</template>
<script>
export default {
    name: 'App',
    methods: {
    asyncUpdateName() {
        this.$store.dispatch('aUpdateName')
      } }
  }
</script>

十二、Axios

12.1使用axios目的

前后端分离开发时使用axios发送请求获取数据

12.2常见配置

  • 请求地址:url:'/zyp'
  • 请求类型:method:'post'
  • 请求根路径::baseURL:'http:127.0.0.1/abc'
  • 请求前的处理::transformRequest[function(data){}]
  • 请求后的处理:transformResponse[function(data){}]
  • 自定义请求头:headers:{'x-Requested-With':'XMLHttpRequest'}
  • URL查询对象:params:{id:1}
  • 请求体:data:{key:'1'}
  • 超时设置:timeout:'1000'
  • 身份验证信息:auth:{name:'zs',pwd:'zyp'}
  • 响应的数据格式json/blob/document/arraybuffer/text/stream:responseType:'json'

12.3使用axios

简单使用

      axios({
        url: 'http://127.0.0.1:8000/zyp'
      }).then(res => {
        this.result = res;
      })

get方式

axios({
  url: 'http://127.0.0.1:8000/zyp',
  // 专门针对get请求的参数拼接
  params: {
    type: 'abc',
    page: 1
  }
}).then(res => {
  console.log(res);
})

并发方式

axios.all([axios({
  url: 'http://127.0.0.1:8000/zyp1'
}), axios({
  url: 'http://127.0.0.1:8000/zyp2',
  params: {
    type: 'sell',
    page: 5
  }
})]).then(results => {
  console.log(results);
  console.log(results[0]);
  console.log(results[1]);
})

12.3拦截器

使用场景

  • 拦截不符合服务器要求的数据
  • 每次请求时,都希望在界面中显示一个请求的图标
  • 某些请求需要向后端传入一些信息,如token

常在脚手架中封装的request.js

import axios from 'axios'
export function request(config) {
  // 1.创建axios的实例
  const instance = axios.create({
  //全局配置
    baseURL: 'http://127.0.0.1:8000/zyp',
    timeout: 5000
  })
  // 2.axios的拦截器
  // 2.1.请求拦截的作用
  instance.interceptors.request.use(config => {
    // console.log(config);
    // 1.比如config中的一些信息不符合服务器的要求
    // 2.比如每次发送网络请求时, 都希望在界面中显示一个请求的图标
    // 3.某些网络请求(比如登录(token)), 必须携带一些特殊的信息
    return config
  }, err => {
    // console.log(err);
  })
  // 2.2.响应拦截
  instance.interceptors.response.use(res => {
    // console.log(res);
    return res.data
  }, err => {
    console.log(err);
  })
  // 3.发送真正的网络请求
  return instance(config)
}

使用

import {request} from "./request";
request({
  url: '/zyp'
}).then(res => {
  //请求成功的处理
  console.log(res);
}).catch(err => {
 //请求失败的处理
 console.log(err);
})