最壕58人逆天改命:四面阿里拿offer后,才发现师哥给的面试笔记有多强大

100 阅读2分钟

快乐的时光总是短暂的

20年年底放浪了一下,辞职回家见MM去了(相亲),到现在我都想不明白我究竟因为什么辞的职。对上司的不满?对产品经理的讨厌?对企业文化的不认同(加班)?还是什么?亦或者全都有?

总之最后我还是在20年年底 毅然决然 的离开了这家待了近两年的公司

结果就是相亲没成功(MM很不错,可惜看不上咱),工作也没找到~~~

ps:成年人的世界没有任性了,给我哭!

好了,不多哔哔,进入正题!

面面俱到!四面阿里拿offer后,才发现师哥给的面试笔记有多强大

找工作的时候正好碰到了在阿里的师兄,和他讲述了现在的困境后,他给了我这份阿里内部的面试笔记,靠着这份笔记我四面成功上阿里,现在将这份笔记分享给大家,希望能帮助到还在努力找工作的朋友!

十万字面试总结

先来看下目录

面面俱到!四面阿里拿offer后,才发现师哥给的面试笔记有多强大

限于平台篇幅原因,笔记内容太多,只能展示部分内容,有需要完整版PDF的朋友帮忙转发文章后,  点击此处凭截图即可免费获取;

笔记内容

基础篇

面面俱到!四面阿里拿offer后,才发现师哥给的面试笔记有多强大

JVM篇

面面俱到!四面阿里拿offer后,才发现师哥给的面试笔记有多强大

多线程&并发篇

面面俱到!四面阿里拿offer后,才发现师哥给的面试笔记有多强大

Spring篇

面面俱到!四面阿里拿offer后,才发现师哥给的面试笔记有多强大

MyBatis篇

面面俱到!四面阿里拿offer后,才发现师哥给的面试笔记有多强大

SpringBoot篇

面面俱到!四面阿里拿offer后,才发现师哥给的面试笔记有多强大

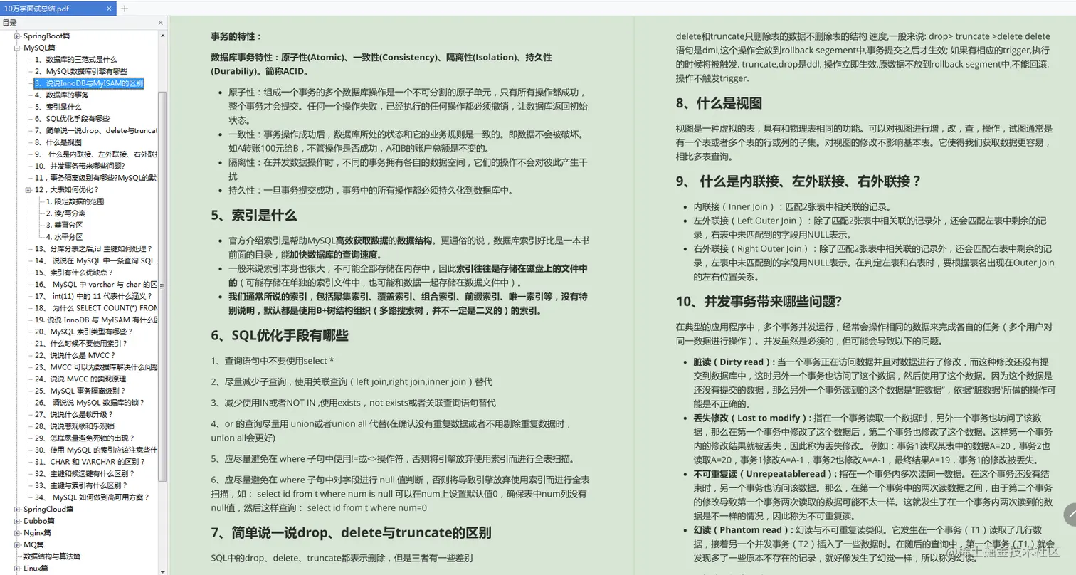
MySQL篇

面面俱到!四面阿里拿offer后,才发现师哥给的面试笔记有多强大

SpringCloud篇

面面俱到!四面阿里拿offer后,才发现师哥给的面试笔记有多强大

Dubbo篇

面面俱到!四面阿里拿offer后,才发现师哥给的面试笔记有多强大

Nginx篇

面面俱到!四面阿里拿offer后,才发现师哥给的面试笔记有多强大

MQ篇

面面俱到!四面阿里拿offer后,才发现师哥给的面试笔记有多强大

数据结构与算法篇

Linux篇

面面俱到!四面阿里拿offer后,才发现师哥给的面试笔记有多强大

Zookeeper篇

面面俱到!四面阿里拿offer后,才发现师哥给的面试笔记有多强大

Redis篇

面面俱到!四面阿里拿offer后,才发现师哥给的面试笔记有多强大

分布式篇

面面俱到!四面阿里拿offer后,才发现师哥给的面试笔记有多强大

网络篇

面面俱到!四面阿里拿offer后,才发现师哥给的面试笔记有多强大

设计模式

面面俱到!四面阿里拿offer后,才发现师哥给的面试笔记有多强大

maven篇

面面俱到!四面阿里拿offer后,才发现师哥给的面试笔记有多强大

ElasticSearch篇

面面俱到!四面阿里拿offer后,才发现师哥给的面试笔记有多强大

tomcat篇

面面俱到!四面阿里拿offer后,才发现师哥给的面试笔记有多强大

Git篇

面面俱到!四面阿里拿offer后,才发现师哥给的面试笔记有多强大

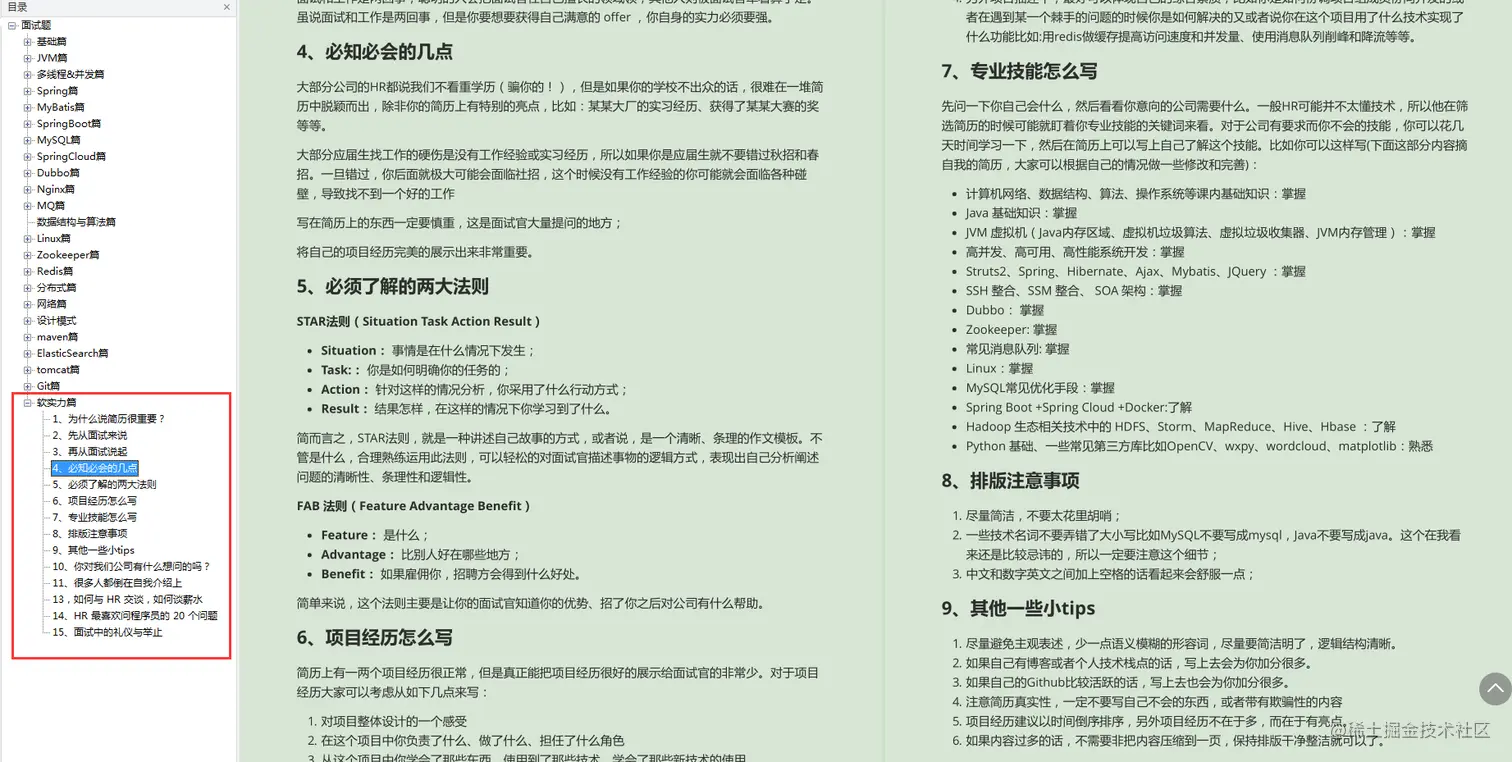
软实力篇

面面俱到!四面阿里拿offer后,才发现师哥给的面试笔记有多强大

需要完整版的面试笔记的小伙伴帮忙转发文章后,****点击此处凭截图即可免费获取;

最后

我正是靠着师兄给的这份面试笔记拿到了阿里offer,你试试说不定也可以呢!一旦成功你以后的人生轨迹可就改变了!

最后再祝大家面试顺利,能够拿到自己想要的offer!