史诗巨制!!!13万字!腾讯高工手写JDK源码笔记 带你飙向实战!!!

131 阅读2分钟

灵魂一问,我们为什么要学习JDK源码?

当然不是为了装,毕竟谁没事找事虐自己 ...

1、面试跑不掉。现在只要面试Java相关的岗位,肯定或多或少会会涉及JDK源码相关的问题。

2、弄懂原理才不慌。我们作为JDK的使用者,虽然说天天用得很开心,但是有时候遇到问题还是得跟到底层源码去看看,才能帮助我们更好的弄懂原理,

3、学习优秀的代码、思想和模式。JDK毕竟是一个优秀的代码库,我们天天用,源码也就在里面,作为一个有志向的程序员,读一读源码也能让我们吸取到更多优秀的思想和模式。

那么源码难吗?

废话,当然有难度啦,不然我也不会到现在都还没看完,而且看了也经常忘,哭唧唧...

毕竟像JDK这种源码,和我们平常练手写小例子、写业务代码不一样,人家毕竟是 类库,为了性能稳定性通用性扩展性等因素考虑,加入了很多辅助代码泛型、以及一些设计模式上的考量,所以看起来肯定没有那么轻松,没办法一眼看穿它

所以这玩意儿肯定是一个长期的过程,但是我们一定要有足够的信心,我坚信“JDK源码笔记”人家都写出来了,我就不信我看不懂!接下来我们就一看究竟!

主要内容

第一章多线程基础

  • 锁的本质是什么

跨年巨作!13万字!腾讯高工手写JDK源码笔记 带你飙向实战

第二章Atomic类

  • AtomicBoolean和AtomicReference

跨年巨作!13万字!腾讯高工手写JDK源码笔记 带你飙向实战

  • Striped64与LongAdder

跨年巨作!13万字!腾讯高工手写JDK源码笔记 带你飙向实战

第三章Lock与Condition

  • 互斥锁

跨年巨作!13万字!腾讯高工手写JDK源码笔记 带你飙向实战

  • 读写锁

跨年巨作!13万字!腾讯高工手写JDK源码笔记 带你飙向实战

第4章同步工具类

  • CountDownLatch

跨年巨作!13万字!腾讯高工手写JDK源码笔记 带你飙向实战

  • Exchanger

跨年巨作!13万字!腾讯高工手写JDK源码笔记 带你飙向实战

  • Phaser

跨年巨作!13万字!腾讯高工手写JDK源码笔记 带你飙向实战

跨年巨作!13万字!腾讯高工手写JDK源码笔记 带你飙向实战

第5章并发容器

在Lock和Phaser的实现中,已经介绍了基于CAS实现的无锁队列和无锁栈。本章将全面介绍Concurrent包提供的各种并发容器。

  • BlockingQueue

跨年巨作!13万字!腾讯高工手写JDK源码笔记 带你飙向实战

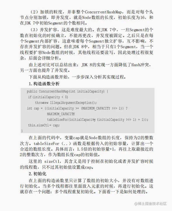
  • ConcurrentHashMap

跨年巨作!13万字!腾讯高工手写JDK源码笔记 带你飙向实战

跨年巨作!13万字!腾讯高工手写JDK源码笔记 带你飙向实战

  • ConcurrentSkipListMap/Set

跨年巨作!13万字!腾讯高工手写JDK源码笔记 带你飙向实战

跨年巨作!13万字!腾讯高工手写JDK源码笔记 带你飙向实战

第6章线程池与Future

  • 线程池与Future

跨年巨作!13万字!腾讯高工手写JDK源码笔记 带你飙向实战

  • 线程池的类继承体系

跨年巨作!13万字!腾讯高工手写JDK源码笔记 带你飙向实战

  • ScheduledThreadPoolExecutor

跨年巨作!13万字!腾讯高工手写JDK源码笔记 带你飙向实战

第7章ForkJoinPool

  • 工作窃取队列

跨年巨作!13万字!腾讯高工手写JDK源码笔记 带你飙向实战

  • ForkJoinTask的fork/join

跨年巨作!13万字!腾讯高工手写JDK源码笔记 带你飙向实战

跨年巨作!13万字!腾讯高工手写JDK源码笔记 带你飙向实战

  • ForkJoinPool的优雅关闭

跨年巨作!13万字!腾讯高工手写JDK源码笔记 带你飙向实战

CompletableFuture

  • CompletableFuture用法

跨年巨作!13万字!腾讯高工手写JDK源码笔记 带你飙向实战

  • 任务的网状执行:有向无环图

跨年巨作!13万字!腾讯高工手写JDK源码笔记 带你飙向实战

跨年巨作!13万字!腾讯高工手写JDK源码笔记 带你飙向实战

共勉

看源码这东西不能急,慢一点才能更快!也希望这篇“JDK源码剖析”对各位大哥们也有所帮助!共勉。

最后,有兴趣想要学习的只需要【转发】+【关注】后私信小编【666】即可免费获取!!