LeetCode通关:听说链表是门槛,这就抬脚跨门而入

1,052 阅读18分钟

分门别类刷算法,坚持,进步!

刷题路线参考:github.com/youngyangya…

      github.com/chefyuan/al…

LeetCode通关:链表

链表基础

在开始刷题之前,我们最好先了解一下链表的一些基础知识,那么现在,我们开始吧。

链表是一种链式存储的线性表,不要求逻辑上相邻的数据元素在物理位置上也相邻。

单链表

一个单向链表包含两个值: 当前节点的值和一个指向下一个节点的引用。也可以称之为数据域和指针域。

入口节点称为头结点,最后一个节点指向null。

如图所示:

单链表

双链表

双链表,顾名思义,是有两个方向的链表。

每个节点除了有指向下一个节点的引用,还有指向上一个节点的引用。

双链表除了可以从前往后遍历,还可以从后往前遍历。

双向链表

循环链表

循环链表,就是最后一个节点的后继指向头结点,头节点的前驱指向最后一个节点。

循环链表

链表的存储方式

我们知道链表在内存中不是连续分配的。链表是通过指针域的指针链接内存中的各个节点。

所以链表在内存中是散乱分布在内存中的某地址上,分配机制取决于操作系统的内存管理。

链表内存分配

链表的定义

链表的定义主要包含两个部分:数据域指针域

在Java中因为屏蔽了指针的存在,我们的定义可以是数据,后继/前驱节点。

  • 单链表:
 public class ListNode {
      int val;
      ListNode next;
      ListNode(int x) { val = x; }
  }
  • 双链表:
 public class ListNode {
      int val;
      ListNode prev;
      ListNode next;
      ListNode(int x) { val = x; }
  }

链表基本操作

我们以单链表为例,来看一下链表的一些基本操作:

  • 删除节点

链表删除节点

  • 插入节点

插入节点

图中的插入和删除的时间复杂度都为O(1)。但是需要注意,这里的情况是插入和删除已经知道前趋节点的情况。

如果,还需要检索相应的节点,那么时间复杂度是O(n)

链表操作

LeetCode203. 移除链表元素

☕ 题目:203. 移除链表元素 (leetcode-cn.com/problems/re…)

❓ 难度:简单

📕 描述:给你一个链表的头节点 head 和一个整数 val ,请你删除链表中所有满足 Node.val == val 的节点,并返回 新的头节点

题目示例

💡 思路:

删除链表节点,需要分为两种情况:

  • 删除节点是头结点:我们将头结点指向头结点的下一个节点

头结点

  • 删除节点是非头结点:我们需要将当前节点的前一个节点指向当前节点的下一个节点

非头结点

我们来看一下代码实现:

   /**
     * @return cn.fighter3.linked_list.ListNode
     * @Description: 203. 移除链表元素
     * @author 三分恶
     * @date 2021/7/25 10:08
     */
    public ListNode removeElements(ListNode head, int val) {
        if (head == null) {
            return null;
        }
        ListNode cur = head;
        ListNode prev = head;
        while (cur != null) {
            ListNode temp = cur.next;
            //删除节点
            if (cur.val == val) {
                //头节点
                if (cur == head) {
                    head = temp;
                }
                //非头节点
                if (cur != head) {
                    prev.next = cur.next;
                }
            } else {
                prev = cur;
            }
            cur = temp;
        }
        return head;
    }

⏰ 时间复杂度:O(n)。

🏠 空间复杂度:O(1)。

这道题,还有一个更巧妙一点的做法,就是虚拟头指针——虚拟头指针是链表算法题中非常好用的一个技巧。

💡 思路:

可以设置一个虚拟的头指针,让它的next指向头节点,这样头节点的删除就和普通节点是一致的了。

虚拟头指针

代码如下:

    /**
     * @return cn.fighter3.linked_list.ListNode
     * @Description: 203. 移除链表元素
     * @author 三分恶
     * @date 2021/7/25 10:08
     */
    public ListNode removeElements(ListNode head, int val) {
        if (head == null) {
            return null;
        }
        //虚拟头节点
        ListNode dummy = new ListNode(-1, head);
        ListNode prev = dummy;
        ListNode cur = head;
        while (cur != null) {
            if (cur.val == val) {
                prev.next = cur.next;
            } else {
                prev = cur;
            }
            cur = cur.next;
        }
        return dummy.next;
    }

🚗 时间复杂度:O(n)。

🏠 空间复杂度:O(1)。

LeetCode707. 设计链表

☕ 题目:707. 设计链表 (leetcode-cn.com/problems/de…)

❓ 难度:中等

📕 描述:设计链表的实现。您可以选择使用单链表或双链表。单链表中的节点应该具有两个属性:val 和 next。val 是当前节点的值,next 是指向下一个节点的指针/引用。如果要使用双向链表,则还需要一个属性 prev 以指示链表中的上一个节点。假设链表中的所有节点都是 0-index 的。

在链表类中实现这些功能:

  • get(index):获取链表中第 index 个节点的值。如果索引无效,则返回-1。
  • addAtHead(val):在链表的第一个元素之前添加一个值为 val 的节点。插入后,新节点将成为链表的第一个节点
  • addAtTail(val):将值为 val 的节点追加到链表的最后一个元素。
  • addAtIndex(index,val):在链表中的第 index 个节点之前添加值为 val 的节点。如果 index 等于链表的长度,则该节点将附加到链表的末尾。如果 index 大于链表长度,则不会插入节点。如果index小于0,则在头部插入节点。
  • deleteAtIndex(index):如果索引 index 有效,则删除链表中的第 index 个节点。

示例:

MyLinkedList linkedList = new MyLinkedList();
linkedList.addAtHead(1);
linkedList.addAtTail(3);
linkedList.addAtIndex(1,2);   //链表变为1-> 2-> 3
linkedList.get(1);            //返回2
linkedList.deleteAtIndex(1);  //现在链表是1-> 3
linkedList.get(1);            //返回3

提示:

  • 所有val值都在 [1, 1000] 之内。
  • 操作次数将在 [1, 1000] 之内。
  • 请不要使用内置的 LinkedList 库。

💡 思路:

这是一道大题。

链表基本操作的图示在前面已经给出了。

比较简练的方式是设置一个伪头节点,保证链表永不为空,这样操作起来会方便很多。

但是,我本人看过一点Java链表的代码,所以不想采用这种方式。

PS:这里踩了一个坑,没仔细审题,链表index是从0开始的,导致思考5分钟,AC两小时。

好了,我们直接看代码:

/**
 * @Author: 三分恶
 * @Date: 2021/7/25
 * @Description: 707. 设计链表
 * https://leetcode-cn.com/problems/design-linked-list/
 * <p>
 * 链表界节点是 0——index
 **/

public class MyLinkedList {

    //链表元素的个数
    int size;
    //头结点
    ListNode head;


    /**
     * 初始化链表
     */
    public MyLinkedList() {
        size = 0;
    }

    /**
     * 获取第index个节点的数值
     */
    public int get(int index) {
        //非法参数
        if (index < 0 || index >= size) {
            return -1;
        }
        ListNode cur = head;
        for (int i = 0; i < index; i++) {
            cur = cur.next;
        }
        return cur.val;
    }

    /**
     * 在链表最前面插入一个节点
     */
    public void addAtHead(int val) {
        addAtIndex(0, val);
    }

    /**
     * 在链表的最后插入一个节点
     */
    public void addAtTail(int val) {
        addAtIndex(size, val);
    }

    /**
     * 在第 index 个节点之前插入一个新节点,例如index为0,那么新插入的节点为链表的新头节点。
     * 如果 index 等于链表的长度,则说明是新插入的节点为链表的尾结点
     * 如果 index 大于链表的长度,则返回空
     */
    public void addAtIndex(int index, int val) {
        //非法参数
        if (index > size) {
            return;
        }
        if (index < 0) {
            index = 0;
        }
        //如果链表为空,直接作为头节点
        if (size == 0) {
            head = new ListNode(val);
            size++;
            return;
        }
        //插入
        size++;
        ListNode addNode = new ListNode(val);
        //插入头节点之前
        if (index == 0) {
            addNode.next = head;
            head = addNode;
            return;
        }
        //找到前驱节点
        ListNode pre = head;
        for (int i = 0; i < index - 1; i++) {
            pre = pre.next;
        }
        addNode.next = pre.next;
        pre.next = addNode;
    }

    /**
     * 删除第index个节点
     */
    public void deleteAtIndex(int index) {
        if (index < 0 || index > size-1) {
            return;
        }
        size--;
        //头节点
        if (index == 0) {
            head = head.next;
            return;
        }
        //非头节点
        ListNode prev = head;
        for (int i = 0; i < index - 1; i++) {
            prev = prev.next;
        }
        //删除节点
        prev.next = prev.next.next;
    }
}

⏰时间复杂度:

  • addAtHead: O(1)
  • addAtInder,get,deleteAtIndex: O(n)。
  • addAtTail:O(n)。

🏠空间复杂度:所有的操作都是 O(1)。

虚拟头指针,以及双链表的实现,这里就留个白了。

双指针解决的题目

剑指 Offer 22. 链表中倒数第k个节点

☕ 题目:剑指 Offer 22. 链表中倒数第k个节点 (leetcode-cn.com/problems/li…)

❓ 难度:简单

📕 描述:输入一个链表,输出该链表中倒数第k个节点。为了符合大多数人的习惯,本题从1开始计数,即链表的尾节点是倒数第1个节点。

例如,一个链表有 6 个节点,从头节点开始,它们的值依次是 1、2、3、4、5、6。这个链表的倒数第 3 个节点是值为 4 的节点。

题目示例

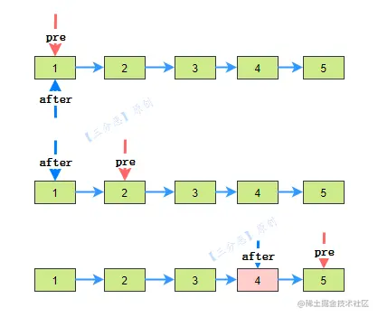
💡 思路:

这道题可以用双指针的办法。

以示例说明,一个指针pre在前,先跑1步,一个指针after在后,跟着跑,pre到头的时候,刚好afer是倒数第二个。

倒数第k个节点

代码实现:

    /**
     * 剑指 Offer 22. 链表中倒数第k个节点
     *
     * @param head
     * @param k
     * @return
     */
    public ListNode getKthFromEnd(ListNode head, int k) {
        if (head == null) {
            return null;
        }
        ListNode preNode = head, afterNode = head;
        int step = 0;
        while (preNode!=null) {
            preNode = preNode.next;
            step++;
            if (step > k) {
                afterNode = afterNode.next;
            }
        }
        return afterNode;
    }

⏰ 时间复杂度:O(n)。

LeetCode876. 链表的中间结点

☕ 题目:876. 链表的中间结点 (leetcode-cn.com/problems/mi…)

❓ 难度:简单

📕 描述:给定一个头结点为 head 的非空单链表,返回链表的中间结点。

如果有两个中间结点,则返回第二个中间结点。

示例

💡 思路:

和上一道题有点类似。

上一道题是两个指针分先、后。

这道题可以两个指针分

一示例1为例,fast指针跑两步,slow指针跑一步,fast指针恰好跑的是slow的两倍,fast指针跑到头了,slow指针不就恰好跑到中间了嘛!

链表的中间节点

代码如下:

    /**
     * 876. 链表的中间结点
     *
     * @param head
     * @return
     */
    public ListNode middleNode(ListNode head) {
        if (head == null) {
            return null;
        }
        //定义快慢指针
        ListNode fastNode = head, slowNode = head;
        while (fastNode != null && fastNode.next != null) {
            //快指针走两步
            fastNode = fastNode.next.next;
            //慢指针走一步
            slowNode = slowNode.next;
        }
        return slowNode;
    }

⏰ 时间复杂度:O(n)。

LeetCode19. 删除链表的倒数第 N 个结点

☕ 题目:19. 删除链表的倒数第 N 个结点 (leetcode-cn.com/problems/re…)

❓ 难度:中等

📕 描述:给你一个链表,删除链表的倒数第 n 个结点,并且返回链表的头结点。

**进阶:**你能尝试使用一趟扫描实现吗?

题目示例

💡 思路:

这道题上手是不是就觉得很熟?

这是 203.移除链表元素剑指 Offer 22. 链表中倒数第k个节点 的结合。

那么解法,我们同样可以结合这两道题。

  • 快慢指针找到倒数第N个节点
  • 虚拟头指针辅助删除

删除倒数第N个节点

代码如下:

  /**
     * @return cn.fighter3.linked_list.ListNode
     * @Description: 19. 删除链表的倒数第 N 个结点
     * @author 三分恶
     * @date 2021/7/25 17:17
     */
    public ListNode removeNthFromEnd(ListNode head, int n) {
        if (head == null) {
            return null;
        }
        //快慢指针
        ListNode fast = head, slow = head;
        //虚拟头节点
        ListNode dummy = new ListNode(-1);
        dummy.next = head;
        //一个指针从虚拟头节点开始跑
        ListNode preSlow = dummy;
        //计算步数
        int step = 0;
        while (fast != null) {
            //fast先走n步
            fast = fast.next;
            step++;
            //slow开始移动
            if (step > n) {
                slow = slow.next;
                preSlow = preSlow.next;
            }
        }
        //找到倒数第n个节点,和它的前驱
        preSlow.next = slow.next;
        return dummy.next;
    }

⏰ 时间复杂度:O(n)。

剑指 Offer 52. 两个链表的第一个公共节点

☕ 题目:876. 链表的中间结点 (leetcode-cn.com/problems/mi…)

❓ 难度:简单

📕 描述:给定一个头结点为 head 的非空单链表,返回链表的中间结点。

如果有两个中间结点,则返回第二个中间结点。

题目示例

💡 思路:

他们都说这道题浪漫,我却不想听什么狗屁的浪漫爱情故事,我只想搞钱。

这道题可以用双指针解决,定义两个指针,当某一指针遍历完链表之后,然后掉头去另一个链表的头部,继续遍历。因为速度相同所以他们第二次遍历的时候肯定会相遇。

如图(来自参考[3]):

图片来自参考[3]

代码实现:

    /**
     * 剑指 Offer 52. 两个链表的第一个公共节点
     *
     * @param headA
     * @param headB
     * @return
     */
    public ListNode getIntersectionNode(ListNode headA, ListNode headB) {
        if (headA == null || headB == null) {
            return null;
        }
        //定义两个节点
        ListNode nodeA = headA, nodeB = headB;
        while (nodeA != nodeB) {
            //没到头就后移,到头,就指向另一树头结点
            if (nodeA != null) {
                nodeA = nodeA.next;
            } else {
                nodeA = headB;
            }
            //另一个节点也一样
            if (nodeB != null) {
                nodeB = nodeB.next;
            } else {
                nodeB = headA;
            }
        }
        return nodeA;
    }

⏰ 时间复杂度:O(m+n),m和n分别为两个链表的长度。

160. 相交链表面试题 02.07. 链表相交 和这道题基本是一模一样的。

LeetCode206. 反转链表

☕ 题目:206. 反转链表 (leetcode-cn.com/problems/re…)

❓ 难度:简单

📕 描述:给你单链表的头节点 head ,请你反转链表,并返回反转后的链表。

题目示例

💡 思路:

这是一道非常经典的题目。翻转怎么做呢?

遍历链表,将当前节点的后继指向当前。

反转链表

在这里我们要额外引入两个指针:

  • 一个prev表示前趋,用于反转时候后继的指向。
  • 一个temp用于临时存储下一个节点,这个temp是用来干什么的?用来遍历,因为反转之后,原来的next节点已经指向prev了。

说真的,作为一个C语言菜鸡,我又想起了被指针数组数组指针支配的日子,所以我画了一个作为Java程序员理解的示意图,如有不当之处,请指出。

反转链表

也找到了一张动图(参考[1]):

在这里插入图片描述

代码如下:

    /**
     * 206. 反转链表
     *
     * @param head
     * @return
     */
    public ListNode reverseList(ListNode head) {
        ListNode prev = null;
        ListNode current = head;
        while (current != null) {
            //保存下一个节点
            ListNode temp = current.next;
            //修改当前节点后继指向
            current.next = prev;
            //修改前趋节点
            prev = current;
            current = temp;
        }
        return prev;
    }

⏰ 时间复杂度:O(n)。

LeetCode92. 反转链表 II

☕ 题目:92. 反转链表 II (leetcode-cn.com/problems/re…)

❓ 难度:中等

📕 描述:给你单链表的头指针 head 和两个整数 left 和 right ,其中 left <= right 。请你反转从位置 left 到位置 right 的链表节点,返回 反转后的链表 。

题目示例

💡 思路:

反转链表经常容易忘,我们再做一道进阶的题目来巩固一下。

这道题什么思路呢?

我们可以把反转的这一部分拆出来,作为新的链表,反转新链表,然后再和前后的节点重新连接。

反转链表-II

代码实现:

   /**
     * @return ListNode
     * @Description: 92. 反转链表 II
     * @author 三分恶
     * @date 2021/7/24 0:32
     */
    public ListNode reverseBetween(ListNode head, int left, int right) {
        //虚拟头节点
        ListNode dummy = new ListNode(-1);
        dummy.next = head;
        ListNode cur = dummy;
        //一、获取被截取的子链表的前、后节点
        //移动到左节点前一个节点
        int i = 0;
        for (; i < left - 1; i++) {
            cur = cur.next;
        }
        //保存左节点的前一个节点
        ListNode leftPre = cur;
        //移动到right节点
        for (; i < right; i++) {
            cur = cur.next;
        }
        //保存右节点的后一个节点
        ListNode rightAfter = cur.next;
        //二、截取子链表
        //切断右节点后的部分
        cur.next = null;
        //左节点作为子链表头节点
        ListNode sonHead = leftPre.next;
        //切断左节点前的部分
        leftPre.next = null;
        //三、反转子链表
        ListNode rNode = reverseList(sonHead);
        //四:重新连接
        leftPre.next = rNode;
        sonHead.next = rightAfter;
        return dummy.next;
    }

    /**
     * @return ListNode
     * @Description: 反转链表
     * @author 三分恶
     * @date 2021/7/25 10:06
     */
    ListNode reverseList(ListNode head) {
        ListNode prev = null;
        ListNode cur = head;
        while (cur != null) {
            ListNode temp = cur.next;
            cur.next = prev;
            prev = cur;
            cur = temp;
        }
        return prev;
    }

⏰ 时间复杂度:O(n)。

LeetCode234. 回文链表

☕ 题目:234. 回文链表(leetcode-cn.com/problems/pa…)

❓ 难度:简单

📕 描述:请判断一个链表是否为回文链表。

题目示例

💡 思路:

要是双向链表就好了,直接一个指针从头到尾,一个指针从尾到头,但是这是一个单链表。

所以我们可以用一个列表先把之给存起来,再用双指针分别从两头遍历比较。

代码如下:

    /**
     * 234. 回文链表
     * 将值复制到集合
     *
     * @param head
     * @return
     */
    public boolean isPalindrome(ListNode head) {
        if (head == null) {
            return false;
        }
        List<Integer> nodes = new ArrayList<>(16);
        //将链表的值放入集合
        while (head != null) {
            nodes.add(head.val);
            head = head.next;
        }
        //双向遍历集合
        int start = 0, end = nodes.size() - 1;
        while (start < end) {
            if (!nodes.get(start).equals(nodes.get(end))) {
                return false;
            }
            start++;
            end--;
        }
        return true;
    }

⏰ 时间复杂度:O(n),其中 n 指的是链表的元素个数,。

🏠 空间复杂度:O(n),其中 n 指的是链表的元素个数,因为我们用了一个ArrayList来存储数据。

但是题目里还提出了一个进阶:

你能否用 O(n) 时间复杂度和 O(1) 空间复杂度解决此题?

既然空间复杂度O(1),那么就不能引入新的存储结构。

还是上面那句话,要是双向链表就好了,我们就双向比较。

所以,考虑一下,我们可以把链表的后半段翻转一下,然后再比较。

回文链表

为了完成这个目的,大概需要分三步:

  • 找到中间结点
  • 翻转链表后半段
  • 前半段和后半段比较

所以这种做法就是 876. 链表的中间结点206. 反转链表 的组合。

代码实现如下:

    /**
     * 234. 回文链表
     * 快慢指针法
     *
     * @param head
     * @return
     */
    public boolean isPalindrome(ListNode head) {
        //找到中间节点
        ListNode midNode = findMid(head);
        //翻转链表
        ListNode tailHead = reverseList(midNode);
        //比较
        while (tailHead != null) {
            if (head.val != tailHead.val) {
                return false;
            }
            head = head.next;
            tailHead = tailHead.next;
        }
        return true;
    }

    /**
     * 找到中间节点
     *
     * @param head
     * @return
     */
    ListNode findMid(ListNode head) {
        ListNode fast = head, slow = head;
        while (fast != null && fast.next != null) {
            fast = fast.next.next;
            slow = slow.next;
        }
        return slow;
    }

    /**
     * 翻转链表
     *
     * @param head
     * @return
     */
    ListNode reverseList(ListNode head) {
        ListNode current = head;
        ListNode prev = null;
        while (current != null) {
            //保存下一个节点
            ListNode temp = current.next;
            //修改当前节点后继指向
            current.next = prev;
            //修改前趋节点
            prev = current;
            current = temp;
        }
        return prev;
    }

⏰ 时间复杂度:O(n)。

🏠 空间复杂度:O(1)。

LeetCode141. 环形链表

☕ 题目:141. 环形链表 (leetcode-cn.com/problems/li…)

❓ 难度:简单

📕 描述:

给定一个链表,判断链表中是否有环。

如果链表中有某个节点,可以通过连续跟踪 next 指针再次到达,则链表中存在环。 为了表示给定链表中的环,我们使用整数 pos 来表示链表尾连接到链表中的位置(索引从 0 开始)。 如果 pos 是 -1,则在该链表中没有环。注意:pos 不作为参数进行传递,仅仅是为了标识链表的实际情况。

如果链表中存在环,则返回 true 。 否则,返回 false 。

示例

💡 思路:

这道题是经典的快慢指针,一个指针跑的块,一个指针跑的慢,如果链表成环的话,慢指针一定会追上快指针。

幻形链表

代码如下:

    /**
     * @return boolean
     * @Description: 141. 环形链表
     * @author 三分恶
     * @date 2021/7/25 20:16
     */
    public boolean hasCycle(ListNode head) {
        if (head == null) {
            return false;
        }
        //定义快慢指针
        ListNode fast = head, slow = head;
        //遍历链表
        while (fast != null && fast.next != null) {
            //快指针移动两步
            fast = fast.next.next;
            //慢指针移动一步
            slow = slow.next;
            //快、慢指针相遇
            if (fast == slow) {
                return true;
            }
        }
        return false;
    }

⏰ 时间复杂度:O(n)。

LeetCode142. 环形链表 II

☕ 题目:142. 环形链表 II (leetcode-cn.com/problems/li…)

❓ 难度:中等

📕 描述:

给定一个链表,返回链表开始入环的第一个节点。 如果链表无环,则返回 null。

为了表示给定链表中的环,我们使用整数 pos 来表示链表尾连接到链表中的位置(索引从 0 开始)。 如果 pos 是 -1,则在该链表中没有环。注意,pos 仅仅是用于标识环的情况,并不会作为参数传递到函数中。

说明:不允许修改给定的链表。

进阶:

  • 你是否可以使用 O(1) 空间解决此题?

题目示例

💡 思路:

这道题,乍一看,是 141. 环形链表 的进阶,仔细一看,没那么简单。

141. 环形链表快指针只管追慢指针,不管在哪追上就行,但这个不行,我们要返回追上的节点。

怎么办?

我们可以用一个集合把链表节点存进去,要是成环的话,放入的节点肯定会有重复的。

这个集合用什么呢?用HashSet比较合适。

    /**
     * @return cn.fighter3.linked_list.ListNode
     * @Description: 142. 环形链表 II
     * @author 三分恶
     * @date 2021/7/25 20:40
     */
    public ListNode detectCycle(ListNode head) {
        if (head == null) {
            return null;
        }
        HashSet<ListNode> set = new HashSet<>(16);
        while (head != null) {
            //判断set中是否包含当前元素
            if (set.contains(head)) {
                return head;
            }
            //添加元素
            set.add(head);
            //继续迭代
            head = head.next;
        }
        return null;
    }

⏰ 时间复杂度:O(n)。

🏠 空间复杂度:O(n)。

我们看到进阶里提到了空间复杂度O(1),这就涉及到非常巧妙的一个双指针做法。

下图是一种比较典型的情况下,做的推导[4]:

双指针法环形链表 [4]

代码实现:

    /**
     * @return cn.fighter3.linked_list.ListNode
     * @Description: 142. 环形链表 II
     * @author 三分恶
     * @date 2021/7/25 20:52
     */
    public ListNode detectCycle(ListNode head) {
        if (head == null || head.next == null) {
            return null;
        }
        //定义快、慢指针
        ListNode fast = head, slow = head;
        while (fast != null && fast.next != null) {
            fast = fast.next.next;
            slow = slow.next;
            //快慢指针相遇
            if (fast == slow) {
                //快指针重回head
                fast = head;
                while (slow != fast) {
                    fast = fast.next;
                    slow = slow.next;
                }
                return fast;
            }
        }
        return null;
    }

⏰ 时间复杂度:O(n)。

🏠 空间复杂度:O(1)。

双链表问题

LeetCode86. 分隔链表

☕ 题目:86. 分隔链表 (leetcode-cn.com/problems/pa…)

❓ 难度:中等

📕 描述:

给你一个链表的头节点 head 和一个特定值 x ,请你对链表进行分隔,使得所有 小于 x 的节点都出现在 大于或等于 x 的节点之前。

你应当 保留 两个分区中每个节点的初始相对位置。

示例

💡 思路:

可以创建两个链表,一个链表存小节点,一个链表存大节点,最后再把两个链表合并起来。

代码如下:

    /**
     * @return cn.fighter3.linked_list.ListNode
     * @Description: 86. 分隔链表
     * @author 三分恶
     * @date 2021/7/25 21:58
     */
    public ListNode partition(ListNode head, int x) {
        if (head == null) {
            return null;
        }
        //定义两个新链表
        ListNode small = new ListNode(-1);
        ListNode big = new ListNode(-1);
        //小、大链表头节点
        ListNode smallHad = small;
        ListNode bigHead = big;
        ListNode cur = head;
        while (cur != null) {
            if (cur.val < x) {
                //小链表插入节点
                small.next = cur;
                small = small.next;
            } else {
                //大链表插入节点
                big.next = cur;
                big = big.next;
            }
            cur = cur.next;
        }
        //防止成环
        big.next = null;
        //合并链表
        small.next = bigHead.next;
        return smallHad.next;
    }

⏰ 时间复杂度:O(n)。

LeetCode328. 奇偶链表

☕ 题目:328. 奇偶链表 (leetcode-cn.com/problems/od…)

❓ 难度:中等

📕 描述:

给定一个单链表,把所有的奇数节点和偶数节点分别排在一起。请注意,这里的奇数节点和偶数节点指的是节点编号的奇偶性,而不是节点的值的奇偶性。

请尝试使用原地算法完成。你的算法的空间复杂度应为 O(1),时间复杂度应为 O(nodes),nodes 为节点总数。

示例 1:

输入: 1->2->3->4->5->NULL
输出: 1->3->5->2->4->NULL

示例 2:

输入: 2->1->3->5->6->4->7->NULL 
输出: 2->3->6->7->1->5->4->NULL

说明:

  • 应当保持奇数节点和偶数节点的相对顺序。
  • 链表的第一个节点视为奇数节点,第二个节点视为偶数节点,以此类推。

💡 思路:

和上道题类似,我们也是将新建两个链表,分别保存奇、偶数位的节点,然后再把两个链表拼起来。

奇偶链表

代码如下:

 /**
     * @return 奇偶链表
     * @Description:
     * @author 三分恶
     * @date 2021/7/25 22:18
     */
    public ListNode oddEvenList(ListNode head) {
        if (head == null) {
            return null;
        }
        //奇数位链表
        ListNode odd = new ListNode(-1);
        //偶数位链表
        ListNode even = new ListNode(-1);
        //奇、偶链表头
        ListNode oddHead = odd;
        ListNode evenHead = even;
        //计算位置
        int index = 1;
        //遍历
        ListNode cur = head;
        while (cur != null) {
            // 奇
            if (index % 2 == 1) {
                odd.next = cur;
                odd = odd.next;
            } else {
                //偶
                even.next = cur;
                even = even.next;
            }
            index++;
            cur = cur.next;
        }
        //防止成环
        even.next = null;
        //合并链表
        odd.next = evenHead.next;
        return oddHead.next;
    }

⏰ 时间复杂度:O(n)。

剑指 Offer 25. 合并两个排序的链表

☕ 题目:剑指 Offer 25. 合并两个排序的链表(leetcode-cn.com/problems/he…)

❓ 难度:简单

📕 描述:

输入两个递增排序的链表,合并这两个链表并使新链表中的节点仍然是递增排序的。

示例1:

输入:1->2->4, 1->3->4
输出:1->1->2->3->4->4

本题与主站 21 题相同:leetcode-cn.com/problems/me…

💡 思路:

两个升序链表,需要将其合并,那么我们需要创建一个新链表,遍历两个链表,把小的那个接在后面。

代码如下:

   /**
     * @return cn.fighter3.linked_list.ListNode
     * @Description: 剑指 Offer 25. 合并两个排序的链表
     * @author 三分恶
     * @date 2021/7/25 22:36
     */
    public ListNode mergeTwoLists(ListNode l1, ListNode l2) {
        //新链表
        ListNode newNode = new ListNode(-1);
        //新链表伪头
        ListNode newHead = newNode;
        while (l1 != null && l2 != null) {
            //插入小的节点
            if (l1.val <= l2.val) {
                newNode.next = l1;
                l1 = l1.next;
            } else {
                newNode.next = l2;
                l2 = l2.next;
            }
            newNode = newNode.next;
        }
        //最后一个节点不要漏了
        newNode.next = l1 != null ? l1 : l2;
        return newHead.next;
    }

⏰ 时间复杂度:O(n)。

面试题 02.05. 链表求和

☕ 题目:面试题 02.05. 链表求和 (leetcode-cn.com/problems/su…)

❓ 难度:中等

📕 描述:

给定两个用链表表示的整数,每个节点包含一个数位。

这些数位是反向存放的,也就是个位排在链表首部。

编写函数对这两个整数求和,并用链表形式返回结果。

示例:

输入:(7 -> 1 -> 6) + (5 -> 9 -> 2),即617 + 295
输出:2 -> 1 -> 9,即912

**进阶:**思考一下,假设这些数位是正向存放的,又该如何解决呢?

示例:

输入:(6 -> 1 -> 7) + (2 -> 9 -> 5),即617 + 295
输出:9 -> 1 -> 2,即912

💡 思路:

这个就是我们上小学的时候很熟悉的四则运算。

两个链表从头,也就是个位开始计算,计算的结果,需要进位,我们用一个新链表来保存运算的结果。

如图:

链表求和

代码实现如下:

   /**
     * @return cn.fighter3.linked_list.ListNode
     * @Description: 面试题 02.05. 链表求和
     * @author 三分恶
     * @date 2021/7/26 2:40
     */
    public ListNode addTwoNumbers(ListNode l1, ListNode l2) {
        //新链表
        ListNode newNode = new ListNode(-1);
        //新链表头
        ListNode newHead = newNode;
        //用来保存进制位
        int carry = 0;
        while (l1 != null || l2 != null) {
            //判断当前位是否为空,为空则设置为0
            int l1Num = l1 == null ? 0 : l1.val;
            int l2Num = l2 == null ? 0 : l2.val;
            //求和
            int sum = l1Num + l2Num + carry;
            //更新进位
            carry = sum / 10;
            //求节点值
            int nodeNum = sum % 10;
            //添加节点
            newNode.next = new ListNode(nodeNum);
            //移动新链表指针
            newNode = newNode.next;
            //移动两个链表指针
            if (l1 != null) {
                l1 = l1.next;
            }
            if (l2 != null) {
                l2 = l2.next;
            }
        }
        //最后根据进位,确定是否需要在尾部添加节点
        if (carry != 0) {
            newNode.next = new ListNode(carry);
        }
        return newHead.next;

    }

⏰ 时间复杂度:O(n)。

总结

总结,我随手写了个顺口溜。

链表总结

简单的事情重复做,重复的事情认真做,认真的事情有创造性地做!

我是三分恶,一个能文能武的全栈开发。

点赞关注不迷路,大家下期见!


博主是一个算法萌新,刷题路线和思路主要参考以下大佬!建议关注!

参考:

[1].github.com/youngyangya…

[2].github.com/chefyuan/al…

[3].leetcode-cn.com/problems/li…

[4].leetcode-cn.com/problems/li…