GitFlow流程梳理

1,696 阅读8分钟

一、介绍

  1. Git 作为源码管理系统,不可避免涉及多人协作;
  2. 协作必须有一个规范的工作流程,让大家有效合作,使得项目井井有条发展下去;
  3. 本文给大家介绍一种采用最多的工作流程,Git flow;
  4. 'flow'原意是水流,比喻项目像水流那样,顺畅、自然向前流动,不会发生冲击、对撞、甚至旋涡;

flow

二、当前问题

  1. 流程太复杂,merge操作太多,对开发人员不友好;
  2. 修复bug提交代码链路过长,太麻烦,开发同学不清晰在哪个分支修改代码,合并到哪个分支,感觉很乱;
  3. 人工操作越多,出错率越高,都是潜在风险;
  4. 新人不清楚团队代码提交规范,因此有必要输出文档;

聊天截图

三、目标

  1. 提高研发效率和代码质量
  2. 降低生产事故
  3. 成功的git分支模型

git branch model

四、适用情况

  1. 固定的迭代周期,比如2~3周一个版本
  2. 按照版本节奏开发,每个迭代结束后进行一次产品发布。迭代周期中不发布产品,除非是紧急问题(hotfix)

五、特点

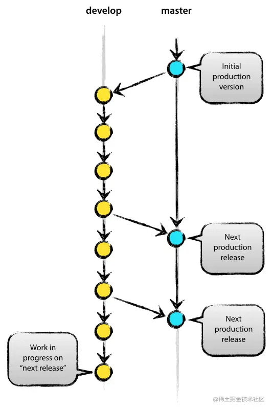
1. 项目存在两个长期分支

主分支(master/prod)
开发分支(develop/dev)

前者用于存放对外发布的版本,任何时候在这个分支拿到的,都是稳定的版本;后者用于日常开发,存放最新的开发版。

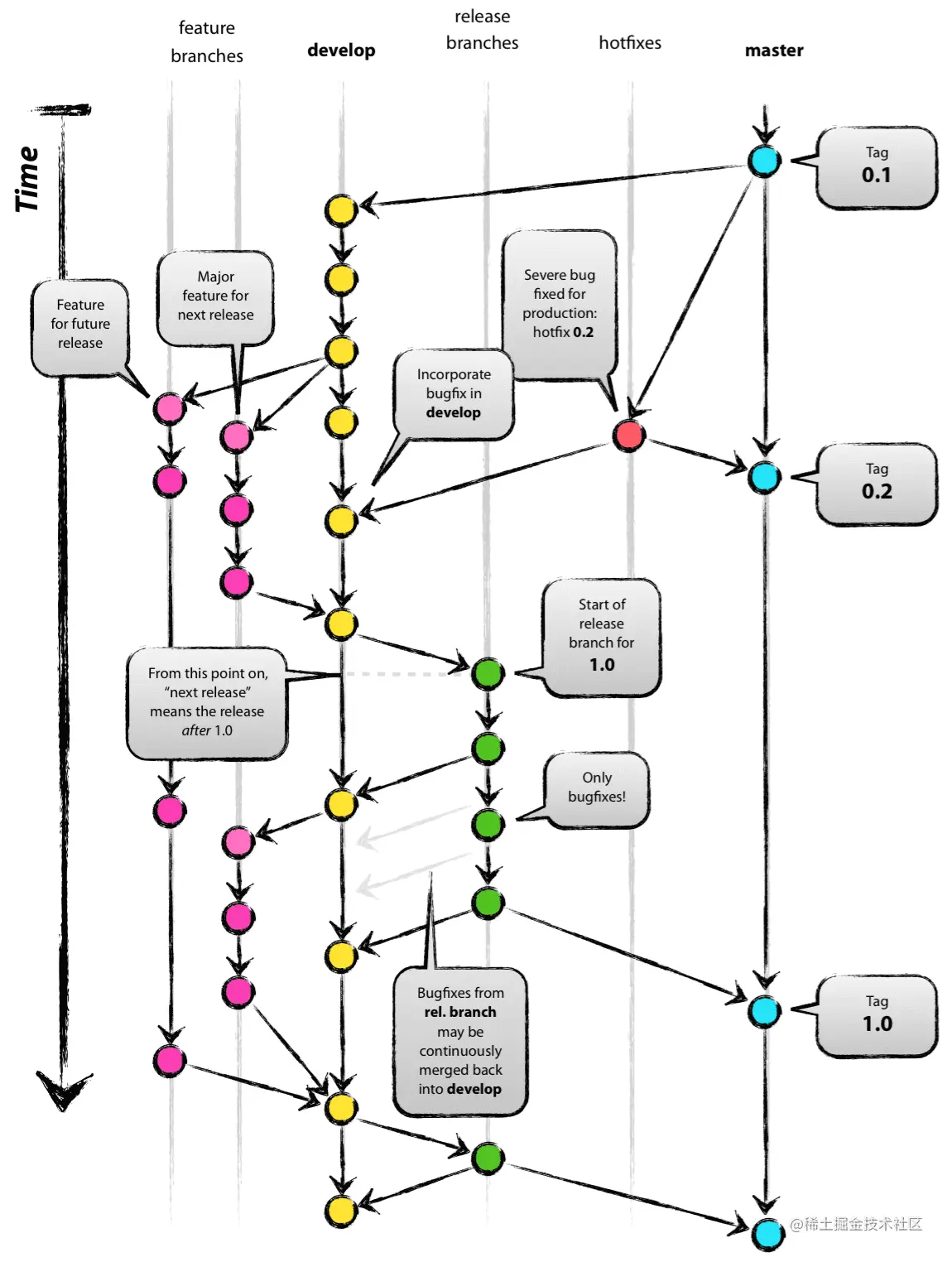
2. 项目存在三种短期分支

功能分支(feature)
预发布分支(release/test)
补丁分支(fixbug)

一旦完成开发,它们都要合并进develop或者master,然后被删除

六、常用分支

  • 生产分支(master/prod) Master分支是仓库的主分支,提供给用户使用的正式版本,这个分支包含最近发布到生产环境的代码,最近发布的Release(test), 这个分支只能从其他分支合并,不能在这个分支直接修改‌

  • 开发分支(develop/dev)

    • 这个分支是我们的主开发分支,包含所有要发布到下一个Release(test)的代码,这个主要从其他分支合并过来的,比如Feature分支‌,Release(test)分支、fixbug分支
    • Git创建Develop分支的命令:
    git checkout -b develop master
    
  • 功能分支(feature)

    • feature分支主要是用来开发一个新的功能,从Develop分支上面分出来的,开发完成后,要再并入Develop;
    • 功能分支的名字,可以采用feature-*的形式命名,如(feature-v2.1.0)

    • 创建一个功能分支:

        git checkout -b feature-v2.1.0 develop
    
    • 开发完成后将功能分支合并到develop分支:
        git checkout develop
        git merge --no-ff feature-v2.1.0
    
    • 删除feature分支:
        git branch -d feature-v2.1.0
    
    • 这里解释下 --no-ff 参数什么意思

      • 使用--no-ff参数后,会执行正常合并,在develop分支上生成一个新节点。
      • 默认情况下,Git执行"快进式合并"(fast-farward merge),会直接将develop分支指向feature分支。

      --no--ff

  • 预发布分支(release/test)

    • 该分支是发布正式版本之前(即合并到Master分支之前),需要一个预发布的版本进行测试,预发布分支是从develop分支分出来的,测试验证OK之后,必须合并进develop和master分支。
    • 创建一个预发布分支
        git checkout -b test develop
    
    • 测试验证没问题之后,合并到master分支
        git checkout master
        git merge --no-ff test
    
    • 再合并到develop分支
        git checkout develop
        git merge --no-ff test
    
    • 最后,上线没问题后,删除预发布分支
        git branch -d test
    
  • 修补线上bug分支

    • 程序正式发布以后,难免会出现bug,线上事故需要引起足够重视,这时需要创建一个分支,紧急修复
    • 修复bug分支是从master分支分出来的,修补结束以后,再合进master和develop分支,命名采用fixbug-*的形式(fixbug-20210724)
    • 创建一个修复bug分支
        git checkout -b fixbug-20210724 master
    
    • 修补结束以后,合并到master分支
        git checkout master
        git merge --no-ff fixbug-20210724
    
    • 然后再合并到develop分支
        git checkout develop
        git merge --no-ff fixbug-20210724
    
    • 最后,删除修补bug分支
        git branch -d fixbug-20210724
    

七、角色(role)

良好的管理规范能适当减少生产事故,提高研发效率,研发部门的人员大概可分为:

  • 开发组长

  • 开发同学

  • 测试同学

  • 运维同学

    • 开发同学需要做的操作

      1. 需求启动的时候,切换到对应的feature分支开发需求,完成编码,前后端联调时,本地代理后台dev环境接口联调,自测通过后,提交代码;
      2. 如果体验开发环境的效果,提交merge request,提前合并代码到develop,否则就等着其他人代码都提交到feature分支,由组长一起merge到develop分支;
      3. 修复bug,直接在test分支修复bug,提交代码,自己可以不用构建,让测试同学自己构建,或者集中某个时间点统一构建,避免频繁构建; 总结: 提测前在feature分支开发新需求,提测后在test分支修复bug。
    • 开发组长需要做的操作

      1. 编码、创建新的功能分支、处理merge request、code Review;
      2. 将feature分支合并到develop,创建test分支;
      3. 测试验证ok后,进行灰度验证;
      4. 灰度没问题后,正式发布上线,将test合并到develop和master,master分支打tag
      5. 如果发布后线上问题较多,比如几十个bug,test分支暂时不删除,继续在test分支改bug,继续验证;
      6. 线上稳定后删除test分支;
      7. 线上如果再出现问题,创建fixbug分支,安排对应的人紧急修复,处理完后合并分支到develop和master分支;
    • 提交代码发生冲突时

      1. 知道冲突的原因,自己能解决最好;
      2. 不确定的时候不要随意覆盖,找与冲突代码的开发,协同解决;
      3. 与冲突的人都不知道怎么解决,找组长协助处理;
      4. 以上还不能解决,抛出问题,大家一起解决;

八、代码提交规范

每次提交,Commit message 格式包含三个字段: type(必需)、scope(可选)和subject(必需)

<type>(<scope>): <subject>

// 例子:fix(comfirmOrder): 修复虚拟订单入参错误问题

1. type type用于说明 commit 的类别,只允许使用下面7个标识。

  • feat:新功能(feature)
  • fix:修复bug
  • docs:文档(documentation)
  • style:格式
  • refactor:重构(即不是新增功能,也不是修改bug的代码变动)
  • test:增加测试
  • chore:构建过程或辅助工具的变动

2. scope scope用于说明 commit 影响的范围,比如数据层、控制层、视图层等等,视项目不同而不同。

3.subject subject是 commit 目的的简短描述,不超过50个字符。

九、git stash 用法

应用场景

  1. 当正在feature分支开发某个需求,这时项目中出现一个bug需要你紧急修复,但是开发内容只完成一半不想提交,此时可以用git stash命令将修改的内容保存至堆栈区,然后切到fixbug分支进行bug修复,修复完成后再次切回feature分支,用git stash pop从堆栈中恢复刚刚保存的内容
  2. 由于疏忽,本应该在feature分支开发的内容,却在master上进行了开发了,需要重新切回到feature分支上进行开发,可以用git stash将内容保存至堆栈中,切回到feature分支后,再次恢复内容即可

常用命令详解

1. git stash // 能够将所有未提交的修改(工作区和暂存区)保存至堆栈中,用于后续恢复当前工作目录。

2. git stash save // 作用等同于git stash,区别是可以加一些注释
    例如: git stash save "test1"

3. git stash list // 查看当前stash中的内容

4. git stash pop // 将当前stash中的内容弹出,并应用到当前分支对应的工作目录上。
    注:该命令将堆栈中最近保存的内容删除(栈是先进后出)

5. git stash clear // 清除堆栈中的所有的内容

十、其他

  1. 开发的分支,联调过程中开发人员自己构建
  2. 测试的分支(test),开发只需要修复bug,提交代码,部署让测试同学自己部署,避免测试过程中被频繁中断,都是jenkins一键部署(除非测试主动要求开发帮其部署)
  3. 小程序分支规范同理,提测之前在feture分支开发,提测之后在test分支修复bug,小程序发布体验版用test分支
  4. 未完待续...

十一、总结

整理了一张研发阶段的时间线,主要有三个关键时间节点,分别是启动开发、提测、上线,简单介绍了在各个阶段,开发同学需要做的事情。 develop process

备注:

  • 文中如有错误,欢迎指出
  • 本篇文章抛砖引玉,有好的想法,欢迎分享

参考资料