责任链模式及常见应用

293 阅读3分钟

责任链模式

对于一个事件,有一系列拦截器可以拦截/处理该事件,将拦截器按照一定顺序排列,组成一个链,事件在链上传递,按顺序挨个由每个拦截器判断是否拦截此事件,如果不拦截,可以将事件传递给链中的下个拦截器,直到某个拦截器拦截事件或到达责任链尾部。

Android View的事件分发机制

View的事件分发机制是典型的责任链模式,当触发一个Touch事件时,Touch事件从布局最外层的ViewGroup开始传递,每个ViewGroup都是一个拦截器,可以拦截Touch事件,当ViewGroup拦截事件后,它的子View就不会收到Touch事件,分发结束。

ViewdispatchTouchEvent()onTouchEvent()这两个方法,和mOnTouchListenermOnClickListener这两个变量,ViewGroupView多了个onInterceptTouchEvent()方法。

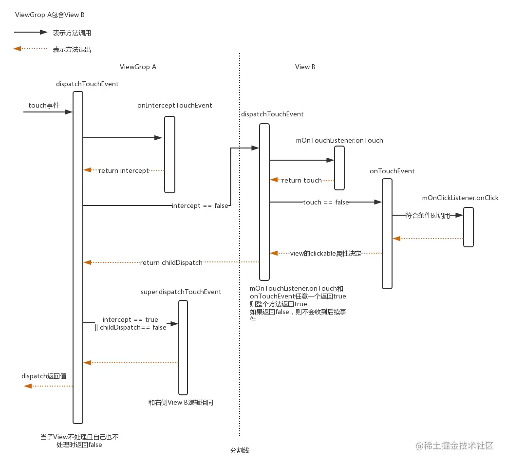
假设ViewGroup A包含了View B,当触发一个Touch事件时,整个事件的传播流程如下图:

View的事件分发流程

OKHTTP中的责任链

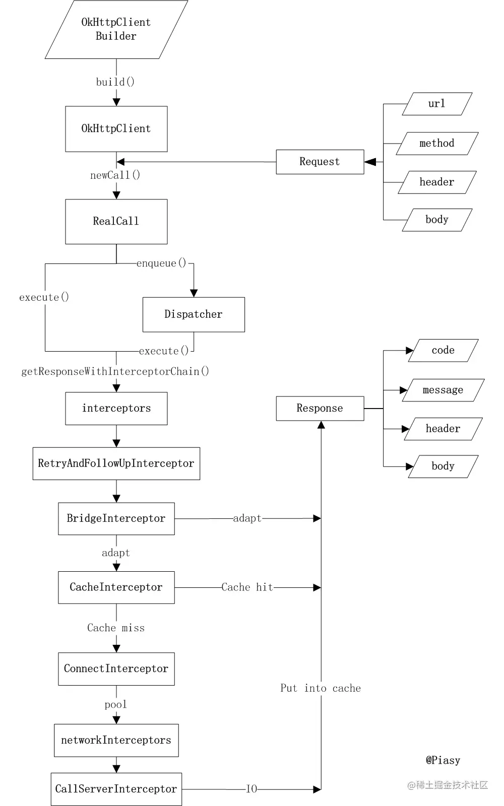
OKHTTP的核心也是责任链模式,OKHTTP定义了很多拦截器用于分步处理网络请求,下面是一些常用类及请求处理流程:

Request类封装了网络请求,包括url、请求方法、请求头、请求体等信息。 Response类封装了网络响应,包括原始请求、响应码、响应头、响应体等信息。 Call类表示请求的过程,通过Call对象执行网络请求的一系列步骤,RealCallCall接口的唯一实现类,通过OkHttpClientnewCall()方法创建,通过Call对象执行同步请求或异步请求。 OkHttpClient是一个创建Call对象的工厂,通常全局唯一,存放用户自定义配置,根据配置创建Call对象。 Dispatcher用于调度所有请求的请求过程,包含一个线程池,用于执行异步请求。 Interceptor接口表示拦截器,它有多个不同功能的实现类,例如用户自定义的拦截器、用于超时重试、转换请求头、缓存、连接网络、真正请求服务器的各种拦截器。

一个Request请求在拦截器组成的责任链上不断传递,任何一个拦截器都可以拦截请求直接返回响应,也可以对请求进行一定处理后交由下一个拦截器处理,直到有拦截器拦截该请求。如下图所示:

OKHTTP请求过程

与装饰者模式的异同

相同点:

  • 装饰者模式和责任链模式都可以有任意多个装饰者/拦截器。

  • 装饰者/拦截器可以在最终处理的前/后添加自己的处理逻辑。

不同点:

  • 装饰者模式必须要有一个被装饰者,装饰者装饰被装饰者,但装饰者的类型永远不变,比如你不可能把一个InputStream装饰成一个OutputStream。而责任链模式是对事件的处理,重要的是处理的过程而不是返回的结果,可能没人处理,也可能返回一个其他类型的值,比如OKHTTP的责任链接收一个Request返回一个Response

  • 装饰者模式中任意一个装饰者都会生效,而责任链模式中部分拦截器可能没有机会处理事件。

参考链接

OkHttp 的 Interceptors 与责任链模式

拆轮子系列:拆 OkHttp