一份v2学习整理文档

350 阅读12分钟

Vue2

1.基础使用

  • 对 SPA 应用的理解
  1. 单页 Web 应用(single page web application,SPA)。
  2. 整个应用只有一个完整的页面。
  3. 点击页面中的导航链接不会刷新页面,只会做页面的局部更新。
  4. 数据需要通过 ajax 请求获取。

1.初识vue

  • 1.想让Vue工作,就必须创建一个Vue实例,且要传入一个配置对象;
  • 2.root容器里的代码依然符合html规范,只不过混入了一些特殊的Vue语法;
  • 3.root容器里的代码被称为【Vue模板】;
  • 4.Vue实例和容器是一一对应的;
  • 5.真实开发中只有一个Vue实例,并且会配合着组件一起使用;
  • 6.{{xxx}}中的xxx要写js表达式,且xxx可以自动读取-到data中的所有属性;
  • 7.一旦data中的数据发生改变,那么页面中用到该数据的地方也会自动更新;

注意区分:js表达式 和 js代码(语句)
1.表达式:一个表达式会产生一个值,可以放在任何一个需要值的地方:
      (1). a
      (2). a+b
      (3). demo(1)
      (4). x === y ? 'a' : 'b'

2.js代码(语句)
      (1). if(){}
      (2). for(){}

3.创建html最外层容器
      <div id="#root"></div> 
4.创建vue实列
      new Vue({
        el:"#root", //el用于指定当前Vue实例为哪个容器服务,值通常为css选择器字符串。
        data:{ 
          name:'Hi' //data中用于存储数据,数据供el所指定的容器去使用
        }
      })

2.模板语法

  • 1.插值语法:
    • 功能:用于解析标签体内容。
    • 写法:{{xxx}},xxx是js表达式,且可以直接读取到data中的所有属性
  • 2.指令语法:
    • 功能:用于解析标签(包括:标签属性、标签体内容、绑定事件.....)。
    • 举例:v-bind:href="xxx" 或 简写为 :href="xxx",xxx同样要写js表达式,
    • 且可以直接读取到data中的所有属性。
    • 备注:Vue中有很多的指令,且形式都是:v-????,此处我们只是拿v-bind举个例子。

<a v-bind:href="school.url.toUpperCase()" x="hello">点我去{{school.name}}上班</a>
<a :href="school.url" x="hello">点我去{{school.name}}上班2</a>

3.数据绑定

  • Vue中有2种数据绑定的方式:
    • 1.单向绑定(v-bind):数据只能从data流向页面。
    • 2.双向绑定(v-model):数据不仅能从data流向页面,还可以从页面流向data。
  • 备注:
    • 1.双向绑定一般都应用在表单类元素上(如:input、select等)
    • 2.v-model:value 可以简写为 v-model,因为v-model默认收集的就是value值。

4..el与data的两种写法

  • el的两种写法

Vue.config.productionTip = false //阻止 vue 在启动时生成生产提示。

const v = new Vue({
//el:'#root', //第一种写法
data:{
  name:'Hi'
}
})

v.$mount('#root') //第二种写法(脚手架常用) */

5.MVVM模型

  • MVVM模型

      1. M:模型(Model) :data中的数据
      1. V:视图(View) :模板代码
      1. VM:视图模型(ViewModel):Vue实例
  • 观察发现:

    • 1.data中所有的属性,最后都出现在了vm身上。
    • 2.vm身上所有的属性 及 Vue原型上所有属性,在Vue模板中都可以直接使用。

6.数据代理

Object.defineProperty

  • 1.Vue中的数据代理:

    • 通过vm对象来代理data对象中属性的操作(读/写)
  • 2.Vue中数据代理的好处:

    • 更加方便的操作data中的数据
  • 3.基本原理:

    • 通过Object.defineProperty()把data对象中所有属性添加到vm上。
    • 为每一个添加到vm上的属性,都指定一个getter/setter。
    • 在getter/setter内部去操作(读/写)data中对应的属性。

let number = 18
let person = {
  name:'张三',
  sex:'男',
}

Object.defineProperty(person,'age',{
  // value:18,
  // enumerable:true, //控制属性是否可以枚举,默认值是false
  // writable:true, //控制属性是否可以被修改,默认值是false
  // configurable:true //控制属性是否可以被删除,默认值是false

  //当有人读取person的age属性时,get函数(getter)就会被调用,且返回值就是age的值
  get(){
    console.log('有人读取age属性了')
    return number
  },

  //当有人修改person的age属性时,set函数(setter)就会被调用,且会收到修改的具体值
  set(value){
    console.log('有人修改了age属性,且值是',value)
    number = value
  }

})

// console.log(Object.keys(person))

console.log(person)
// name: "张三"
// sex: "男"
// age: 18
// get age: ƒ get()
// set age: ƒ set(value)
// ..proto..: Object

7.事件处理

1.事件的基本使用

  • 1.使用v-on:xxx 或 @xxx(简写) 绑定事件,其中xxx是事件名;
  • 2.事件的回调需要配置在methods对象中,最终会在vm上;
  • 3.methods中配置的函数,不要用箭头函数!否则this就不是vm了;
  • 4.methods中配置的函数,都是被Vue所管理的函数,this的指向是vm 或组件实例对象;
  • 5.@click="demo" 和 @click="demo($event)" 效果一致,但后者可以传参;

<button @click="showInfo1">点我提示信息1(不传参)</button>
<button @click="showInfo2($event,66)">点我提示信息2(传参) </button>

showInfo1(event){
  alert('event',event)
},

showInfo2(event,number){
  console.log(event,number)
  // console.log(event.target.innerText)
  alert('showInfo2')
}

2.事件修饰符

  • 1.prevent:阻止默认事件(常用);
  • 2.stop:阻止事件冒泡(常用);
  • 3.once:事件只触发一次(常用);
  • 4.capture:使用事件的捕获模式;
  • 5.self:只有event.target是当前操作的元素时才触发事件;
  • 6.passive:事件的默认行为立即执行,无需等待事件回调执行完毕;

<!-- 阻止默认事件(常用) -->
<a href="http://www.baidu.com" @click.prevent="showInfo">点我提示信息</a>

<!-- 阻止事件冒泡(常用) -->
<div class="demo1" @click="showInfo">
  <button @click.stop="showInfo">点我提示信息</button>
  <!-- 修饰符可以连续写 -->
  <!-- <a href="http://www.baidu.com" @click.prevent.stop="showInfo">点我提示信息</a> -->
</div>

<!-- 事件只触发一次(常用) -->
<button @click.once="showInfo">点我提示信息</button>

<!-- 使用事件的捕获模式 -->
<div class="box1" @click.capture="showMsg(1)">
  div1
  <div class="box2" @click="showMsg(2)">
    div2
  </div>
</div>

// Vue.config.keyCodes.自定义键名 = 键码,可以去定制按键别名
<input type="text" placeholder="按下回车提示输入" @keydown.enter="showInfo">
Vue.config.keyCodes.enter = 13 //定义了一个别名按键

8.计算属性(computed)

  • 1.定义:要用的属性不存在,要通过已有属性计算得来。
  • 2.原理:底层借助了Objcet.defineproperty方法提供的getter和setter。
  • 3.get函数什么时候执行?
    • (1).初次读取时会执行一次。
    • (2).当依赖的数据发生改变时会被再次调用。
  • 4.优势:与methods实现相比,内部有缓存机制(复用),效率更高(当值改变才调用),调试方便。
  • 5.备注:
    • 1.计算属性最终会出现在vm上,直接读取使用即可。
    • 2.如果计算属性要被修改,那必须写set函数去响应修改,且set中要引起计算时依赖的数据发生改变。

computed:{
  fullName:{
    //get有什么作用?当有人读取fullName时,get就会被调用,且返回值就作为fullName的值
    //get什么时候调用?1.初次读取fullName时。2.所依赖的数据发生变化时。
    get(){
      console.log('get被调用了')
      // console.log(this) //此处的this是vm
      return this.firstName + '-' + this.lastName
    },
    //set什么时候调用? 当fullName被修改时。
    set(value){
      console.log('set',value)
      const arr = value.split('-')
      this.firstName = arr[0]
      this.lastName = arr[1]
    }
  },
  //简写
  fullName(){
    console.log('get被调用了')
    return this.firstName + '-' + this.lastName
  }
}

9.监视属性(watch)

  • 1.当被监视的属性变化时, 回调函数自动调用, 进行相关操作

  • 2.监视的属性必须存在,才能进行监视!!

  • 深度监视:

    • (1).Vue中的watch默认不监测对象内部值的改变(一层)
    • (2).配置deep:true可以监测对象内部值改变(多层)
  • 备注:

    • (1).Vue自身可以监测对象内部值的改变,但Vue提供的watch默认不可以!
    • (2).使用watch时根据数据的具体结构,决定是否采用深度监视。
  • computed和watch之间的区别:

    • 1.computed能完成的功能,watch都可以完成。
    • 2.watch能完成的功能,computed不一定能完成,例如:watch可以进行异步操作。

 watch:{

  isHot:{
    immediate:true, //初始化时让handler调用一下
    //handler什么时候调用?当isHot发生改变时。
    // params :(新值,旧值)
    handler(newValue,oldValue){
      console.log('isHot被修改了',newValue,oldValue)
    }
  },

  //简写
  isHot(newValue,oldValue){
    console.log('isHot被修改了',newValue,oldValue,this)
  },

  numbers:{
      deep:true,
      handler(){
        console.log('numbers改变了')
      }
    },

    //正常写法
	vm.$watch('isHot',{
    immediate:true, //初始化时让handler调用一下
    deep:true,//深度监视
    handler(newValue,oldValue){
      console.log('isHot被修改了',newValue,oldValue)
    }
  }), 

		//简写
	vm.$watch('isHot',(newValue,oldValue)=>{
    console.log('isHot被修改了',newValue,oldValue,this)
  }) 
 }

10.绑定样式

1. class样式

  • 写法:class="xxx" xxx可以是字符串、对象、数组。
  • 字符串写法适用于:类名不确定,要动态获取。
  • 对象写法适用于:要绑定多个样式,个数不确定,名字也不确定。
  • 数组写法适用于:要绑定多个样式,个数确定,名字也确定,但不确定用不用。

2. style样式

  • :style="{fontSize: xxx}"其中xxx是动态值。
  • :style="[a,b]"其中a、b是样式对象。

<!-- 绑定class样式--字符串写法,适用于:样式的类名不确定,需要动态指定 -->
<div class="basic" :class="mood" @click="changeMood">{{name}}</div> <br/><br/>

<!-- 绑定class样式--数组写法,适用于:要绑定的样式个数不确定、名字也不确定 -->
<div class="basic" :class="classArr">{{name}}</div> <br/><br/>

<!-- 绑定class样式--对象写法,适用于:要绑定的样式个数确定、名字也确定,但要动态决定用不用 -->
<div class="basic" :class="classObj">{{name}}</div> <br/><br/>

<!-- 绑定style样式--对象写法 -->
<div class="basic" :style="styleObj">{{name}}</div> <br/><br/>

<!-- 绑定style样式--数组写法 -->
<div class="basic" :style="styleArr">{{name}}</div>

const vm = new Vue({
  el:'#root',
  data:{
    name:'ClassDemo',
    mood:'normal',
    classArr:['claname1','claname2','claname3'],
    classObj:{
      claname1:false,
      claname2:false,
    },
    styleObj:{
      fontSize: '40px',
      color:'red',
    },
    styleObj2:{
      backgroundColor:'orange'
    },
    styleArr:[
      {
        fontSize: '40px',
        color:'blue',
      },
      {
        backgroundColor:'gray'
      }
    ]
  },
  methods: {
    changeMood(){
      const arr = ['happy','sad','normal']
      const index = Math.floor(Math.random()*3)
      this.mood = arr[index]
    }
  },
})

11.条件渲染

1.v-if

  • (1).v-if="表达式"
  • (2).v-else-if="表达式"
  • (3).v-else="表达式"
  • 适用于:切换频率较低的场景。
  • 特点:不展示的DOM元素直接被移除。
  • 注意:v-if可以和:v-else-if、v-else一起使用,但要求结构不能被“打断”

2.v-show

  • 写法:v-show="表达式"
  • 适用于:切换频率较高的场景。
  • 特点:不展示的DOM元素未被移除,仅仅是使用样式隐藏掉
  • 备注:使用v-if的时,元素可能无法获取到,而使用v-show一定可以获取到。

12.列表渲染

v-for指令

  • 1.用于展示列表数据
  • 2.语法:v-for="(item, index) in xxx" :key="yyy"
  • 3.可遍历:数组、对象、字符串(用的很少)、指定次数(用的很少)

<!-- 遍历数组 -->
<h2>人员列表(遍历数组)</h2>
<ul>
  <li v-for="(p,index) of persons" :key="index">
    {{p.name}}-{{p.age}}
  </li>
</ul>

<!-- 遍历对象 -->
<h2>汽车信息(遍历对象)</h2>
<ul>
  <li v-for="(value,k) of car" :key="k">
    {{k}}-{{value}}
  </li>
</ul>

<!-- 遍历字符串 -->
<h2>测试遍历字符串(用得少)</h2>
<ul>
  <li v-for="(char,index) of str" :key="index">
    {{char}}-{{index}}
  </li>
</ul>

<!-- 遍历指定次数 -->
<h2>测试遍历指定次数(用得少)</h2>
<ul>
  <li v-for="(number,index) of 5" :key="index">
    {{index}}-{{number}}
  </li>
</ul>

key的原理

  • react、vue中的key有什么作用?(key的内部原理)
      1. 虚拟DOM中key的作用:
      • key是虚拟DOM对象的标识,当数据发生变化时,Vue会根据【新数据】生成【新- 的虚拟DOM】,
      • 随后Vue进行【新虚拟DOM】与【旧虚拟DOM】的差异比较,比较规则如下:
    • 2.对比规则:

      • (1).旧虚拟DOM中找到了与新虚拟DOM相同的key:
      • ①.若虚拟DOM中内容没变, 直接使用之前的真实DOM!
      • ②.若虚拟DOM中内容变了, 则生成新的真实DOM,随后替换掉页面中之前的真实- DOM。
    • (2).旧虚拟DOM中未找到与新虚拟DOM相同的key

    • 创建新的真实DOM,随后渲染到到页面。

      1. 用index作为key可能会引发的问题:
        1. 若对数据进行:逆序添加、逆序删除等破坏顺序操作:
      • 会产生没有必要的真实DOM更新 ==> 界面效果没问题, 但效率低。
        1. 如果结构中还包含输入类的DOM:
        1. 会产生错误DOM更新 ==> 界面有问题。
      1. 开发中如何选择key?:
      • 1.最好使用每条数据的唯一标识作为key, 比如id、时间戳、随机字符串、唯一值。
      • 2.如果不存在对数据的逆序添加、逆序删除等破坏顺序操作,仅用于渲染列表用- 于展示,
      • 3.使用index作为key是没有问题的(如果碰到重复的则整条列表的数据会重新熏染,如果id为唯一,则只会匹配新的id)。

Vue监视数据的原理:

    1. vue会监视data中所有层次的数据。
    1. 如何监测对象中的数据?
    • 通过setter实现监视,且要在new Vue时就传入要监测的数据。
    • (1).对象中后追加的属性,Vue默认不做响应式处理
    • (2).如需给后添加的属性做响应式,请使用如下API:
    • Vue.set(target,propertyName/index,value) 或 vm.$set(target,propertyName/index,value)
    1. 如何监测数组中的数据?
    • 通过包裹数组更新元素的方法实现,本质就是做了两件事:
    • (1).调用原生对应的方法对数组进行更新。
    • (2).重新解析模板,进而更新页面。
  • 4.在Vue修改数组中的某个元素一定要用如下方法:

    • 1.使用这些API:push()、pop()、shift()、unshift()、splice()、sort- ()、reverse()
    • 2.Vue.set() 或 vm.$set()
  • 特别注意:Vue.set() 和 vm.$set() 不能给vm 或 vm的根数据对象 添加属性!!!

13.收集表单数据

  • 若:,则v-model收集的是value值,用户输入的就是value值。

  • 若:,则v-model收集的是value值,且要给标签配置value值。

  • 若:

  • 1.没有配置input的value属性,那么收集的就是checked(勾选 or 未勾选,是布尔值)

  • 2.配置input的value属性:

    • (1)v-model的初始值是非数组,那么收集的就是checked(勾选 or 未勾选,- 是布尔值)
    • (2)v-model的初始值是数组,那么收集的的就是value组成的数组
  • 备注:v-model的三个修饰符:

    • lazy:失去焦点再收集数据
    • number:输入字符串转为有效的数字
    • trim:输入首尾空格过滤

14.过滤器(filters)


  <h3>{{time | timeFormater}}</h3>
  <h3>{{time | timeFormater(params)| mySlice}}</h3>

  全局过滤器
  Vue.filter('mySlice',function(value){
    return value.slice(0,4)
  })

  局部过滤器
  filters:{
    timeFormater(value,str='YYYY年MM月DD日 HH:mm:ss'){
      return dayjs(value).format(str)
    }
  }


15.内置指令

v-text指令:

  • 1.作用:向其所在的节点中渲染文本内容。
  • 2.与插值语法的区别:v-text会替换掉节点中的内容,{{xx}}则不会。

<div>你好,{{name}}</div>
<div v-text="name"></div>

v-html指令:

  • 1.作用:向指定节点中渲染包含html结构的内容。
  • 2.与插值语法的区别:
    • (1).v-html会替换掉节点中所有的内容,{{xx}}则不会。
    • (2).v-html可以识别html结构。
  • 3.严重注意:v-html有安全性问题!!!!
    • (1).在网站上动态渲染任意HTML是非常危险的,容易导致XSS攻击。
    • (2).一定要在可信的内容上使用v-html,永不要用在用户提交的内容上!

<div v-html="str"></div>

data:{
  str:'<h3>你好啊!</h3>'
}

v-cloak指令(没有值):

  • 1.本质是一个特殊属性,Vue实例创建完毕并接管容器后,会删掉v-cloak属性。
  • 2.使用css配合v-cloak可以解决网速慢时页面展示出{{xxx}}的问题。

v-once:

  • 1.v-once所在节点在初次动态渲染后,就视为静态内容了。
  • 2.以后数据的改变不会引起v-once所在结构的更新,可以用于优化性能。

v-pre:

  • 1.跳过其所在节点的编译过程。
  • 2.可利用它跳过:没有使用指令语法、没有使用插值语法的节点,会加快编译。

16.自定义指令

  • 一、定义语法:

    • new Vue({directives:{指令名:配置对象||函数}})
  • 二、配置对象中常用的3个回调:

    • (1).bind:指令与元素成功绑定时调用。
    • (2).inserted:指令所在元素被插入页面时调用。
    • (3).update:指令所在模板结构被重新解析时调用。
  • 三、备注:

    • 1.指令定义时不加v-,但使用时要加v-;
    • 2.指令名如果是多个单词,要使用kebab-case命名方式,不要用 camelCase命名。

<h2>放大10倍后的n值是:<span v-big="n"></span> </h2>

<input type="text" v-fbind:value="n">

data:{
  name:'test',
  n:1
},
directives:{
  //big函数何时会被调用?1.指令与元素成功绑定时(一上来)
  // 2.指令所在的模板被重新解析时。
  /* 'big-number'(element,binding){
    // console.log('big')
    element.innerText = binding.value * 10
  }, */

  // 函数
  big(element,binding){
    console.log('big',this) //注意此处的this是window
    // console.log('big')
    element.innerText = binding.value * 10
  },
  // 对象
  fbind:{
    //指令与元素成功绑定时(一上来)
    bind(element,binding){
      element.value = binding.value
    },
    //指令所在元素被插入页面时
    inserted(element,binding){
      element.focus()
    },
    //指令所在的模板被重新解析时
    update(element,binding){
      element.value = binding.value
    }
  }
}

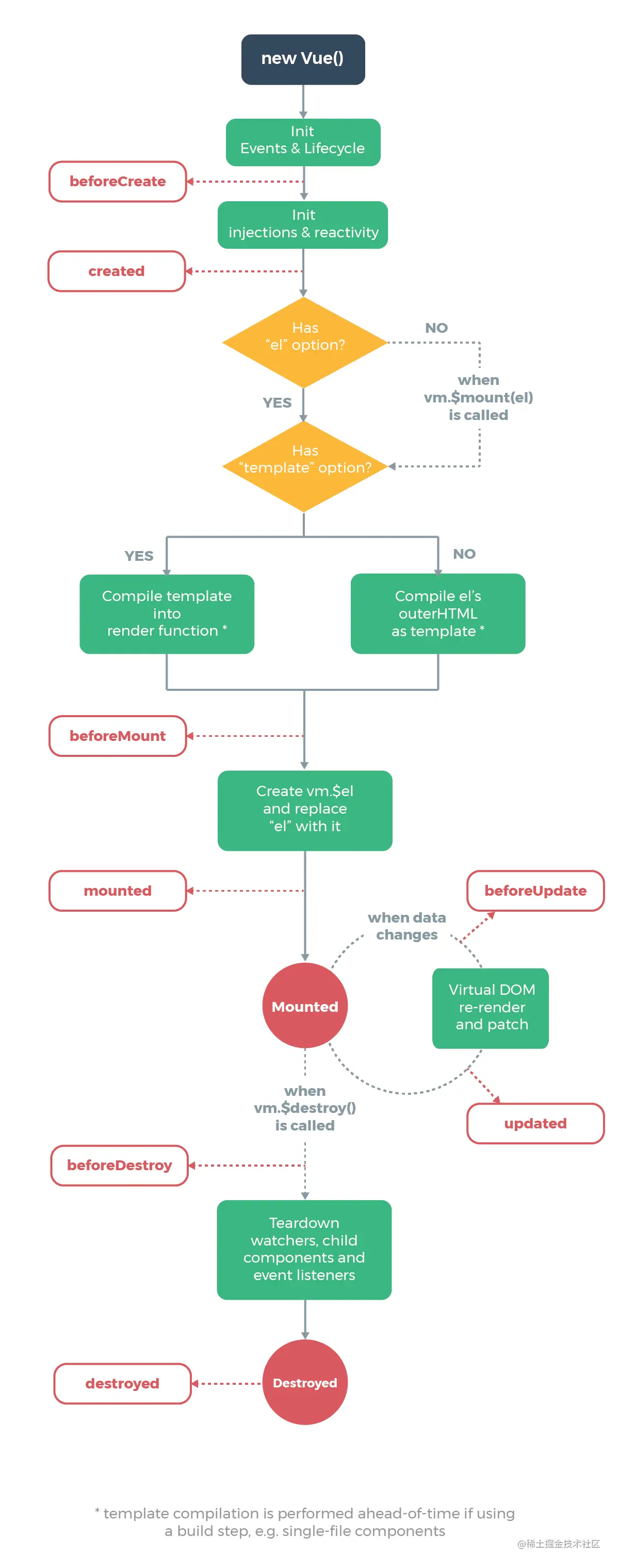
17.生命周期

  • 1.又名:生命周期回调函数、生命周期函数、生命周期钩子。

  • 2.是什么:Vue在关键时刻帮我们调用的一些特殊名称的函数。

  • 3.生命周期函数的名字不可更改,但函数的具体内容是程序员根据需求编写的。

  • 4.生命周期函数中的this指向是vm 或 组件实例对象。

  • beforeCreate(挂载时)

  • created(挂载时)

  • beforeMount(挂载时)

  • mounted(挂载时)

  • beforeUpdate(更新时)

  • updated(更新时)

  • beforeDestroy(销毁时)

  • destroyed(销毁时)

常用的生命周期钩子:

  • 1.mounted(或created): 发送ajax请求、启动定时器、绑定自定义事件、订阅消息等【初始化操作】。
  • 2.beforeDestroy: 清除定时器、解绑自定义事件、取消订阅消息等【收尾工作】。

关于销毁Vue实例

  • 1.销毁后借助Vue开发者工具看不到任何信息。
  • 2.销毁后自定义事件会失效,但原生DOM事件依然有效。
  • 3.一般不会在beforeDestroy操作数据,因为即便操作数据,也不会再触发更新流程了。

18.非单文件组件

  • Vue中使用组件的三大步骤:

    • 一、定义组件(创建组件)
    • 二、注册组件
    • 三、使用组件(写组件标签-中划线命名||大驼峰命名)
  • 一、如何定义一个组件?

    • 使用Vue.extend(options)创建,其中options和new Vue(options)时传入的那个options几乎一样,但也有点区别; 区别如下:
      • 1.el不要写,为什么? ——— 最终所有的组件都要经过一个vm的管理,由vm中的el决定服务哪个容器。
      • 2.data必须写成函数,为什么? ———— 避免组件被复用时,数据存在引用关系。
    • 备注:使用template可以配置组件结构。
  • 二、如何注册组件?

    • 1.局部注册:靠new Vue的时候传入components选项
    • 2.全局注册:靠Vue.component('组件名',组件)
  • 三、编写组件标签:

  • 一个简写方式:

    • const school = Vue.extend(options) 可简写为:const school = options

2.脚手架

文件结构

├── node_modules ├── public │ ├── favicon.ico: 页签图标 │ └── index.html: 主页面 ├── src: 入口目录 │ ├── assets: 存放静态资源 │ │ └── logo.png │ │── component: 存放组件 │ │ └── HelloWorld.vue │ │── App.vue: 汇总所有组件 │ │── main.js: 入口文件 ├── .gitignore: git版本管制忽略的配置 ├── babel.config.js: babel的配置文件 ├── package.json: 应用包配置文件 ├── README.md: 应用描述文件 ├── package-lock.json:包版本控制文件

vue.config.js配置文件

  1. 使用vue inspect > output.js可以查看到Vue脚手架的默认配置。
  2. 使用vue.config.js可以对脚手架进行个性化定制,详情见:cli.vuejs.org/zh

插件

  1. 功能:用于增强Vue

  2. 本质:包含install方法的一个对象,install的第一个参数是Vue,第二个以后的参数是插件使用者传递的数据。

  3. 定义插件:

对象.install = function (Vue, options) {
    // 1. 添加全局过滤器
    Vue.filter(....)

    // 2. 添加全局指令
    Vue.directive(....)

    // 3. 配置全局混入(合)
    Vue.mixin(....)

    // 4. 添加实例方法
    Vue.prototype.$myMethod = function () {...}
    Vue.prototype.$myProperty = xxxx
}
  1. 使用插件:Vue.use()

ref属性

  1. 被用来给元素或子组件注册引用信息(id的替代者)
  2. 应用在html标签上获取的是真实DOM元素,应用在组件标签上是组件实例对象(vc)
  3. 使用方式:
    1. 打标识:<h1 ref="xxx">.....</h1><School ref="xxx"></School>
    2. 获取:this.$refs.xxx

props配置

  1. 功能:让组件接收外部传过来的数据

  2. 传递数据:<Demo name="xxx"/>

  3. 接收数据:

  4. 第一种方式(只接收):props:['name']

  5. 第二种方式(限制类型):props:{name:String}

  6. 第三种方式(限制类型、限制必要性、指定默认值):


props:{
  name:{
  type:String, //类型
  required:true, //必填
  default:'老王' //默认值
  }
}

  • 备注:props是只读的,Vue底层会监测你对props的修改,如果进行了修改,就会发出警告,若业务需求确实需要修改,那么请复制props的内容到data中一份,然后去修改data中的数据。

webStorage

  1. 存储内容大小一般支持5MB左右(不同浏览器可能还不一样)

  2. 浏览器端通过 Window.sessionStorage 和 Window.localStorage 属性来实现本地存储机制。

  3. 相关API:

  4. xxxxxStorage.setItem('key', 'value'); - 该方法接受一个键和值作为参数,会把键值对添加到存储中,如果键名存在,则更新其对应的值。

  5. xxxxxStorage.getItem('person');

​ - 该方法接受一个键名作为参数,返回键名对应的值。

  1. xxxxxStorage.removeItem('key');

​ - 该方法接受一个键名作为参数,并把该键名从存储中删除。

  1. xxxxxStorage.clear()

​ - 该方法会清空存储中的所有数据。

  1. 备注:
    1. SessionStorage存储的内容会随着浏览器窗口关闭而消失。
    2. LocalStorage存储的内容,需要手动清除才会消失。
    3. xxxxxStorage.getItem(xxx)如果xxx对应的value获取不到,那么getItem的返回值是null。
    4. JSON.parse(null)的结果依然是null。

组件自定义事件 & 组件传值

props(父子组件传值)

  • 父组件绑定 <chile-test @chileEventName="fn"></chile-test>

  • 子组件通过 $emit() 触发事件,this.$emit('chileEventName',params)

  • 父组件通过ref绑定事件(用得少)this.$refs.student.$on('chileEventName',this.fn) //绑定自定义事件

  • 解绑事件(极少用) this.$off('chileEventName')

  • 若想让自定义事件只能触发一次,可以使用 this.$refs.student.$once('EventName',this.fn) //绑定自定义事件

  • 组件上也可以绑定原生DOM事件,需要使用native修饰符。

Provide & inject(跨级组件传值)

  • 祖组件 通过 provide:{objname:'value'||this} ||还可以直接把祖组件的this传过去
  • 后代组件通过 inject['objname'] 接收
  • 也可以通过 $parent 取值 (不推荐)

插槽

  • 默认插槽 || 具名插槽
  • 区别:具名插槽需要加上名称-可用多个

  Category
  <div>
  <!-- 定义一个插槽(挖个坑,等着组件的使用者进行填充) -->
  <slot>我是一些默认值,当使用者没有传递具体结构时,我会出现</slot>
  </div>

  App
  <Category></Category> //此时当组件没有内容则显示插槽内容

  //具名插槽

  <slot name="center">我是一些默认值,当使用者没有传递具体结构时,我会出现</slot>

  <Category>
    <div slot="center"></div>
  </Category>

  • 作用域插槽

Category
<slot :data="slotList">我是一些默认值,当使用者没有传递具体结构时,我会出现</slot>

data() {
 return {
   slotList:['红色警戒','穿越火线','劲舞团','超级玛丽'],
 }
},

App
<Category >
 <template scope="data">
   <ul>
     <li v-for="(g,index) in slotObj.slotList" :key="index">{{g}}</li>
   </ul>
 </template>
</Category>


vue脚手架配置代理

方法一

  • 在vue.config.js中添加如下配置:

devServer:{
  proxy:"http://localhost:5000"
}

说明:

  1. 优点:配置简单,请求资源时直接发给前端(8080)即可。
  2. 缺点:不能配置多个代理,不能灵活的控制请求是否走代理。
  3. 工作方式:若按照上述配置代理,当请求了前端不存在的资源时,那么该请求会转发给服务器 (优先匹配前端资源)

方法二

  • 编写vue.config.js配置具体代理规则:

module.exports = {
	devServer: {
      proxy: {
      '/api1': {// 匹配所有以 '/api1'开头的请求路径
        target: 'http://localhost:5000',// 代理目标的基础路径
        changeOrigin: true,
        pathRewrite: {'^/api1': ''} //把配置的开头路径替换为空
      },
      '/api2': {// 匹配所有以 '/api2'开头的请求路径
        target: 'http://localhost:5001',// 代理目标的基础路径
        changeOrigin: true,
        pathRewrite: {'^/api2': ''}
      }
    }
  }
}

  1. 优点:可以配置多个代理,且可以灵活的控制请求是否走代理。
  2. 缺点:配置略微繁琐,请求资源时必须加前缀。

vuex(集中式状态管理)

  • 概念:在Vue中实现集中式状态(数据)管理的一个Vue插件,对vue应用中多个组件的共享状态进行集中式的管理(读/写),也是一种组件间通信的方式,且适用于任意组件间通信。

  • 流程1(同步)components(commit)->Mutations(触发,commit)->改变数据到视图

  • 流程2(异步)components(dishpatch-派发)->actinos->Mutations(触发,commit)->改变数据到视图


A
-----
<button @click="increment">组件A点击</button>

<div> mapState辅助函数使用:{{count}}</div>
<div> mapGetters辅助函数使用:{{except}}</div>

<button @click="incrementAsync">异步方法</button>
-----

methods: {
  同步
  ...mapMutations(['adds']), //正常写法
  ...mapMutations({customfn:'increment'}),

  异步
  ...mapActions(['delayedSync']),

  //重命名写法
  addTen() {
    //调用 mutations函数 并且传递参数
    this.$store.commit('increment',10) 
  }
  // 使用 mapMutations
  addTen() {
    //调用 mutations函数 并且传递参数
    this.$store.commit('customfn',10) 
  }

  incrementAsync(){
    //流程 异步派发 -》异步方法接受 -》在异步commit提交改变state
    // this.$store.dispatch('delayedSync',2)
    this.delayedSync(2)
  }
}

computed:{
...mapState(['count']), //使用 vuex重的数据 -简写

...mapState({'newname':'count'}) //重命名

...mapState({newname:state=>state.obj.name}) //嵌套层级深 (通过函数返回)

...mapGetters(['except'])
},
-----

store/store.js
-----
import Vue from 'vue'
import Vuex from 'vuex'  //1.引入vuex

Vue.use(Vuex)      //2.挂载在原型上

//创建VueX对象
export default new Vuex.Store({    //把store导出
    state,
})
------

store/_state.js
-----
export default{
    count:3  //初始化数据
}
------

store/_mutations.js(同步)
------
// fn(state(store元数据对象),Payload(调用方法传递params))
increment(state,count){
    state.count+=count;
},
------

------
store/_action.js(异步)
delayedSync(context,count){
  setTimeout(()=>{
    console.log('action-异步',context,count);
    context.commit('increment',count)
  },2000)
}
------

store/_getter.js
------
//相当于是 computed
except(state){
  return state.count*10
}
------


  • 使用常量替代 Mutation 事件类型
// mutation-types.js
export const SOME_MUTATION = 'SOME_MUTATION'

路由(route)

  1. 理解: 一个路由(route)就是一组映射关系(key - value),多个路由需要路由器(router)进行管理。
  2. 前端路由:key是路径,value是组件。

1.路由基本使用

  1. 安装vue-router,命令:npm i vue-router

  2. 应用插件:Vue.use(VueRouter)

  3. 编写router配置项:


<!-- Vue中借助router-link标签实现路由的切换 -->
<router-link  active-class="active" to="/home">Home</router-link>

<!-- 指定组件的呈现位置 -->
<router-view></router-view>

// 该文件专门用于创建整个应用的路由器
import VueRouter from 'vue-router'
//引入组件
import Home from '../components/Home'

//应用插件
Vue.use(VueRouter)

//创建vm
new Vue({
	el:'#root',
	render: h => h(App),
	router
})

// 路由懒加载
const Foo = () => import('./Foo.vue')

//创建并暴露一个路由器
export default new VueRouter({
  mode: 'history', // h5 history api
  mode: 'hash', //带#号(利用锚点)
	routes:[
		{
      // path: '*' // 会匹配所有路径

			path:'/home',//匹配指定路径
      
      // path: '/' // 默认跳转页面
			component:Home,
      children:[  //多级路由通过 children嵌套
				{
					path:'news',
					component:News,
          // 别名
          alias: '/newName' 
          //重定向
          redirect: '/b'|| { name: 'foo' }||to => {
            // 方法接收 目标路由 作为参数
            // return 重定向的 字符串路径/路径对象
          } 
				},
			]
		},
    {
      // 命名路由
      name:'foo',
      path:'foo/:id/:title||?id(可选)',
      component:Foo,
      //props的第二种写法,值为布尔值,若布尔值为真,就会把该路由组件收到的所有params参数,以props的形式传给当前组件,可通过props接收,只支持params传参

      // props:true

      //props的第三种写法,值为函数 (可支持query方式)
      props({query:{id,titke}}){
        return {id,title}
      }
    }
	]
})

2.几个注意点

  1. 路由组件通常存放在pages文件夹,一般组件通常存放在components文件夹。
  2. 通过切换,“隐藏”了的路由组件,默认是被销毁掉的,需要的时候再去挂载。
  3. 每个组件都有自己的$route属性,里面存储着自己的路由信息。
  4. 整个应用只有一个router,可以通过组件的$router属性获取到。

3.路由的query参数

  1. 传递参数

    
    <!-- 跳转并携带query参数,to的字符串写法 -->
    <router-link :to="/home/message/detail?id=666&title=你好">跳转</router-link>
    				
    <!-- 跳转并携带query参数,to的对象写法 -->
    <router-link 
    	:to="{
    		path:'/home/message/detail',
    		query:{
    		  id:666,
         title:'你好'
    		}
    	}"
    >跳转</router-link>
    
    
  2. 接收参数:

  • this.$route.query.id||或者 通过路由的props配置函数方式

4.编程式路由导航

  1. 作用:不借助<router-link> 实现路由跳转,让路由跳转更加灵活
//$router的两个API
this.$router.push({
name:'xiangqing',
  params:{
    id:xxx,
  }
})

this.$router.replace({
name:'xiangqing',
  params:{
    id:xxx
  }
})
this.$router.forward() //前进
this.$router.back() //后退
this.$router.go() //可前进也可后退

5.缓存路由组件

  1. 作用:让不展示的路由组件保持挂载,不被销毁。
  2. 两个新的生命周期钩子(路由组件所独有的两个钩子,用于捕获路由组件的激活状态
  3. activated路由组件被激活时触发。
  4. deactivated路由组件失活时触发。

<keep-alive include="News"> 
  <router-view></router-view>
</keep-alive>

6.路由守卫

  1. 作用:对路由进行权限控制

  2. 分类:全局守卫、独享守卫、组件内守卫

  3. 全局守卫:


   //全局前置守卫:初始化时执行、每次路由切换前执行
   router.beforeEach((to,from,next)=>{
   	console.log('beforeEach',to,from)
   	if(to.meta.isAuth){ //判断当前路由是否需要进行权限控制
   		if(localStorage.getItem('school') === 'zxy'){ //权限控制的具体规则
   			next() //放行
   		}else{
   			alert('暂无权限查看')
   			// next({name:'guanyu'})
   		}
   	}else{
   		next() //放行
   	}
   })
   
   //全局后置守卫:初始化时执行、每次路由切换后执行
   router.afterEach((to,from)=>{
   	console.log('afterEach',to,from)
   	if(to.meta.title){ 
   		document.title = to.meta.title //修改网页的title
   	}else{
   		document.title = 'vue_test'
   	}
   })

  1. 独享守卫:

beforeEnter(to,from,next){
	console.log('beforeEnter',to,from)
	if(to.meta.isAuth){ //判断当前路由是否需要进行权限控制
		if(localStorage.getItem('school') === 'atguigu'){
			next()
		}else{
			alert('暂无权限查看')
			// next({name:'guanyu'})
		}
	}else{
		next()
	}
}

  1. 组件内守卫:

//进入守卫:通过路由规则,进入该组件时被调用
beforeRouteEnter (to, from, next) {
},
//离开守卫:通过路由规则,离开该组件时被调用
beforeRouteLeave (to, from, next) {
}

```### 13.路由器的两种工作模式

#### 路由器的两种工作模式

1. 对于一个url来说,什么是hash值?—— #及其后面的内容就是hash值。
2. hash值不会包含在 HTTP 请求中,即:hash值不会带给服务器。
3. hash模式:
1. 地址中永远带着#号,不美观 。
2. 若以后将地址通过第三方手机app分享,若app校验严格,则地址会被标记为不合法。
3. 兼容性较好。
4. history模式:
1. 地址干净,美观 。
2. 兼容性和hash模式相比略差。
3. 应用部署上线时需要后端人员支持,解决刷新页面服务端404的问题。