Spring中的Ioc 容器如何工作及扩展(三)

415 阅读8分钟

Ioc 容器如何工作

前面介绍了 Core 组件、Bean 组件和 Context 组件的结构与相互关系,下面这里从使用者角度看一下他们是如何运行的,以及我们如何让 Spring 完成各种功能,Spring 到底能有那些功能,这些功能是如何得来的,下面介绍。

如何创建 BeanFactory 工厂

正如图 2 描述的那样,Ioc 容器实际上就是 Context 组件结合其他两个组件共同构建了一个 Bean 关系网,如何构建这个关系网?构建的入口就在 AbstractApplicationContext 类的 refresh 方法中。这个方法的代码如下:

清单 1. AbstractApplicationContext.refresh

 

public void refresh() throws BeansException, IllegalStateException {
    synchronized (this.startupShutdownMonitor) {
        // Prepare this context for refreshing.
        prepareRefresh();
        // Tell the subclass to refresh the internal bean factory.
        ConfigurableListableBeanFactory beanFactory = obtainFreshBeanFactory();
        // Prepare the bean factory for use in this context.
        prepareBeanFactory(beanFactory);
        try {
            // Allows post-processing of the bean factory in context subclasses.
            postProcessBeanFactory(beanFactory);
            // Invoke factory processors registered as beans in the context.
            invokeBeanFactoryPostProcessors(beanFactory);
            // Register bean processors that intercept bean creation.
            registerBeanPostProcessors(beanFactory);
            // Initialize message source for this context.
            initMessageSource();
            // Initialize event multicaster for this context.
            initApplicationEventMulticaster();
            // Initialize other special beans in specific context subclasses.
            onRefresh();
            // Check for listener beans and register them.
            registerListeners();
            // Instantiate all remaining (non-lazy-init) singletons.
            finishBeanFactoryInitialization(beanFactory);
            // Last step: publish corresponding event.
            finishRefresh();
        }
        catch (BeansException ex) {
            // Destroy already created singletons to avoid dangling resources.
            destroyBeans();
            // Reset 'active' flag.
            cancelRefresh(ex);
            // Propagate exception to caller.
            throw ex;
        }
    }
}

这个方法就是构建整个 Ioc 容器过程的完整的代码,了解了里面的每一行代码基本上就了解大部分 Spring 的原理和功能了。

这段代码主要包含这样几个步骤:

  • 构建 BeanFactory,以便于产生所需的”演员”
  • 注册可能感兴趣的事件
  • 创建 Bean 实例对象
  • 触发被监听的事件

下面就结合代码分析这几个过程。

第二三句就是在创建和配置 BeanFactory。这里是 refresh 也就是刷新配置,前面介绍了 Context 有可更新的子类,这里正是实现这个功能,当 BeanFactory 已存在是就更新,如果没有就新创建。下面是更新 BeanFactory 的方法代码:

清单 2. AbstractRefreshableApplicationContext. refreshBeanFactory

protected final void refreshBeanFactory() throws BeansException {
    if (hasBeanFactory()) {
        destroyBeans();
        closeBeanFactory();
    }
    try {
        DefaultListableBeanFactory beanFactory = createBeanFactory();
        beanFactory.setSerializationId(getId());
        customizeBeanFactory(beanFactory);
        loadBeanDefinitions(beanFactory);
        synchronized (this.beanFactoryMonitor) {
            this.beanFactory = beanFactory;
        }
    }
    catch (IOException ex) {
        throw new ApplicationContextException(
            "I/O error parsing bean definition source for "
            + getDisplayName(), ex);
    }
}

这个方法实现了 AbstractApplicationContext 的抽象方法 refreshBeanFactory,这段代码清楚的说明了 BeanFactory 的创建过程。注意 BeanFactory 对象的类型的变化,前面介绍了他有很多子类,在什么情况下使用不同的子类这非常关键。BeanFactory 的原始对象是 DefaultListableBeanFactory,这个非常关键,因为他设计到后面对这个对象的多种操作,下面看一下这个类的继承层次类图:

watermark,size_16,text_QDUxQ1RP5Y2a5a6i,color_FFFFFF,t_100,g_se,x_10,y_10,shadow_90,type_ZmFuZ3poZW5naGVpdGk=

 

从这个图中发现除了 BeanFactory 相关的类外,还发现了与 Bean 的 register 相关。这在 refreshBeanFactory 方法中有一行 loadBeanDefinitions(beanFactory) 将找到答案,这个方法将开始加载、解析 Bean 的定义,也就是把用户定义的数据结构转化为 Ioc 容器中的特定数据结构。

创建好 BeanFactory 后,接下去添加一些 Spring 本身需要的一些工具类,这个操作在 AbstractApplicationContext 的 prepareBeanFactory 方法完成。

AbstractApplicationContext 中接下来的三行代码对 Spring 的功能扩展性起了至关重要的作用。前两行主要是让你现在可以对已经构建的 BeanFactory 的配置做修改,后面一行就是让你可以对以后再创建 Bean 的实例对象时添加一些自定义的操作。所以他们都是扩展了 Spring 的功能,所以我们要学习使用 Spring 必须对这一部分搞清楚。

其中在 invokeBeanFactoryPostProcessors 方法中主要是获取实现 BeanFactoryPostProcessor 接口的子类。并执行它的 postProcessBeanFactory 方法,这个方法的声明如下:

BeanFactoryPostProcessor.postProcessBeanFactory

void postProcessBeanFactory(ConfigurableListableBeanFactory beanFactory)
    throws BeansException;

它的参数是 beanFactory,说明可以对 beanFactory 做修改,这里注意这个 beanFactory 是 ConfigurableListableBeanFactory 类型的,这也印证了前面介绍的不同 BeanFactory 所使用的场合不同,这里只能是可配置的 BeanFactory,防止一些数据被用户随意修改。

registerBeanPostProcessors 方法也是可以获取用户定义的实现了 BeanPostProcessor 接口的子类,并执行把它们注册到 BeanFactory 对象中的 beanPostProcessors 变量中。BeanPostProcessor 中声明了两个方法:postProcessBeforeInitialization、postProcessAfterInitialization 分别用于在 Bean 对象初始化时执行。可以执行用户自定义的操作。

后面的几行代码是初始化监听事件和对系统的其他监听者的注册,监听者必须是 ApplicationListener 的子类。

如何创建 Bean 实例并构建 Bean 的关系网

下面就是 Bean 的实例化代码,是从 finishBeanFactoryInitialization 方法开始的。

AbstractApplicationContext.finishBeanFactoryInitialization

protected void finishBeanFactoryInitialization(
    ConfigurableListableBeanFactory beanFactory) {

    // Stop using the temporary ClassLoader for type matching.
    beanFactory.setTempClassLoader(null);

    // Allow for caching all bean definition metadata, not expecting further changes.
    beanFactory.freezeConfiguration();

    // Instantiate all remaining (non-lazy-init) singletons.
    beanFactory.preInstantiateSingletons();
}

从上面代码中可以发现 Bean 的实例化是在 BeanFactory 中发生的。preInstantiateSingletons 方法的代码如下:

DefaultListableBeanFactory.preInstantiateSingletons

public void preInstantiateSingletons() throws BeansException {
    if (this.logger.isInfoEnabled()) {
        this.logger.info("Pre-instantiating singletons in " + this);
    }
    synchronized (this.beanDefinitionMap) {
        for (String beanName : this.beanDefinitionNames) {
            RootBeanDefinition bd = getMergedLocalBeanDefinition(beanName);
            if (!bd.isAbstract() && bd.isSingleton()
                && !bd.isLazyInit()) {
                if (isFactoryBean(beanName)) {
                    final FactoryBean factory =
                        (FactoryBean) getBean(FACTORY_BEAN_PREFIX+ beanName);
                    boolean isEagerInit;
                    if (System.getSecurityManager() != null
                        && factory instanceof SmartFactoryBean) {
                        isEagerInit = AccessController.doPrivileged(
                            new PrivilegedAction() {
                            public Boolean run() {
                                return ((SmartFactoryBean) factory).isEagerInit();
                            }
                        }, getAccessControlContext());
                    }
                    else {
                        isEagerInit = factory instanceof SmartFactoryBean
                            && ((SmartFactoryBean) factory).isEagerInit();
                    }
                    if (isEagerInit) {
                        getBean(beanName);
                    }
                }
                else {
                    getBean(beanName);
                }
            }
        }
    }
}

这里出现了一个非常重要的 Bean —— FactoryBean,可以说 Spring 一大半的扩展的功能都与这个 Bean 有关,这是个特殊的 Bean 是一个工厂 Bean,可以产生 Bean 的 Bean,这里的产生 Bean 是指 Bean 的实例,如果一个类继承 FactoryBean 用户只要实现他的 getObject 方法,就可以自己定义产生实例对象的方法。然而在 Spring 内部这个 Bean 的实例对象是 FactoryBean,通过调用这个对象的 getObject 方法就能获取用户自定义产生的对象,从而为 Spring 提供了很好的扩展性。Spring 获取 FactoryBean 本身的对象是在前面加上 & 来完成的。

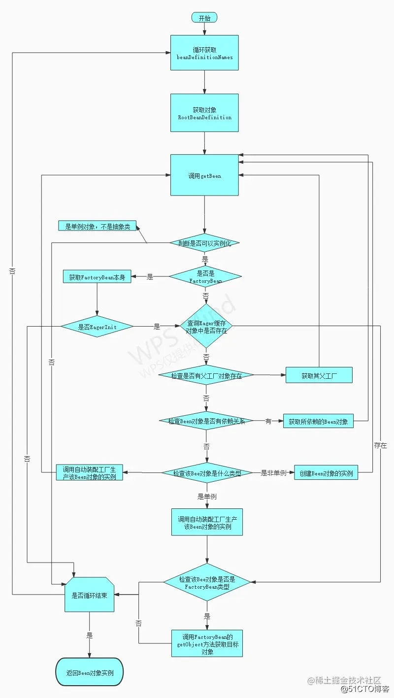
如何创建 Bean 的实例对象以及如何构建 Bean 实例对象之间的关联关系式 Spring 中的一个核心关键,下面是这个过程的流程图。

如果是普通的 Bean 就直接创建他的实例,是通过调用 getBean 方法

Ioc 容器的扩展点

现在还有一个问题就是如何让这些 Bean 对象有一定的扩展性,就是可以加入用户的一些操作。那么有哪些扩展点呢? Spring 又是如何调用到这些扩展点的?

对 Spring 的 Ioc 容器来说,主要有这么几个。BeanFactoryPostProcessor, BeanPostProcessor。他们分别是在构建 BeanFactory 和构建 Bean 对象时调用。还有就是 InitializingBean 和 DisposableBean, 他们分别是在 Bean 实例创建和销毁时被调用。用户可以实现这些接口中定义的方法,Spring 就会在适当的时候调用他们。还有一个是 FactoryBean 他是个特殊的 Bean,这个 Bean 可以被用户更多的控制。

这些扩展点通常也是我们使用 Spring 来完成我们特定任务的地方,如何精通 Spring 就看你有没有掌握好 Spring 有哪些扩展点,并且如何使用他们,要知道如何使用他们就必须了解他们内在的机理。可以用下面一个比喻来解释。

我们把 Ioc 容器比作一个箱子,这个箱子里有若干个球的模子,可以用这些模子来造很多种不同的球,还有一个造这些球模的机器,这个机器可以产生球模。那么他们的对应关系就是:BeanFactory 是那个造球模的机器,球模就是 Bean,而球模造出来的球就是 Bean 的实例。那前面所说的几个扩展点又在什么地方呢? BeanFactoryPostProcessor 对应到当造球模被造出来时,你将有机会可以对其做出适当的修正,也就是他可以帮你修改球模。而 InitializingBean 和 DisposableBean 是在球模造球的开始和结束阶段,你可以完成一些预备和扫尾工作。BeanPostProcessor 就可以让你对球模造出来的球做出适当的修正。最后还有一个 FactoryBean,它可是一个神奇的球模。这个球模不是预先就定型了,而是由你来给他确定它的形状,既然你可以确定这个球模型的形状,当然他造出来的球肯定就是你想要的球了,这样在这个箱子里你可以发现所有你想要的球。

Ioc 容器如何为我所用

前面的介绍了 Spring 容器的构建过程,那 Spring 能为我们做什么,Spring 的 Ioc 容器又能做什么呢?我们使用 Spring 必须要首先构建 Ioc 容器,没有它 Spring 无法工作,ApplicatonContext.xml 就是 Ioc 容器的默认配置文件,Spring 的所有特性功能都是基于这个 Ioc 容器工作的,比如后面要介绍的 AOP。

Ioc 它实际上就是为你构建了一个魔方,Spring 为你搭好了骨骼架构,这个魔方到底能变出什么好的东西出来,这必须要有你的参与。那我们怎么参与?这就是前面说的要了解 Spring 中有哪些扩展点,我们通过实现那些扩展点来改变 Spring 的通用行为。至于如何实现扩展点来得到我们想要的个性结果,Spring 中有很多例子,其中 AOP 的实现就是 Spring 本身实现了其扩展点来达到了它想要的特性功能,可以拿来参考。

上一篇:# Spring核心组件详解Bean,Context,Core(二)

原文地址:blog.51cto.com/u_15127644/…