Java面试都只是背答案吗?

868 阅读3分钟

【此回答转自乐字节】

国内的互联网面试,恐怕是现存的、最接近科举考试的制度。

这是由于互联网IT行业的求职者太多了,如果考察的是清一溜的算法题和设计题,那么会要求面试官有极高的技术水平,还要花大量的时间成本和精力。

所以,八股文面试也许不是最优的解法,但也是最符合当前国内IT环境的做法。

1.png

那么,Java面试真的要背答案吗?该怎么背答案呢?

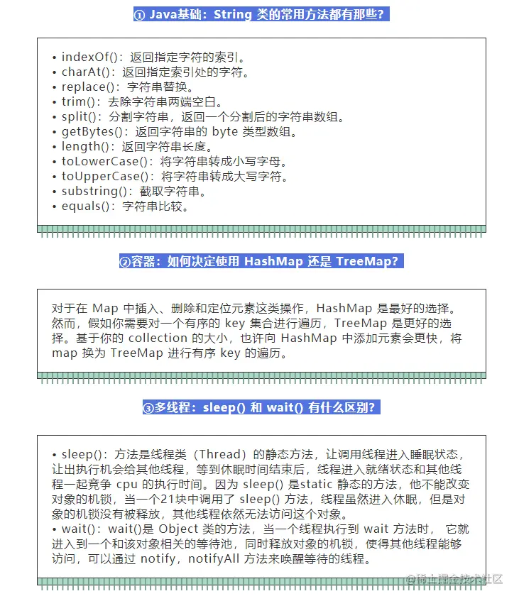
先来看这些Java真题:

2.png

大厂面试套路:题目深挖+源码解析

回到刚才的问题,Java的面试是需要背的,但这个背是有技巧的。

3.png

详细参数请看下表

4.png

到这已经难倒95%的人了,但面试官可能还会追问:

既然StringBuffer具备线程安全性,迭代开销又小,那我们实践中首选它就ok了吗?

这正是大厂面试Java程序员的基本套路——从简单题入手,再慢慢的挖掘背后的原理,从而判断求职者的技术水平,目的是考察对源码的深挖意识。

所以,想搞定Java面试,一定要拥有精益求精的精神,深挖底层原理,把技术栈学通透。

我也理了一些课上老师讲过的经典题目出来:

6.png

以上只是Java面试的冰山一角,感兴趣的话也可以接着看下去有惊喜喔!带你进阶到阿里 P6+级别。

除了背答案,Java面试也要看一点硬货,更是筛人的标准。

总结下来主要是

  • 精通设计模式,能流畅回答面试官的问题
  • 拥有高含金量的项目,并扛过面试官的follow up

告诉你一个玄学但又不完全玄学的冷知识:据说认真看到这里的朋友,点赞+在看就可以顺利通过Java面试哦~

注:每周福利均会更新,更多福利等你领取,更多技巧,欢迎在评论区一起交流!

+君羊前面三位490,中间三位574,后面三位753,进君羊暗号123,领取Python ,web前端开发,Python爬虫,Python数据分析,大数据开发,人工智能,Java项目,Java基础等精品学习课程。带你从零基础系统性的学好Python,Java,web前端和大数据等!做一名牛逼的程序员!

希望这些能够帮助大家从一个项目小白成长为项目大牛,最后提醒大家,不要在拼搏的年纪选择安逸,希望小编的文章能够帮助到小伙伴们!

END
祝大家学的愉快,学的神速。
有帮助的话,各位小伙伴可以点个赞收藏支持下啦!❤️
也欢迎关煮lili,一个在变秃,但能带你变强的程序员~
今天先说这么多,我是乐字节哩哩,一个有趣的灵魂!下期见!