良心分享!我熬夜整理 10 万字节详细面试笔记 (带完整目录)

77 阅读2分钟

2021 年一个不平淡的一年,金九银十也快来临,各路码友们都开始磨拳擦脚,背面试题、知识点。小编最近日熬夜整理了一份关于 SpringBoot,JVM 篇,多线程 &并发,Spring,MyBatis Kafka 等的学习笔记 。

基础篇:

JVM 篇:

需要突击面试和需要复习准备跳槽的朋友可以

点赞支持一下“点击此处”即可无偿下载一份!

多线程 &并发篇:

Spring 篇:

MyBatis 篇:

Kafka 篇

SpringBoot 篇:

MySQL 篇:

Redis 篇:

SpringCloud 篇:

Nginx 篇:

MQ 篇:

数据结构与算法篇:

Linux 篇:

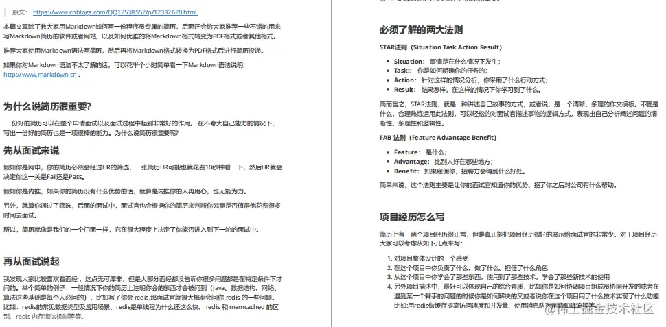
简历篇:

另外福利:

java 高分宝典

**温馨提示: 所以面试笔记和资料都是免费获取的 领取方式:**​点赞支持一下“点击此处”即可无偿下载一份!