Java菜鸟也有春天!三天刷爆这30W字的Java核心宝典,成就了我15家大厂offer~

226 阅读4分钟

前言

作为刚工作的Java菜鸟,已拿BAT等一些年薪近30W的Java的offer,接下来分享的是阿里一位Java高级技术官总结和整理出来的内容,非常实用,对于学习Java后端的朋友来说应该是最全面最完整的技术仓库。从Java基础到Java进阶,每个部分都有对应的文章和解读,以及对于这块知识的总结。

我靠着这些内容进行复习,拿到了BAT等大厂的offer,这个仓库也已经帮助了很多的Java学习者,如果对你有用。

内容概览

阿里大牛将300页从业宝典PDF上传GitHub,成就了我15家大厂offer

这份资料内容很多,总共300页左右,文章字数限制,没有办法全部展示给大家,在这儿只展示部分内容,完整的内容已经给大家整理好了,有感兴趣的朋友,可以点赞之后“点击此处”即可无偿下载一份!****

JVM

  • 线程

  • JVM内存区域

  • JVM运行时内存

  • 垃圾回收与算法

  • JAVA四种引用类型

  • GC分代收集算法VS分区收集算法

  • GC垃圾收集器

  • JAVA IO/NIOJVM类加载机制

阿里大牛将300页从业宝典PDF上传GitHub,成就了我15家大厂offer

阿里大牛将300页从业宝典PDF上传GitHub,成就了我15家大厂offer

阿里大牛将300页从业宝典PDF上传GitHub,成就了我15家大厂offer

JAVA集合

阿里大牛将300页从业宝典PDF上传GitHub,成就了我15家大厂offer

List

阿里大牛将300页从业宝典PDF上传GitHub,成就了我15家大厂offer

Map

阿里大牛将300页从业宝典PDF上传GitHub,成就了我15家大厂offer

JAVA多线程并发

阿里大牛将300页从业宝典PDF上传GitHub,成就了我15家大厂offer

内容展示

阿里大牛将300页从业宝典PDF上传GitHub,成就了我15家大厂offer

阿里大牛将300页从业宝典PDF上传GitHub,成就了我15家大厂offer

JAVA基础

  • JAVA异常分类及处理

  • JAVA反射

  • JAVA注解

  • JAVA内部类

  • JAVA泛型

  • JAVA序列化(创建可复用的Java对象)

阿里大牛将300页从业宝典PDF上传GitHub,成就了我15家大厂offer

Spring原理

阿里大牛将300页从业宝典PDF上传GitHub,成就了我15家大厂offer

Spring特点

阿里大牛将300页从业宝典PDF上传GitHub,成就了我15家大厂offer

Spring IOC 原理

阿里大牛将300页从业宝典PDF上传GitHub,成就了我15家大厂offer

SpringBoot原理

阿里大牛将300页从业宝典PDF上传GitHub,成就了我15家大厂offer

微服务

  • 服务注册发现

  • API网关

  • 配置中心

  • 事件调度(kafka )

  • 服务跟踪( starter-sleuth )服务熔断(Hystrix )

  • API管理

阿里大牛将300页从业宝典PDF上传GitHub,成就了我15家大厂offer

阿里大牛将300页从业宝典PDF上传GitHub,成就了我15家大厂offer

Netty 与RPC

网络

日志

Zookeeper

Kafka

RabbitMQ

Hbase

MongoDB

Cassandra

设计模式

负载均衡

数据库

一致性算法

阿里大牛将300页从业宝典PDF上传GitHub,成就了我15家大厂offer

阿里大牛将300页从业宝典PDF上传GitHub,成就了我15家大厂offer

阿里大牛将300页从业宝典PDF上传GitHub,成就了我15家大厂offer

阿里大牛将300页从业宝典PDF上传GitHub,成就了我15家大厂offer

阿里大牛将300页从业宝典PDF上传GitHub,成就了我15家大厂offer

阿里大牛将300页从业宝典PDF上传GitHub,成就了我15家大厂offer

JAVA算法

阿里大牛将300页从业宝典PDF上传GitHub,成就了我15家大厂offer

希尔排序算法

阿里大牛将300页从业宝典PDF上传GitHub,成就了我15家大厂offer

桶排序算法

阿里大牛将300页从业宝典PDF上传GitHub,成就了我15家大厂offer

数据结构

  • 栈( stack )

  • 队列( queue )链表(Link )

  • 散列表( Hash Table )

  • 排序二叉树

  • 红黑树

  • B-TREE

  • 位图

阿里大牛将300页从业宝典PDF上传GitHub,成就了我15家大厂offer

阿里大牛将300页从业宝典PDF上传GitHub,成就了我15家大厂offer

加密算法

阿里大牛将300页从业宝典PDF上传GitHub,成就了我15家大厂offer

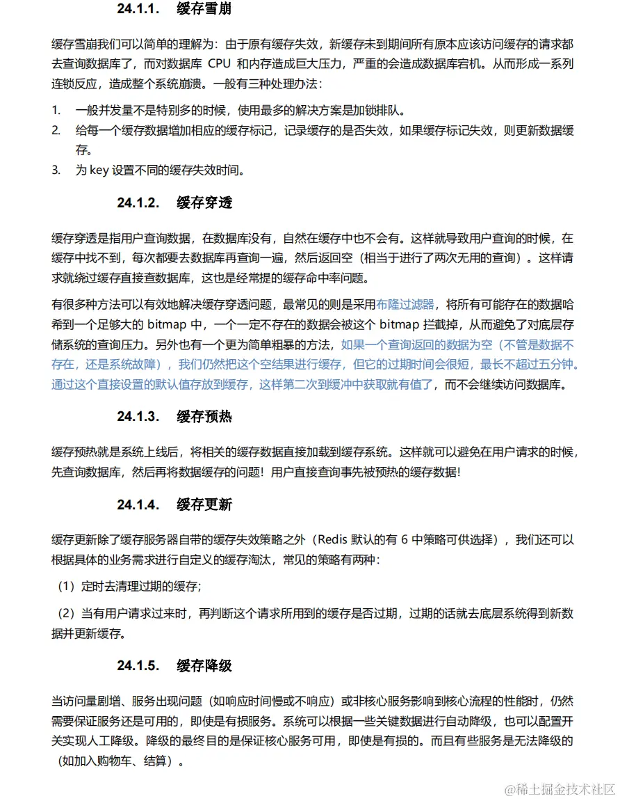
分布式缓存

阿里大牛将300页从业宝典PDF上传GitHub,成就了我15家大厂offer

Hadoop

Spark

Storm

YARN

机器学习

云计算

阿里大牛将300页从业宝典PDF上传GitHub,成就了我15家大厂offer

阿里大牛将300页从业宝典PDF上传GitHub,成就了我15家大厂offer

阿里大牛将300页从业宝典PDF上传GitHub,成就了我15家大厂offer

**相信大家看到这儿也知道内容有多多了,所以只能展示部分内容,大家有需要这份资料以及感兴趣的朋友,可以****点赞支持之后“点击此处”即可无偿下载一份!**​