首页
沸点
课程
数据标注
HOT
AI Coding
更多
直播
活动
APP
插件
直播
活动
APP
插件
搜索历史
清空
创作者中心
写文章
发沸点
写笔记
写代码
草稿箱
创作灵感
查看更多
登录
注册
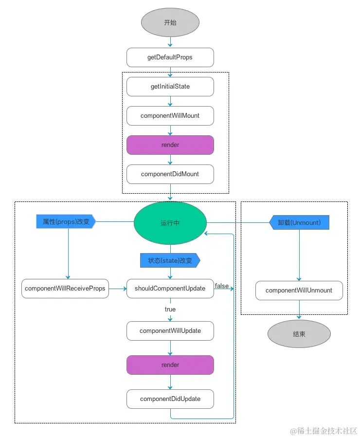
类组件的生命周期函数
jjh_study
2021-07-21
100
阅读1分钟
jjh_study
前端
9
文章
3.9k
阅读
1
粉丝
目录
收起