docker学习笔记

260 阅读2分钟

1:docker基本

image.png

image.png

2:安装docker

卸载旧版本

 sudo yum remove docker \
                  docker-client \
                  docker-client-latest \
                  docker-common \
                  docker-latest \
                  docker-latest-logrotate \
                  docker-logrotate \
                  docker-engine

下载所需安装包

sudo yum install -y yum-utils

配置镜像仓库 地址更换为阿里云的镜像地址

sudo yum-config-manager \
    --add-repo \
    http://mirrors.aliyun.com/docker-ce/linux/centos/docker-ce.repo

安装docker相关内容

 sudo yum install docker-ce docker-ce-cli containerd.io

启动docker

sudo systemctl start docker

使用命令查看安装

docker version

运行hello word测试

 docker run hello-world

image.png

查看镜像

docker images

image.png

3:镜像家属器

阿里云有此服务

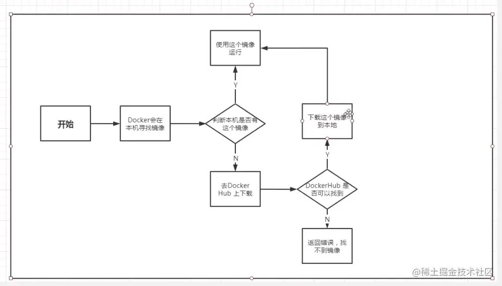
4:hello word运行原理

流程图

image.png

docker怎么工作的

image.png

image.png

5:基本命令

5.1:帮助命令

docker version  #查看docker版本
docker info     #查看docker信息
docker  命令  --help  #帮助命令

5.2:镜像命令

查看本机所有镜像

docker images :查看本机所有镜像

[root@VM-0-12-centos /]# docker images
REPOSITORY    TAG       IMAGE ID       CREATED        SIZE
hello-world   latest    d1165f221234   4 months ago   13.3kB
-----解释
仓库源         标签,版本      id             创建时间        大小
-----可选项
 -a, --all             列出所有镜像
 -q, --quiet           只显示id

搜索镜像

docker search搜索镜像

image.png

可选项 --filter=STARS=3000 image.png

下载镜像

docker pull 下载镜像

image.png 指定版本下载docker pull 镜像名:tag 比如:docker pull mysql:5.7 注意版本要去仓库看有哪些版本,不能瞎写

删除镜像

docker rmi -f 镜像id:删除镜像

删除多个容器就把容器id空格隔开就行

docker rmi $(docker images -aq) #删除全部的容器

5.3:容器命令

有了镜像才能创建容器

首先下载镜像docker pull 镜像名

创建容器,并且会启动

新建容器并启动docker run [可选参数] 镜像名

参数说明:

--name="Name" 容器名字,name1,name2,用来区分容器

-d 后台方式运行

-it 使用交互式方式运行,进入容器查看内容

-p 指定容器的端口,映射,8888:4567

-P 随机指定端口(大P)

image.png

查看运行的容器

docker ps :列出运行的容器

使用参数 -a 可以查看曾经运行过和正在运行的容器

参数 -n=? 显示最近创建的容器,?填写要查看的数量

参数 -q 只显示容器的编号

退出容器

exit:容器会停止 ctrl+p+q:容器不会停止

删除容器

docker rm 容器id :删除指定容器,不能删除正在运行的容器

参数-f是强制删除,即使在运行。

docker rm -f $(docker ps -aq) :删除所有的容器

启动和停止容器

image.png

注意

image.png

所以一般会加-it

5.4:日志与进程

image.png

image.png

6:进入正在运行的容器

docker exec -it 容器id

image.png

image.png

区别:

image.png

7:从容器内拷贝文件到主机

docker cp 容器id:容器路径 主机路径

image.png

8:可视化

image.png

安装:

docker run -d -p 8088:9000  \--restart=always -v /var/run/docker.sock:/var/run/docker.sock --privileged=true portainer/portainer

image.png

9:docker镜像原理

image.png

image.png

9.1:联合文件系统

image.png

image.png

9.2:分层

复用

commit一个镜像、

image.png