如何优雅的使用线程池以及源码剖析

702 阅读11分钟

优雅的使用线程池以及源码剖析

背景

今天是10.24号,天气晴,你正在摸鱼,突然间接到一个需求,由于系统升级,说要同步数据,方案就是把老系统需要同步的数据(订单)发送到MQ中,新系统再去拉取这个MQ,很简单的方案,你要做的就是,把老系统的数据封装成MQ消息,调用发送MQ接口,发送到MQ中。

开始思考

你现在有了一个发MQ消息的接口,调用一次接口发送一条MQ消息,那么什么时候调用这个接口呢?同步一条数据就调用一次接口,现在老系统有一万条数据,我就要for循环分别调用一万次这个接口,调用一次接口花费600ms,调用一万次就要花费 600ms * 10000 = 6000s = 600min = 10h

笑容逐渐变态

心想,真好,这样的话我就可以摸鱼10个小时了,今天的行云面板就先安排上了!

老板,真不是我不干活,而是程序它不中用啊,你看,我代码都写好了,是他自己非要跑10个小时的!冤枉啊老大~

开始反思

被领导谈话过后,回到工位开始思考,究竟是代码的问题还是你的问题,现在有1万条数据,而你是串行调用的,能不能让它并行调用呢,听说有个叫线程池的东西很厉害的样子,听说隔壁组的小杰最近一直研究这个,我去问(逼)问(迫)他吧,

  • 好在你是个实干派,说干就干!

新手入门版

你来到了小杰的工位,发现他也正在用for循环摸鱼......

"用线程池?那当然是首选Executors工具类啊,简单粗暴,就连名字都这么短小精悍方便记忆,我们直接指定创建多少个线程就好啦,代码大概长这样"

”这简直太方便啦“

"不过但是这样的话,会有几个问题"

不足

1.不能自定义参数

你看,我们到现在,就指定了一个参数,可是线程池其实一共有七个参数呢,其他的我们都控制不了,这点就很不方便,同时也不有助于我们理解线程池的原理,出问题不好排查

2.容易OOM

其实线程池里面有一个任务队列,用来存储待执行的任务,我们如果用图中的这个线程池的话,他的队列(LinkedBlockingQueue)大小是接近无限大的

这就意味着理论情况下,我们可以无限的往里放任务,一直堆在这个队列里,但是我们内存是有限的,有可能在堆任务的时候就OOM了

”那我们怎么能够自定义参数呢?怎么避免OOM呢?“

"用带参数的构造函数就好啦,给阻塞队列设置规定大小“

  • 总的来说,就是根据业务需求自己来控制线程池的七个参数

铂金钻石版

如果我们要是想自定义这几个参数的话,就要用 ThreadPoolExecutor 原生的7个参数的构造函数,他们大概长这样,根据我的观察,一般我们项目中的业务用这样的就够了 ,自己定义参数

我们先来回顾下这七个参数是干嘛的

参数详解

  • 1.corePoolSize:核心线程数
  • 2.maximumPoolSize:最大线程数
  • 3.keepAliveTime:非核心线程最大空闲时间
  • 4.unit:空闲时间的单位
  • 5.workQueue:任务队列,用来存放还未处理完的任务
  • 6.threadFactory(可自定义):线程工厂,用来生产线程的
  • 7.RejectedExecutionHandler(可自定义):拒绝策略:已经达到最大线程数了并且阻塞队列也满了,这个时候还要来任务的话,那么就用拒绝策略拒绝后面的任务

总体流程

不足

无法监控每个线程的具体运行相关情况

发没发现,这样确实可以跑出来对应的结果,不过我总觉得有点怪怪的,站在一个旁观者的角度来看,这里有一堆任务,我把他们丢进去了线程池里面,它会有一堆线程来处理,可是我也不知道具体的线程处理情况,也不知道每个任务对应的线程的运行时间是多少,那在每个任务运行前和运行后我能不能打印点自定义的日志?这些我都不能做呀,束缚住了我的手脚

无异常处理

这么多任务,要是其中有一个跑着跑着有异常怎么处理?线程池的异常梳理机制是什么?我想记录异常日志怎么记录?

只要思想不滑坡,方法总比困难多!

王者乱杀版

我们想到的问题,前辈们肯定是都想到了呀,要不然这个线程池能被广泛的应用在各种业务场景下你说是不? 这一切的一切,都要继承ThreadPoolExecutor这个类,重写父类的几个方法

拓展接口

  • 任务执行前
protected void beforeExecute(Thread t, Runnable r) { }
  • 任务执行后/有异常
    protected void afterExecute(Runnable r, Throwable t) { }
  • 线程池结束后
    protected void terminated() { }

自定义线程池

   
public class MyThreadPoolExecutor extends ThreadPoolExecutor {

    public static Logger log = LoggerFactory.getLogger(MyThreadPoolExecutor .class);

    private AtomicLong numTasks = new AtomicLong();
    private AtomicLong totalTime = new AtomicLong();
    private ThreadLocal<Long> startTime = new ThreadLocal<Long>();

    public MyThreadPoolExecutor(int corePoolSize, int maximumPoolSize, long keepAliveTime, TimeUnit unit, BlockingQueue<Runnable> workQueue, ThreadFactory threadFactory, RejectedExecutionHandler handler) {
        super(corePoolSize, maximumPoolSize, keepAliveTime, unit, workQueue, threadFactory, handler);
    }

    @Override
    protected void beforeExecute(Thread t, Runnable r) {
        log.info("Thread {},Runnable {}",r.toString(),r.toString());
        startTime.set(System.currentTimeMillis());
    }

    @Override
    protected void afterExecute(Runnable r, Throwable t) {
        numTasks.incrementAndGet();
        long taskTime = System.currentTimeMillis() - startTime.get();
        totalTime.addAndGet(taskTime);
        log.info("Runnable {},这次任务执行时间是{},截至目前为止总耗时是{},异常是{}", r.toString(),taskTime,totalTime.get(),t.getMessage());

    }

    @Override
    protected void terminated() {
        log.info("terminated 线程关闭 总耗时是{},总任务数是 {},平均耗时是{}",totalTime.get(),numTasks.get(),totalTime.get()/numTasks.get());

    }

    @Override
    public void execute(Runnable command) {
        super.execute(command);
    }
}

我们可以这样就可以在任务执行前后输出自己想输出的业务日志了/记录时间等相关信息

线程池配置类


@Configuration
public class MyThreadPoolExecutorConfig {

    public static Logger log = LoggerFactory.getLogger(MyThreadPoolExecutorConfig.class);

    @Value("${threadPoolExecutorConfig.corePoolSize}")
    private int corePoolSize;

    @Value("${threadPoolExecutorConfig.maximumPoolSize}")
    private int maximumPoolSize;

    @Value("${threadPoolExecutorConfig.keepAliveTime}")
    private int keepAliveTime;

    @Value("${threadPoolExecutorConfig.capacity}")
    private int capacity;

    @Value("${threadPoolExecutorConfig.namePrefix}")
    private String namePrefix;

    class MyThreadPoolFactory implements  ThreadFactory{
        private  final AtomicInteger poolNumber = new AtomicInteger(1);
        private final ThreadGroup group;
        private final AtomicInteger threadNumber = new AtomicInteger(1);
        private final String namePrefix;

        MyThreadPoolFactory(String name) {
            SecurityManager s = System.getSecurityManager();
            group = (s != null) ? s.getThreadGroup() : Thread.currentThread().getThreadGroup();
            if (null == name || name.isEmpty()) {
                name = "pool";
            }
            namePrefix = name + "-thread-" + poolNumber.getAndIncrement();
        }

        @Override
        public Thread newThread(Runnable r) {
            Thread t = new Thread(group, r, namePrefix + threadNumber.getAndIncrement(), 0);
            if (t.isDaemon()){
                t.setDaemon(false);
            }

            if (t.getPriority() != Thread.NORM_PRIORITY){
                t.setPriority(Thread.NORM_PRIORITY);
            }
            return t;
        }
    }

    class MyRejectedExecutionHandler implements RejectedExecutionHandler{

        @Override
        public void rejectedExecution(Runnable r, ThreadPoolExecutor executor) {
            //打印被拒绝的任务
            log.info("任务被拒绝 {},CompletedTaskCount已完成执行的大致任务总数 {},ActiveCount正在主动执行任务的线程的大致数量{}," +
                            "CorePoolSize核心线程数{},LargestPoolSize曾经同时进入池中的最大线程数 {},MaximumPoolSize允许的最大线程数{}," +
                            "QueueSize{},TaskCount已安排执行的大致任务总数{}",r.toString(),executor.getCompletedTaskCount(),
                    executor.getActiveCount(),executor.getCorePoolSize(),executor.getLargestPoolSize(),executor.getMaximumPoolSize(),
                    executor.getQueue().size(),executor.getTaskCount());
        }
    }


    @Bean
    public ExecutorService getThreadPool(){
        log.info("初始化线程池 corePoolSize {},maximumPoolSize{},keepAliveTime {},capacity{},namePrefix{}",corePoolSize,maximumPoolSize,keepAliveTime,capacity,namePrefix);
        return  new MyThreadPoolExecutor(corePoolSize,maximumPoolSize,keepAliveTime,TimeUnit.SECONDS,
                      new ArrayBlockingQueue<>(capacity),new MyThreadPoolFactory(namePrefix),new MyRejectedExecutionHandler());
    }

}

前面我们讲过,线程池工厂/拒绝策略,我们都可以自定义的,图中就是自定义之后的样子,除此之外,我们一般喜欢把重要的参数抽取出来写在配置文件里面,便于查看与修改

测试代码

为了测试自定义处理异常,改了下测试代码,让处理orderNo为”order_1“的订单号的线程抛异常

  • 捕获住的异常如下,就可以自己处理了

源码分析

”太棒了!这样我就可以改造一个属于我自己的线程池了!不过我还有一个问题,这个线程池的原理是啥啊?为什么可以做到线程复用?为什么重写那三个方法就可以达到这样的效果?线程池是不是还有什么秘密瞒着我?小杰你说!“

摊牌了我不装了,其实我也不知道为啥

不过 源码面前,了无秘密

位运算

线程池状态与线程数量

  • 线程池通过一个变量ctl同时来管理自己的状态线程数量

这就是大佬的设计思想,非常巧妙,里面也有位运算的相关知识

数据结构预与算法在这里体现的淋漓尽致,要是基础不扎实的话,理解起来就相当费劲啦,可见其重要性

我们来分别看一下,这都是啥啥啥,平常CRUD的时候怎么没见过呢

线程池状态

如图所示,线程池一共五种状态

  • RUNNING :能够接受新的任务也能处理阻塞队列里的任务
  • SHUTDOWN: 调用shutdown()方法之后,这时线程池不能接受新任务,但是可以处理阻塞队列里的任务
  • STOP:调用shutdownNow()方法之后,这时线程池不能接受新任务,终止正在处理的任务
  • TIDYING:阻塞队列里任务为空且线程池中的线程数量为空时,线程池会是这个状态
  • TERMINATED:线程池彻底终止的状态,线程池会从TIDYING变成这个状态

位运算之左移

  • Integer.SIZE :32 (Integer是32位的)

  • COUNT_BITS : 32-3=29

  • 1 << 29 代表二进制的1左移29位

根据观察我们可以知道,线程池的五种状态其高三位是不一致的,分别是

  • RUNNING : 111
  • SHUTDOWN: 000
  • STOP: 001
  • TIDYING: 010
  • TERMINATED:011

还记得一开始的 COUNT_BITS = Integer.SIZE - 3 吗?

  • 为什么要-3而不是-2或者-4呢?因为就是留出这五种状态需要前三位来表示

话说回来,这个左移,具体是怎么移动的呢?就拿 1<<29举个例子吧

这是正数的左移,那么负数的左移又要怎么办呢?

负数左移

首先,我们要知道,负数在计算机中是以其正值的补码形式表示

  • 原码:负数的绝对值
  • 反码:对源码取反
  • 补码:反码+1

回到我们刚才说的:-1 << 29

其中的左移,就是右边补0

位运算之与运算或运算取反运算

位运算的左移我们看完了,我们再来看下这个

  • 获取线程池状态
    private static int runStateOf(int c)     { return c & ~CAPACITY; }
  • 获取线程池中的线程数量
    private static int workerCountOf(int c)  { return c & CAPACITY; }
  • 初始化ctl
    private static int ctlOf(int rs, int wc) { return rs | wc; }

这些又是什么意思呢?

  • ~CAPACITY : 代表CAPACITY取反 ,CAPACITY的二进制 0变成1 ,1变成0

  • c & CAPACITY : 代表与操作,不同取0,相同不变

  • rs | wc: 代表或操作,有1则是1

  • 这就是位运算在线程池里的应用啦

execute源码分析

public void execute(Runnable command) {
        //先判断提交的任务是不是空的
        if (command == null)
            throw new NullPointerException();
        //获得线程池的ctl(根据这个可以获取线程池状态或者线程池数量)
        int c = ctl.get();
        //判断线程池数量是否小于核心线程数
        if (workerCountOf(c) < corePoolSize) {
            //如果小于核心线程数
            //添加worker
            if (addWorker(command, true))
                //添加成功,返回
                return;
            //添加失败,重新获取ctl
            c = ctl.get();
        }
        // 到这个if时,有两个原因
        //  1. 线程池的线程数量已经大于等于核心线程数
        //  2.添加worker失败
        //当线程池处于Running状态,就要把任务添加至阻塞队列,如果添加成功的话
        if (isRunning(c) && workQueue.offer(command)) {
            int recheck = ctl.get();
            // 再次检查线程池的状态是否为running,因为添加任务需要时间,这个时间内线程池的状态可能会变化
            // 如果不为running的话,就要从阻塞队列中删除这个任务,然后执行拒绝策略
            if (! isRunning(recheck) && remove(command))
                reject(command);
            // 到这个if时,有两种情况
            // 1. 线程池状态为runnning
            //2. 线程池状态不为runnign,但是删除失败
            // 判断 当前线程池是否有线程,如果没有的话
            else if (workerCountOf(recheck) == 0)
                // 添加一个线程,来确保线程池有线程可以执行任务
                addWorker(null, false);
        }
        // 到这个if时,有两个原因
        // 1.走到这里说明添加阻塞队列失败,
        // 2. 线程池不是runninng状态
        else if (!addWorker(command, false))
            //创建非核心线程也失败的话,执行拒绝策略
            reject(command);
    }

流程图大概如下图所示

addWorker源码分析

private boolean addWorker(Runnable firstTask, boolean core) {
      //标志位,一会儿会跳过来
        retry:
        for (;;) {
            int c = ctl.get();
            //  获取线程池状态
            int rs = runStateOf(c);
             // 1. 如果线程池状态是非running状态 
            // 且
            // 2.非( 线程池是SHUTDOWN状态并且firstTask为空并且阻塞队列为不为空 )
            if (rs >= SHUTDOWN && ! (rs == SHUTDOWN && firstTask == null && ! workQueue.isEmpty()))
                return false;

            for (;;) {
                //判断线程池线程总数量
                int wc = workerCountOf(c);
                //如果wc大于CAPACITY 或者
                // 当 core 为true时,wc大于 corePoolSize
                // 当 core 为false时,wc大于 maximumPoolSize
                if (wc >= CAPACITY || wc >= (core ? corePoolSize : maximumPoolSize))
                    // wc数量超的话,则添加失败
                    return false;
                //cas 线程池数量加1
                if (compareAndIncrementWorkerCount(c))
                    //如果成功,则跳到开始 retry处且往下执行,不在进入大循环
                    break retry;
                // 到这里就说明,cas失败了
                // 失败有两个原因,1.线程数量变了 2.线程池状态变了,不能再添加任务了
               // 重新获取ctl
                c = ctl.get();  // Re-read ctl
                // 判断当前线程池状态是否和刚才的状态一致,如果不一致
                if (runStateOf(c) != rs)
                    //继续大循环
                    continue retry;
            }
        }
        //线程启动成功的标志
        boolean workerStarted = false;
        //线程添加成功的标志
        boolean workerAdded = false;
        Worker w = null;
        try {
            //将提交的任务封装进worker
            w = new Worker(firstTask);
            //得到worker中的线程
            final Thread t = w.thread;
            if (t != null) {
                final ReentrantLock mainLock = this.mainLock;
                // 加锁
                mainLock.lock();
                try {
                    //得到线程池状态
                    int rs = runStateOf(ctl.get());
                    // 1.如果线程池状态是running状态
                    // 2. 或者线程池状态是SHUTDOWN并且firstTask为空
                    // 这样的话代表可以添加线程
                    if (rs < SHUTDOWN ||
                        (rs == SHUTDOWN && firstTask == null)) {
                        if (t.isAlive())//预先检查 t 是否可启动
                            throw new IllegalThreadStateException();
                        //将worker添加至workers中 (这是个set集合,真正的线程池)
                        workers.add(w);
                        //判断线程数量
                        int s = workers.size();
                        // 更新最大的线程数
                        if (s > largestPoolSize)
                            largestPoolSize = s;
                        //添加worker成功
                        workerAdded = true;
                    }
                } finally {
                    // 释放锁
                    mainLock.unlock();
                }
                if (workerAdded) {
                    //启动worker中的线程
                    t.start();
                    workerStarted = true;
                }
            }
        } finally {
            //如果启动失败
            if (! workerStarted)
                addWorkerFailed(w);
        }
        // 返回启动是否成功
        return workerStarted;
    }

addWorker流程图

worker源码

private final class Worker
        extends AbstractQueuedSynchronizer
        implements Runnable
    {

        private static final long serialVersionUID = 6138294804551838833L;

        //线程
        final Thread thread;
        //要执行的任务
        Runnable firstTask;
        //完成的任务
        volatile long completedTasks;


        Worker(Runnable firstTask) {
            //禁止中断直到 runWorker
            setState(-1); // inhibit interrupts until runWorker
            //用户提交的任务
            this.firstTask = firstTask;
            //通过创建一个线程,传入的this是woker自身  worker继承了Runnable 那么这个线程在t.start就是调用重写的run()方法了
            this.thread = getThreadFactory().newThread(this);
        }

        /** Delegates main run loop to outer runWorker  */
        //真正运行任务的方法
        public void run() {
            runWorker(this);
        }
        // 0表示解锁状态
        // 1 表示锁定状态
        protected boolean isHeldExclusively() {
            return getState() != 0;
        }

        protected boolean tryAcquire(int unused) {
            // 如果获取锁成功,cas将 state设置为从0到1
            if (compareAndSetState(0, 1)) {
                setExclusiveOwnerThread(Thread.currentThread());
                return true;
            }
            return false;
        }
       // 释放锁,将state设置为0
        protected boolean tryRelease(int unused) {
            setExclusiveOwnerThread(null);
            setState(0);
            return true;
        }

        public void lock()        { acquire(1); }
        public boolean tryLock()  { return tryAcquire(1); }
        public void unlock()      { release(1); }
        public boolean isLocked() { return isHeldExclusively(); }

        void interruptIfStarted() {
            Thread t;
            // state是1且 当前线程t不等于空且t没有被中断
            if (getState() >= 0 && (t = thread) != null && !t.isInterrupted()) {
                try {
                    // 中断线程
                    t.interrupt();
                } catch (SecurityException ignore) {
                }
            }
        }
    }

runWorker源码解析

final void runWorker(Worker w) {
        //得到当前线程
        Thread wt = Thread.currentThread();
        //这是我们提交的任务
        Runnable task = w.firstTask;
        w.firstTask = null;
        // 这里设置sate为0,为了响应中断
        w.unlock(); // allow interrupts
        //线程退出的原因
        boolean completedAbruptly = true;
        try {
            //线程复用的密码就在这里,是一个while循环,判断如果提交的任务不为空或者队列里有任务的话
            while (task != null || (task = getTask()) != null) {
               // 上锁
                w.lock();
                // 判断是否需要设置中断标识
                // 1. 当线程池状态大于等于STOP
                // 2. 当线程池状态小于STOP  但是线程已经被打断,并且wt没有被中断,则设置中断流程
                if ((runStateAtLeast(ctl.get(), STOP) ||
                     (Thread.interrupted() &&
                      runStateAtLeast(ctl.get(), STOP))) &&
                    !wt.isInterrupted())
                    wt.interrupt();
                try {
                    //执行前的函数,用户可以自己拓展
                    beforeExecute(wt, task);
                    Throwable thrown = null;
                    try {
                        //任务自己的run方法
                        task.run();
                    } catch (RuntimeException x) {
                        thrown = x; throw x;
                    } catch (Error x) {
                        thrown = x; throw x;
                    } catch (Throwable x) {
                        thrown = x; throw new Error(x);
                    } finally {
                        //执行后的函数,用户可以自己拓展
                        afterExecute(task, thrown);
                    }
                } finally {
                    task = null;
                    //完成任务数+1
                    w.completedTasks++;
                    //释放锁
                    w.unlock();
                }
            }
            // 线程正常退出
            completedAbruptly = false;
        } finally {
            //销毁线程
            processWorkerExit(w, completedAbruptly);
        }
    }

runWorker流程图

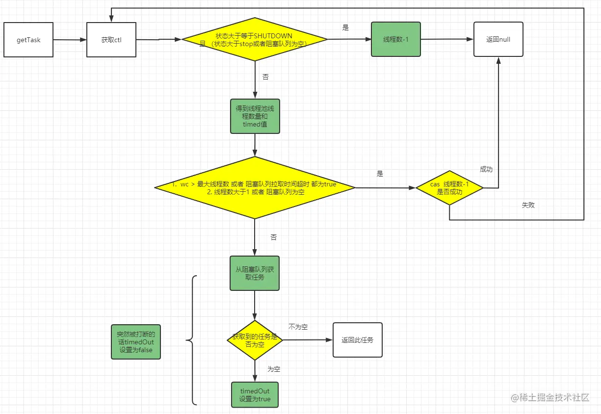
getTask 源码分析

private Runnable getTask() {
        boolean timedOut = false; // Did the last poll() time out?

        for (;;) {
            // 获取ctl
            int c = ctl.get();
            // 得到线程池状态
            int rs = runStateOf(c);
            // 状态大于等于SHUTDOWN 且 (状态大于stop或者阻塞队列为空)
            if (rs >= SHUTDOWN && (rs >= STOP || workQueue.isEmpty())) {
                // 线程数-1
                decrementWorkerCount();
                return null;
            }
            //得到线程池线程数量
            int wc = workerCountOf(c);
            // 是否设置超时时间  allowCoreThreadTimeOut默认是false 是否允许核心线程超时回收
            //判断线程池数量是否大于核心线程数,如果大于的话  timed为true
            boolean timed = allowCoreThreadTimeOut || wc > corePoolSize;
            // 1.  wc > 最大线程数 或者 阻塞队列拉取时间超时 都为true
            // 2. 线程数大于1 或者 阻塞队列为空
            if ((wc > maximumPoolSize || (timed && timedOut))
                && (wc > 1 || workQueue.isEmpty())) {
                // cas 使线程数减一
                if (compareAndDecrementWorkerCount(c))
                    return null;
                continue;
            }

            try {
                //这里 timed为ture的时候,采用带超时时间的获取元素的方法, 否则采取一直阻塞的方法
                Runnable r = timed ?
                    workQueue.poll(keepAliveTime, TimeUnit.NANOSECONDS) :
                    workQueue.take();
                //获取到任务就返回
                if (r != null)
                    return r;
                // 超时获取不到任务 timedOut设置为true
                timedOut = true;
            } catch (InterruptedException retry) {
                // 获取任务事线程被中断,继续重试
                timedOut = false;
            }
        }
    }

getTask 流程图

processWorkerExit源码分析

private void processWorkerExit(Worker w, boolean completedAbruptly) {
        //completedAbruptly = true 代表线程执行出了异常
        // completedAbruptly = tfalse 线程正常结束
        if (completedAbruptly) // If abrupt, then workerCount wasn't adjusted
            // 线程数量减一
            decrementWorkerCount();

        final ReentrantLock mainLock = this.mainLock;
        //上锁
        mainLock.lock();
        try {
            //任务完成数
            completedTaskCount += w.completedTasks;
            // 线程集合里删掉该woker
            workers.remove(w);
        } finally {
            // 释放锁
            mainLock.unlock();
        }
        // 判断是否需要结束线程池
        tryTerminate();
        // 获得ctl
        int c = ctl.get();
        // 线程池状态是 running 时
        if (runStateLessThan(c, STOP)) {
            // 如果线程不是异常结束的话
            if (!completedAbruptly) {
                // 如果允许核心线程超时取消的话 min = 0
                int min = allowCoreThreadTimeOut ? 0 : corePoolSize;
                // 如果 min = 0 且阻塞队列里还有任务 则保留一个线程来处理
                if (min == 0 && ! workQueue.isEmpty())
                    min = 1;/**/
                // 确保当前线程数量至少要为min
                if (workerCountOf(c) >= min)
                    return; // replacement not needed
            }
            // 添加worker
            addWorker(null, false);
        }
    }

processWorkerExit 流程图

最后

其上就是我们用线程池execute方法提交任务时的总体流程,里面东西其实非常之多,不得不佩服当时设计者的精妙思想,但是,这还不是线程池的全部,还有两个关闭线程池的方法,还有异常梳理没有详细展开说,为什么线程池有时会吞异常?线程池处理异常到底有哪几种方法?submit方法和execute方法有什么区别等等

小调研

大家是喜欢直接讲源码的呢? 还是喜欢有开头这种场景带入的类型的呢?大家要是对后半段源码感兴趣的话

  • 立个flag,这篇文章点赞破10个,小杰就继续把这篇线程池文章中没讲到的源码加班加点赶出来!